选股宝

搜索文档
供需改善,水泥行业即将开启新一轮涨价
选股宝· 2025-08-14 23:12
水泥行业价格动态 - 武汉及鄂东地区水泥企业自8月15日起推涨价格30元/吨 [1] - 涨价原因包括:8月企业计划执行8-12天错峰生产改善供需关系 当前水泥价格处于低位且长三角地区涨价带动跟涨 [1] - 中泰证券指出多数区域水泥价格已触及或跌破成本线 煤炭价格上涨加剧盈利压力 行业通过错峰生产自律推动价格恢复性上调 [1] 新藏铁路建设对水泥需求影响 - 新藏铁路(和田-拉萨)全长1980km 预计拉动水泥需求总量3960万吨 年均需求495万吨(8年建设期) [1] - 西藏段里程占比77% 测算新疆和西藏年均水泥需求增量分别为116万吨和379万吨 [1] - 新疆和西藏2024年水泥产量分别为4559万吨和1333万吨 新藏铁路需求弹性为2.5%和28.5% [1] 水泥企业竞争力 - 财通证券指出海螺水泥、上峰水泥和华新水泥具备成本优势 [2]
出货量倍增,智能眼镜市场需求强劲
选股宝· 2025-08-14 15:19
市场增长与驱动因素 - 2025年上半年全球智能眼镜出货量同比增长110% AI智能眼镜占比78% [1] - AI智能眼镜细分市场年增长超过250% 主要受Ray-Ban Meta产品主导地位推动 [1] - 增长动力来自Ray-Ban Meta强劲需求及小米/RayNeo等新厂商加入 [1] - 技术迭代与价格下探推动智能眼镜成为继手机手表后的重要个人科技设备 [1] 技术发展与政策支持 - AI大模型与AR技术结合实现实时翻译/物体识别/健康监测等功能落地 [1] - 光学显示技术升级改善显示效果与轻量化设计 [1] - 中国"十四五"扩大内需战略和元宇宙三年行动计划支持技术研发与场景应用 [1] - 2025年新增补贴政策进一步刺激消费需求 [1] 市场前景预测 - 机构预测2030年全球AI眼镜出货量达1.4亿副 [2] - 预计市场规模突破万亿级 成为下一代交互入口 [2] 相关上市公司 - A股概念股主要包括佳禾智能和中京电子 [3]
152家储能企业发声反内卷,储能企业迎来盈利改善机会
选股宝· 2025-08-14 15:12
行业倡议与参与情况 - 中国化学与物理电源行业协会发布《关于维护公平竞争秩序促进储能行业健康发展的倡议》并获152家企业参与[1] - 参与企业覆盖锂离子电池、液流电池、钠离子电池、压缩空气储能、飞轮储能、超级电容器、储热、PCS、BMS、系统集成商、智能装备、温控、消防、设计规划及施工安装等全产业链[1] - 前十名锂离子电池生产企业中九家参与倡议 前十名储能系统集成企业中八家参与 显示行业积极响应与支持[1] 行业竞争与盈利状况 - 储能电池、储能变流器及储能系统行业扩张加速导致竞争压力加大 多数企业盈利承压[1] - 反内卷持续推进与价格法修正背景下 行业出清加速且技术迭代推进[1] - 市场集中度有望提升 具备成本与技术优势的头部企业盈利弹性值得期待[1] 重点公司业务表现 - 固德威在储能小功率PCS领域出货量排名全球第一[2] - 鹏辉能源储能锂电池业务布局扎实 储能电芯产品从小储向大储拓展 并卡位工商业储能等新兴赛道[2] - 鹏辉能源与储能各赛道领先客户达成深度合作[2]
供需错配驱动六氟磷酸锂价格持续上涨,这两家头部公司盈利能力望改善
选股宝· 2025-08-14 15:06
行业动态 - 六氟磷酸锂价格持续上涨 8月14日报价区间52900-55900元/吨 均价54400元/吨 较上一交易日跳涨1000元/吨 7月底至今累计涨幅达8% [1] - 价格上涨受电解液企业集中备货 碳酸锂成本传导及储能需求超预期释放共同驱动 行业库存降至1.5个月安全线 [1] - 储能装机量连续三个月同比增速超150% 带动磷酸铁锂电池需求激增 电解液企业为应对旺季提前备货 单月采购量环比提升 [1] - 中小企业受制于氟化锂原料紧缺 实际有效产能仅恢复至设计产能六成 市场出现结构性短缺 [1] - 电池级碳酸锂价格回升叠加氟化锂价格上涨 六氟磷酸锂综合成本较上月增加 电解液企业议价权显著增强 [1] - 机构预测六氟磷酸锂价格中枢有望维持在55000元/吨上方 工信部将其纳入重点新材料目录强化头部企业技术壁垒 [1] 公司情况 - 天赐材料为国内电解液龙头 六氟磷酸锂产能达11.2万吨 构建锂盐-添加剂-电解液一体化产业链 深度绑定宁德时代及特斯拉等头部客户 硫化物路线固态电解质处于中试阶段 [2] - 新宙邦添加剂专利壁垒突出 VC/FEC市占率达40% 海外客户营收占比持续提升 六氟磷酸锂产能为6万吨 [2]
晚报 | 8月15日主题前瞻
选股宝· 2025-08-14 14:39
六氟磷酸锂行业 - 六氟磷酸锂价格持续上涨 7月下旬以来均价54400元/吨 较上一交易日跳涨1000元/吨 7月底至今累计涨幅达8% [1] - 价格上涨受电解液企业集中备货 碳酸锂成本传导及储能需求超预期释放共同驱动 行业库存已降至1.5个月安全线 [1] - 储能装机量连续三个月同比增速超150% 带动磷酸铁锂电池需求激增 电解液企业单月采购量环比提升 [1] - 中小企业受制于氟化锂原料紧缺 实际有效产能仅恢复至设计产能六成 市场出现结构性短缺 [1] - 六氟磷酸锂被纳入《重点新材料首批次应用示范指导目录》 有望进一步强化头部企业技术壁垒 [1] 储能行业 - 中国化学与物理电源行业协会发布《关于维护公平竞争秩序促进储能行业健康发展的倡议》 截至8月14日已有152家企业参与 [2] - 参与企业涵盖锂离子电池 液流电池 钠离子电池等全产业链 前十名锂离子电池生产企业中有九家参与 [2] - 行业扩张加速导致竞争压力加大 多数企业盈利承压 随着行业出清加速 市场集中度有望提升 [2] 数字基础设施与国产操作系统 - 我国数字基础设施规模技术处于世界领先地位 截至2025年6月底5G基站总数达455万个 千兆宽带用户达2.26亿户 [3] - 国产操作系统加速崛起 鸿蒙系统生态设备总量突破11.9亿台 为1200多类产品提供智能中枢 [3] - 人工智能专利数量占全球总量60% 集成电路形成完整产业链 [3] 人工智能产业链 - AI核心技术创新将持续加速 算力层系统级算力成重要趋势 模型层聚焦多模态与长逻辑 应用层Agent有望广泛应用 [4] - 全球科技厂商加码AI投资 1.6T光模块需求有望持续释放 光互联在AI算力价值链占比有望提升 [4] - 国产算力链交换机 AIDC 算力租赁 液冷等需求及相关标的业绩有望得到释放 [4] 机器人产业 - 机器人概念股逆势拉升 世界人形机器人运动会于8月14日开幕 280支队伍参加创规模纪录 [4] - 各地发布机器人产业支持政策 给予产业补贴或消费补贴 国产机器人百花齐放 [5] - 人形机器人处于商业化爆发前夜 预计2035年全球市场规模突破1500亿美元 国产供应链加速替代 [5] 海洋经济 - 国家发展改革委着手"十五五"海洋经济发展规划编制 部署突破关键核心技术 [6] - 2024年全国海洋生产总值首次突破10万亿元 占国内生产总值7.8% [6] - 加快推动海洋传统产业转型升级 大力发展海上风电 海洋生物医药等新兴产业 [6] 市场动态 - A股成交额与两融余额连续两日双破2万亿元 历史上仅出现7次 [9] - 参与融资融券交易投资者数量创年内新高 [9] 板块热点 - RWA注册登记平台在香港正式上线 比特币价格持续大涨 [12] - 脑科学领域获政策支持 工信部等七部门印发推动脑机接口产业发展实施意见 [12] - 全国首台国产商业电子束光刻机在杭州出炉 [13] - OpenAI计划未来5个月将算力扩大一倍 带动东数西算/算力需求 [13] - 三部门印发个人消费贷款财政贴息政策实施方案 [13] - 雅鲁藏布江下游水电工程开工 总投资约1.2万亿元 [13] - 7月新能源汽车销售126.2万辆 同比增长27.4% [14]
8月14日晚间公告 | 太辰光半年报净利润同比增长118%;科翔股份定增投向高端PCB产线
选股宝· 2025-08-14 12:03
并购与定增 - 康达新材拟以2.75亿元收购中科华微51%股权 纳入特种集成电路设计与检测领域资产 [1] - 科翔股份拟定增募资不超过3亿元 用于高端服务器用PCB产线升级及补充流动资金 [1] 股权变动与回购 - 中持股份第一大股东长江环保集团拟协议转让公司24.73%股份 [2] - 凯尔达股东通过询价转让5%公司股份 [3] - 重药控股首次回购0.2177%股份 支付金额1999.93万元 [3] - 纬德信息股东询价转让161万股股份 [3] 对外投资与经营进展 - 恒瑞医药子公司SHR-7782注射液获药物临床试验批准 [4] - 巨力索具拟投资1亿元设立全资子公司巨力索具海洋科技公司 [5] - 龙建股份子公司中标4.48亿元公路改扩建工程土建项目 [5] - 孚能科技获国内头部新能源商用车客户定点 采用磷酸铁锂动力电池方案 [5] - 广哈通信拟投资约3亿元建设智能指挥调度产业园 [6] - 赛轮轮胎拟投资2.91亿美元在埃及建设年产360万条子午线轮胎项目 [7] - 卧龙电驱向香港联交所递交H股发行上市申请 [8] - 健民集团鼻渊通窍颗粒获药物临床试验批准 [9] - 长江电力承诺未来五年每年现金分红比例不低于归母净利润70% [9] - 顺灏股份拟发行H股于香港联交所主板上市 [9] 业绩表现 - 阳普医疗上半年净利润1526.66万元 同比增长389.40% [10] - 步步高上半年净利润2.01亿元 同比增长357.71% [11] - 中光防雷上半年净利润1067.87万元 同比增长321.87% [12] - 锦浪科技上半年净利润6.02亿元 同比增长70.96% [13] - 中国电信上半年净利润230亿元 同比增长5.5% 拟派发每股0.1812元股息 [14] - 巨力索具上半年净利润935.08万元 同比增长137.21% [14] - 和而泰上半年净利润3.54亿元 同比增长78.65% [14] - 太辰光上半年归母净利润1.73亿元 同比增长118.02% [14]
龙虎榜复盘 | RWA概念今日反弹大涨,脑机接口资金活跃
选股宝· 2025-08-14 10:55
机构龙虎榜交易情况 - 当日机构龙虎榜上榜35只个股 净买入16只 净卖出19只 [1] - 机构净买入前三名个股为创新医疗(1.28亿元) 有方科技(7631万元) 南模生物(5658万元) [1][2] - 有方科技获2家机构净买入7631万元 实时涨幅达20.01% [2] 有方科技业务布局 - 公司通过融资租赁业务为算力云服务提供资金支持 [2] - 布局原因系人工智能产业蓬勃发展带动下游算力需求增长 [2] - 过往持续为客户提供云基础设施产品 覆盖存力 算力 运力需求 [2] RWA技术应用进展 - 四方精创具备为持牌稳定币参与者提供合规解决方案和技术服务的能力 [3] - 京北方与国富量子合作研究区块链 人工智能 大数据等技术在稳定币运营平台的应用 [3] - 技术应用场景包括稳定币软硬钱包 虚拟资产交易平台 RWA及供应链金融平台IT基础设施建设 [3] 脑机接口产业发展 - 博拓生物投资的青石永隽脑机接口产品进入科研性临床试验阶段 首例抑郁症患者康复效果显著 计划2026年启动医疗器械注册程序 [4] - OpenAI联合创始人支持与Neuralink竞争的脑机接口公司 [4] - 工信部等七部门提出到2027年脑机接口关键技术取得突破 建立技术体系 产业体系和标准体系 [4] 脑机接口市场前景 - 全球脑机接口医疗应用市场规模2030年预计达400亿美元 2040年达1450亿美元 [4] - 中枢神经系统疾病治疗市场规模2030年预计150亿美元 2040年850亿美元 [4] - 情绪评估与干预医疗消费市场规模2030年预计250亿美元 2040年600亿美元 [4] 政策与区域发展 - 北京 上海 南京 四川 山东等省区市已发布脑机接口相关政策 [4] - 医疗机构和企业加速推进脑机接口创新技术研发 [4] - 产业链中上游技术进步推动下游应用端持续突破 [4]
A股五张图:膨胀了,居然开始看起“牛市祖训”了
选股宝· 2025-08-14 10:30
市场行情 - 主要指数集体回调,沪指、深成指、创业板指分别下跌0.46%、0.87%、1.08% [1] - 超4600只个股下跌,仅700余只上涨,两市成交量再度超过2万亿元 [1] - 数字货币、RWA、券商、保险、海洋经济、电源等板块局部走强,而覆铜板、CPO、军工、光刻机等昨日强势板块跌幅居前 [1] 数字货币与RWA - 数字货币和RWA成为当日唯一强势题材,数字人民币和RWA板块分别上涨1.17%和3.23% [5] - 恒宝股份实现3连板,中科金财、金时科技、吉大正元、京北方涨停 [5] - 国投智能一度触及20%涨停,四方精创大涨超15% [5] - 新国都、数字认证、东信和平等多只个股集体大涨 [5] - 板块上涨受消息催化,但市场报道较少 [6] 电源设备 - AI电源午后逆势走强,卧龙电驱直线涨停,欧陆通一度触及20%涨停 [10] - 南都电源、英维克、奥海科技等盘中大幅冲高 [10] - 上涨原因与机构推荐电源、液冷技术相关,天风证券分析师近期推票战绩显著 [10] 寒武纪股价表现 - 寒武纪逆势大涨超10%,刷新历史新高,半个月内累计涨幅近60% [12] - 龙虎榜显示金开大道持仓未卖出,章建平去年四季度起持仓600余万股(占比1.46%) [12] - 市场情绪高涨,部分投资者转向追捧寒武纪 [12] 衢州发展收购案 - 衢州发展拟发行股份收购先导电子95.4559%股份,涉足半导体溅射靶材领域 [16] - 受利好刺激,连续两日缩量一字涨停 [16] - 先导电子曾与光智科技计划重组,后者去年在短牛行情中涨幅超330%,但终止重组后股价从高点回落60% [16]
减肥药行业关键节点,WHO计划9月发布GLP-1应用指南
选股宝· 2025-08-14 07:01
世界卫生组织GLP-1指南发布 - 世界卫生组织正在制定基于GLP-1的疗法治疗成人肥胖症的新指南 计划于2025年9月正式发布 [1] - 该指南将明确GLP-1 RAs的临床适应症、应用及规划考量 有望成为WHO首次正式推荐减肥药物治疗成人肥胖症 [1] - 中国糖尿病患病率高达11.9% 治疗率不足33% 超重肥胖人群突破6亿 BMI≥25kg/m²者糖尿病患病风险增加13.8%-20.1% [1] - GLP-1RA药物兼具降糖减重功效 在肥胖合并糖尿病人群中成为首选方案 并在非酒精性脂肪肝、阿尔茨海默病等领域探索应用 [1] 市场规模与增长 - 2020-2023年中国GLP-1RA市场规模从96.2亿元增长至107.4亿元 年复合增长率3.7% [2] - 预计至2029年市场规模将达717.0亿元 年复合增长率22.2% [2] 政策与市场反应 - 2024年6月26日国家卫健委等16部门联合制定《"体重管理年"活动实施方案》 奥锐特股价当日大涨9%并持续走高 [3] 主要参与企业 - 已上市GLP-1药物企业包括阿斯利康(艾塞那肽、艾塞那肽微球)、诺和诺德(利拉鲁肽、司美格鲁肽)、礼来(度拉糖肽、替尔泊肽)等跨国药企 [5][6] - 本土企业包括仁会生物(贝那鲁肽)、豪森药业(聚乙二醇洛塞那肽)、银诺医药(依苏帕格鲁肽α)、信达生物(玛仕度肽)等 [6]
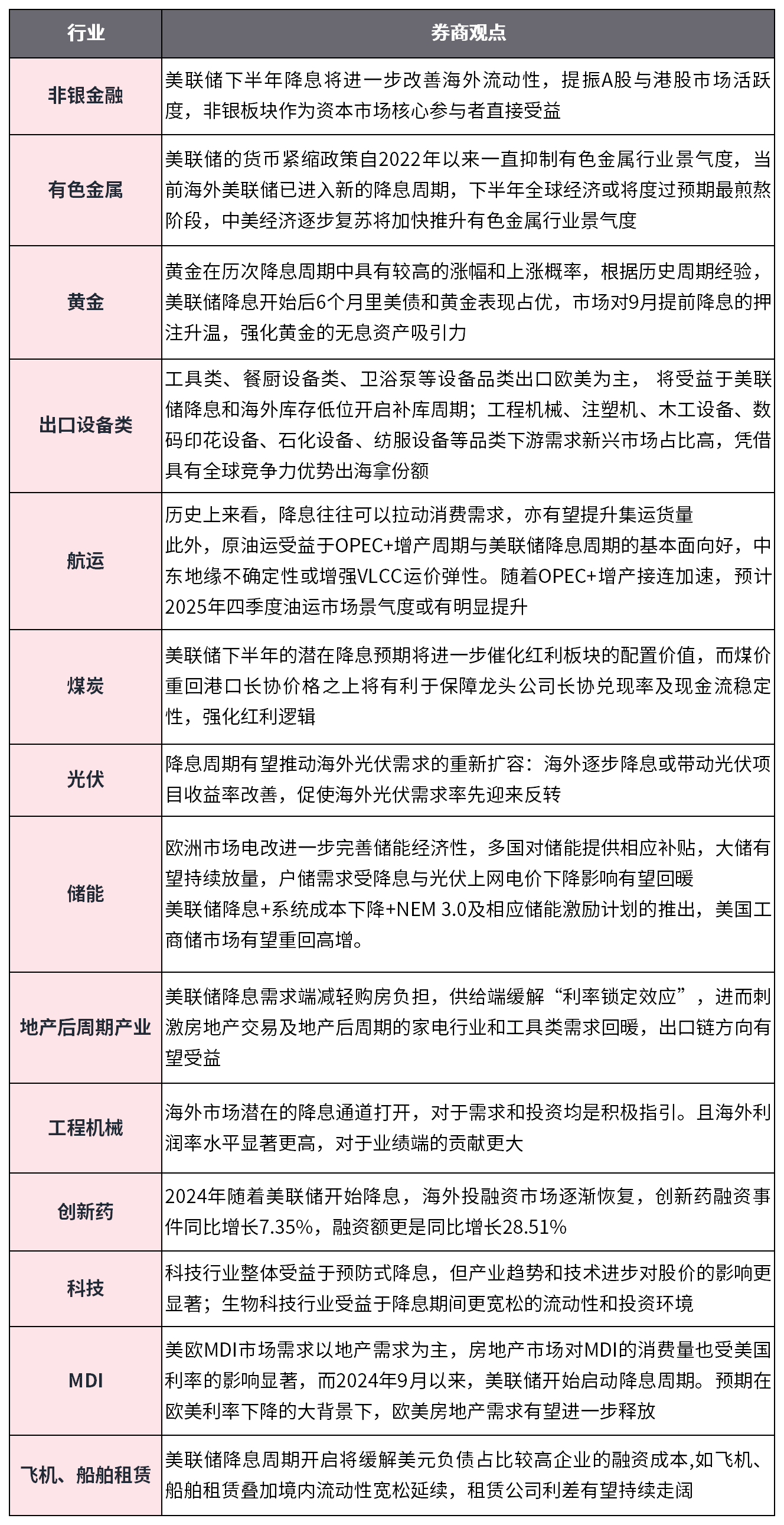
就业疲软+通胀温和,美联储9月降息概率超90%,这些行业或将受益
选股宝· 2025-08-14 06:53
美联储降息预期 - 美国7月CPI同比+2 7%低于市场预期的+2 8% [1] - 光大证券预测9月降息概率升至94 3% 高盛和摩根大通预计9月、10月、12月各降25基点 [1] - 花旗基准情景预测政策利率降至3% 美国财长贝森特主张9月先降50基点 全年累计降150-175基点 [1] 资金流向与市场影响 - 联博基金指出降息可能削弱美国资产吸引力 推动资金流入新兴市场股市 [1] - 历史数据显示降息后6个月内美债和黄金表现占优 黄金无息资产吸引力增强 [1][2] 受益行业分析 有色金属 - 美联储货币紧缩政策自2022年抑制行业 降息周期将推升全球经济复苏 加快行业景气度回升 [1] - 黄金在历次降息周期中涨幅和上涨概率较高 [1] 出口设备类 - 工程机械、注塑机等品类受益于海外补库周期 新兴市场需求具有全球竞争力优势 [1] - 工具类、餐厨设备等出口欧美为主 降息叠加库存低位刺激需求 [1] 能源与运输 - 煤炭行业长协价格回升保障龙头公司兑现率 强化红利逻辑 [1] - 原油运输受益于OPEC+增产周期与降息共振 VLCC运价弹性增强 2025Q4景气度或显著提升 [1] 新能源 - 光伏海外需求因降息改善项目收益率 有望率先反转 [2] - 欧洲电改提升储能经济性 户储受降息与光伏电价下降刺激 商储市场或重回高增 [2] 地产相关 - 降息减轻购房负担 缓解利率锁定效应 刺激家电和工具类需求回暖 [2] - 美欧MDI需求以地产为主 利率下降有望释放房地产需求 [2] 科技与创新 - 科技行业整体受益于预防式降息 生物科技受宽松流动性提振更显著 [2] - 2024年海外投融资市场恢复 软件融资额同比+28 51% [2] 租赁行业 - 飞机船舶租赁公司美元负债压力缓解 境内流动性宽松延续利差 [2] 历史龙头表现 - 2024年9月19日美联储降息50基点后 惠发食品(+10 04%)、千味央厨(+9 99%)等大消费股涨停 [3][4] 重点标的 - 非银金融:同花顺、华泰证券、中国平安等 [5] - 美国后地产周期:巨星科技、TCL科技、海尔智家等 [5] - 黄金板块:赤峰黄金、中金黄金 [5] - 工程机械:三一重工、中联重科、徐工机械 [5]