Workflow
基金投顾服务
icon
搜索文档
国联民生证券整合再提速!姜晓林出任财富子公司总裁
新浪财经· 2025-12-22 03:36
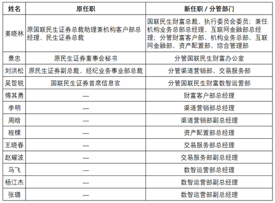
炒股就看金麒麟分析师研报,权威,专业,及时,全面,助您挖掘潜力主题机会! 来源:机构之家 近日,国联民生证券业务整合迎来关键进展。12月20日,据券商中国报道,公司将以现有财富管理委员 会为主体,平移至民生证券;后续拟将民生证券主体名称变更为"国联民生财富",并计划在2026年6月 前完成法人合并。合并完成后,"国联民生财富"将成为公司财富管理业务的运营主体,承接原两家券商 在财富管理领域的客户资源与业务布局。 人事安排同步敲定。原国联民生证券总助兼机构客户部总经理姜晓林身兼数职,在担任子公司总裁、执 行委员会委员以及机构业务总部、互联网金融部双料总经理的同时,分管财富客户部、资产配置部、综 合管理部等部门。 原民生证券董秘景忠、副总裁兼经纪业务事业部总裁刘洪松,以及国联民生证券首席信息官吴哲锐亦各 有分工,分别分管子公司办公室、渠道营销部与交易服务部、数智运营部。 表:国联民生财富主要人员配置 | 姓名 | 原任职 | 新任职 / 分管部门 | | --- | --- | --- | | 姜晓林 | 原国联民生证券总裁助理兼机构客户部总 经理、民生证券总裁 | 国联民生财富总裁、执行委员会委员;兼任 机构业 ...
九成受访用户认可投顾服务政策助力行业转型升级
上海证券报· 2025-12-21 18:20
2019年基金投顾试点启动,至今已有六载,这一承载行业转型期许的创新业务已从探索萌芽迈向成熟发 展的关键阶段。随着"试点转常规"渐行渐近,在公募行业深化改革的过程中,基金投顾能否扛起专业化 转型的重任,成为连接资本市场与普通投资者的核心纽带,愈发成为行业内外关注的焦点。近日,由新 华财经(国家金融信息平台)牵头发起、西南财经大学提供学术支撑、易方达财富与晨星(中国)提供 专业支持的《中国基金投顾业务洞察报告(2025)》(下称"报告")正式发布,展现基金投顾业务发展 的最新变化。 同时,投顾服务在提升客户收益体验方面,展现出了核心价值。报告显示,投顾客户累计盈利覆盖面较 此前拓宽,盈利客户占比达76.9%,显著高于持有单只基金的用户等自主投资群体,超四分之三的客户 实现投资盈利。此外,亏损20%以上的客户占比不足1%,远低于自主投资客户的同类比例。 投顾客户的投资行为也进一步优化。比如这类客户的持仓配置呈现均衡分散特征,货币型、债券型、股 票型及混合型基金的持有占比均在16%至26%,这有利于提升基金组合的风险分散与抗波动能力;其平 均持有时长也提升至近2年,有效规避了短期市场波动带来的非理性操作,契合长期投 ...
每日钉一下(基金投顾,是如何发展起来的?)
银行螺丝钉· 2025-12-19 14:03
文 | 银行螺丝钉 (转载请注明出处) 很多投资者都希望多元化配置自己的资金,想要覆盖人民币资产和外币资产,也想要覆盖股票资产和债券类资产。 美元债就是其中的重要一环,那么美元债券基金该如何投资? 这里有一门限时免费的福利课程,系统性地介绍了美元债券基金的投资知识。 想要获取这个课程,可以添加下方「课程小助手」,回复「 美元债 」领取哦~ 更有课程笔记、思维导图,帮您快速搞懂课程脉络,学习更高效。 ◆◆◆ 基金投顾,是如何发展起来的? 有朋友问,为什么国内基金行业已经诞 生了很多年,但此前没有怎么听说过基 金投顾呢? (2) 基金投顾诞生,逐渐成为市场主力 不过当明星基金经理越来越多,管理规 模变大,事情又会发生变化。 一方面,基金经理的数量,超过股票的 数量。挑选基金经理,难度不亚于挑选 一只股票。另一方面,明星基金经理, 管理规模越大,反而越难获得超额收 益。因为规模和业绩,有的时候是成反 比的。 其实虽然基金投顾在国内还是一项比较 新兴的服务,但在海外市场已经有了几 十年的历史。基金投顾的诞生与发展, 也是与市场阶段、客户需求息息相关。 我们参考美股过去几十年的历史,来看 看基金投顾是如何发展起来,并逐 ...
《中国基金投顾业务洞察报告(2025)》发布:试点六周年成效显著,超七成客户实现稳健盈利
Morningstar晨星· 2025-12-18 01:05
本文转载自新华财经 近日,由新华财经(国家金融信息平台)发起、西南财经大学提供学术指导、易方达财富与晨星 (中国)提供专业支持的《中国基金投顾业务洞察报告(2025)》正式发布。报告梳理出八大核 心发现,从三个方面印证了买方投顾模式对改善投资者体验的关键作用。 01 报告核心结论揭晓 投顾服务实现体验与行为双重优化 报告梳理出八大核心发现,从三个方面印证了买方投顾模式对改善投资者体验的关键作用。 其一,投顾客户投资体验显著更优 数据显示,投顾客户累计盈利占比高达76.9%,超四分之三的客户通过投顾服务实现投资盈利,较 单基金自主投资客户的63.4%高出13.5个百分点。在风险管控层面,投顾服务的优势尤为突出,投 顾客户亏损20%以上的比例不足1%,亏损30%以上的比例仅0.2%,分别为单基客户同类指标的 1/10和1/15,充分体现了投顾在组合风险管理上的专业能力。 近日,由新华财经(国家金融信息平台)发起、西南财经大学提供学术指导、易方达财富与晨星 (中国)提供专业支持的《中国基金投顾业务洞察报告(2025)》(下称"报告")正式发布。 报 告依托针对代表性投顾机构与基金销售机构的调研数据,以及近万份投资者 ...
《中国基金投顾业务洞察报告(2025)》发布 试点六周年成效显著 超七成客户实现稳健盈利
新华财经· 2025-12-16 06:53
新华财经北京12月16日电 近日,由新华财经(国家金融信息平台)发起、西南财经大学提供学术指导、易方达财富与晨星(中国)提供专业支持的《中国 基金投顾业务洞察报告(2025)》(下称"报告")正式发布。报告依托针对代表性投顾机构与基金销售机构的调研数据,以及近万份投资者调研问卷,从客 群画像、投资行为、收益表现、服务满意度等多维度,系统呈现了六年来基金投顾业务的发展成效与核心价值,为行业高质量发展提供关键参考。 报告指出,自2019年试点启动以来,在资管新规净值化转型与居民财富管理需求升级的双重驱动下,基金投顾业务实现从"0到1"的质变,试点机构"投+顾 +规划"的买方投顾模式逐步成为提升投资者获得感的关键路径。 报告核心结论揭晓投顾服务实现体验与行为双重优化 报告梳理出八大核心发现,从三个方面印证了买方投顾模式对改善投资者体验的关键作用。 其一,投顾客户投资体验显著更优 数据显示,投顾客户累计盈利占比高达76.9%,超四分之三的客户通过投顾服务实现投资盈利,较单基金自主投资客户的63.4%高出13.5个百分点。在风险管 控层面,投顾服务的优势尤为突出,投顾客户亏损20%以上的比例不足1%,亏损30%以上的比 ...
易方达基金:深入贯彻中央经济工作会议精神 助力金融强国和中国式现代化建设
中证网· 2025-12-14 09:10
行业定位与历史贡献 - 公募基金行业作为资本市场重要参与者,在“十四五”期间积极做好金融“五篇大文章”,提升服务居民财富管理、服务实体经济与国家战略的综合能力 [1] - 行业在“十四五”时期推动资本市场规模稳步扩大,体系不断健全,功能持续发挥,服务高质量发展迈出重要步伐 [1] 服务新质生产力与科技创新 - 行业需优化投研体系,加强对新技术、新产业、新业态的研究,完善对科技创新企业的识别筛选和估值定价方法 [2] - 行业应积极布局符合新质生产力方向的主动权益基金和指数基金,引导资金向创新领域集聚,支持科技创新和产业转型升级 [2] - 公司已建立兼具广度与深度的科技产业投研体系,旗下产品投向新一代信息技术、人工智能、航空航天、新能源、新材料、高端装备、生物医药、量子科技等领域上市公司股票 [2] - 公司未来将围绕国家创新驱动发展战略,持续优化投研体系,提升对科技创新的服务与支持能力 [2] 促进内需与居民财富管理 - 行业应坚持以投资者为本,帮助居民通过资本市场获得财产性收入,进而提振消费、促进内需增长 [3] - 行业需强化业绩比较基准的约束作用,强化长周期考核与激励约束机制,提升产品定位明确度和投资风格稳定性 [3] - 行业需完善适配中长期资金的产品和服务体系,深入开展投资者教育,大力发展基金投顾业务,提升投资者体验,促进居民储蓄向资本市场投资转化 [3] - 公司不断优化适配中长期资金的产品和服务体系,践行长期投资、价值投资、责任投资,努力为客户创造长期稳定的投资收益 [3] - 公司作为首批获得基金投顾业务试点资格的机构,今年成立财富子公司聚焦买方投资顾问服务,未来致力于提供高质量的财富管理解决方案 [3] 深化改革开放与责任投资 - 行业应积极践行责任投资,将ESG理念融入投研决策,并通过行使股东权利促进上市公司治理改善、转型升级和质量提升 [4] - 行业需结合“引进来”与“走出去”,吸引海外长期资金投资中国,帮助境内居民实现财富全球配置,提升我国资本市场国际影响力 [4] - 公司于2017年首批加入负责任投资原则(PRI),持续开展深度ESG投研融合,通过尽责管理促进中国企业ESG表现提升 [4] - 公司稳步拓展国际业务,完善海外产品矩阵和客户服务体系,积极布局中国主题UCTIS、ETF互挂、互联互通等领域,提供投资或挂钩中国资产的各类产品和本地化服务 [4] - 公司不断提升全球资产配置能力,完善QDII和港股通基金布局,大力投入开展跨境理财通业务 [4] - 公司未来母子公司将高效协作,推动品牌、人才、客户、资产、业务的全球化,打造具备国际竞争力的一流投资机构 [4] 未来战略规划 - 公司展望“十五五”,将扎实做好金融“五篇大文章”,持续迭代优化“平台式、一体化、多策略”投研体系 [5] - 公司将进一步完-善适配中长期资金的产品和服务体系,加快推进全球化战略,更大力度支持科技创新 [5] - 公司将更好满足投资者多元化财富管理需求,助力资本市场提升制度包容性、适应性,为金融强国和中国式现代化建设做出贡献 [5]
公募基金:回归代客理财本源
北京商报· 2025-12-14 06:41
行业规模与地位 - 截至2025年9月末,公募基金规模达36.74万亿元,创历史新高 [1] - 行业是资本市场重要参与者、投融资枢纽及普惠金融典型代表,在服务实体经济、优化资源配置、提高直接融资比重、培育新质生产力方面发挥重要作用 [1] 费率改革 - 中国证监会于2023年7月8日发布《公募基金行业费率改革工作方案》,从管理费、托管费、交易佣金到销售费用进行三段式改革 [5] - 第一阶段和第二阶段费率改革已分别于2023年和2024年落地 [5] - 2025年9月,中国证监会就《公开募集证券投资基金销售费用管理规定(征求意见稿)》公开征求意见,合理调降公募基金认购费、申购费、销售服务费率水平,标志着第三阶段工作全面落地,行业费率改革进入收官阶段 [5] - 费率改革切实降低投资者成本,优化行业生态,推动行业机构更加重视投资者回报和客户服务能力,有助于促进中长期资金入市 [5] - 蚂蚁基金表示将积极响应降费要求,持续践行低费率让利投资者 [6] 浮动费率基金 - 2025年5月,中国证监会印发《推动公募基金高质量发展行动方案》,提出优化主动管理权益类基金收费模式,推行与基金业绩表现挂钩的浮动管理费率收取模式 [7] - 2025年5月23日,首批26只新型浮动管理费率基金正式获中国证监会注册,并于6-7月陆续成立;7月,第二批12只新型浮动费率基金获批 [7] - 新型浮动费率基金多设置0.6%、1.2%、1.5%三档费率水平,以及对照比较基准年化跑赢6个百分点、年化跑输3个百分点的业绩考察指标 [7] - 截至2025年11月25日,全市场13456只公募基金中,采用浮动费率机制的产品已达188只 [7] - 浮动费率机制将管理人与投资者利益深度绑定,强化业绩比较基准的“锚定作用”,避免投资风格漂移 [7][8] 买方投顾与投资者陪伴 - 2019年10月25日,公募基金投资顾问业务试点正式落地,至今已有六年,共有60家机构获得基金投顾试点资格 [9] - 截至2025年三季度末,易方达投顾已累计服务约13万个人客户及百余家机构客户,自投顾服务上线以来持仓客户盈利占比达88%,累计客户盈利占比约75%,2024年投顾服务规模增长率达85% [9] - 投顾策略基本分为活钱管理、稳健投资和进取型投资三种,部分机构还设置全球配置策略,覆盖不同投资者需求 [10] - AI赋能投顾发展成为趋势,部分独立基金销售机构在科技赋能投顾业务方面已取得明显成效,拓展了普惠金融服务边界 [10]
京东肯特瑞相关负责人:通过数据洞察让基金投顾服务“千人千面”
北京商报· 2025-12-12 04:42
公司业务模式与技术逻辑 - 京东肯特瑞通过数据洞察实现基金投顾服务的“千人千面” [3] - 服务核心是通过“懂客户、懂资产、投顾优化”的技术逻辑实现精准匹配 [3] - 技术逻辑背后是数据在三个维度的发力:懂客户、懂资产、投顾优化 [3] 数据应用:懂客户 - 公司并非简单进行风险测评,而是运用“第一性原理”做客户的风险预算和流动性预算 [3] - 结合用户在京东生态的消费数据、现金流特征及人生阶段,建模预测“真实风险承受能力” [3] - 以年轻用户为例,结合其房贷月供数据动态调整风险预算,避免冲动配置 [3] - 结合用户浏览和互动标签,实现投教内容“千人千面”,为不同层次用户推送差异化内容 [3] 数据应用:懂资产 - “懂资产”是“懂市场”与“懂产品”的结合 [4] - 投研团队将市场贝塔(宏观环境、赛道风格)和产品阿尔法(业绩基准、设计特色)拆解为数据标签 [4] - 将资产标签与用户标签进行匹配,推荐不同风格产品,并通过数据跟踪产品风险矩阵 [4] 数据应用:投顾优化 - 公司投资组合优化器基于用户偏好(如看重“风险平价”或“均值回撤”)结合资产的贝塔与阿尔法收益预测,进行动态配置 [4] - 数据洞察与精准匹配相结合的模式旨在让投资者实现“买得对、拿得住” [4] 针对互联网年轻投资者的策略 - 互联网年轻投资者的典型特征是习惯高波动、对基金“慢收益”缺乏耐心、容易追涨杀跌 [4] - 破局思路是使用该群体熟悉的语言和场景开展投教,用数据和案例建立信任 [4] - 在理念引导上,摒弃专业术语说教,使用可视化数据和真实案例,如展示“单笔投资vs定投”的收益对比沙盘,分享京东生态内真实案例 [5] - 在资产配置普及上,推出账户诊断和资配建议功能,兼顾年轻用户对高收益的追求和资产配置的稳健性 [5] - 在投教陪伴形式上,打造多元化内容生态:线上,财富投研团队每月开展10余场专题直播,主题结合年轻用户关注热点;线下,走进高校和互联网企业园区,开展“职场新人理财第一课”,用互动游戏模拟市场波动下的定投决策 [5] - 理财师团队提供全生命周期的投后陪伴 [5] 公司核心优势与未来展望 - 核心优势在于将京东的生态数据、科技能力和基金投顾服务深度结合 [5] - 既用数据精准匹配用户需求,又用年轻化的投教陪伴引导理性投资 [5] - 未来将继续深耕用户需求,让更多普通投资者享受到专业的财富管理服务 [5]
发车!抛售接近尾声?
搜狐财经· 2025-11-19 13:16
全球市场近期调整驱动因素 - 近期全球市场遭遇广泛抛售潮,涉及美股、日股、黄金及数字货币等资产[1] - 调整核心驱动因素包括美元流动性紧缩、美联储12月降息预期推迟及AI泡沫怀疑论盛行[3] - 摩根大通交易员指出“流动性压力”是11月美股调整主因,受政府关门风波、财政部一般账户回补及量化紧缩叠加影响[3] - 市场对美联储12月降息预期从一个月前96%骤降至50%以下[3] - AI领域Oracle和CoreWeave等公司10年期信用违约互换价差单月飙升超30%,反映信贷市场警惕高额资本开支[3] - 美银基金经理调研显示,54%受访者认为长期持有七巨头是最拥挤交易,45%受访者认为AI泡沫是最大尾部风险[5] 对调整驱动因素的看法与市场前景 - 美元流动性紧张被视作暂时性,美国财政部TGA账户余额已从9590亿美元下降至9250亿美元,显示资金释放[5] - 美联储降息预期变化被视为节奏问题而非方向问题,可能推迟至1月或12月降息配合更鹰派指引[8] - 对AI泡沫持乐观态度,认为若是重大颠覆性技术本应催生巨型泡沫,当前更可能呈现多轮膨胀与破裂的循环[8] - 预计美股更显著跌幅可能出现在2026年,而明年中期选举年历史波动最大,平均年内回调幅度达-17.5%,但触底后一年平均回报率高达+31.7%[11][13] - 美股牛市根基盈利依然稳固,标普500成分公司每股收益指引动能得分显著回升,乐观程度为2021年来前所未有[13] 各市场投资观点与配置策略 - 印度市场受强劲国内资金流入和企业盈利周期复苏支撑保持稳定,今年以来上涨8%,与新兴市场指数差距创30年来最大[16] - 高盛、法国兴业银行、汇丰控股及花旗集团预测印度股市将复苏,摩根士丹利预测该国经济增长可能超预期[17] - 欧洲市场企业盈利出现改善信号,MSCI欧洲指数每股收益实际增长率达5.7%,远超分析师预测的零增长[17][18] - 欧洲行业层面科技和金融板块每股收益增长率分别达约17%和11%,能源板块扭转预期负增长实现正向盈利[18] - 对国内市场维持“哑铃型”策略,防御端配置红利与小盘股,进攻端定投互联网中概股如阿里、腾讯,认为其在AI领域具领先优势[21] - 整体配置策略延续买入美股、印度、欧洲、A股、大宗商品及债券,利用市场回调进行长期布局[1][21]
“基金主理人”拒绝“黑卡”,试点六年,基金投顾的痛点和机遇在哪里?
新浪财经· 2025-10-31 00:08
文章核心观点 - 基金投顾业务试点六年来虽取得一定规模增长,但面临“基金主理人”现象带来的信任挑战、费率模式争议、底层资产品种不足以及AI技术冲击等多重难题,行业正从“试点转常规”阶段寻求规范化发展和服务模式创新[2][5][10][12][15][16] 基金投顾市场现状与规模 - 截至8月末,中国公募基金资产净值达36.25万亿元,创历史新高[2] - 基金投顾试点机构已扩展至60家,包括29家券商、25家公募基金、3家银行及3家第三方销售机构[6] - 部分机构披露业务规模:东方证券投顾规模149.25亿元,客户11.04万户[7];华泰证券规模210.37亿元,较去年末增长16.36%[8];盈米基金投顾规模超510亿元,客户超46万人[9];中金财富买方投顾资产规模超1000亿元[8] “基金主理人”现象分析 - 新生代基民倾向自主投资,不迷信机构投顾,享受自主决策感[1][3] - 典型案例显示投资者通过自主配置资产(如美股QDII、恒生科技ETF等)实现收益,对投顾的收益率承诺和收费模式存疑[2][3] - 自主交易用户盈利占比为76%,低于投顾客户的96%[9] 基金投顾业务成效 - 博时基金投顾客户盈利占比77.29%,平均持有时间1002.11天[8] - 嘉实财富投顾组合客户正收益率超90%,平均持有时间近500天[8] - 盈米基金投顾客户平均持有772天,盈利占比96%[9] - 投顾模式通过抑制追涨杀跌和频繁交易,助力解决“基金赚钱基民不赚钱”问题[5] 基金投顾面临挑战 - 收益率在2021-2023年结构性行情中回落,影响投资者体验[10] - 部分机构仍存“卖方”思维,将投顾产品化,追求规模与收益[10] - 投顾费用包括服务费(0.1%-1.0%)、申赎费及运作费,多重收费影响吸引力[11] - 底层资产品种不够丰富,限制资产配置灵活性,与美国覆盖全资产的投顾策略相比有差距[13][14] 行业发展趋势与创新 - 费率改革推动投顾服务费优化,建议采用浮动管理费,与收益或持有期限挂钩[12] - AI技术应用初见成效:易方达测试DeepSeek得分78.5分,在信息检索方面表现优异[14];盈米“AI小顾”累计处理咨询超150万次,用户交易转化率从14%提升至37%[15] - 行业推进“试点转常规”,需建立资格认证、行为准则等规范化体系[16]