Workflow
股强债弱
icon
搜索文档
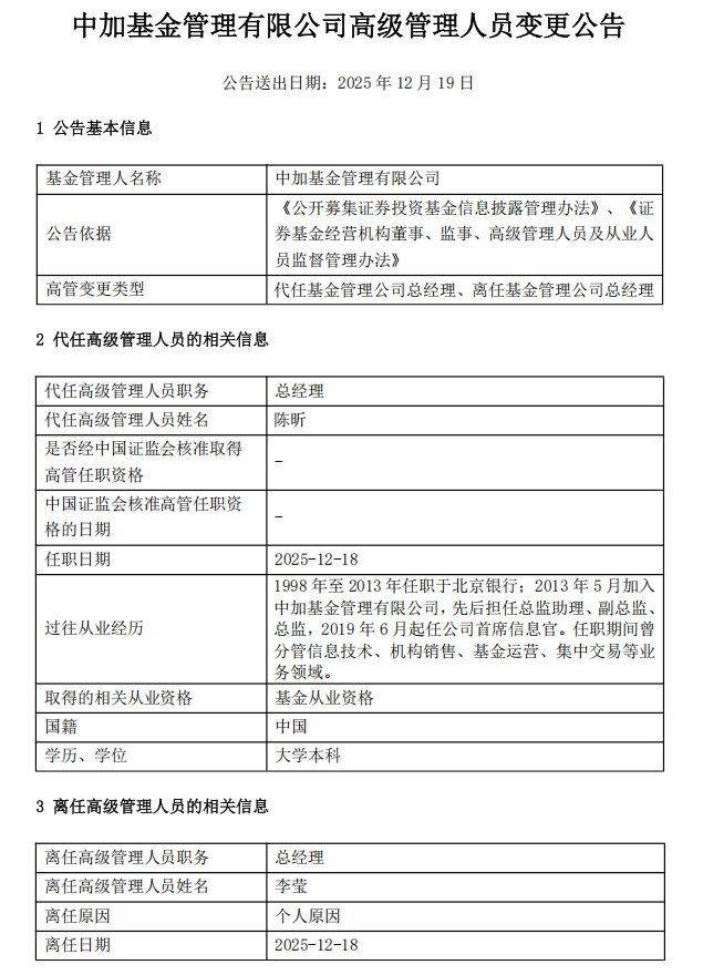
任职一年半,中加基金总经理李莹因个人原因离任
21世纪经济报道· 2025-12-22 07:49
核心事件:中加基金总经理变更 - 中加基金公告,总经理李莹因个人原因于2025年12月18日离任,首席信息官陈昕同日代任总经理职务 [1][4] - 此次总经理变动距离上次董事长变更仅约五个月,2025年7月原董事长夏远洋因工作安排离任,由杨琳接替 [6] 新任代任总经理背景 - 代任总经理陈昕于1998年至2013年任职于北京银行,2013年5月加入中加基金,先后担任总监助理、副总监、总监,2019年6月起任公司首席信息官 [3][6] - 陈昕任职期间曾分管信息技术、机构销售、基金运营、集中交易等业务领域,拥有基金从业资格 [3][6] 离任总经理背景 - 离任总经理李莹曾长期在北京银行从事同业票据业务,2023年8月加入中加基金,2024年6月18日升任公司总经理,截至离任担任总经理时长约一年半 [6] - 李莹离任原因为个人原因 [1][4] 公司基本情况与股权结构 - 中加基金管理有限公司成立于2013年3月,是第三批“银行系”试点中首家获批成立的基金公司 [6] - 公司第一大股东为北京银行,持股44%,外资股东加拿大丰业银行持股28% [6] 公司经营与规模状况 - 截至2025年三季度末,中加基金共有基金77只、基金经理18位,管理总规模为1363.64亿元,相较2024年末的1385.35亿元出现下行 [7] - 公司规模排名从2024年末的第48名下滑至2025年三季度末的第52名 [7] - 债券型基金是公司支柱业务,截至三季度末规模为1144.52亿元,占总管理规模84.13% [7] 公司业务发展动态 - 公司正尝试在权益投资方面突围,加速以科技领域为首的布局,并在指数投资方面推出挂钩中证A500指数、沪深300红利低波指数、北证50指数等产品 [7] - 2025年三季度,公司股票型基金规模从2024年末的0.36亿元增至9.96亿元,混合型基金规模从14.85亿元增至20.73亿元 [7] - 公司进一步招贤纳士,经济学家、中航基金原副总经理邓海清已于2025年11月辞职并正式加盟中加基金 [7] 行业高管变动情况 - 2025年以来,全行业已有161家公募管理人发生高管变更,涉及454人次,其中发生总经理变更的基金公司共40家 [8]
近期波动溯源,跨年行情如何演绎?
中泰证券· 2025-12-21 11:00
报告行业投资评级 未提及 报告的核心观点 - 12月以来市场波动加大但向上趋势不改,上周A股“先抑后扬”,做多情绪较强;今年呈现“股强债弱”,年末债券对股票影响更大,形成年末股票“每调买机”;年末节点仓位比结构重要,可在底仓加指数,春季躁动大概率会有,科技成长是弹性最大方向 [2][6] - 各类机构指标约束减弱,资金形成合力,将带来春季躁动行情,科技成长方向弹性最大 [3] 根据相关目录分别总结 为何今年12月对于股票是“每调买机” - 今年极端股债行情叠加年末节点,机构行为分化加大,债券大幅波动影响股票;已增加债券投资久期的机构,因偿付能力和波动率变化,权益需被动减少风险暴露 [8] - 银行EVE指标超限卖长债,保险为匹配负债久期买长债,二者互为长债对手盘;2025年四季度以来,保险净买入313亿元10年以上国债,股份行净卖出479亿元;近期长债大幅波动,买入长债形成较大浮亏 [8] - 债券波动加大,权益被动减仓,12月布局抢跑和被动减仓同步;对资本金充足机构,调整是买入机会;今年股票因债券牛市预期反转出现系统性机会,近期债券波动反向作用于股票 [8] - 固收+策略变成负反馈,下半年固收+产品大幅扩容,10月新增资金未形成浮盈,承担波动能力弱;今年三季度固收+策略产品增加约4225亿元,纯债基金规模降1.6万亿;9月以来理财规模增6604亿元,混合和权益类增量565亿元 [9] - 长债供需值得担忧,债基修复可能面临负债端赎回问题;本月第一周30年国债收益率大幅上行7.2bp,近两周仅分别修复0.8bp、2.3bp;10月至今固收+公募基金区间回报中位数0.2%,最大亏损 -10.1% [11] 年末节点的每一次下跌,对于股票而言都是新的机会 - 本轮居民存款“搬家”通过机构完成,理财、保险、公募等机构负债端向权益迁移,资产端需匹配,这一进程需与慢牛配合;今年下半年保险增加分红险产品,11月分红险成新发产品主要类型,占比48% [13] - 保险投资存量到期再投资是新变量,寿险在售存量产品中传统型占比55%,其负债端久期15年以上,配置的5 - 10Y债券到期再配置面临低票息和薄资本利得,会倒逼资产端缩短久期或投向权益资产 [15] - 从增厚收益看,科技是必要选项;固收叠加红利可能同向波动,近5年中债指数和中证红利全收益指数相关性系数高达0.95,其余权益宽基指数与10年国债指数负相关 [17] 从每调买机到春季躁动 - 预计2026年流入股市增量资金规模3.1万亿,固收+规模翻倍;10 - 11月绝对收益机构兑现浮盈,12月市场调整时增量资金可能提前布局 [19] - 年末股票走势受债券影响波动或放大,对资本金充足机构是买入机会;明年春季躁动科技是最值得关注方向 [19] - 行业组合研究重要性上升,固收+科技或科技与其他弱相关行业组合可匹配负债端要求;测算显示固收+基金中+5%的科技好于+10%的红利,保留科技进攻方向,构建股票行业组合叠加债券底层资产可实现较好收益并控制回撤 [19]
当下债市热点问题探讨
中泰证券· 2025-12-21 10:13
报告行业投资评级 未提及 报告核心观点 当前债市主线是增量资金不足,也有“还债论”观点,“还债”从债券收益率视角接近完成,第二阶段或使债券存量久期回归,这可能是债市供需论的终点;短期博弈超跌可关注30年国债,特6和特2利差有博弈回归空间,中短端信用债、5年及以下利率债持有较稳妥,需警惕“股强债弱”预期集中带来的反身性 [4][32][37] 各目录总结 债市供需框架化的背后:反身性在哪里 债市供需中长期问题从点状结果演变成系统性框架,影响路径有权益上涨致交易性资金撤离、保险机构再平衡等;若国债发行结构不变,长债供需或年度失衡;债市供需反身性体现在EVE指标紧迫度降低、利率债发行结构可能调整使走陡行情逆转 [6][8][13] “配置盘”概念的滥用:当下衡量债券的配置价值 保险配置盘买入节奏平稳,30年国债以交易性需求为主,大账配置等以同期限地方债为配置品种;债市短期有配置价值,银行视角受EVA指标超限约束配置价值削弱,保险视角地方债配置价值凸显;过去债券牛市使年末行情提前,今年季节性失灵 [15][19][23] 股债相关性失效为何 10月以来固收 + 策略产品放量但赚钱效应不强,在“股强债弱”预期下对冲效果一般;风险偏好提高使“面”增加,“水”变化不大致交易流动性不稳定,需精准投放流动性 [25][27][28] 如何定量理解利差走陡 市场对期限利差走陡分歧在定量和时长,12月30年 - 10年利差超40BP回到22年底水平,市场提前定价万亿以上规模减少,速度过快透支明年节奏;利差上行或有新情况,长债发行期限调整可能使利差走扩转收窄 [29][31] 总结:当下债市的主线 债市主线是增量资金不足,“还债论”认为债市在还去年12月以来过度透支的“债”,从收益率看“还债”接近完成,第二阶段或使债券存量久期回归;策略上30年国债有短期博弈机会,特6和特2利差有回归空间,中短端信用债等持有较稳妥,需警惕“股强债弱”预期集中反身性 [4][32][37]
公募冲刺年末布局 被动指数产品或成“胜负手”
上海证券报· 2025-11-09 15:26
新闻核心观点 - 临近年底基金行业呈现“股强债弱”格局,被动指数基金在新发产品中占据主导地位,发行数量和规模占比远超主动产品,并可能成为决定基金公司年末规模排名的关键因素 [1][2][3] 新发基金市场格局 - 截至11月5日,今年以来全市场新发基金数量达1333只,超过2024年的1136只和2023年的1280只,逼近2022年的1546只 [2] - 新发基金结构呈现“股强债弱”,股票型和混合型基金合计占比超50%,为2022年以来最高水平,其中股票型基金占比高达37.69%,为2020年以来最高水平 [2] - 债券型基金占比从过去3年的65%以上锐减至41.13%,同时公募FOF发行占比达5.83%,为该类产品2017年问世以来最高水平 [2] 被动指数基金表现 - 三季度共成立361只权益类基金,规模总计2036.08亿元,其中指数权益类基金成立258只,合计发行规模达1445.05亿元,占比超70% [2] - 主动偏股型基金份额缩减,三季度主动股票及混合基金存量产品总份额为2.89万亿份,较二季度缩减2309.61亿份 [2] - 在等待发行的44只新产品中,被动指数产品占据半壁江山,包括宽基指数增强型产品和热门行业主题产品 [3] 基金公司策略与市场展望 - 基金公司将被动指数产品视为年末冲刺规模的关键,并积极布局以扩充规模和补齐产品线 [1][3] - 对于结构性行情,有观点认为科技成长板块因估值偏高和部分公司业绩不及预期出现调整,但市场平均浮盈仍在,调整后资金有望重新净流入 [3] - 另有观点认为年底部分资金有获利了结需求,红利风格因拥挤度低、估值性价比凸显而有望受益,低利率环境和经济复苏背景均利好红利策略 [3]
策略日报:关前蓄势-20251028
太平洋证券· 2025-10-28 15:24
核心观点 - 报告认为A股在突破4000点关键位后,任何回调均为买入机会,但短期应规避高波动科技股,转向银行、煤炭等低位“旧”势力板块以获取超额收益 [4][10] - 大类资产配置维持“股强债弱”的长期判断,预计债市在四季度企稳后将继续下跌,美股短期低波动震荡,美元指数将延续强势 [3][5][6][7] - 商品市场走势分化,建议关注底部企稳的焦煤、碳酸锂及突破的铜铝等品种,规避高波动贵金属 [8][10][32] 大类资产跟踪 利率债 - 利率债全线上涨,三十年期国债期货现价115.96,单日上涨0.63(+0.55%);十年期国债期货现价108.415,上涨0.270(+0.25%)[18] - 三十年期国债在创今年新低后预计四季度企稳回升,但长期将继续下跌,目标位为2024年9月30日政策转向低点附近 [3][17] - 股市短期调整支撑债市企稳,但“股强债弱”大方向未变,债市预计在年线附近震荡约一个季度后继续下跌 [3][17] 股市 A股市场 - 上证指数时隔十年盘中再次突破4000点,技术突破为后续创新高奠定基础,指数任何回调支撑均为买点,上证50量价最稳定 [4][19] - 科技板块因四中全会催化大涨,但吸筹率仍高于35%,从高位回落时间与空间不足(2023年以来高位回落时间基本在1个季度),不建议高位追涨 [4][19] - 有色、煤炭、银行、核电、军工等板块仍处低位,四季度“旧”势力板块更易获得超额收益;军工装备单日涨超2%,海峡两岸、兵装重组等概念走强 [4][10][19][22] 美股市场 - 特朗普对中美贸易在APEC会议达成协定的预期及三季度财报超预期共同支撑美股偏强表现,但APEC与FOMC会议前维持低波动走势 [5][24] - 美联储主席鲍威尔发言释放可能停止缩表、就业下行风险增加、通胀压力有限等信号,强化“Fed Put”,美股大跌可能性低 [5][24] - 美股估值较高,中美谈判明朗前以宽幅震荡为主,若VIX指数升至30上方可采取“buy the dip”策略 [5][24] 外汇市场 - 在岸人民币兑美元官方报7.0998,较前一日下跌107基点,中间价涨破7.1关口显示央行升值意愿 [6][28] - 美元指数已突破99转强点,预计上行时间与幅度超市场预期;欧元因财政叙事背离基本面、出口竞争力下降及投机性多头达极限而走弱 [7][28] - 人民币受中美贸易谈判缓和及政策支持影响,将强于大部分货币,但相对美元维持宽幅震荡 [6][7][28] 商品市场 - 文华商品指数跌0.07%,钢铁、建材领涨,贵金属领跌;贵金属调整后建议等待波动率降低再入场 [8][32] - 原油受俄制裁消息影响大幅上涨,但大方向偏弱,短期企稳震荡;铜、铝、碳酸锂等有色商品转强,焦煤、鸡蛋、生猪等底部品种筑底回升 [8][32] 重要政策及要闻 国内政策 - 《中共中央关于制定国民经济和社会发展第十五个五年规划的建议》发布,聚焦完善收入分配制度,提高居民收入比重,扩大中等收入群体 [35] - 第十一批国家药品集采开标,纳入55种药品,中选产品均价差明显缩小,预计患者于2026年2月用上中选药 [35] - 第28次中国-东盟领导人会议召开,强调团结合作,暂免电子传输海关关税 [35][36] 国外要闻 - 墨西哥总统称美国同意延长贸易谈判期限,特朗普未加征额外关税,双方将继续磋商 [39] - 特朗普与巴西总统卢拉进行“良好会晤”,为取消美国自8月对巴西加征关税的谈判铺平道路 [39]
“贫富差距”拉大!多只“固收+”,凭借权益领跑
券商中国· 2025-10-27 23:30
文章核心观点 - 在股强债弱的市场背景下,“固收+”基金业绩显著分化,通过高比例配置股票和可转债的产品业绩领跑,而重仓长久期债券的产品表现平平 [1][2] - 随着部分“固收+”基金风险敞口扩大,多家公募基金及代销渠道近期上调了相关产品的风险等级 [1][8] - 在存款利率下行、权益市场波动较大的环境中,“固收+”基金因其攻守兼备的特性,吸引力持续攀升,市场规模显著增长 [2][11] “固收+”基金业绩表现 - 纳入统计的“固收+”产品年内平均涨幅约为4.8% [4] - 业绩领跑的产品包括:华安智联涨幅为47.77%,华商双翼涨幅为44.4%,富国久利稳健配置、融通稳信增益6个月持有两只产品涨超三成,另有24只产品涨幅超过20% [4] - 业绩领跑的关键在于高仓位配置权益资产,例如华安智联股票资产占比超四成,重仓高弹性科技股;华商双翼股票资产占比超40%,且可转债仓位达53% [4] - 其他绩优产品如富国久利稳健配置、民生加银增强收益的可转债仓位均在70%以上,金鹰元丰的可转债仓位更超过90% [4] - 业绩落后的产品权益资产持仓谨慎,如方正富邦鸿远A以投资利率债为主,股票及可转债投资维持在低位 [5] - 绩优“固收+”产品在权益端普遍超配科技股(电子、计算机),转债端则重仓金融类转债 [5] “固收+”基金风险等级变化 - 伴随高收益的是显著回撤,例如华泰保兴科荣回撤幅度超过8%,嘉合锦园回报、嘉合磐石等回撤幅度超过7% [7] - 多家公募及代销渠道上调旗下“固收+”基金风险等级,例如华安基金将华安强化收益等产品风险等级从R2(中低风险)上调至R3(中风险) [8] - 富国基金对旗下31只基金产品的风险等级进行调整,其中28只产品风险等级上调,20只基金的风险等级由R2升至R3 [8] - 基金调整风险等级的原因包括:根据监管规定年度重评、基于市场环境主动调整以促进销售、目标客户变化等 [8] “固收+”基金市场前景与配置策略 - 二季度末“固收+”基金总规模达1.48万亿元,单季度规模环比增加超1000亿元 [11] - 居民理财需求正从保值向增值加速转变,“固收+”产品成为引导资金平稳入市的关键桥梁,并开启资金流入的正向循环 [11] - 吸引力攀升的背景是稳健类资产收益空间缩窄(如1年期定期存款挂牌利率已跌破1%),以及权益市场行情轮动过快 [11] - 展望后市,债市总体偏利多,债券市场具备稳定运行基础;权益市场预计以结构性行情为主 [2][12] - 具体配置策略上,产品将保持信用债底仓,适度波段操作利率债;对估值偏高的可转债将自下而上选择安全边际较高的品种,并适度卖出部分估值偏高品种 [12] - 权益部分将坚持均衡配置,优选个股,寻求收益与风险的平衡 [12]
10月纯债基金遇冷 公募新规临近债市格局有望重塑
21世纪经济报道· 2025-10-27 11:34
债基产品赎回与市场遇冷 - 2025年下半年以来至少81只债券型产品面对大额赎回,其中至少21只集中在10月份 [1] - 大额赎回案例包括大成基金旗下大成惠享一年定开债基于10月21日发生大额赎回,广发基金旗下广发上海清算所0-4年央企80债券指数基金D类于10月15日发生大额赎回 [1] - 涉及产品以纯债型为主,指数型为少数,未见混合型 [1] 市场风格切换与资金流向 - 市场呈现"股强债弱"的赛道切换态势,大类资产配置偏好轮动,权益资产表现红火,固收产品相对受冷 [1] - 权益资产"受青睐"程度明显提升,市场对投资风险偏好大幅提高是债市压力来源 [2] - "固收+"、混合型产品热度提升,与纯债产品遇冷形成对比 [2] 债券市场表现与利率走势 - 10月债市主线不明、交易逻辑快速切换,赚钱效应弱于股市,呈现趋势性机会不多、涨跌幅有限的"事倍功半"状态 [2] - 10月20日至24日,10年期国债利率呈N型震荡,受权益市场强势上涨、基金费率新规、关税变数及"双降"预期反复影响 [3] - 截至10月27日,债市盘中利率债大幅走强,10年期国债活跃券收益率下行4.5bp到1.8%,30年期国债收益率下行5.5bp至2.15% [3] - 10年期国债收益率在1.7%-1.84%区间震荡,超预期突破需实质性政策催化 [3] 债基产品业绩表现 - 纯债基金业绩表现"惨淡",短期纯债型基金最近一周平均总回报为0.03%,最近一月为0.20% [6] - 中长期纯债型基金最近一周平均总回报为0.04%,最近一月为0.28% [6] - 可转债基金最近一周平均总回报为2.03%,最近一月为0.61% [6] - 被动指数债券型基金最近一周平均总回报为0.03%,最近一月为0.20% [6] 债基发行市场降温 - 10月以来截至10月27日,债券型基金发行份额仅为19.52亿份,共14只 [6] - 相比9月的599.54亿份、35只,发行数量和规模均显著下降 [6] - 债基产品发行端热度回落,反映出现阶段纯债基金的投入产出比可能不及"固收+"或部分ETF产品 [6] 行业竞争格局与机构应对 - ETF市场份额明显向头部机构集中,对中小公募形成竞争压力 [2] - 中小公司或需走"小而美"路线,聚焦自身擅长的细分赛道,银行系机构在债基领域仍具优势 [7] - 债基受权益产品情绪压制、主动管理份额增长不及被动ETF的局面短期内或难有根本改观 [7] 政策环境影响 - 公募费率新规的影响不容忽视,若按征求意见稿严格执行,将引发银行系统性压降债基持仓 [8] - 赎回费率调整降低了短债基金作为灵活配置工具的吸引力,影响银行自营应对季末考核的灵活性 [8] - 基金业协会或将发布公募基金业绩比较基准规则,该基准将成为评价基金经理超额收益的核心标准 [8] - 业绩比较基准新规与费率改革"双管齐下",预计将深远影响债市生态和债基投资格局 [9]
【债市观察】股强债弱收益率“N”形走高 MLF加量续做维持流动性充裕
新华财经· 2025-10-27 02:10
文章核心观点 - 上周(2025年10月20日至10月24日)中国股市走强,上证指数创逾十年新高,而债市整体回调,10年期国债收益率上行2.4BP至1.85% [1] - 市场走势受中美经贸磋商、基金费率新规、货币宽松预期等多因素影响,收益率呈"N"形走高 [1] - 央行货币政策保持支持性立场,预告10月MLF连续第八个月加量续做,以维持市场流动性充裕 [1] 中国债市行情回顾 - 中债国债收益率多数上行,关键期限中7年期国债收益率上行幅度最大,为3.72BP,10年期国债收益率上行2.4BP至1.8486% [2][3] - 国债期货全线收跌,30年期主力合约全周下跌0.62%,10年期主力合约下跌0.24% [5] - 具体交易日来看,债市受股市表现、中美经贸消息及一级发行结果等因素影响,10年期国债活跃券收益率震荡上行 [3] 股市与可转债表现 - 股市经历震荡整理后继续走强,上证指数再创逾十年新高 [1] - 中证转债指数全周震荡上行,上涨1.47%,10月24日收盘报481.20 [6] 利率债一级市场发行 - 上周利率债合计发行107只,规模达10762.78亿元,其中国债发行6890亿元,地方债发行2472.28亿元 [7] - 本周(10月27日至31日)利率债计划发行93只、3046.82亿元,无国债发行,以地方债为主 [7] 美国债市与宏观经济 - 美国国债收益率上周呈V型走势,10年期美债收益率全周持平在4.01%,2年期美债收益率上涨2.5BP至3.49% [8] - 美国9月CPI数据整体涨幅低于预期,核心CPI同比上涨3.0%,缓解市场通胀焦虑 [9] - 利率互换显示市场几乎完全定价美联储10月降息25个基点,预计未来12个月累计降息120个基点 [9] - 美国联邦政府债务规模总额首次超过38万亿美元 [10] 中国央行公开市场操作 - 上周央行共开展8672亿元7天期逆回购操作 [11] - 央行预告10月27日开展9000亿元MLF操作,对冲到期后实现净投放2000亿元,为连续第8个月加量续做 [11] 重要经济数据与事件 - 中共二十届四中全会审议通过"十五五"规划建议,提出高质量发展等主要目标 [12] - 中美经贸磋商在吉隆坡举行,双方就多项经贸问题达成基本共识 [13] - 中国前三季度GDP同比增长5.2%,其中三季度增长4.8% [13] - 三季度末金融机构人民币贷款余额270.39万亿元,同比增长6.6%,房地产贷款余额同比下降0.1% [14] - 前三季度中国涉外收支总规模11.6万亿美元创历史新高,跨境资金净流入1197亿美元 [14] 机构市场观点 - 天风证券认为债市短期或延续区间震荡,缺乏明确下行动力,建议以震荡思路谨慎应对 [15] - 浙商证券指出四中全会公报隐含积极措辞,权益牛市通道或持续,对债市建议逢调整买入的快进快出策略 [16] - 财通证券分析债市做多热情集聚,但机构行为谨慎,短久期票息策略更受欢迎,并指出部分期限债券具备配置价值 [17]
可转债周度追踪:新一轮宏观事件主导期-20251012
浙商证券· 2025-10-12 13:06
报告行业投资评级 未提及 报告的核心观点 - 短期权益市场受中美关系相关事件扰动预计调整,中长期股强债弱大趋势或不逆转,市场调整情况决定转债后续走势,转债大概率抗跌,结构性机会优于整体性行情 [1][2] - 高估值下转债滞涨且脆弱,资金层面转债ETF规模小幅下降,投资者情绪趋于理性,中长期转债配置逻辑未变 [9] - 供给端转债市场现积极信号,发行预案数量增加、监管审批节奏加快,2026年有望边际改善,新券或成关注重点 [4][10] - 关税扰动威胁大于实际操作,10月或有中美谈判,结果变数大,市场或有学习效应,将其视为一次性冲击 [4][10] - 10月建议关注上银转债、首华转债等多只转债 [12] 根据相关目录分别总结 转债周度思考 - 高估值下转债滞涨脆弱,资金流出节奏放缓,投资者情绪理性,中长期配置逻辑未变 [9] - 供给端转债市场有积极信号,2026年有望改善,新券或受关注 [4][10] - 关税扰动威胁大,结果变数大,市场或视为一次性冲击 [4][10] - 短期权益市场或调整,转债大概率抗跌,结构性机会优,建议关注部分转债 [11][12] 可转债市场跟踪 可转债行情方面 - 展示万得多个可转债指数近一周、近两周、9月以来等不同时间段表现 [17] 转债个券方面 - 未提及具体内容 转债估值方面 - 展示债性、平衡性、股性可转债及不同平价可转债转股溢价率估值走势 [21][25][27] 转债价格方面 - 展示高价券占比走势和转债价格中位数 [32][34]
中泰证券:海外降息落地不改变“股强债弱”的趋势
新浪财经· 2025-09-21 23:36
债券市场 - 风险尚未解除 年内仍有调整空间 上限可能不止步于1.8% [1] - 关键点位下货币政策预期形成支撑 但预期落地或落空后可能利好出尽或支撑打破 [1] - 海外降息落地不改变股强债弱趋势 债券利率易上难下 [1] 权益市场 - 风险偏好处于上行过程 海外降息落地带来情绪利好 [1] - 机构在股债资产中的再配置延续 [1] 商品市场 - 近期博弈政策预期而反弹的品种或迎来阶段性回调 [1]