白酒

搜索文档
线下温和回暖、线上加速出清 白酒市场的“双面旺季”
北京商报· 2025-09-25 12:54
线下渠道在中秋、国庆前逐渐回暖,而线上即时零售渠道正成为行业新增量战场。9月25日,北京商报记者走访了北京部分终端市场发现,双节临近,白酒 消费旺季即将开启,白酒产品在线上与线下市场动销情况不尽相同。线下渠道经销商备货谨慎叠加消费端温和回暖,线上渠道即时零售业态快速崛起,共同 勾勒出今年白酒消费旺季开端的全貌。 如今,当白酒旺季的序幕逐渐拉开时,如何借助深度挖掘消费场景从而进一步激活线上与线下市场的活力,成为摆在酒企面前的新问题。 尽管目前终端市场活力尚待大规模激活,但部分名优白酒以及核心价格带已呈现出温和回暖态势。以贵州茅台旗下53度500ml飞天茅台为例,伴随着双节来 临,该产品价格也有所提升。据今日酒价数据,53度500ml飞天茅台9月23日散瓶批价为1765元/瓶、原箱批价为1790元/瓶,相较于上一日(9月22日)分别 增长25元/瓶、30元/瓶。 不仅是终端,茅台集团党委副书记、总经理王莉率队对华东、西南、东北三线七个省区茅台酒200余家渠道商进行市场调研。从此次对三地市场调研情况和 各方反馈数据来看,随着传统双节临近,8月环比6、7月,市场终端动销有所回暖,8月底以来至今终端动销环比增长显著,市 ...
线下温和回暖、线上加速出清白酒市场的“双面旺季”
北京商报· 2025-09-25 12:51
线下终端温和回升 一家位于方庄附近的烟酒店内,店主坐在不足20㎡的店铺中等待着客人的光临。尽管其附近有餐饮店以及KTV等场所,但前来选购白酒产品的消费者却是 寥寥。店主表示:"随着中秋和国庆双节来临,白酒消费虽然相较于往年来说仍有些动力不足,但对比今年淡季,目前稍显回暖态势。" 不仅仅是该店,位于地坛附近的烟酒店也遇到了同样的情况。烟酒店店主向北京商报记者表示:"目前酒水消费有所回暖是基于旺季来临,但在淡季积压的 库存目前仍在待消化过程中。所以今年双节前备货更谨慎了,不再像往年那样大规模压货。" 线下渠道在中秋、国庆前逐渐回暖,而线上即时零售渠道正成为行业新增量战场。9月25日,北京商报记者走访了北京部分终端市场发现,双节临近,白酒 消费旺季即将开启,白酒产品在线上与线下市场动销情况不尽相同。线下渠道经销商备货谨慎叠加消费端温和回暖,线上渠道即时零售业态快速崛起,共同 勾勒出今年白酒消费旺季开端的全貌。 如今,当白酒旺季的序幕逐渐拉开时,如何借助深度挖掘消费场景从而进一步激活线上与线下市场的活力,成为摆在酒企面前的新问题。 事实上,目前终端市场消费活力不足的情况早有显现。中国酒业协会发布的《2025中国白酒市 ...
茅台酒厂又放狠招!“小飞天”艺术精品酒1折抢,仅100套!
凤凰网财经· 2025-09-25 12:46
产品定位与核心卖点 - 产品为茅台集团出品的茅台家族金奖纪念艺术精品酒,定位为“茅台小飞天”,以一瓶飞天茅台的价格可入手3瓶该产品[1] - 产品是致敬1915巴拿马金奖110周年的艺术精品酒,融合“艺术精品+纪念酒”概念,在白酒界属于创新融合[3] - 全球限量2000件,具有稀缺性,某东平台同款标价3999元/套且经常断货[3][10] 产品血统与背书 - 产品来自贵州茅台酒厂(集团)保健酒业,是茅台家族直系血统[12] - 采用与飞天茅台相同的原料(糯高粱、小麦和水)和坤沙工艺酿造[13] - 具有巴拿马金奖110周年纪念属性,1915年茅台凭借巴拿马万国博览会金奖走向世界[14] 酿造工艺与酒体品质 - 酿酒团队由茅台原董事长季克良领衔,延续茅台散花飞天经典酒体风格,采用“金奖纪念特调酒质”[16] - 沿用百年坤沙工艺,基酒窖藏5年以上,再用10年以上老酒勾调,酒花细密,挂杯持久[21] - 产品为53度黄金度数,500ml/瓶,一级酱香型白酒,执行标准GB/T26760,配料仅为水、高粱、小麦,无任何添加剂[34][46][53] 设计元素与文化寓意 - 瓶身印有经典散花飞天元素,瓶型沿用70年代经典茅型瓶,盒身背面印有茅台家族专用“酒神倒酒图”[7] - 瓶身为巴拿马金奖同色设计,印有“小散花飞天”图案和“金品”二字,盒子侧面印有1915巴拿马“金牌”符号[21] - 套盒内含“马到成功”工艺品,寓意事业兴旺吉祥顺遂,契合明年马年主题[10][24] 市场推广与价格策略 - 产品广告亮相广东卫视、江苏卫视、安徽卫视、山东卫视、河南卫视、浙江卫视、广西卫视等七家主流卫视[26] - 官方指导价为3999元/套,双节特惠价598元/套,相当于1.5折,活动截至9月30日[26][30][34] - 当前渠道库存仅100套,为双节最后一批集采名额,活动结束后将恢复市场价[30][31][55]
金徽酒(603919):25H1更新报告:产品结构逆势提升,所得税影响盈利能力
浙商证券· 2025-09-25 12:42
投资评级 - 维持买入评级 [6] 核心观点 - 公司产品结构逆势提升 300元以上产品占比显著增加 百元以上产品占比近80% [2][9] - 省外市场稳步推进 互联网销售实现高增长 [3] - 毛利率保持提升但所得税率大幅上升影响净利率 [4] - 公司坚持全国化战略 深耕西北市场并培育新增长引擎 [3] - 现金流季度改善明显 合同负债同比增长23.88%显示渠道健康度 [4] 财务表现 - 25H1收入17.59亿元同比+0.31% 归母净利润2.98亿元同比+1.12% [9] - 25Q2收入6.51亿元同比-4.02% 归母净利润0.64亿元同比-12.78% [9] - 25H1毛利率65.65%同比+0.53pcts 净利率16.51%同比-0.15pcts [4] - 25Q2毛利率63.67%同比-1.01pcts 净利率9.21%同比-1.53pcts [4] - 25H1所得税率24.44%同比+5.75pcts 主要因高新技术企业优惠税率到期 [4] - 25H1经营性现金流3.21亿元同比-7.22% 但25Q2同比+1651.23%至0.52亿元 [4] 产品结构 - 25H1 300元以上产品收入3.80亿元同比+21.60% 占比提升4.03pcts至22.17% [9] - 25H1 100-300元产品收入9.69亿元同比+8.93% [9] - 25H1 100元以下产品收入3.66亿元同比-29.78% [9] - 25H1百元以上产品合计占比78.66%同比提升8.91pcts [9] - 25Q2 300元以上产品收入1.36亿元同比+11.32% 占比提升3.35pcts至21.84% [2] 区域表现 - 25H1省内收入13.34亿元同比-1.11% 占比77.71% [3] - 25H1省外收入3.82亿元同比+1.78% [3] - 25Q2省内收入4.76亿元同比-4.77% 省外收入1.44亿元同比-8.81% [3] - 互联网销售同比增长29.30% [3] 盈利预测 - 预计2025-2027年收入增速0.63%/7.28%/9.35% [5][11] - 预计2025-2027年归母净利润增速0.69%/7.66%/12.84% [5][11] - 预计2025-2027年EPS 0.77/0.83/0.94元 [5][11] - 2025年PE 26.48倍 [5][11] 战略布局 - 坚持"布局全国、深耕西北、重点突破"战略路径 [3] - 推进甘青新市场一体化和陕宁市场一体化建设 [3] - 着力培育华东市场、北方市场为新增长引擎 [3] - 强化线上渠道布局 打造全国化线上营销平台 [3]
郎酒秋酿开窖暨龙马郎上市 浓酱兼香战略开启新征程
新华财经· 2025-09-25 12:15
9月23日,"2025郎酒秋酿开窖大典暨龙马郎上市发布"活动在四川省泸州市举行。活动现场,秋酿开窖仪式启动,标 志着郎酒兼香新一年生产周期正式拉开帷幕;与此同时,郎酒兼香旗舰产品龙马郎系列正式上市,为郎酒兼香发展增 添新动能。 政企协同赋能发展 共话产业未来 作为郎酒兼香战略的核心载体,龙马郎系列产品的上市历经长期筹备。据悉,自2023年郎酒正式发布"郎酒兼香战 略"后,龙马郎产品设计工作随即启动,经过2年半的精心打磨,最终在此次秋酿大典上正式亮相。 郎酒股份总经理汪博炜致辞 郎酒股份总经理汪博炜在秋酿开窖大典现场明确了郎酒兼香战略方向。他强调,郎酒坚持"酱香高端,兼香领先,两 香双优"战略不动摇;坚持"品质、品牌、品味"三品战略不动摇;坚持郎酒庄园托起大单品青花郎、红花郎,龙马酒 庄托起大单品龙马郎不动摇;郎酒兼香战略产品——龙马郎的发布,是郎酒兼香战略落地的关键一步,将推动郎酒兼 香事业奔腾向前。 顺天应时守匠心 秋酿开启生产新周期 据介绍,郎酒兼香酿造严格遵循四季规律,依据季节、气温变化科学规划生产周期,形成"秋酿、冬酿、春酿、夏 酿"的完整生产体系。 当日上午9时许,郎酒股份副董事长付饶宣布生产启动, ...
宁德时代市值超越贵州茅台
第一财经· 2025-09-25 12:15
核心观点 - 宁德时代市值在9月25日盘中及收盘均超越贵州茅台 标志着以新能源和硬科技为代表的"新经济"力量在资本市场挑战传统消费和制造业主导地位 [3][5][11] 市值表现 - 9月25日宁德时代A股盘中最高涨近6%至402.59元/股 H股最高涨近6%至535.5港元 总市值突破1.83万亿元超越贵州茅台1.8万亿元 [3][5] - 收盘时A股报392元/股涨3.4% H股报532港元涨5.14% 总市值1.8066万亿元仍高于贵州茅台1.802万亿元 [5] - 过去9个交易日市值激增3100亿元 相当于一家牧原股份(市值2887亿元)的规模 [3][5] 股价驱动因素 - 海外储能需求爆发式增长 头部电池厂2026年订单接近排满 [6] - 杰富瑞调研显示9月订单量环比激增超50% 产能利用率接近上限 预测2026年净利润达860亿元 [6] - 摩根士丹利认为欧洲市场突破和储能领域竞争优势将延续领先地位 [6] 政策支持 - 新型储能规模化建设专项行动方案提出2027年全国新型储能装机规模达1.8亿千瓦以上 以锂离子电池为主 [7] - 汽车行业稳增长工作方案目标2025年新能源汽车销量1550万辆左右 [7] 财务表现 - 2025年上半年营业收入1788.86亿元同比增长7.27% 净利润304.85亿元同比增长33.33% [8] 机构持仓 - 2589只基金合计持有5.93亿股 流通市值1496.31亿元占流通盘13.47% [8] - 华泰柏瑞沪深300ETF增持378.79万股至4699.65万股 易方达沪深300ETF新进前十大股东持股3354万股 [8] 市场结构变化 - 寒武纪-U曾在8月28日以1587.91元股价超越贵州茅台成为A股第一高价股 [10] - 2019年底至2025年8月底A股211只涨幅超300%的个股中 电子(34只) 机械设备(25只) 汽车(23只) 电力设备(20只)行业占比居前 [12] - 全球市值前十企业中科技公司占九席 英伟达(4.34万亿美元) 微软(3.77万亿美元) 苹果(3.38万亿美元)居前三 [11]
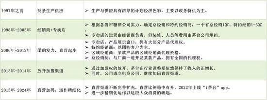
白酒:即时零售渠道兴起:白酒新渠道专题报告
国泰海通证券· 2025-09-25 11:51
报告行业投资评级 - 行业评级为增持 [5] 报告核心观点 - 即时零售渠道兴起为酒类品牌提供结构性机会 供需共同驱动渠道扩张 具备较强渠道力和资金实力的白酒及啤酒企业有望受益 [2][5] - 即时零售通过高效履约创造增量并触达年轻群体 但可能冲击价格体系和品牌形象 [9][48] - 白酒行业处于深度调整期 线上渠道景气度较高 拥抱即时零售成为应变方式 [10][46] - 据美团闪购测算 2027年中国酒类即时零售市场规模有望达1000亿元 复合增速接近中双位数 [5][10][36] 即时零售渠道发展现状 - 我国即时零售规模迅速扩大 2024年市场规模约7800亿元 同比增长20% 2017-2024年CAGR达55% [15] - 2025年外卖大战成为行业加速点 三大平台日单量峰值近2.5亿 为2024年的2倍以上 [12] - 即时零售占社零实物网上销售比重从2017年1.6%提升至2024年6.0% [22] - 商务部预测2025年即时零售规模将突破1万亿元 2030年有望突破2万亿元 2024-2030年CAGR为17% [15] 白酒线上化发展进程 - 白酒线上化发展约20年 2023年线上酒类市场规模超1200亿元 其中白酒/调香酒规模达900亿元 线上销售占比约11.9% [25] - 2025年1-5月中国白酒线上总销售额超300亿元 占比约10% 仍有较大挖掘空间 [25] - 头部酒企线上收入占比普遍较低 仅贵州茅台通过i茅台实现线上收入超10% [31][35] 酒类即时零售市场格局 - 酒类即时零售形成垂类/平台型/仓店一体型/前置仓型4类渠道模式 [11][33] - 垂类渠道包括1919/酒小二/歪马送酒等 提供专业售酒及保真服务 [33] - 2023年中国酒类即时零售市场规模不到200亿元 渗透率约1% 2024年增长至约360亿元 [36] - 美团闪购测算2027年酒类即时零售市场规模将达1000亿元 渗透率提升至6% [36] 酒企布局即时零售动态 - 2024年以来头部酒企密集布局即时零售 包括自建渠道及与平台合作 [37] - 五粮液联合美团闪购覆盖5000家门店 泸州老窖接入京东小时购 贵州茅台酱香酒公司招募5000-7000家终端店入驻平台 [38] - 2025年618期间美团闪购白酒成交额增长超10倍 1919成交额增长近5倍 歪马送酒增长超3倍 [34] 即时零售兴起的驱动因素 - 消费习惯改变:消费者追求便捷及快速满足临时需求 [9][41] - 性价比需求:压缩流通环节节省成本 平台补贴带来价格优势 [9][41] - 供给侧寻求增量:渠道方通过新兴渠道获取增量 品牌方配合推新及宣发 [9][41] 白酒即时零售的机遇与挑战 - 机遇:高效履约创造增量 触达年轻群体 海外市场已验证可行性 [9][45][48] - 挑战:线上难以提供社交及鉴真服务 价格体系管控难度大 部分渠道售价低于线下终端价 [9][48][50] - 以飞天茅台为例 即时零售渠道售价区间1450-2800元/瓶 较线下批价1750-1770元/瓶存在显著价差 [50] 投资建议 - 白酒推荐全国化名酒及区域头部酒企:贵州茅台/山西汾酒/五粮液/泸州老窖/迎驾贡酒/今世缘/古井贡酒 短期弹性标的包括珍酒李渡/舍得酒业/酒鬼酒 [5][53] - 啤酒推荐龙头及成长标的:青岛啤酒/珠江啤酒/华润啤酒 [5][53]
茅台登顶品牌榜!吃喝板块又陷回调,食品ETF(515710)收跌0.65%!机构:建议重视行业底部配置机会
新浪基金· 2025-09-25 11:49
板块表现 - 吃喝板块9月25日回调 食品ETF场内价格下跌0.65% [1] - 白酒成份股领跌 迎驾贡酒、泸州老窖、酒鬼酒、伊利股份、洋河股份等多股跌幅超1% [1] 行业动态与机构观点 - 茅台位列2025年《亚洲品牌500强》食品饮料行业榜首 总排名第28位 较2024年上升1位 较2023年上升2位 [3] - 万联证券认为白酒行业处于筑底阶段 渠道库存出清及政策缓解后需求有望回升 [3] - 国海证券预计中秋国庆双节白酒动销承压 但行业基本面最差阶段已过 建议关注底部修复机会 [3] - 国元证券建议关注高端酒企及区域领先酒企 大众品中啤酒、休闲零食、能量饮料赛道景气度高 乳业原奶价格底部企稳 [3] - 华龙证券指出白酒需求端承压 但政策边际影响收窄 估值修复可能先于基本面 建议关注超跌次高端白酒、区域龙头及高端白酒 [5] - 机构反馈茅台动销环比改善明显 酒企通过产品创新和渠道改革保份额 [6] 估值水平 - 细分食品指数市盈率20.38倍 处于近10年6.26%分位点低位 [4] 投资工具 - 食品ETF(515710)跟踪中证细分食品饮料产业主题指数 约60%仓位布局白酒龙头股 40%仓位覆盖饮料乳品、调味、啤酒等细分板块 [6] - 前十大权重股包括贵州茅台、五粮液、泸州老窖、山西汾酒、洋河股份、伊利股份、海天味业等 [6]
中国移动安徽公司“数智转型 移动赋能”集中调研活动启动
新华网· 2025-09-25 11:42
公司战略定位 - 公司积极融入安徽经济社会发展大局 践行数字中国战略 锚定数字安徽建设目标[3] - 公司构建新型AI基础设施和服务体系 定位为AI供给者 汇聚者和运营者[4] - 公司创新构建连接+算力+能力新型信息服务体系 推动5G+AI融入DICT并赋能千行百业[5] 基础设施建设 - 公司持续加大信息基础设施建设投入 建设高速泛在 天地一体 云网融合的信息基础设施[3] - 连接方面建设5G-A通感一体网络和平台 打造合肥骆岗公园样板间 建成省内首批万兆小区并实现办公网络万兆覆盖[5] - 算力方面构建1+2+16算力中心布局 主导开发全国首个通算 智算 超算 量算四算合一算力调度平台[5] 技术应用与产业赋能 - 公司以5G AI 量子 低空等能力助力省内企业数字化转型 推动数实融合[3] - 在智能制造和产业升级领域打造大批标杆案例 累计入选工信部5G工厂名录标杆案例14个[4][5] - 具体应用案例包括蔚来汽车5G+车路协同和威灵汽车部件5G+数字化工厂[6] 业务成果展示 - 公司为安徽领跑低空经济新赛道提供关键技术支撑[5] - 携手江淮汽车 古井集团等省内龙头企业打造多个首创标杆项目[5] - 通过实地调研活动展现产业数字化和智能化升级的实践成果[5][6]
成本百元卖几千?14家酒企营收飙涨,幕后推手到底是谁?
搜狐财经· 2025-09-25 11:42
文/珠玑说 (本文所有内容皆有官方可靠信源,具体资料赘述文章结尾) 一瓶成本不过百元的白酒,为何摆上货架就能售价几千?2024年14家酒企营收狂飙,利润高得惊人,大 家都骂中间商和酒企心太黑,这巨大的差价背后,钱到底被谁赚走了,是酒企、经销商,还是另有隐 情? 被网友戏称"酱香科技"的白酒行业,几乎是全球最赚钱的领域之一,头部企业净利润能占整个行业半壁 江山! 2022年A股20家白酒上市企业的年报全披露后,数据一出来更让人咋舌。 14家酒企营收实现两位数增长,尤其是头部品牌,不管营收还是净利润,都跟坐了火箭似的往上涨。可 能有人会问,白酒不就是瓶酒吗?咋这么能赚? 毕竟好酱酒越存越香,越香越值钱,这种特性让它比很多科技产品还抗跌,也难怪能闷声赚大钱。看到 酒企这么赚钱,不少人会吐槽:既然这么盈利,为啥不降价让消费者得点实惠? 还有人算过账,某大牌酱香白酒单瓶生产成本才百元,到消费者手里却翻了二三十倍,这定价也太离谱 了!但真不是这么简单,咱得先弄明白酱酒的营销逻辑。 其实早从明清时候起,茅台镇那片就靠酿酒出名,独特的水土和气候,让酱酒成了独一份的宝贝。 到现在"酱香"俩字几乎成了品质的代名词,加上多年积累的 ...