Workflow
期货
icon
搜索文档
明起,暂停申购!
证券时报· 2025-12-28 04:06
为了防范市场风险,12月26日,上海期货交易所(下称"上期所")连发两条通知,一方面提示市场做好 风险控制;另一方面就元旦期间相关品种交易保证金比例、涨跌停板幅度等做出安排。业内人士认为, 此举有助于维护市场稳健运行,引导投资者理性参与。 中信建投期货贵金属首席分析师王彦青指出,近期上期所发布风险提示并多次调整风控参数,主要原因 在于贵金属与有色金属近期出现大幅上涨,市场波动加剧,市场风险显著增加。从基本面来看,短期贵 金属与有色金属的影响因素并无显著变化,市场虽有"去美元化"等长线利多因素存在,但短期且快速的 上涨显然过分交易了长期的利多因素,投机情绪高涨,给市场平稳运行带来潜在风险。 王彦青认为,上期所一系列风控措施的目的在于抑制过度投机,使得期货价格发现功能正常发挥,有利 于平缓市场波动,维护市场正常运行秩序,是上期所监管框架有效性的体现。上期所推出一系列风控措 施,旨在降低市场交易热度,引导市场理性参与,维护市场平稳有序,保障功能发挥。 (原标题:明起,暂停申购!) 12月26日,国投瑞银白银期货证券投资基金(LOF)发布公告表示,为保护基金份额持有人利益,国投 瑞银白银期货证券投资基金(LOF)C类 ...
明起,暂停申购!
证券时报· 2025-12-28 03:41
12月26日,国投瑞银白银期货证券投资基金(LOF)发布公告表示,为保护基金份额持有人利益,国投瑞银白银期货证券投资基金 (LOF)C类基金份额将从2025年12月29日开始暂停申购。 国投白银LOF公告同时表示,其A类基金份额将于2025年12月29日开市起至当日10:30停牌,自2025年12月29日10:30复牌。根据公告,从12月 29日起,限制该基金A类基金份额定期定额投资金额为100.00元。 | 1 4 4 4 4 1 4 1 4 1 1 1 1 1 1 1 1 1 1 1 1 1 1 1 1 1 1 1 1 1 1 1 1 1 1 1 1 1 1 1 1 1 1 1 1 1 1 1 1 1 1 1 1 1 1 1 1 1 1 1 1 1 1 1 1 1 1 1 1 1 1 1 1 1 1 1 1 1 1 1 1 1 1 1 1 4 1 | | | | --- | --- | --- | | 基金名称 | | 国投瑞银白银期货证券投资基金 | | | (LOF) | | | 基金简称 | | 国投瑞银白银期货(LOF) | | 基金主代码 | 161226 | | | 基金管理人名称 | | 国 ...
下游需求端疲软态势难改观 锡价短期冲高回落走势
金投网· 2025-12-28 01:24
市场表现与数据 - 截至2025年12月26日当周,沪锡期货主力合约收于338,550元/吨,周K线收阳,持仓量环比上周增持18,475手 [1] - 本周(12月22日-12月26日)沪锡期货开盘报344,880元/吨,最高触及349,130元/吨,最低下探至328,290元/吨,周度涨跌幅为-0.05% [1] - 12月25日,Mysteel 1锡锭报价331,500-334,000元/吨,均价332,750元/吨,较上一交易日下跌5,750元/吨 [2] 库存与仓单变化 - 12月25日,上期所沪锡期货仓单录得8,153吨,较上一交易日下降178吨 [2] - 最近一周,沪锡期货仓单累计增长551吨,增长幅度为7.25% [2] - 最近一个月,沪锡期货仓单累计增长2,060吨,增长幅度为33.81% [2] 机构持仓情况 - 12月25日,沪锡前20名期货公司多单持仓5.63万手,空单持仓5.65万手,多空比为1,净持仓为-213手,相较上日增加3,293手 [2] 机构观点:基本面与供应 - 缅甸锡矿复产推进,但环比增量有限 [4] - 印尼截至12月23日,JFX与ICDX成交量为4,420吨 [4] - 国内锡矿供应依然紧张,冶炼厂产量预计平稳 [4] - 海外锡矿端的扰动延续,印尼政策待观察 [4] - 国内冶炼厂锡精矿紧张延续 [4] 机构观点:需求与消费 - 消费电子等传统领域需求持续不振,高锡价进一步压制下游采购意愿,企业多以刚需备货为主 [4] - 半导体、AI服务器等新兴领域的结构性需求对价格形成一定支撑 [4] - 下游电子消费一般,锡锭出现垒库 [4] 机构观点:后市展望 - 锡价短期或因情绪退潮出现阶段性波动,但矿端原料供应紧张的核心格局未改 [4] - 下游需求端疲软态势难有改观,预计锡价整体将延续高位震荡的运行格局 [4] - 锡价短期呈冲高回落走势 [4]
2025期货业盘点|长安期货:钢材价格下行空间有限,双焦价格或稳中有升
期货日报· 2025-12-28 00:00
长安期货高级分析师马舍瑞夫与煤炭研究员张晨在"期货大家谈——2025期货业盘点"系列访谈第九期 中,对2026年钢铁市场进行了展望。他们认为,在"反内卷"政策持续发力与供给约束加强的背景下,产 业链各环节供需正在向动态平衡过渡,2026年主要品种的价格中枢有望进一步抬升。 钢材价格下行空间有限 马舍瑞夫表示,今年钢铁产业的核心矛盾在于需求下降幅度大于产量下降幅度。今年全年房地产行业持 续深度调整,狭义基建投资同比增速由正转负,制造业投资增速亦降至3%以下,导致全年粗钢表观消 费量连续第五年下降。值得关注的是,2025年钢厂利润在需求承压背景下却显著回暖,主要原因是原料 端让利。 展望2026年,钢铁市场需求结构将继续深度调整。"十五五"规划建议提出要推动房地产高质量发展。马 舍瑞夫预计,房地产相关政策会从"消化存量"及建设"好房子"的角度出发,预计带来的需求增量有限。 制造业与出口将为需求带来支撑。马舍瑞夫认为,"十五五"规划建议强调加快建设制造强国、保持制造 业合理比重,传统产业升级与新兴制造业发展将构成钢材需求的"三大锚点"。同时,尽管面临贸易保护 主义挑战,但钢材出口有望保持增长,为需求提供支撑。综合来 ...
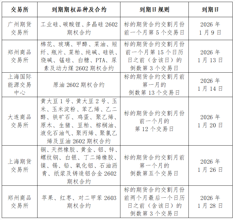
【兴期公告】关于商品期权合约1月份到期的相关风险提示
搜狐财经· 2025-12-27 17:05
各期货交易所1月份到期商品期权合约到期日 - 广州期货交易所工业硅、碳酸锂、多晶硅2602期权合约到期日为2026年1月9日 [2] - 郑州商品交易所棉花、玻璃、甲醇、菜油、短纤、瓶片、菜粕、纯碱、硅铁、烧碱、锰硅、白糖、PTA、尿素及动力煤2602期权合约到期日为2026年1月13日 [2] - 上海国际能源交易中心原油2602期权合约到期日为2026年1月14日 [2] - 大连商品交易所黄大豆1号、黄大豆2号、玉米、玉米淀粉、苯乙烯、乙二醇、铁矿石、鸡蛋、聚乙烯、原木、生猪、豆粕、棕榈油、液化石油气、聚丙烯、聚氯乙烯及豆油2602期权合约到期日为2026年1月20日 [2] - 上海期货交易所铜、天然橡胶、黄金、铝、锌、螺纹钢、白银、丁二烯橡胶、镍、锡、铅、氧化铝、石油沥青、纸浆及铸造铝合金2602期权合约到期日为2026年1月26日 [2] - 郑州商品交易所苹果、红枣、对二甲苯2603期权合约到期日为2026年1月28日 [2] 期权到期日行权与放弃操作关键时间与规则 - 到期日申请行权或放弃的截止时间为15:15 用于行权的资金截止入金时间亦为15:15 [2] - 客户需在到期日15:15之前在期货保证金账户中备足行权资金 否则将导致行权部分或全部失败 [2] - 对于上海期货交易所和上海国际能源交易中心的实值期权多头持仓 若客户在到期日申报平仓委托未成交且未撤单 同时期权实值额小于公司行权手续费或行权资金不足 公司可能无法代为提交放弃申请 [3] - 客户需在收市前自行平仓或撤单 否则必须承担行权后账户的交易盈亏及可用资金不足被追保强平的后果 [3] 公司对未申请期权持仓的代理处理规则 - 在到期日15:15之后 对于客户持有多头持仓且未申请行权或放弃的情况 公司有权依照自动行权规则代理处理 [3] - 公司将对行权资金充足且实值额能覆盖公司行权手续费的持仓做行权处理 [3] - 公司将对虚值或者实值额小于公司行权手续费的持仓做放弃处理 [3] - 公司将对行权资金不足的持仓做部分或全部放弃处理 [3] 期权到期履约与行权后相关事项 - 客户持有的空头持仓在到期日结算时将按交易所配对结果履约 [4] - 持有同一标的合约的多空期权持仓将默认分别参与行权、履约 [5] - 行权履约后将建立相应的期货头寸 需注意期货头寸的相关风险 包括流动性风险、资金风险、持仓超限风险 [5] - 对虚值期权或实值额小于行权手续费的期权进行行权可能会造成损失 [5]
谁会阻止疯狂的白银?当年亨特兄弟是栽在谁手里?
华尔街见闻· 2025-12-27 10:53
大洋彼岸的白银市场正陷入癫狂。12月26日周五,现货白银飙升逾10%,逼近80美元/盎司关口,COMEX白银期货周涨幅接近18%。 这一轮"金属狂潮"不仅局限于白银,黄金已突破4550美元,铜价跟随沪铜创下历史新高,铂金和钯金亦录得双位数涨幅。市场正在定价"商品控制权"的新叙 事,以及将其作为对冲"AI泡沫"和货币贬值的工具。 然而,在疯狂的行情背后,历史的警钟已经敲响。芝加哥商品交易所(CME)已于12月12日将白银保证金上调了10%。 2011年白银崩盘与1980年亨特兄弟 (Hunt Brothers)逼仓失败的历史案例表明,当交易所开始出手限制杠杆时,往往意味着狂欢接近尾声。 与此同时,国内也已采取行动。北京时间12月26日,上海期货交易所发布通知,将黄金、白银期货合约的涨跌停板幅度调整为15%,并相应上调交易保证金比 例。这是继12月10日上调保证金、12月22日限制日内开仓数量及调整手续费之后,上期所本月内针对白银期货出台的第三轮风控措施。 对此,中信建投期货和国信期货的分析师指出,尽管存在长线利多因素,但短期快速上涨显然过度交易了预期。资金"抢跑"导致投机情绪高涨,市场犹如"高空 走钢丝"。 2 ...
沪铜突破十万关口,涨约1.9%【盘中快讯】
文华财经· 2025-12-27 09:43
上海期货交易所发布关于做好市场风险控制工作的通知,称近期国际形势复杂多变,有色金属和贵金属 品种波动较大,请各有关单位采取相应措施,提示投资者做好风险防范工作,理性投资,共同维护市场 平稳运行。 (文华综合) 沪铜期货主力合约突破十万关口,涨约1.9%,受全球铜短缺预期等推动。 ...
富达基金戴旻:黄金资产会像固定收益一样,在资本保值类资产类别中发挥重要作用
新浪财经· 2025-12-27 09:35
专题:2025三亚•财经国际论坛 此外,他还表示,新能源发展到现阶段,不仅应用于能源领域,储能需求、算力提升对电动基础设施的 需求,都可能催生传统大宗商品,尤其是工业基础中的铜等资产,形成对冲美元走弱的良好资产配置机 会。 三亚•财经国际论坛暨第五届三亚财富管理大会12月27日在海南三亚举办。富达基金投顾业务负责人戴 旻出席并发言。 提及黄金资产,戴旻认为,在地缘政治仍充满不确定性的情况下,黄金资产接下来会像固定收益一样, 在资本保值类资产类别中发挥重要作用。 他还指出,在当前时点,国内财富管理有必要将更多元、组合投资工具纳入财富管理业态。 新浪合作大平台期货开户 安全快捷有保障 戴旻指出,中国科技企业龙头公司在开源模型、模型应用端以及工业机器人等科技领先行业,也取得了 非常令人欣喜的成果。这些进展不仅惠及中国,也惠及全球经济资本市场。利用好经济上行、科技助力 经济上行的阶段,通过全球多元权益资产配置,可在不同区域发掘较好的成长性机会。 新浪声明:所有会议实录均为现场速记整理,未经演讲者审阅,新浪网登载此文出于传递更多信息之目 的,并不意味着赞同其观点或证实其描述。 责任编辑:王翔 专题:2025三亚•财经国 ...
罕见!英大证券卖了英大期货
券商中国· 2025-12-27 07:17
国网英大出售英大期货股权交易 - 国网英大全资子公司英大证券拟将其持有的英大期货100%股权以11.29亿元人民币的价格出售给中油资本 [2][3] - 交易尚需取得国有资产监督管理部门批准及中国证监会核准 交易采用现金方式 不构成关联交易或重大资产重组 交易完成后英大期货将不再纳入国网英大合并报表范围 [3] - 截至2025年一季度末 英大期货净资产账面价值为10.43亿元人民币 注册资本为6.58亿元人民币 [3] - 公司表示此次交易有利于聚焦主营业务、优化业务结构、增加现金流入并集中资源拓展转型业务 对公司战略转型起到积极作用 [3] 期货行业整合与券商系公司动态 - 在期货行业竞争加剧、头部效应明显的背景下 券商出售期货子公司的案例并不多见 此次交易被视为行业整合过程中的重要案例 [2][4] - 近年来券商普遍将资源向财富管理、投行等核心业务倾斜 期货子公司在集团内部的战略地位有所分化 多数券商选择加大期货业务投入 也有部分机构通过股权转让进行业务调整 [4] - 例如 东吴证券于12月9日公告拟与关联方等共同向东吴期货增资 其中东吴证券出资4.03亿元 增资后东吴期货注册资本从10.318亿元增加至15.318亿元 [4] - 中油资本作为央企金融平台接盘期货公司 有助于提升期货公司资本实力和风险承受能力 并完善其期货业务版图 [4] 期货行业股权交易趋势 - 英大期货股权转让并非个例 近年来期货公司股权出售、挂牌转让案例持续出现 [5] - 2025年8月 中海信托拟以4.22亿元底价公开挂牌转让其持有的国联期货39%股权(17550万股) 但两次挂牌均未征集到意向受让方 [5] - 2024年10月19日 中融汇信期货三家股东就其持有的公司100%股权向社会公开招募投资人 显示原股东整体退出意愿 [5] - 2024年9月 新三板挂牌的海航期货公告其控股股东(持股91.09%)拟转让所持股权 若交易完成控制权预计将发生变更 [5] 行业背景与展望 - 一系列案例反映出期货行业正在经历并购调整期 随着监管趋严、业务同质化加剧、头部公司优势扩大 中小期货公司盈利空间持续承压 [6] - 从更长周期看 随着期货行业服务实体经济能力持续强化 围绕产业链、能源、金融衍生品等领域的专业化竞争将更加突出 行业集中度仍有进一步提升空间 [6]
黄金白银2026年能冲到多高?机构研判:牛市格局,涨幅或收敛
新浪财经· 2025-12-27 06:39
智通财经记者 | 韩理 如无意外,2025年伦敦现货白银年度涨幅将稳稳创下该品种的历史纪录。 "2025年贵金属市场呈现黄金领涨、白银爆发格局。"南华期货分析师夏莹莹分析这一格局形成的原因有 三方面。 首先是投资需求取代央行购金成为主导力量;其次,白银市场出现结构性挤兑,全球库存"拆东墙补西 墙"、印度排灯节需求、工业刚性需求与期货交割量井喷导致现货溢价飙升;第三,美元指数下跌约 10%,美联储重启降息并技术性扩表,贸易关税政策加剧去美元化,美国财政可持续性危机削弱美元信 用。 中信期货分析师指出,美元信用是本轮贵金属年度级别牛市的核心基石。2023 年后黄金走势与实际利 率脱钩,印证黄金的定价之锚已经从利率资产切换为实物货币,黄金的持续上涨,隐含着以美元为代表 的纸币信用进入下行周期。 永安期货则从资金流的角度拆解了今年黄金上涨的推动力量,如纽约伦敦跨区套利,央行购金与黄金 ETF的持续流入等。特别地,该机构还指出,包括今年以来欧洲债务危机带来的避险资产需求,以及股 市上涨带来的风险平价需求,都推高了贵金属ETF的认购热情。 临近年末,金银行情再度卷土重来。 12月27日,伦敦现货黄金突破4500美元/盎司 ...