硬科技

搜索文档
2025DEMO CHINA神仙投资人阵容来袭,9月杭州硬核狂欢就差你了
创业邦· 2025-09-05 11:12
大会基本信息 - 第19届DEMO CHINA将于2025年9月24-25日在杭州拱墅举行 大会主题为"觉醒·共生·超越 AWAKENING·SYMBIOSIS·BEYOND" [3] - 大会致力于打造中国极具规模和影响力的早期科技企业展示及链接平台 [4] 历史成果数据 - 累计47000+创业企业报名DEMO CHINA 1506家企业登台展示 623家企业成长到A轮以后 327家企业参与后进入下一轮融资 35家企业成功上市 [4] - 曾亮相的知名企业包括:千亿存储芯片龙头兆易创新 年销70亿中国储能独角兽ECOFLOW正浩创新 全球商用服务机器人TOP1擎朗智能 "数字出版第一股"中文在线 "AIGC第一股"出门问问 [5][7] 组织机构架构 - 指导单位为杭州市拱墅区人民政府 [1][8] - 联合主办单位为拱墅区委人才办和杭州大运河数智未来城管委会 [1][8] - 专场合作伙伴包括红杉中国和高通创投 [9] - 全球AI客户体验合作伙伴为twillio 数字化云创新合作伙伴为腾讯云 数据支持为睿鲁分析 [1][9][10] 投资机构参与情况 - 参与机构包括海尔资本管理合伙人刘璐 七晟资本总经理马萍萍 中科创星创始合伙人米磊 高通创投中国区董事总经理毛嵩 创东方投资合伙人卢刚 [15][18][21][23][27] - 其他重要机构代表包括:创世伙伴创投 OPPO巡星投资总经理 华登国际合伙人 新电投资中国总经理 远毅资本合伙人 力合中科董事总经理 [28] - 长石资本创始合伙人汪恭彬 BAI资本合伙人汪天凡 华创资本创始合伙人王道平 三星风投中国事务所所长王婧怡 [31][33][36][38] - 水木清华校友种子基金代表 讯飞创投董事长徐景明 东方嘉富创始合伙人徐晓 华盖资本创始合伙人许小林 [42][46][48][51] - 线性资本合伙人杨骏 粒子未来基金创始合伙人杨磊 真格基金合伙人 商汤国香资本合伙人 [53][58][59] - 创屹科技CEO张海波 江远投资创始人张江 华映资本管理合伙人章高男 复朴投资创始合伙人赵敏 [60][61] - 约印医疗基金创始人郑玉芬 金沙江创投合伙人周雨桐 [64][66] 大会议程安排 - 9月24日上午举行开幕式:2025创投新叙事 包含主题演讲"重塑产学研转化方程式"和"硬科技浪潮下的价值投资3.0"等环节 [80][82] - 9月24日下午设三个平行专场:人工智能-机器人*智能硬件专场 人工智能-创新应用专场 高通创投-红杉中国创业大赛 [80][83][85][88] - 9月25日上午设两个平行专场:硬科技创变者-智能制造专场和医疗科技专场 [80][89][90] - 9月25日下午举行闭幕式:终极展示X颁奖典礼 将公布2025年早期AI创新先锋50强和硬科技创变者50强等奖项 [80][91][92] 特色活动环节 - 设置DEMO SHOW展示环节和DEMO会客厅对话环节 涵盖机器人智能硬件 AI创新应用 智能制造和医疗科技等领域 [83][84][87][89][90] - 专题讨论话题包括:"AI+制造浪潮下创业公司的新机会" "国产替代下的医疗硬科技浪潮" "AI医疗的商业化拐点"等 [89][90]
创业板ETF建信(159956)跟踪指数收涨6.55%,天华新能、先导智能等涨停,电子信息制造业迎重要文件支持
新浪财经· 2025-09-05 08:14
创业板指数表现 - 创业板指数上涨6.55% [1] - 样本股天华新能上涨20.01% 先导智能上涨20.01% 胜宏科技上涨20.00% 锦浪科技和晶盛机电等个股均上涨 [1] 政策支持 - 工业和信息化部及市场监督管理总局印发《电子信息制造业2025—2026年稳增长行动方案》 [1] - 方案要求加力推进电子信息制造业大规模设备更新和重大工程项目开工建设 [1] - 推动产业高端化 智能化 绿色化发展 [1] - 编制完善产业链图谱 有序推动先进计算 新型显示 服务器 通信设备 智能硬件等重点领域重大项目布局 [1] 行业增长目标 - 规模以上计算机 通信和其他电子设备制造业增加值平均增速目标为7%左右 [1] - 加上锂电池 光伏及元器件制造等相关领域后 电子信息制造业年均营收增速目标达到5%以上 [1] 市场观点 - 利率下行是推动本轮行情的重要因素 [2] - 市场短期或面临阶段性调整 但长期仍具备增长潜力 [2] - 硬科技领域投资价值突出 以机器人 半导体 新能源为代表的企业正成长为未来市值组合核心力量 [2] 指数产品 - 创业板ETF建信紧密跟踪创业板指数 [2] - 创业板指数由创业板中市值大 流动性好的100只股票组成 [2] - 相关产品包括创业板ETF建信(159956)及其场外联接(A类005873 C类005874 E类013443) [3]
创业板指涨超5%,沪指收复3800点,全市场超4500只个股上涨,新能源产业链全面爆发-股票-金融界
金融界· 2025-09-05 06:13
市场指数表现 - 沪指涨0.95%报3801.80点 收复3800点 [1] - 深成指涨3.18%报12503.95点 [1] - 创业板指涨5.43%报2926.96点 [1] - 科创50指数涨2.95%报1263.16点 [1] - 北证50指数涨5.18%报1618.75点 [2] - 沪深两市合计成交额17792.77亿元 全市场超4500只个股上涨 [1] 板块表现 - 新能源产业链全面爆发 固态电池概念板块涨幅达5.57% [2] - 锂电电解液概念板块大涨7.66% [2] - 锂电池概念板块涨5.69% [2] - 储能概念板块涨5.61% [2] - 光伏储能板块继续走强 通润装备实现3连板 [2] - 算力硬件股集体反弹 CPO/PCB概念涨幅居前 胜宏科技涨超15% 光华科技/天通股份/可川科技涨停 [2] 机构观点 - 市场连续调整后获利盘消化完成 或将逐步企稳修复 [3] - 当前处于风格切换敏感期 需关注北向资金流向与市场量能变化 [3] - 防御性配置重点关注新能源发电/化学制药等抗跌性板块 [3] - 科技修复机会聚焦半导体设备/工业软件等国产替代领域 [3] - 利率下行是推动行情重要因素 硬科技领域投资价值突出 [4] - 机器人/半导体/新能源企业正成长为未来市值组合核心力量 [4]
国产替代浪潮中的隐形冠军④ | 兆易创新:“存储一哥”下南洋
北京商报· 2025-09-05 05:07
行业复苏与增长动力 - 2025年二季度NAND Flash产业营收环比增长22%至146.7亿美元 行业迈入新一轮上行周期[3] - 行业复苏由周期性反弹与结构性变革共同驱动 包括库存去化 产能调整 终端需求季节性回升及AI终端需求爆发[3] - AI终端需求如AI手机 PC 服务器为行业注入结构性增长动力[3] 公司财务表现 - 2025年上半年实现营收41.5亿元 同比增长15% 归母净利润5.75亿元 同比增长11.31%[3] - DRAM业务受益于三大原厂加速退出利基市场 产品量价齐升带动盈利能力修复[3] - NOR Flash和MCU业务随消费电子 汽车电子需求回暖同比增长[3] 全球市场地位 - 以2024年销售额计 公司是全球唯一在集成电路设计四大核心领域均跻身全球前十的企业[4] - NOR Flash全球第二 中国内地第一 SLC NAND Flash全球第六 中国内地第一 利基型DRAM全球第七 中国内地第二 MCU全球第八 中国内地第一[4] - 公司是全球排名第一的无晶圆厂Flash供应商[4] 全球化布局与战略 - 销售网络覆盖亚洲 欧洲 北美三大洲 包括中国 韩国 日本 新加坡 英国 德国 美国等地[7] - 2024年海外收入占比达77.51% 2025年上半年境外收入28.85亿元 占比69.51%[7] - 2025年6月启动H股上市计划 募集资金重点投向研发能力提升 行业投资与收购 全球战略扩张[8] - 同期新加坡国际总部启用 旨在提升智能系统开发 执行效率和技术能力布局[9] 核心业务与技术优势 - 存储芯片2024年营收51.94亿元 占总营收70.6% 与MCU业务共同支撑超90%收入来源[10] - 2020年推出国内首颗2Gb高性能SPI NOR Flash 填补高容量物联网代码存储空白[10] - 2022年推出国内首款1.2V低电压超低功耗消费级SPI NOR Flash 适配智能手机 可穿戴设备续航优化[11] - 2025年率先实现45nm节点SPI NOR Flash大规模量产 显著改善存储密度[11] 下游应用与客户拓展 - 车规级产品全球累计出货量2023年破亿 获得海外主流车厂及Tier1供应商认可[7] - 公司是中国排名第一的32位Arm通用型MCU供应商 进入吉利汽车 比亚迪海豹等主流车企供应链[11] - 工业控制领域如工商业储能 光伏逆变器方案依赖其存储芯片支撑[11] - 端侧AI爆发推动AI耳机 眼镜等新终端对存储容量和速度要求提升 公司方案有望切入更多AI终端客户供应链[12] 供应链与产能保障 - 自2020年起投资长鑫科技 2024年3月以15亿元增持至持股约1.88%[12] - 2024年采购及代工关联交易达10.18亿元 长线布局供应链产能保障供货稳定性[12] - 海外大厂如三星 美光 SK海力士收缩利基型存储产能 转向DDR5 HBM等高端品类 为国内厂商腾出市场空间[12] 业务波动与挑战 - 2022-2024年营收从81.3亿元缩水至57.61亿元(2023年)后回升至73.56亿元(2024年)[13] - 归母净利润从20.53亿元(2022年)骤降至1.61亿元(2023年) 2024年反弹至11.03亿元[13] - 专用型存储芯片销量从2022年22.6亿颗增至2024年35.53亿颗 但平均售价从2.14元降至1.46元[14] - MCU产品2024年销量4.1亿颗 平均售价从2022年8.22元跌至2024年4.13元 毛利率跌至36.7%[14]
创业板指再度走强!创业板ETF广发(159952)涨近4%,近2周新增规模同类居首
新浪财经· 2025-09-05 03:26
市场表现 - 2025年9月5日A股三大股指开盘涨跌互现 创业板指盘中涨超3%[1] - 新能源板块持续活跃 电池、能源金属、光伏设备概念涨幅居前[1] - 创业板ETF广发(159952)当日上涨3.75% 近2周累计上涨6.87%[2] 创业板指数成分股 - 成分股先导智能上涨15.88% 锦浪科技上涨14.63% 天华新能上涨14.01%[2] - 前十大权重股合计占比55.15% 胜宏科技上涨13.94% 阳光电源上涨11.07% 亿纬锂能上涨8.55%[2] - 创业板指数由市值大、流动性好的100只股票构成 聚焦电力设备、医药生物、电子等战略性新兴产业[3] 资金流向 - 创业板ETF广发近2周规模增长7.11亿元 新增规模位居可比基金第一[2] - 近2周份额增长1.73亿份 近10个交易日合计资金流入1.33亿元[2] - 外资巨头巴克莱银行和瑞银集团持有ETF数量较去年底显著提升 持有多只港股和A股相关产品[2] 深市公司业绩 - 深市公司上半年合计实现营业收入10.24万亿元 同比增长3.64%[1] - 第二季度营收5.36万亿元 环比大幅增长9.78%[1] - 上半年实现归母净利润5954.56亿元 同比增长8.88% 近八成公司实现盈利[1] - 超过五成公司净利润同比增长 超两成公司盈利同比增幅超50%[1] 机构观点 - 利率下行是推动本轮行情的重要因素之一[1] - 硬科技领域投资价值突出 机器人、半导体、新能源企业正成长为未来市值组合核心力量[1] - 全球投资者对A股市场信心大幅提升 海外资金仍有加仓A股的充足空间[2]
创业板指涨近4%,超4100只个股上涨,新能源赛道全面爆发,固态电池成“领头羊”-股票-金融界
金融界· 2025-09-05 02:55
市场指数表现 - 沪指涨0.37%至3779.68点 深成指涨2.12%至12375.39点 创业板指涨3.72%至2879.40点 科创50指数涨1.57%至1246.29点 [1] - 北证50指数涨2.59%至1578.78点 [2] - 沪深两市合计成交额10628.33亿元 全市场超4100只个股上涨 [1] 固态电池行业动态 - 半固态电池已实现量产 能量密度显著提升 多家企业计划2025年试生产 2027年实现大规模供应 [2] - 固态电池在新能源车 消费电子 eVTOL等领域具备广阔应用前景 [2][3] - 政策+需求+技术三重驱动推动固态电池商业化加速 有望在eVTOL及消费电子领域率先实现规模化量产 [3] 市场趋势分析 - 当前市场无实质利空 下跌主因风险偏好回落及前期涨幅过大带来的止盈需求和技术性调整 [3] - 全A指数已完成20日均线回踩 后市可能走出横盘震荡行情 类似2015年年初模式 [3] - 利率下行是推动本轮行情重要因素 硬科技领域如机器人 半导体 新能源企业正成长为未来市值组合核心力量 [4] 板块表现 - 固态电池 光伏 储能 锂电等方向涨幅居前 [1]
怀柔两家园区获评“中关村特色产业园”
北京日报客户端· 2025-09-04 23:31
园区认定与规划 - 怀柔智能传感器科技园和怀柔未来材料产业园获评中关村特色产业园 实现区域在该领域零的突破 [1] - 下一步将结合空间规划优化调整 构建涵盖科学城 特色功能组团 高品质特色园区的发展格局 [1] - 中关村特色产业园以集聚产业创新资源 提升产业创新效率 促进产业集群发展为核心功能 是中关村示范区高质量发展的重要支撑平台 [1] 智能传感器科技园建设 - 园区位于怀柔城区北部 由原福田厂区转型而来 总占地面积16.51万平方米 建筑面积28.11万平方米 [2] - 重点围绕6/8寸MEMS晶圆中试线 微纳系统集成与测试平台开展建设 构建国际化硬科技孵化器与创新企业加速器 [4] - 计划五年内引进和培育30家左右硬科技企业 打造产业发展新高地和区域经济新引擎 [4] 未来材料产业园建设 - 园区位于怀柔科学城内 占地240亩 总建筑面积12.59万平方米 科研设备和分析检测仪器数量超过1600台套 [5][6] - 聚焦特种有色金属新材料 新能源材料和检验测试等重点方向 具备研发 设计 概念验证 中试及检验检测一站式服务能力 [5][6] - 拥有9个国家级科技创新平台 包括有色金属结构材料全国重点实验室 国家动力电池制造业创新中心等 [6] 产业资源集聚 - 智能传感器科技园有机融合老城空间资源 科学城产业辐射力及周边生态文旅资源 [4] - 未来材料产业园已入驻20余家科技创新服务和高技术产业公司 [6] - 两个园区均致力于推动产业转型和科技成果孵化转化 [4][6]
浙商证券首席经济学家李超:利率下行推动本轮A股行情
上海证券报· 2025-09-04 19:12
市场驱动因素 - 利率下行是推动本轮行情的重要因素 10年期国债收益率从4%以上持续降至1.6%左右 [2] - 保险资金 企业年金 职业年金规模持续扩大以及社保基金逐步提高入市比例 推动更多中长期资金流入股市 [3] - 上市公司2025年半年度业绩整体表现较为稳健 上半年A股上市公司合计营业收入35.01万亿元同比增长0.16% 第二季度营收18.11万亿元同比增长0.43%环比增长7.15% 上半年归母净利润3万亿元同比增长2.54%增速较上年全年提升4.76个百分点 [4] 行业结构变化 - 硬科技领域投资价值突出 以机器人 半导体 新能源为代表的相关企业正逐步成长为未来市值组合的核心力量 [2] - A股电子行业市值连续创下新高且总市值已超过银行业跃居行业首位 形成与美股相近的科技 金融 能源三大板块格局 [5] - 上半年A股公司合计研发投入超8100亿元同比增长3.27% 创业板 科创板 北交所研发强度分别达4.89% 11.78%和4.63% [5] 资金配置建议 - 加大对科技创新支持 优化金融产品设计 鼓励中长期投资 提高养老金等中长期资金在股市比重 [6] - 引导金融资本投早 投小 投长期 投硬科技 本质上意味着要投科学家 当前VC/PE行业亟须推进结构转型 [6] - 通过优化市场机制引导居民进行更合理资产配置 提升参与资本市场积极性 [6]
德意志银行投行亚太区前执行主席:AI成硬科技机遇
中国新闻网· 2025-09-04 15:38
德意志银行投行亚太区前执行主席、汉德资本管理合伙人蔡洪平受访现场。张斌摄 9月5日,第十五届智慧城市与智能经济博览会(下称:智博会)将在浙江宁波举行。本届智博会由宁波市 人民政府、浙江省经济和信息化厅、中国信息通信研究院、中国电子信息行业联合会、中国电信、中国 移动、中国联通共同主办,将聚焦"AI赋能,数智向新"的主题,全面展现人工智能在产业创新、城市治 理、民生服务中的深度融合,加速推动AI赋能全域数智化转型与新型工业化。(完) 蔡洪平指出,AI发展正带来深刻变革,将替代大量知识型、数据型脑力劳动,甚至部分传统行业及高 校相关教学体系也将受影响。但变革中亦有新生,他认为AI应用落地需硬科技支撑,未来无人化装 备,如生活服务机器人、自动化设备等领域将迎来爆发,5到10年内或诞生真正类人智能机器人。 (文章来源:中国新闻网) 中新网宁波9月4日电(张斌)德意志银行投行亚太区前执行主席、汉德资本管理合伙人蔡洪平4日在宁波 围绕AI影响、产业机遇及投资建议等话题分享观点,尤其提及宁波在硬科技领域的发展潜力。 谈及宁波,蔡洪平认为,当地优势显著。宁波在汽车零部件领域占据重要地位,具备材料、硬件、电机 设备等硬科技产业 ...
AI硬件方向集体调整,关注科创板50ETF(588080)、科创综指ETF易方达(589800)等产品后续动向
搜狐财经· 2025-09-04 13:36
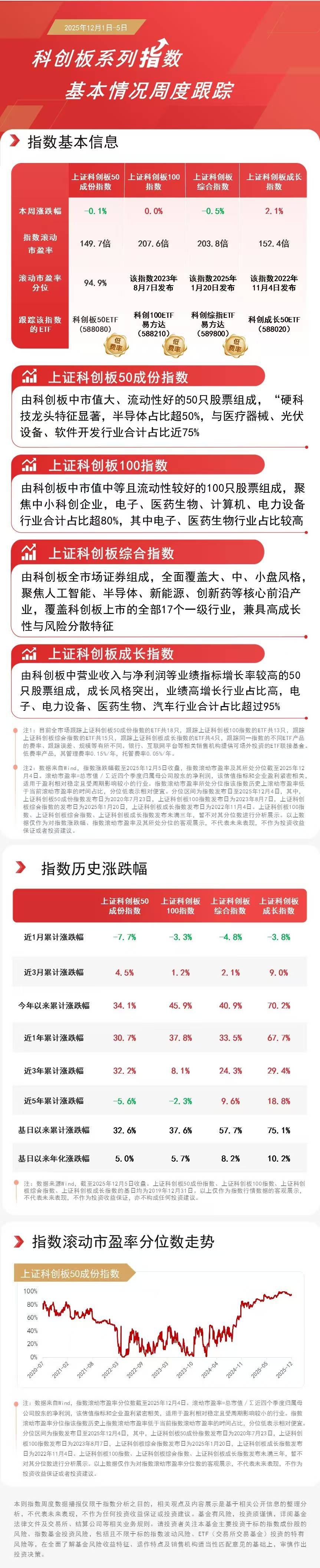
科创板指数表现 - 科创100指数下跌5.1% [1] - 科创综指下跌5.2% [1] - 上证科创板50成份指数下跌6.1% [1] - 上证科创板成长指数下跌7.9% [1] 行业板块表现 - CPO、半导体、PCB等AI硬件方向集体下挫 [1] - 创新药械题材表现弱势 [1] - 电池、光伏设备等新能源方向逆势活跃 [1] 科创板50指数特征 - 由科创板中市值大、流动性好的50只股票组成 [3] - 半导体行业占比超60% [3] - 与医疗器械、软件开发、光伏设备行业合计占比超75% [3] 科创板100指数特征 - 由科创板中市值中等且流动性较好的100只股票组成 [3] - 聚焦中小科创企业 [3] - 电子、医药生物、电力设备、计算机行业合计占比超80% [4] - 电子和医药生物行业占比较高 [4] 科创板综合指数特征 - 由科创板全市场证券组成 [6] - 全面覆盖大、中、小盘风格 [6] - 聚焦人工智能、半导体、新能源、创新药等核心前沿产业 [6] - 覆盖科创板上市的全部17个一级行业 [6] - 兼具高成长性与风险分散特征 [6] 科创板成长指数特征 - 由科创板中营业收入与净利润等业绩指标增长率较高的50只股票组成 [6] - 成长风格突出 [6] - 业绩高增长行业占比高 [6] - 电子、医药生物行业占比较高 [6]