Workflow
华能国际(600011)
icon
搜索文档
2025上市公司碳排放排行榜暨双碳领导力榜
财经网· 2025-12-26 14:51
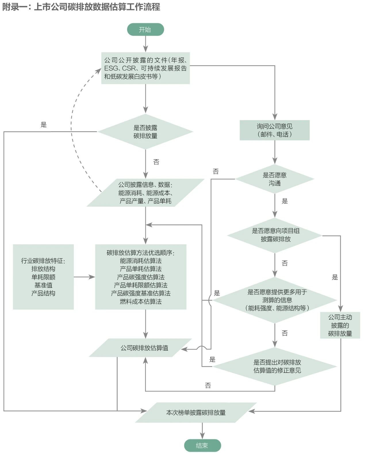
核心观点 - 中国碳排放最高的100家上市公司,其2024年碳排放总量为51.34亿吨,较2023年下降0.52%,可能已接近达峰 [1][6][11] - 上市公司碳披露意识显著增强,主动披露碳排放数据的比例从2021年的不足50%跃升至2025年的80% [1][5] - 企业双碳领导力整体大幅提升,评级体系扩展为7级,2025年获得“A”及以上级别的公司增至9家,较去年增加6家 [31][36] 碳排放总量与趋势 - 2024年百家上市公司碳排放总量为51.34亿吨,较2023年的51.61亿吨减少0.27亿吨,降幅0.52% [1][6] - 碳排放总量在2023年达到51.61亿吨的峰值后,2024年首次回落,年均增速从2021-2023年的约0.59%转为-0.52% [11] - 榜单上榜门槛(第100名排放量)为1031.28万吨,较2023年的1153.29万吨下降10.58% [6][11] - 排放量最高的十家企业碳排放总量约占榜单的38% [2] - 根据国际能源署数据,2024年中国碳排放总量为126亿吨,百家上榜公司排放量占比达40.75% [2] 行业排放结构 - 电力行业是排放规模最大的行业,2024年碳排放量约22.9亿吨,占比保持高位 [15] - 水泥行业排放量约7.7亿吨,位居第二,且自2021年以来已连续四年回落 [15] - 钢铁行业排放规模约5.8亿吨,较2023年出现明显回落 [15] - 石化行业排放保持小幅增长,煤炭行业整体在3.4亿吨左右小幅波动 [15] - 化工行业排放规模在2024年显著提升,接近0.8亿吨,首次逼近中等排放行业区间 [18] - 航空与航运行业排放量在2024年均出现增长,其中航空行业排放量突破0.8亿吨 [18] 碳效表现 - 2024年百家上市公司平均碳效为0.399万元/吨(即每吨二氧化碳创造3990元营收),与2023年的0.40万元/吨基本持平 [18] - 2021年至2024年,平均碳效累计提升10.83% [18] - 碳效榜榜首为中国建筑,碳效高达8.47万元/吨 [6][28] - 电力行业2024年碳效为0.069万元/吨,较2021年累计提升约13% [21] - 水泥行业2024年碳效为0.078万元/吨,较上年下降约6% [21] - 钢铁行业2024年碳效为0.27万元/吨,较上年下降约4%,为连续第三年回落 [21] - 化工行业碳效改善显著,2024年回升至0.39万元/吨,为近三年最高 [20] - 航运行业碳效止跌回升,由0.86万元/吨提升至0.92万元/吨 [20] 碳排放信息披露 - 2024年度共有80家企业披露碳排放信息,披露覆盖率达到近四年最高水平,较2023年的65家增加23% [23] - 自2021年以来,披露企业数量从43家增至80家,四年累计增长86% [23] - 水泥行业披露比例最高,达到85.71% [26] - 电力行业披露比例为77.42%,钢铁行业为75.00%,煤炭行业为50.00% [26] - 从上市地点看,H股公司披露比例在2024年达到100%,A+H股公司为90.91%,A股公司为70.97% [26] - A股公司披露比例实现连续四年增长,从2021年的16.67%提升至2024年的70.97% [26] 双碳领导力总体表现 - 2025年双碳领导力评价体系由5级扩展为7级(AAA至CCC) [31] - 2025年榜单中,获得“AAA”、“AA”、“A”、“BBB”、“BB”、“B”和“CCC”级别的上市公司分别为1家、3家、5家、44家、33家、13家和1家 [31] - 获得“A”及以上级别的公司有9家,较去年增多6家,“BBB”级公司有44家,比去年增加15家 [36] - “BBB”和“BB”级别公司占77%,成为榜单主力 [36] - 中信股份是唯一一家获评“AAA”级的上市公司 [31] - 东方盛虹、中国东航、三钢闽光三家公司等级提升迅速 [31] 主要行业双碳领导力 - 电力、钢铁、水泥、煤炭、石化、有色六大主要行业中,均有不少于一半的公司达到“BB”及以上级别,石化行业该比例达到100% [39] - 电力行业进步巨大,达到“BB”及以上级别的公司比例从2023年的34.4%跃升至2024年的77.4% [39] - 各行业表现最突出的公司分别为:中国电力(电力)、宝钢股份(钢铁)、亚洲水泥(中国)(水泥)、兖矿能源(煤炭)、东方盛虹(石化)、中国宏桥(有色) [42] - A股市场上市公司双碳领导力显著提升,“BB”及以上等级比例从往年的不足50%提升至2024年的81%,与H股和A+H股市场差距大幅缩小 [42][43] 关键议题得分 - “信息披露与沟通”议题平均得分达83.4,较2023年提升约20分 [45] - “碳排放管理机制”、“气候风险识别与管理”、“低碳战略”、“业务发展”的平均得分在55-65之间,较上年提升10-21分不等 [45] - “碳排放绩效”和“低碳行动”得分较上年增长不足5分,仍低于50分 [45] - “碳排放目标”、“低碳投融资”、“目标评估与调整”三个议题平均得分均低于40 [45] 食品饮料行业专项表现 - 食品饮料行业榜单选取2024年营收前30家企业,新增“包装减碳目标”等五个评价维度 [53] - 伊利股份、蒙牛乳业评级为“A”,连续两年保持行业领先 [53] - 获得“BB”级别及以上的企业较去年增加3家 [53] - 已有29家企业披露了碳排放量,较去年增加5家,其中9家披露了范围三排放 [54] - 仅7家企业应用信息化工具辅助碳管理,14家建立了低碳导向的考核机制 [54] 汽车与动力电池行业专项表现 - 2025年榜单中,30家上市企业双碳领导力表现均衡,13家企业获“A”及以上等级,较上年增加12家 [57] - 所有参评企业均达“BB”及以上等级 [57] - 头部企业如吉利汽车、宁德时代、赛力斯保持优异表现,比亚迪、一汽解放等排名中游企业进步显著 [59] - 企业在碳足迹核算、生产端能源结构优化、供应链碳管控方面展开多元实践 [59] - 行业围绕充电基础设施建设、V2G技术应用、绿电消费升级三大方向与新型电力系统深度融合 [59] 互联网行业专项表现 - 2024年中国数据中心用电量达1660亿千瓦时,占全社会用电量的1.68% [63] - 榜单中企业整体得分有所上升,但连续两年在榜的20家企业表现出头部、中部有所退步,尾部进步的特征 [63] - 28家企业披露碳排放量,但仅14家明确碳排放管理团队,配套制度与专业能力建设存在短板 [64] - “低碳战略”平均得分由上年的68降至37,“碳排放目标”平均得分由43降至33,“低碳行动”平均得分约25,较上年同期的37下降明显 [64] 房地产行业专项表现 - 2024年城镇新建绿色建筑面积达16.9亿平方米,占新建建筑总量的97.9% [67] - 营收前30强房企中,获评“A”和“AA”等级的企业增至6家,占比达20%,较上年度增加4家 [67] - “A”和“AA”等级房企均为国央企,越秀地产排名居首 [68] - 行业在气候治理与风险识别方面进步显著,但供应链协同不足,能源绩效与碳排放目标披露缺乏统一标准 [68] 商业银行专项表现 - 截至2024年底,绿色贷款余额36.6万亿元,同比增长21.68%,绿色债券发行6814.33亿元 [71] - 2025年榜单中,30家上市商业银行整体表现显著提升,19家银行获评“A”及以上等级,较上年净增15家 [71] - 兴业银行、招商银行、建设银行、华夏银行获评“AAA”级 [74] - “评估进展”议题得分提升最大,从6分提升至43分 [72] - 绿色信贷存在区域与结构失衡,长三角、珠三角占比高达68%,国有大行与股份制银行占比达85% [73]
11月电力数据:火电出力由增转降,用电增速同比+6.2%
华龙证券· 2025-12-26 13:41
行业投资评级 - 行业投资评级为“推荐”并维持该评级 [2][6] 核心观点 - 2025年1-11月各产业用电需求同比稳健增长,但规模以上工业火电出力由增转降 [6] - 建议关注火电+新能源、水电及核电板块的龙头公司 [6] 发电量数据分析 - 2025年11月,规模以上工业发电量7792亿千瓦时,同比增长2.7%,日均发电量259.7亿千瓦时 [6] - 2025年1-11月累计,规模以上工业发电量88567亿千瓦时,同比增长2.4% [6] - 分电源品种看,11月火电同比下降4.2%,而10月为增长7.3% [6] - 分电源品种看,11月水电增长17.1%,增速较10月放缓11.1个百分点 [6] - 分电源品种看,11月核电增长4.7%,增速较10月加快0.5个百分点 [6] - 分电源品种看,11月风电增长22.0%,而10月为下降11.9% [6] - 分电源品种看,11月太阳能发电增长23.4%,增速较10月加快17.5个百分点 [6] 用电量数据分析 - 2025年11月,全社会用电量8356亿千瓦时,同比增长6.2% [6] - 2025年1-11月累计,全社会用电量94602亿千瓦时,同比增长5.2% [6] - 分产业看,11月第一产业用电量113亿千瓦时,同比增长7.9% [6] - 分产业看,11月第二产业用电量5654亿千瓦时,同比增长4.4%,其中工业用电量增长4.6% [6] - 分产业看,11月高技术及装备制造业用电量同比增长6.7% [6] - 分产业看,11月第三产业用电量1532亿千瓦时,同比增长10.3% [6] - 分产业看,11月充换电服务业用电量同比增长60.2%,信息传输、软件和信息技术服务业用电量增长18.9% [6] - 分产业看,11月城乡居民生活用电量1057亿千瓦时,同比增长9.8% [6] 投资建议与关注公司 - 个股方面建议关注火电+新能源公司:华能国际、华电国际、国电电力、大唐发电 [6] - 个股方面建议关注水电板块公司:华能水电、国投电力、川投能源、长江电力 [6] - 个股方面建议关注核电板块公司:中国核电、中国广核 [6] - 报告列出了十家重点关注公司的股价、盈利预测及市盈率数据 [7]
华能铜川照金煤电有限公司铁路专用线正式开通运营
新浪财经· 2025-12-26 08:48
项目概况与意义 - 华能铜川照金煤电有限公司铁路专用线于12月25日11:00正式投入运营,首列煤炭顺利抵达电厂卸煤站 [1] - 该项目是华能集团首批践行国家“公转铁”战略的重点示范项目 [3] - 专用线投运改写了公司发电用煤长期依赖汽车运输的历史,将强化区域电煤稳定供应保障能力,并为助力国家“双碳”目标及服务地方经济注入动力 [6] 线路设计与工程规模 - 线路起于咸铜线梅家坪车站,终点至铜川电厂站,正线全长14.67公里 [3] - 线路设计行车速度为80公里/小时,具备年到达180万吨、发送70万吨的运输能力 [3] - 工程建设克服复杂地形与地质条件,建成特大桥两座、隧道两座,全线桥隧占比超过50% [3] 建设历程与关键节点 - 项目建设过程中攻克了疫情防控、土地征用、施工建设推进及外部环境协调保障等难题 [5] - 项目于2025年11月26日实现全线贯通,并于12月22日完成开通运营相关手续办理 [5] - 为确保首列煤炭调运与牵引试验完成,公司各部门高效协作,行车值班人员精准调度,列检员严格执行安全标准,顺利完成首列煤炭编组及返程任务 [5] 运营影响与检验 - 专用线正式开通运营全面检验了项目建设质量与相关设备的可靠性 [6] - 项目充分彰显了公司上下同心、协同作战的优良作风 [6]
火电A股上市公司ESG群像:低碳转型表现分化,5家纳入强信披
21世纪经济报道· 2025-12-26 04:09
行业转型背景与政策驱动 - 中国煤电正经历从规模主力到系统调节关键支撑的历史性转型 全国能源工作会议明确推动更高水平能源安全保障和能源绿色低碳转型 [1] - 政策为煤电转型设定清晰坐标 但转型伴随严峻挑战 火电定位转向调节性电源 利用小时数与市场化电价承受下行压力 碳成本约束日益收紧 [1] - 部分火电上市公司面临2026年ESG首次大考 共有5家公司被纳入交易所ESG强信披范围 需在2026年强制披露ESG报告 包括浙能电力 华能国际 华电国际 国电电力和大唐发电 [1] 火电上市公司转型现状与绩效 - 对33家火电上市公司2024年低碳转型绩效评估发现 电源结构整体呈现“火电基数大 非化石增量大”特征 但转型进度存在明显差异 非化石能源发展速度明显落后于同时期全国平均水平 [2] - 部分上市企业因体量大以及需承担火电龙头职责 转型难度较大 [2] - 盈利状况方面 因煤价回落与政策托底 33家样本公司火电板块从成本承压转向盈利反弹 为上市公司贡献了绝大部分盈利 但依靠煤价下行获利不可持续 [3] - 新能源板块在实现装机爆发的同时 实际收益不及预期 新能源度电利润下滑 出现“增量不增利”窘境 [3] - 央企低碳转型绩效表现优于地方企业 背后有企业定位 经营策略 资金规模 技术水平 竞价能力 政策响应等多重因素 [3] - 央企可依托集团母公司项目基本盘 将内部优质火电 新能源和储能等项目精细化拆分后注入上市公司 快速提升低碳发展绩效 地方企业则将各类项目打包整体上市 项目良莠不齐会拉低评价 [3] 企业分类与未来发展趋势 - 报告将传统发电上市公司分为五类 转型重点各异 包括“综合能源多元化服务” “火电与清洁能源协同发展” “火电资产改造增效” “产融结合有效管理” “清洁能源提质增效” [4] - 未来五年行业将呈现五大核心发展趋势 电力碳达峰临近驱动收益模式向“多元价值兑现”升级 “三改联动”后期煤电转型将横向扩展多元功能服务 新能源全电量入市和市场体系建设完善将促进火电与新能源协同发展 新能源投资聚焦优势项目与精准布局 绿色金融工具创新加速 [4] 转型面临的主要困难 - 在政策和资金方面 火电需兼顾低碳转型和供应安全 “三改联动” 碳捕捉及其他减碳技术探索和应用收益周期较长 老旧机组 临退机组资金问题尤其明显 [5] - 在市场方面 电力市场中新能源全面市场化后 火电需通过现货 期货 中长期及辅助服务交易竞争上网 在内蒙古 京津冀等风光资源富集区 新能源装机占比快速提升 导致火电机组运行小时数和上网电价下降 火电企业在市场化电价波动中收益减少 [6] - 在碳市场中 火电机组转型为调峰机组 负荷率下降导致锅炉效率下降 会逐渐增加碳排放成本 叠加碳价长期看涨趋势 [6] - 在管理方面 从能耗双控转为碳排放双控 涉及企业组织架构改变 流程优化和人员培训 需建立碳核算 碳预算及碳资产管理新制度 碳价贯穿于煤价 热价 电价 增加了管理难度和复杂度 [6] ESG管理与资本价值 - 对于火电企业 践行ESG理念是关乎国家“双碳”战略落地的必答题 5家ESG强信披火电公司已全部披露2024年ESG报告 其ESG评级在BBB至A之间 [7] - 能源行业是二氧化碳排放大户 其中火电行业排放比例较高 是“双碳”目标的主战场 能源行业能否如期实现“双碳”目标直接关系到全社会目标的达成 [7] - 全球ESG投资基金规模已达3.7万亿美元 中国ESG投资规模约5000亿元 沪深交易所已设立近500只ESG主题基金 资本市场已将ESG绩效视为评估上市公司长期价值的重要维度 [8] - 绿色金融对火电低碳转型的支持力度还需进一步加大 当前绿色信贷和绿色债券规模均居世界前列 但相对于能源行业需求仍存在不足 [8] 价值体现与政策建议 - 火电在能源绿色低碳转型中承担灵活性调节电源和保底电源作用 但目前这两方面的经济价值尚未得到充分体现 长期将对火电企业可持续发展造成不利影响 [9] - 政府部门已认识到此问题 去年出台了火电容量电价补偿政策 对火电投资回报给予一定保障 缓解了经营困难 增强了行业信心 但要推动转型 仍需要研究出台补偿火电调节能力和保底电源的相关政策 [9] - 火电低碳化改造应尽快探索企业 政府 用户三方共担机制 碳市场收紧能够推动企业低碳技术应用 应完善市场机制 通过电价传导火电低碳化改造成本 在市场机制未完全发挥作用前 政府应对承担保供和低碳转型责任的火电企业提供阶段性支持政策 如提供低息无息的改造资金 [9] - 未来碳成本将增加 倒逼企业优化内部管理 升级技术 建议火电企业可协同已有余热利用技术 加强相关碳计量 通过碳市场增加余热利用项目的碳收益 同时探究掺生物质 掺氨燃烧技术以降低排放成本 面对碳配额收紧趋势 可从碳交易策略 交易方式等方面开展研究 尽量增加企业碳配额 [10]
绿色通道确保进口煤快速通关
辽宁日报· 2025-12-26 02:06
为了保障冬季进口能源供应链稳定,鲅鱼圈海关制定"一船一策"监管方案,实施进口货物"一站式"查 验;依托科技手段,不断创新优化进口煤炭检测流程,压缩实验室检测周期,实现进口煤炭"随到随 检、快检快放",为冬季能源保供提供了有力支持。 前不久,在大连海关所属鲅鱼圈海关监管下,华能国际电力股份有限公司申报进口的7.07万吨进口煤炭 快速通关放行,尽享这一便利。 本报讯 记者佟利德报道 寒潮天气频频来袭,进口煤炭迅速通关到企迫在眉睫。为此,大连海关所属鲅 鱼圈海关开通了通关"绿色通道",煤炭抵港后第一时间办理手续,迅速放行。 ...
广东公示年度长协电价,持续关注价格结算情况
长江证券· 2025-12-25 14:12
报告行业投资评级 - 投资评级:看好,维持 [9] 报告核心观点 - 2026年广东省年度长协电价触及价格下限,需持续关注最终结算电价及政策监管成效,期待市场理性运行 [2][6][13] - 若电价出现非理性回落,新一轮容量电价机制改革有望重启,以重塑火电行业逻辑 [13] 事件描述总结 - 广东省发布2026年度电力市场交易结果:总成交电量3594.37亿千瓦时,成交均价372.14厘/千瓦时(即372.14元/兆瓦时)[6] - 年度成交均价触及广东省中长期交易价格下限,同比下降19.72厘/千瓦时(即19.72元/兆瓦时)[2][13] - 年度总成交电量同比增长5.38% [13] 事件评论与影响分析 - **电价分析**:考虑2026年煤电容量电价从100元/年·千瓦提升至165元/年·千瓦,以及利用小时数下降导致容量电价折度电成本提升的影响,煤电机组的综合平均电价与2025年基本持平 [2][13] - **对不同电源的影响**: - 水电:可能随火电长协电价下调而下降 [13] - 核电:因变动成本补偿机制取消,市场化电价有望上浮约2分/千瓦时 [13] - **监管动态**:南方能源监管局发布通知,明确强调不得签订“阴阳合同”,严查电力中长期交易违规行为,以引导市场理性交易 [2][13] - **电价下行背景**: - 供需关系宽松:2025年1-10月全国新增火电装机6508万千瓦,接近2008年以来全年最高值,2025年新增火电装机有望再创新高,压制电价 [13] - 价格双轨制拖累:现货市场边际定价使电价略高于燃料成本,而中长期电价格还需回收火电固定成本,形成现货对中长期价格的拖累 [13] - **改革展望**:若沿海省份电价出现明显非理性回调,新一轮容量电价机制改革可能启动,参考PJM容量市场或甘肃、云南的容量电价全额补偿模式 [13] 投资建议 - **火电板块**:推荐关注优质转型火电运营商华能国际、大唐发电、国电电力、华电国际、中国电力、华润电力、福能股份以及“煤电一体化”代表内蒙华电 [13] - **水电板块**:推荐优质大水电长江电力、国投电力、川投能源和华能水电 [13] - **新能源板块**:在行业三重底部共振下,推荐龙源电力H、新天绿色能源H、中国核电和中闽能源 [13]
“能源ESG”指数正式发布,累计收益率达40%
21世纪经济报道· 2025-12-25 13:39
国证能源可持续发展指数发布 - 由中国能源研究会与深圳证券信息有限公司联合开发的“国证能源可持续发展指数”正式发布 该指数简称“能源ESG” 代码980133 [1] - 指数选样首先按成交额和市值剔除排名后20%的证券 再结合中国能源研究会ESG评分和国证ESG评分 选取前50名证券作为样本 [1] 指数表现与样本构成 - 指数自基日2018年6月29日至2024年11月底 累计收益率达40% 三年化收益率5% 高于同期沪深300和中证500指数 [2] - 指数年化波动率为18.6% 低于沪深300宽基指数 呈现“长期收益好、波动低”的特征 在不同时间窗口相比一般能源行业指数均实现超额收益 [2] - 指数样本总市值为5.9万亿元 样本公司平均市值1182亿元 总市值超千亿的样本有12只 [2] - 前十大样本权重合计65% 包括长江电力、中国神华、中国石油、中国石化、陕西煤业、中国核电、中国海油、三峡能源、国电电力、华能国际 [2] 指数推出的背景与意义 - 国内此前缺乏专门聚焦能源产业可持续发展的特色指数 该指数的推出弥补了空白 [3] - 指数旨在通过科学的选股逻辑与权重配置 引导社会资本向新能源、节能降碳、绿色技术创新等关键领域聚焦 为能源产业转型提供资本支持 [3] 能源可持续发展六大趋势 - **趋势一:能源产供储销新格局迭代演进** 煤电功能定位将从“基础保障性和系统调节性电源并重”向“系统调节性和安全保障并重”转型 预计2030年煤电发电量占比将低于50% [3] - **趋势二:系统调节与能源储备能力进一步提速** 解决新能源消纳问题需从电源侧、用户侧、电网侧多维度发力 新型储能尤其是长时储能、独立储能、共享储能将成为重要发展趋势 [4] - **趋势三:能源电力新产业新业态不断拓展** 技术进步催生联网科技一体化、绿电直连、智能微电网、新能源接入增量配电网等新业态 算力、绿色制造、零碳园区等领域将快速发展 [4] - **趋势四:电碳市场协同加力推进** 过去单一的电量、电价机制已无法满足需求 2023年已引入容量市场与容量补贴政策 未来将进一步加大容量电价在资源配置中的作用 [4] - **趋势五:系统经济性对能源电力转型的影响凸显** “十四五”期间 年新增用电量接近翻倍 电力投资则实现数倍增长 成本上升趋势明显 未来需在保障转型的同时重视系统经济性优化 [5] - **趋势六:能源国际竞争与合作进入交织期** 通过标准互认、碳市场建设 我国出口外贸型企业的国际话语权将持续提升 氢能等新能源产品的国际贸易需求日益增长 将成为能源贸易新亮点 [5] 样本公司ESG实践案例 - 长江电力2024年6座梯级电站总发电量达2959亿千瓦时 相当于减少二氧化碳排放2.43亿吨 [5] - 中国神华准格尔矿区采用“边开采边治理”模式 已完成3300多公顷矿区治理 治理率100% 植被覆盖度从20%提升至80% 水土流失控制率超80% [6]
万亿投资筑底,央企疏解领航!雄安新区书写千年大计新答卷|2025中国经济年报
搜狐财经· 2025-12-25 10:42
2025年的雄安新区迎来了从"塔吊林立"的建设高峰向"要素汇聚"的城市繁荣的历史性转折。 本报(chinatimes.net.cn)记者刘昱汝 徐芸茜 北京报道 这座承载"千年大计"的"未来之城",在"十四五"收官之际从以大规模基础设施建设为主,全面转入承接 北京非首都功能疏解、推动城市功能集聚和产业发展的新阶段。 8年间,这座承载着疏解北京非首都功能历史使命的城市,累计完成投资超1万亿元,"十四五"时期年均 2000亿元的投资规模与17.1%的地区生产总值年均增速,勾勒出高质量发展的强劲曲线。 2025年,作为疏解工作的关键节点,中国中化、中国华能总部正式迁驻,中国星网稳定运营,第二批疏 解项目有序落地,400余家央企各类机构在此集聚,疏解的标志性、引领性、聚集性作用全面显现。 央企总部集群崛起 10月9日,中国华能与中国中化在雄安新区启动区同步举行升旗仪式,标志着两家首批疏解央企正式迁 驻雄安。 此时,距离中国星网2024年10月入驻办公刚满一年,这家率先迁驻的央企总部已实现稳定运营,其状如 花瓣的总部大厦成为雄安启动区的标志性建筑,见证着疏解项目从蓝图变为现实的坚实步伐。 "首批疏解央企的顺利落地,是雄 ...
为中国式现代化建设贡献更大力量——习近平总书记重要指示激励中央企业砥砺前行、奋发有为
人民日报· 2025-12-25 00:41
文章核心观点 - 习近平总书记对中央企业工作作出重要指示,要求其在新征程上充分认识肩负的职责使命,更好服务党和国家工作大局、服务经济社会高质量发展、服务保障和改善民生,勇担社会责任,为中国式现代化建设贡献更大力量 [1] - 重要指示为推动中央企业高质量发展提供了根本遵循,指明了前进方向,激励中央企业砥砺前行、奋发有为 [1][2] 聚焦主责主业与优化布局 - 习近平总书记强调要聚焦主责主业,持续优化国有经济布局,切实增强核心功能、提升核心竞争力 [2] - 国务院国资委将高质量编制落实中央企业“十五五”规划,从更大范围、更深层次、更广领域统筹优化国有经济布局 [2] - 中国南方电网有限责任公司坚定全面履行经济责任、政治责任、社会责任,高质量服务超2.7亿人口用上电、用好电,扛牢能源电力保供政治责任,持续深化新型能源体系和新型电力系统建设 [2] - 中国华能集团有限公司作为全球装机容量第二大发电集团,始终守牢保发电、保民生、保供热底线,切实发挥能源保供国家队作用,将以保障国家能源安全为首责 [2] - 中国铁路工程集团有限公司深度融入国家战略,坚持智能化、绿色化、融合化方向,推动建筑产业全面转型升级,全力锻造“中国建造”金名片 [3] 推动科技创新与产业融合 - 习近平总书记强调要立足实体经济,强化关键核心技术攻关,推动科技创新和产业创新深度融合 [4] - 中国航空工业集团有限公司作为我国航空武器装备研制生产的主力军和国家队,聚焦强军首责、聚焦自主创新、聚焦先进制造,着力提能力、稳增长、调结构、增效益,推动航空科技从基础研究到产业化全链条成体系发展 [4] - 中国东方电气集团有限公司加大科研投入,全力推进重大项目攻关,推动科技创新和产业创新深度融合,努力打造更多能源装备“大国重器” [4] - 中国宝武钢铁集团有限公司立足实体经济,坚定不移做强做优钢铁主业,打造科技创新和产业创新融合发展的新路径,其全球最薄“手撕钢”实现量产、低碳排放硅钢产品正式发布、高铁车轮实现整车装用 [4] 深化改革与建设世界一流企业 - 习近平总书记强调要进一步深化改革,完善中国特色现代企业制度,健全公司治理结构,着力解决制约企业发展的深层次问题,努力建设世界一流企业 [6] - 中国能源建设集团有限公司将坚持以深化改革激发企业活力,聚焦构建与新质生产力相适应的新型生产关系这一主线,纵深推动组织结构与体制机制改革,全面构建精益化管理体系 [6] - 中国中车集团有限公司将加强企业领导班子建设,推动党的领导融入公司治理各环节,聚焦激活机制、激增动力、激发活力,进一步全面深化改革,着力提升经营效率、企业效益和治理效能,将加快CR450新一代高速动车组、时速600公里高速磁浮交通系统等重大装备应用 [6] - 中国长安汽车集团有限公司作为新成立的中央企业,将坚持深化改革、整合资源、创新发展,坚定向智能低碳出行科技公司转型,全力打造具有全球竞争力、拥有自主核心技术的世界一流汽车集团 [7] - 中国企业联合会表示中央企业建设世界一流企业的步伐坚实有力,“雁阵”梯队已经形成,将持续优化评价指标体系,扩大评价企业范围,服务中央企业更好对标找差、补短锻强、提质增效 [7]
为中国式现代化建设贡献更大力量
人民日报· 2025-12-24 22:32
文章核心观点 - 文章传达了习近平总书记对中央企业在新征程上的职责使命提出的明确要求,强调中央企业需服务国家大局、推动高质量发展、保障民生并勇担社会责任,为中国式现代化贡献力量 [1] - 文章指出,习近平总书记的重要指示为中央企业高质量发展提供了根本遵循和方向,各中央企业负责人表示将深入学习并贯彻落实 [1] 聚焦主责主业与增强核心竞争力 - 习近平总书记强调中央企业需聚焦主责主业,持续优化国有经济布局,以增强核心功能和提升核心竞争力 [2] - 国务院国资委规划发展局表示,将高质量编制落实中央企业“十五五”规划,从更大范围、更深层次、更广领域统筹优化国有经济布局 [2] - 中国南方电网表示将高质量服务超2.7亿人口用电,扛牢能源电力保供政治责任,并深化新型能源体系和新型电力系统建设 [2] - 中国华能作为全球装机容量第二大发电集团,表示将守牢保发电、保民生、保供热底线,发挥能源保供国家队作用,并以保障国家能源安全为首责 [2] - 中国中铁表示将深度融入国家战略,坚持智能化、绿色化、融合化方向,推动建筑产业全面转型升级,锻造“中国建造”金名片 [3] 推动科技创新与产业创新融合 - 习近平总书记强调要立足实体经济,强化关键核心技术攻关,推动科技创新和产业创新深度融合 [4] - 中国航空工业集团表示将聚焦强军首责、自主创新和先进制造,推动航空科技从基础研究到产业化全链条成体系发展 [4] - 中国东方电气集团表示将加大科研投入,推进重大项目攻关,努力打造更多能源装备“大国重器”,在建设现代化产业体系和科技自立自强中勇挑重担 [4] - 中国宝武钢铁集团表示将立足实体经济,做强做优钢铁主业,并列举了今年成果,包括全球最薄“手撕钢”实现量产、低碳排放硅钢产品发布、高铁车轮实现整车装用 [4] 深化改革与建设世界一流企业 - 习近平总书记强调要进一步深化改革,完善中国特色现代企业制度,健全公司治理结构,解决制约企业发展的深层次问题,努力建设世界一流企业 [5] - 中国能源建设集团表示将坚持以深化改革激发企业活力,在完成改革深化提升行动基础上,聚焦构建与新质生产力相适应的新型生产关系,推动组织结构与体制机制改革,构建精益化管理体系 [6] - 中国中车集团表示将加强企业领导班子建设,推动党的领导融入公司治理,聚焦激活机制、激增动力、激发活力以深化改革,并加快CR450新一代高速动车组、时速600公里高速磁浮交通系统等重大装备应用 [6] - 中国长安汽车集团作为新成立的中央企业,表示将坚持深化改革、整合资源、创新发展,向智能低碳出行科技公司转型,打造具有全球竞争力、拥有自主核心技术的世界一流汽车集团 [6] - 中国企业联合会表示中央企业建设世界一流企业的步伐坚实有力,“雁阵”梯队已经形成,并将持续优化评价指标体系,扩大评价企业范围,服务中央企业对标找差、补短锻强、提质增效 [7]