光伏产业
搜索文档
广西梧州要求*ST沐邦退还5.1亿元政府补助
新浪财经· 2025-12-21 04:19
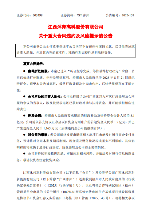
公告编号:2025-157 证券简称:*ST 沐邦 江西沐郎高科服份有限公司 关于重大合同违约及风险提示的公告 本公司董事会及全体董事保证本公告内容不存在任何虚假记载、误导性陈述或 者重大遗漏,并对其内容的真实性、准确性和完整性承担法律责任。 (来源:光伏见闻) 出来混,迟早要还的。那些账户仅有不到10亿货币资金,楞是打肿脸充胖子,动辄甩出数十亿电池扩产项目的跨界玩家,在行业洗牌的"照妖境"下 正不断露出原形。 如果说苏州环秀湖逐光向法院申请对棒杰股份启动预重组算个行业大雷的话,那么广西梧州市人民政府与*ST沐邦之间重大合同违约堪称是一晴天霹 雳,为那些积极扶持光伏产业的地方政府敲响了警钟。 证券代码:603398 重要内容提示: 的最新进展情况公告如下: ● 案件所处阶段:本案已进入"听证程序完成、等待最终行政决定"阶段。公 司已依法行使陈述、申辩及听证权利,梧州市人民政府已于2025年8月21日组织 听证会。截至本公告披露日,最终行政处理决定尚未作出,后续结果仍存在不确定 样 ● 公司所处的当事人地位:公司及控股子公司广西沐邦为本次行政处理及合同 履约争议的当事人,涉及被要求退还已获财政补助与扶持资金,并 ...
锡价如虹破云霄,供需裂变定新锚!
新浪财经· 2025-12-19 07:26
价格走势:强势突破,站稳新高 当前价格:据长江有色金属网 获悉,今日长江现货 1# 锡价报价 332,500-334,500 元 / 吨,均价 333,500 元 / 吨,较昨日上涨 8,000 元 / 吨 (+2.46%),延续近期强势。 短期趋势:震荡上行通道确立,价格重心持续上移 技术特征:期货市场同步走强,沪锡主力合约 2601 今日高开高走,截至 10:15 报 334,220 元 / 吨,涨幅 2.63%,成交量放大,持仓量稳定,市场看涨情绪浓厚。宏观经济:美国11月非农数据虽显示就业增 长,但失业率上升,市场对美联储降息预期增强,美元指数弱势震荡,为锡价提供了一定支撑。全球经 济增长不确定性仍存,但国内扩大内需政策对金属需求形成潜在利好。与此同时,中国"双碳"战略及相 关稳增长政策持续发力,为新能源汽车等绿色产业的需求提供了坚实的长期支撑。然而,宏观利好仅 是"背景音乐",真正的核心剧情由产业基本面书写。在供应端,一场"紧箍咒"正在全球主要产区同步收 紧:非洲刚果(金)的地缘冲突直接威胁物流命脉,东南亚印尼的政策收紧与缅甸复产的严重滞后,使 得全球超过五分之一的供应处于高度不确定状态。这恰逢全球 ...
工业硅:逢高做空思路,多晶硅:关注消息面影响
国泰君安期货· 2025-12-18 01:50
行业投资建议 - 工业硅建议逢高做空 [1] - 多晶硅需关注消息面影响 [2] 核心观点 - 工业硅趋势强度为 -1,多晶硅趋势强度为 0,强弱程度分类中 -2 表示最看空,2 表示最看多 [4] 基本面跟踪 工业硅、多晶硅期货市场 - Si2605 收盘价 8470 元/吨,较 T - 1 涨 105 元/吨,较 T - 5 涨 220 元/吨,较 T - 22 跌 610 元/吨;成交量 346284 手,较 T - 1、T - 5、T - 22 均增加;持仓量 210810 手,较 T - 1 增 8547 手,较 T - 5 增 39053 手,较 T - 22 减 40739 手 [2] - PS2605 收盘价 61595 元/吨,较 T - 1 涨 2995 元/吨,较 T - 5 涨 5680 元/吨;成交量 373299 手,较 T - 1、T - 5 增加;持仓量 153468 手,较 T - 1 增 5450 手,较 T - 5 增 98509 手 [2] 基差 - 工业硅不同对标现货升贴水有不同变化;多晶硅现货升贴水(对标 N 型复投)较 T - 1 降 2995 元/吨,较 T - 5 降 5680 元/吨,较 T - 22 降 6970 元/吨 [2] 价格 - 新疆 99 硅 8750 元/吨,较 T - 22 降 100 元/吨;云南地区 Si4210 为 10000 元/吨;多晶硅 - N 型复投料 52300 元/吨 [2] 利润 - 硅厂利润(新疆新标 553)为 -2856.5 元/吨,较 T - 1 涨 48 元/吨,较 T - 22 降 527 元/吨;云南新标 553 利润为 -5224 元/吨,较 T - 1 涨 105 元/吨,较 T - 22 降 335 元/吨 [2] 库存 - 工业硅社会库存(含仓单库存)56.1 万吨,较 T - 5 增 0.3 万吨,较 T - 22 增 1.5 万吨;企业库存 18.7 万吨,较 T - 5 增 0.45 万吨,较 T - 22 增 1.5 万吨;行业库存 74.8 万吨,较 T - 5 增 0.75 万吨,较 T - 22 增 3.00 万吨;期货仓单库存 4.4 万吨,较 T - 5 增 0.1 万吨,较 T - 22 降 17.6 万吨 [2] - 多晶硅厂家库存 29.3 万吨,较 T - 5 增 0.2 万吨,较 T - 22 增 2.6 万吨 [2] 原料成本 - 硅矿石新疆 320 元/吨,云南 270 元/吨,较 T - 22 降 20 元/吨;洗精煤新疆 1475 元/吨,宁夏 1200 元/吨;石油焦茂名焦 1400 元/吨,扬子焦 2340 元/吨;电极石墨电极 12450 元/吨,炭电极 7200 元/吨 [2] 多晶硅(光伏) 价格 - 硅片(N 型 - 210mm)1.48 元/片,较 T - 22 降 0.15 元/片;电池片(TOPCon - 210mm)0.295 元/瓦,较 T - 1、T - 5 涨 0.01 元/瓦,较 T - 22 降 0.59 元/瓦;组件(N 型 - 210mm,集中式)0.687 元/瓦,较 T - 5 降 0.001 元/瓦,较 T - 22 涨 0.002 元/瓦;光伏玻璃(3.2mm)19 元/立方米,较 T - 22 降 1 元/立方米;光伏级 EVA 价格 9065 元/吨,较 T - 5 降 205 元/吨,较 T - 22 降 552 元/吨 [2] 利润 - 多晶硅企业利润 8.0 元/千克,较 T - 1、T - 5 涨 0.4 元/千克,较 T - 22 涨 0.6 元/千克 [2] 有机硅 价格 - DMC 为 13600 元/吨,较 T - 22 涨 850 元/吨 [2] 利润 - DMC 企业利润 1762 元/吨,较 T - 22 涨 791 元/吨 [2] 铝合金 价格 - ADC12 为 21650 元/吨,较 T - 1 涨 50 元/吨,较 T - 5 涨 150 元/吨,较 T - 22 涨 100 元/吨 [2] 利润 - 再生铝企业利润 -100 元/吨,较 T - 1 降 70 元/吨,较 T - 5 涨 170 元/吨,较 T - 22 降 20 元/吨 [2] 宏观及行业新闻 - 土耳其太阳能电池板制造商 Alfa Solar 与德国 Astronergy Europe 合作,在土耳其建立综合性太阳能电池和硅片生产工厂,双方签署合资协议,计划在股份转让或增资交易后各持项目公司 50%股份 [2][4]
2025年铝产业链市场回顾与2026年展望:铝产业链:流光载道,盈势昭昭
方正中期期货· 2025-12-15 05:48
报告行业投资评级 未提及 报告的核心观点 - 2025年沪铝震荡上行,氧化铝持续走弱,铸造铝合金走势与沪铝基本同频 [1] - 2025年产业链上游紧张态势缓解,氧化铝产能开工率高但部分高成本产能停产,电解铝开工率上升,预计2026年延续 [1] - 下游加工行业开工率分化,终端需求中新能源和电网建设增长,2026年新能源汽车增速或放缓,电网建设维持高增长 [2] - 库存低削弱价格缓冲空间,2026年全球宏观环境和几内亚矿产政策影响铝价,需求分化加剧 [2] - 沪铝有望保持强势,铸造铝合金随铝价走强,氧化铝低位运行难扭转,预计2026年铝价20000 - 25000元/吨,氧化铝2000 - 3000元/吨,铸造铝合金20000 - 24000元/吨 [153] 各部分总结 铝产业链价格走势回顾 - 铝价长期历经六次大起大落,1988年因菲利普兄弟公司空单被挤仓,铝价涨至3000美元/吨以上后狂跌 [15][16][17] - 2005 - 2008年牛市,因氧化铝价格上涨、原油价格上涨和资金助推,铝价上涨 [18][21] - 2009年中国经济刺激措施使铝价反弹,但造成产能过剩 [22] - 2015 - 2018年供给侧改革淘汰落后产能,铝价从1400美元/吨涨至2500美元/吨 [23] - 2020年新冠疫情使铝价V型反转,供需错配和宏观刺激推动铝价上行 [24] - 2022年全球货币政策收紧,铝价冲高回落 [26] - 氧化铝价格2017 - 2020年下跌,后上涨再回落,2024 - 2025年初创新高后回归震荡 [29] - 铸造铝合金价格走势与原铝基本一致,2015年和2021年受政策提振上涨 [31] - 2025年沪铝先震荡偏强,后受贸易战影响下跌再修复,10月后因宏观利多和资金流入上行;氧化铝2014年12月见顶后下跌,5月因几内亚政策反弹后再走弱;铸造铝合金走势与沪铝同频 [38][40] 铝产业链上游铝土矿情况 - 全球铝土矿产量稳步增长,几内亚成为第一大生产国,但政局和基础设施制约出口 [41] - 2025年1 - 10月中国铝土矿进口量增加,主要来自几内亚和澳大利亚,预计2026年几内亚占比达75 - 80% [46] - 2025年1 - 10月我国铝矾土产量下降,预计2026年继续下滑,对外依存度或超75% [50] 铝产业链上游氧化铝情况 - 2025年1 - 10月中国氧化铝净出口143.75万吨,出口增长因价格回落和地缘政治,预计未来继续增加 [53] - 2025年10月中国氧化铝产量增长,2026年预计还有1390万吨待投产,产量维持5%左右增幅 [56][59] - 2025年氧化铝库存回升,预计2026年维持高位运行 [63] 我国原铝供给端现状及走势 - 2025年1 - 10月原铝进口增长,铝材出口下降,预计2026年原铝进口维持高水平,铝材出口受影响 [69] - 2025年电解铝产量增速放缓,预计2026年继续放缓,有减产和新投产能 [73][75] - 铝锭社会库存逐年递减,预计2026年维持两波淡季累库行情 [81] 铝产业链下游铸造铝合金情况 - 2025年1 - 10月再生铝进口量增长,预计废铝供应持续紧俏 [86] - 2025年铝合金进出口有降有升,维持净进口态势 [90] - 我国再生铝合金产量递增,2025年1 - 5月累计产量同比增长20.07% [95] - 2025年铝合金成品库存有季节性特征,预计2026年前期延续涨势 [98] 铝产业链终端消费情况 - 2025年房地产市场深度调整,投资、开工、竣工等指标下降,销售“量价齐跌” [103][104] - 2025年新能源汽车产销增长,预计2026年增速在15 - 20%之间 [108][109] - 2025年家电行业增速放缓,预计2026年维持正增长 [114] - 2025年1 - 10月电网建设投资增长,2026年特高压建设将延续快速发展 [120] - 2025年光伏行业抢装潮,新增装机容量增长,但产能过剩,2026年行业将整合,全球新增铝需求预计达1263.5万吨 [122] 供需平衡表 - 2025年氧化铝供给宽松,2026年供大于求局面持续 [127] - 2025年电解铝供大于求加剧,2026年供给过剩转为供小于求 [128] - 2025年再生铝合金供需平衡,2026年延续紧平衡格局 [128] 技术分析和季节性分析 - 沪铝上行通道未破,中长期有上行动能;氧化铝下跌趋势未企稳;铸造铝合金与沪铝同步 [134] - 沪铝价格季节性规律不强,但长期看二、三季度末是旺季,四季度有回调 [137][139] LME持仓分析 - LME期铝商业企业净持仓长期净空,投资公司和信贷机构净多且头寸略增,投资基金净多但维持低水平 [141] 上期所铝期权策略 - 企业可根据盘面价格用铝期权对冲风险,库存高的企业可减少库存或卖出看涨期权 [148] 后市展望 - 2025年沪铝先震荡后上行,氧化铝下跌,铸造铝合金与铝价同频 [149] - 2026年全球宏观和几内亚政策影响铝价,需求分化加剧,沪铝强势,铸造铝合金走强,氧化铝低位难扭转 [151][153] 相关股票 - 报告列出焦作万方、云铝股份等18家铝行业相关股票的证券代码、名称、产品、价格和年度涨跌幅 [154]
——2025年锡市场回顾与2026年展望:锡:灼华未央,价韧其章
方正中期期货· 2025-12-15 05:23
报告行业投资评级 未提及 报告的核心观点 2025年锡价震荡上行 2026年矿端供应紧张或缓解 呈前紧后松格局 冶炼端开工率有望回升 加工费小幅修复 但再生锡冶炼有问题 需求方面锡焊料板块有望增长 镀锡板外需扩大抵消内需压力 宏观上全球降息周期延续 有色板块向好 基本面供需大概率维持紧平衡 预计2026年锡价强势 先扬后抑 重心抬升 沪锡运行区间250000 - 350000元/吨 伦锡运行区间30000 - 48000美元/吨 [2][90][92] 根据相关目录分别进行总结 第一部分 锡行情走势回顾 - 锡价长期走势分八个阶段:2011下半年 - 2015年底因全球经济担忧下跌至8万元;2015年底 - 2016年底供给端改革上涨至15.7万元;2017年初 - 2019年4月供需矛盾不明显 震荡于14 - 15.5万;2019年4月 - 2020年3月受贸易战和疫情影响下跌至10万附近;2021年4月 - 2022年3月流动性充裕和供弱需强创新高;2022年3月 - 2022年10月加息和经济衰退跳水;2022年11月 - 2024年3月供给端扰动 区间震荡;2024年3月至今宏观利好和资金关注走强并高位震荡 [10][11][13] - 2025年锡行情:期货价格先扬后抑再上行 一季度震荡上涨 三月中旬因刚果(金)内乱多头情绪达高峰 清明后普跌 后窄幅震荡 9月因矿端问题重心上移 9月末因印尼打击走私冲高;现货及升贴水走势平缓 国内现货贴水 伦铝升贴水在0附近 [15][19] 第二部分 宏观分析 2025年欧元区经济低迷但通胀可控 欧洲央行宽松 美国经济有韧性但增长动能减弱 通胀是核心关注点 市场预期美联储降息谨慎 中国经济有韧性 但面临通缩压力 出口和房地产是不确定因素 2026年欧美通胀预计回落 主要央行继续降息 全球流动性宽松 美国经济有望温和增长 欧元区增长低 中国宏观政策更积极 通胀环境改善 [20] 第三部分 锡市场供给分析 - 锡矿供应或将前紧后松:2025年供应扰动增多 年末刚果(金)局势恶化引发担忧 2025 - 2026年新项目投产少 矿石增量有限 预计2026年产量小幅增长 全球或有4500金属吨增量 ITA预测达36万吨左右 中国产量近年下降 2025年小幅增长 进口量2025年增量小 2026年预计增加 锡精矿价格震荡偏强 加工费持续偏弱 [24][26][36] - 精锡产量将维持增长:2025年9月国内样本企业精锡产量环比下滑18.1% 同比上涨16.6% 前9个月同比增长6.9% 海外9月供应过剩0.49万吨 1 - 9月供应短缺0.92万吨 预计2026年供应增长率略高于2025年 进口窗口2025年基本关闭 10月进口量大幅萎缩 精锡出口转降 2025年转为净出口 [38][42][43] 第四部分 锡市场需求分析 - 镀锡板产量下滑出口增长:2025年产量因镀铬板替代和内需下滑下降 1 - 10月累计产量同比减少7.02% 出口因外需向好和成本优势增长 1 - 10月出口总量累计同比增幅19.95% 但未来出口可能受新型材料挤压和贸易救济调查影响 [47][48] - 铅蓄电池产量大幅增长:2025年1 - 10月产量累计同比增长6.46% 出口1 - 10月累计同比减少9.31% [56] - 电子产品增长周期或近尾声:2025年1 - 9月电子计算机和智能手机产量累计增幅收窄 预计2026年产销量增速放缓但维持正增长 [60] - 集成电路产量还将维持较快增长:2024年增幅明显加大 2025年1 - 10月累计同比增长10.2% 预计中长期产销高速增长 [63] - 光伏产业从高速发展期转型待续:2025年1 - 10月新增装机同比上涨39.48% 行业面临产能过剩问题 2026年将资源整合 产能增长更有序 预计全球新增装机665GW 新增锡需求4.3万吨 中国达2万吨左右 [66] - 新能源汽车维持增长:2025年1 - 10月产销同比分别增长33.1%和32.7% 预计2026年产销增速在15 - 20%之间 [71] 第五部分 锡库存先扬后抑 2024年两大交易所库存波动分化 2025年背道而行 上期所先累库后去库再累库再去化 LME先下降后累库 截至12月1日 上期所库存6290吨 LME库存3145吨 合计9435吨 整体处于中部位置 升贴水方面 2025年伦锡贴水幅度收窄 进口窗口间歇性开启 [74][77] 第六部分 全球精炼锡供需平衡表预测 全球锡市自2018年多数月份供应短缺 2024年小幅过剩 2025年供应前紧后松 需求增长 呈小幅偏紧局面 预计2026年紧张延续 供应和需求均有小幅增长 [80] 第七部分 季节性与技术分析 - 季节性分析:锡价3月表现最弱 3、8、9、10月下跌概率大 1、7、12月上涨概率大且涨幅可观 2025年除4月收涨 其余月份以下跌为主 [83] - 技术分析:2025年3月沪锡盘面突破27万关口上行至30万附近 后回落至25 - 27万区间 8月加速上涨 回补缺口 突破前高 短期上行动能未尽 或奔历史高位 [87] 第八部分 LME持仓分析 近三年锡价宽幅震荡 投资基金基本维持净多头持仓 2025年下半年上升 投资公司和信贷机构低位勉强维持净多头持仓 商业企业长期维持净空头持仓 下半年增加 截至2025年11月28日 投资公司和信贷机构多头净持仓2309手 投资基金多头净持仓5002手 商业企业多头净持仓 - 6339手 [89] 第九部分 结论与操作建议 2025年锡价震荡上行 受矿端事件、宏观环境和板块共振影响 2026年矿端供应或缓解 呈前紧后松格局 冶炼端开工率有望回升 加工费小幅修复 但再生锡冶炼有问题 需求方面锡焊料板块有望增长 出口外需稳定 库存目前处于中位 预计2026年国内库存可能累积 预计2026年锡价先扬后抑 重心上移 沪锡运行区间250000 - 350000元/吨 伦锡运行区间30000 - 48000美元/吨 [90][92] 第十部分 相关股票 | 证券代码 | 证券简称 | 相关产业 | 最新收盘价 | 月涨跌幅 | 年涨跌幅 | | --- | --- | --- | --- | --- | --- | | 000960.SZ | 锡业股份 | 锡矿、锡锭、锡材 | 24.61 | 44.5% | 32.6% | | 603928.SH | 兴业股份 | 锡粉、锡精粉 | 16.7 | 118.4% | 95.6% | | 000975.SZ | 银泰黄金 | 锡锭贸易 | 22.02 | 157.1% | 172.7% | | 603203.SH | 快克股份 | 锡焊装联类产品 | 30.41 | 73.6% | 21.9% | | 600301.SH | 华锡有色 | 化学、有色、建筑 | 35.78 | -7.9% | 110.3% | [93]
估值低位,资金持续布局,光伏ETF华夏(515370)上涨0.22%
每日经济新闻· 2025-12-12 02:52
市场表现与资金流向 - 2025年12月12日,A股三大指数涨跌不一,光伏ETF华夏(515370)当日上涨0.22% [1] - 光伏ETF华夏(515370)近期持续获资金布局,近10个交易日净流入超2.9亿元 [1] 行业估值与配置 - 中证光伏产业指数最新市净率(PB)为2.46倍,处于历史48.53%分位,估值在历史中枢附近,位置不高 [1] - 截至2025年三季度末,主动权益基金在电力设备行业的重仓持股比例为12.3%,环比有所提升,但相比此前最高21%的水平,配置比例仍然偏低 [1] 产品与指数概况 - 光伏ETF华夏(515370)跟踪中证光伏产业指数 [1] - 该指数覆盖光伏产业链上、中、下游企业,包括硅片、多晶硅、电池片、电缆、光伏玻璃、电池组件、逆变器、光伏支架和光伏电站等环节,能够较好地反映光伏产业整体表现 [1]
华阳股份(600348.SH):公司光伏组件产品主要受售价下行影响降低了收入
格隆汇· 2025-12-11 10:03
公司业务与业绩 - 华阳股份光伏组件产品收入降低,主要受产品售价下行影响 [1]
上海艾录:公司聚氨酯复合材料目前尚仅应用于光伏行业
每日经济新闻· 2025-12-08 06:26
公司业务与产品 - 公司控股子公司艾纳新能源的聚氨酯复合材料目前应用领域为光伏产业,具体产品形式为光伏边框 [2] - 该聚氨酯复合材料边框产品系为公司全流程自主研发生产 [2] - 该产品的产能为1.8GW [2] 原材料与供应链 - 聚氨酯复合材料边框产品的主要原材料包括聚氨酯、玻纤等,为外采 [2] 市场应用与拓展 - 公司聚氨酯复合材料目前尚仅应用于光伏行业 [2] - 公司将积极探索该材料在其他行业领域的应用场景 [2]
12月光伏产业减产,午后光伏涨幅扩大,光伏ETF华夏(515370)上涨1.69%
每日经济新闻· 2025-12-05 06:15
市场表现与资金流向 - 2025年12月5日,A股三大指数集体翻红,光伏ETF华夏(515370)午后涨幅扩大,上涨1.69% [1] - 资金面上,12月4日,光伏ETF华夏(515370)大幅流入超1亿元 [1] 产业链排产情况 - 据SMM统计数据,12月份国内光伏产业链多个环节排产环比下降 [1] - 具体来看,12月多晶硅排产环比下降0.96% [1] - 12月硅片排产环比下降15.95% [1] - 12月电池片排产环比下降12.61% [1] - 12月组件排产环比下降13.58% [1] - 在行业自律等因素影响下,硅料、硅片、组件等环节12月份排产环比下降 [1] 行业现状与后市展望 - 中信建投观点认为,“控价”已让7月以来主产业链价格上涨,硅料环节三季度实现扭亏为盈 [1] - “控量”也随枯水期到来顺利推进 [1] - 当前硅料全行业库存约46万吨,压力依旧很大 [1] - 若明年需求持平或微降,硅料排产还需再降30%左右,才有望在2026年使库存回归正常 [1] - 整体预计“反内卷”政策将推动各环节盈利回归合理水平 [1] 相关金融产品 - 光伏ETF华夏(515370)跟踪中证光伏产业指数 [1] - 该指数涉及光伏产业链上、中、下游企业,包括硅片、多晶硅、电池片、电缆、光伏玻璃、电池组件、逆变器、光伏支架和光伏电站等 [1] - 该ETF能够更好的反映光伏产业整体表现 [1]
仲钨酸铵、铝棒——大宗商品热点解读
2025-12-04 15:36
行业与公司 * 纪要涉及铝及铝合金加工行业、电解铝行业、金属镁与金属硅市场、钨资源行业[1] * 纪要涉及中国铝棒生产企业、全球及中国钨资源分布[7][12][13] 核心观点与论据:铝及铝合金市场 * **2025年铝棒加工费普遍下跌**:无锡、佛山和南昌的6063原生铝棒主流120直径加工费同比均下跌,其中佛山地区跌幅接近20%[1][3] * **铝棒加工费下跌原因**:货源充足、下游建材需求疲软、社会库存高企,尤其是佛山地区建材品类铝棒竞争激烈[1][3] * **2025年电解铝价格影响因素**:受海外政策制裁及反制裁、关税大战导致外盘铝价上涨、国内社会库存偏低、成本支撑、国际局势(如伊朗与以色列战争)对能源价格的影响、美联储降息以及中国利好消费政策等多重因素影响[1][4] * **2025年电解铝价格表现**:华东和华南地区2025年的铝价同比上涨约3%以上[1][4] * **2026年电解铝价格预测**:预计2026年电解铝现货均价将在2.13万元左右,比2025年有所增长[2][5][10] * **2026年电解铝市场影响因素**:利好因素包括电解锭转化率提高、中国利好消费政策、海外能源价格上涨预期及特朗普政府可能进一步降息;利空因素包括供应增加、电解铝产能天花板限制以及进口俄铝增加[4][5] * **2025年金属镁市场表现**:价格同比下跌约9%,主要由于下游需求疲弱且市场供应充足[1][6] * **2026年金属镁价格预测**:主流价格区间在15,500~18,500元之间,整体仍处于低位运行[6] * **2025年金属硅市场表现**:全年均价同比跌幅达24%,创历史新低[1][6] * **2026年金属硅价格预测**:均价约9,000元每吨,市场将处于震荡过程[6] * **中国铝棒产能情况**:截至2025年底,中国新增8家主要分布在广西、福建、山东、新疆等地的铝棒企业,总建成产能约2,900万吨,与电解铝产能分布相匹配[1][7] * **铝棒产能未来趋势**:预计未来几年,高成本压力大的企业将被清出,新企业会陆续投产,总体增速约为3%[1][7] * **建筑用铝需求变化**:房地产市场持续低迷拖累了建筑用铝需求,但新能源汽车与光伏产业有效弥补了部分传统建筑用料短缺[1][8] * **新兴产业带动高质量铝材需求**:汽车行业在1-10月份的生产量、新能源汽车生产量及出口量同比增长显著,带动了相关领域对高质量、高技术含量产品的需求[1][8] * **贸易摩擦对出口影响**:中美欧贸易摩擦及欧盟碳边境调节机制实施,加上中国取消部分产品出口退税政策,导致中国1-10月份出口减少2%左右,主要体现在房地产相关建材领域[1][9] * **出口新增长点**:新能源汽车及光伏产业成为弥补传统领域不足的重要力量[1][9] 核心观点与论据:钨资源市场 * **2024年全球钨资源储量**:全球钨储量为440万吨,同比小幅增长[12] * **全球钨资源分布**:主要分布在中国、加拿大和俄罗斯等国家,中国的钨储量为240万吨,占全球总储量的一半以上[12] * **中国钨资源分布**:中国已查明的钨资源总储量约为440万吨,江西和湖南两省占全国总储量的一半以上[13] * **中国钨市场供需平衡**:2023年至2025年间,国内市场上的供需缺口逐渐扩大,从2000吨增加到5,000吨左右,预计到2026年这一缺口将继续扩大[14] * **中国钨供应收紧预测**:2025年开采指标预计小幅下降至11万吨左右,2025年第一批指标为5.8万吨,同比减少4,000吨,未来供给可能会进一步收紧[15] * **钨价表现与预测**:2025年65度黑钨精矿价格大幅上涨至14.8万-35万之间,预计2026年将在30万-45万区间运行[17] * **2026年钨市场展望**:供应端因开采指标控制严格,全年总产出可能与2025年相似或进一步减少;需求端下游消费恢复预期良好,预计65度黑色精矿价格维持在30-45万元之间,中酸价格在45-65万元区间波动[19] * **钨废料回收趋势**:中国再生利用率仅约10%,未来需加强废料回收以弥补原料端供应不足,预计明年的进口总量可能维持在2万吨甚至更高[18] 其他重要内容 * **电解铝价格单位**:预测中使用的单位为“万元”,指人民币万元/吨[2][5][10] * **金属镁与金属硅价格单位**:预测中使用的单位为“元”,指人民币元/吨[6] * **钨精矿价格单位**:预测中使用的单位为“万”,指人民币万元/吨[17][19] * **铝棒定价模式**:整体定价模式是现货铝价加上加工费[3] * **国际局势对钨价影响**:作为战略资源的重要性提升,各国政策变化、设备更新政策落地及环保管控加强都对物价产生重要影响[16] * **钨需求结构**:下游消费领域中硬质合金加工制造是最重要应用领域,占比超过90%[19]