中银证券(601696)

搜索文档
IPO月报|多彩新媒过会28个月后终止 中银证券IPO储备项目归0
新浪证券· 2025-08-11 10:32
IPO市场整体表现 - 2025年7月A股IPO募资总额达241.64亿元 较6月的91.53亿元增长164.3% [1] - 7月新增受理企业仅1家 较6月150家大幅减少 [1][3] - 7月IPO终止企业6家 较6月10家下降 注册生效11家创年内新高 [2][10] 审核与过会情况 - 7月9家企业上会 8家过会 1家暂缓 过会率88.89% 打破上半年100%记录 [1][3] - 暂缓企业恒坤新材为科创板公司 保荐券商中信建投 [1][4][6] - 板块分布:上证主板2家 科创板3家 北交所4家 [3][4] 恒坤新材暂缓审议原因 - 监管质疑三方面:知识产权纠纷风险、净额法确认收入合规性、存款收益率合理性 [7] - 会计政策前后不一致:报告期前未采用净额法 引发数据真实性质疑 [8] - 净额法使自产业务占比"被动"提升:2021-2024年自产收入占比从28.22%升至63.77% [9] - 2024年65%毛利仍来自引进业务 技术独立性存疑 [10] 终止IPO案例 - 多彩新媒过会28个月后终止 保荐券商中银证券IPO储备项目归零 [10][12] - 终止原因包括三次未更新财务资料导致审核中止 [13] - 同业公司无线传媒依赖单一省份IPTV业务但成功上市 保荐券商为中信建投 [13] 新股发行特征 - 7月8家企业上市 华电新能募资181.71亿元占总额75% 创年内新高 [13][14][15] - 发行市盈率:仅屹唐股份51.55倍超行业均值29.44倍 其余均低于行业 [15][18] - 悍高集团发行费用率17.29%显著偏高 承销保荐费率9.72%为同期最高 [15][18] - 审计及法律费用对比:悍高集团2633.96万元和1240.83万元 超同业1000万元以上 [19] 悍高集团财务异常 - 2020-2024年扣非净利润从0.57亿元增至5.2亿元 四年增长近10倍 [20] - 下游家居行业净利润增速普遍低于10% 盈利增长显著偏离行业常态 [20]
中银证券(601696) - 2024年年度权益分派实施公告
2025-08-11 09:15
利润分配 - 2024年年度利润分配方案经2025年6月27日股东大会通过[3] - 以27.78亿股为基数,每股派现0.018元,共派5000.4万元[5] 时间安排 - A股股权登记日为2025/8/18,除权(息)和发放日为2025/8/19[3][7] 税收情况 - 不同持股时间和投资者类型税负不同[10][12][13] 发放方式 - 中银国际控股有限公司现金红利自行发放[9]
中银证券给予隆华新材买入评级,聚醚行业优质标的,新材料业务成长可期
搜狐财经· 2025-08-11 06:33
公司经营与业绩 - 公司是软泡聚醚优质标的 经营业绩稳健 [1] - 产品矩阵日益丰富 新材料成长空间广阔 [1] 行业趋势与前景 - 聚醚行业拐点临近 头部企业有望获益 [1] 投资评级 - 中银证券8月11日给予隆华新材买入评级 [1]
中银量化大类资产跟踪:杠铃策略占优,融资余额持续创新高
中银国际· 2025-08-11 03:05
股票市场概览 - 本周A股市场整体上涨,沪深300指数近一周上涨1.2%,近一月上涨2.2%,年初至今上涨4.3% [20][21] - 港股市场整体上涨,恒生指数近一周上涨1.4%,近一月上涨3.0%,年初至今上涨23.9% [20][21] - 美股市场普遍上涨,标普500指数近一周上涨2.4%,近一月上涨2.1%,年初至今上涨8.6% [20][22] - 其他海外权益市场普遍上涨,德国DAX指数近一周上涨3.1%,年初至今上涨21.4% [22] A股风格与拥挤度 - 成长风格拥挤度及超额净值持续处于历史低位,国证成长拥挤度处于历史极低位置(12%)[37][38] - 红利风格拥挤度近期处于历史较低位置(38%)[37][38] - 小盘较大盘超额净值处于历史极低位置,巨潮小盘拥挤度处于历史极低位置(8%)[41][42] - 微盘股较基金重仓超额净值处于历史极高位置,微盘股拥挤度处于历史均衡位置(52%)[43][44] A股行情及成交热度 - 本周领涨行业为有色金属(5.8%)、汽车(5.8%)、电力设备及新能源(5.2%)[3][51] - 本周领跌行业为医药(-0.8%)、消费者服务(0.0%)[3][51] - 成交热度最高行业为电力设备及新能源(97%)、医药(97%)、汽车(95%)[3][52] - 成交热度最低行业为农林牧渔(43%)、煤炭(47%)、石油石化(47%)[3][52] A股估值与股债性价比 - 当前A股PE_TTM处于历史极高分位(万得全A:82%),边际上行 [64][72] - 沪深300指数估值处于历史较高分位(69%),创业板估值处于历史极低分位(17%)[64][72] - 从erp角度看当前配置权益整体性价比较高(万得全A:62%),创业板指数erp处于极高分位(93%)[75][78] 利率与汇率市场 - 本周中国国债利率下跌1.68bp至1.69%,美国国债利率上涨4.00bp至4.27% [107][108] - 中美利差处于历史高位2.58%,较上周上涨5.68bp [107][108] - 近一周在岸人民币较美元升值0.388%,离岸人民币较美元升值0.054% [116][118]
安利股份:8月8日接受机构调研,中银证券、长城基金等多家机构参与
搜狐财经· 2025-08-11 01:16
公司产能与越南经营情况 - 安利越南规划建设4条生产线,其中2条已于2022年末投产,剩余2条近期将投产,全部达产后年产能达1800万米生态功能性聚氨酯合成革及复合材料 [2] - 公司本部生产线正进行技术革新改造,现有产能与订单基本匹配,现阶段更聚焦市场与客户 [2] - 安利越南因前期投入大及验厂认证周期长导致经营亏损,但2024年三季度以来产销量提升,业绩改善趋势向好 [2] 汽车内饰品类发展 - 2025年上半年汽车内饰品类收入占比同比提升,受益于服务品牌和定点项目增加,未来将呈现"低基数、高增长"态势 [3] - 20万-30万新能源车型需求增长与公司产品中高端定位契合,公司正深化与比亚迪、小鹏等品牌合作以扩大应用份额 [6] 功能鞋材品类客户合作与展望 - 功能鞋材客户覆盖耐克、阿迪达斯等国际品牌及安踏、李宁等国内主流品牌,耐克自2025年1月升级为战略合作伙伴后开发项目增多 [4] - 2024年5月成为阿迪达斯合格供应商,已实现量产销售,同时正推进彪马、亚瑟士及美国NB等新客户合作 [4] - 预计2025年功能鞋材品类将保持良好发展,未来收入量级有望持续提升 [5][9] 沙发家居品类复苏与风险管控 - 沙发家居品类呈现止跌企稳迹象,通过拓展优质客户优化结构对冲外部压力 [8] - 合作客户包括爱室丽、芝华仕等知名品牌,应收账款管理严格,目前无坏账风险 [8] 技术实力与新业务储备 - 公司保持高强度研发投入,聚焦高性能、生态环保材料技术突破,提供定制化解决方案 [10] - 前瞻性布局新兴领域,开展技术开发储备以拓展未来新业务 [10] 财务表现与机构预测 - 2025年一季度营收5.55亿元(同比+2.59%),归母净利润4641.68万元(同比+12.47%),毛利率26.81% [11] - 机构预测2025年净利润中位数为2.64亿元,2026年达3.26亿元,目标价最高23.40元 [13]
慢牛趋势已定,券商何时起立?机构:券商上涨斜率放缓但持续性或更强!
新浪基金· 2025-08-10 12:13
券商板块市场表现 - 8月8日券商ETF(512000)场内价格收跌0.87%,下探20日线,板块个股多数回调,仅中银证券、华鑫股份、广发证券、国信证券逆市收涨,财达证券、西部证券跌超2%,东方财富、中金公司等跌逾1% [1] - 券商ETF(512000)15:00收盘价0.574元,日内跌幅0.69%,成交额13.15万手,换手率2.35%,近5日净流入4.28亿元 [2][5] - 中证全指证券公司指数本周累计上涨0.84%,跑输上证指数(2.11%)和沪深300指数(1.23%) [3][4] 市场整体环境 - 沪指突破3600点大关,最高上探3645.37点,两融余额站稳2万亿上方,创10余年新高 [2] - 本轮牛市从"疯牛"转为"慢牛",增量资金持续入市,投资者策略从交易性转向持股型 [4] - 两融余额超2万亿创近十年新高,但融资买入额占市场成交比(当前低于11%)未达去年高点,市场情绪未到火爆程度 [4] 券商板块投资逻辑 - 《推动公募基金高质量发展行动方案》落地,欠配的非银板块有望迎来增量资金配置 [4] - 券商板块涨幅落后于一致预期净利润同比增速,滞涨券商的"暑期行情"仍有望持续 [5] - 券商ETF(512000)覆盖49只上市券商股,近6成仓位集中于十大龙头券商,4成仓位兼顾中小券商高弹性 [7] 资金动向 - 券商ETF(512000)连续5日获净流入4.28亿元,显示资金对券商后续行情乐观 [5] - 华泰证券融券通供需信息显示融出利率和借入利率均为0.00% [2]
安利股份:接受中银证券等投资者调研
每日经济新闻· 2025-08-09 09:41
公司动态 - 安利股份将于2025年8月8日16:00-17:30接受中银证券等投资者调研 公司董事会秘书刘松霞和证券事务代表陈丽婷参与接待并回答投资者问题 [2] 财务数据 - 2024年1至12月安利股份营业收入构成为人造革合成革占比98.35% 其他业务占比1.65% [2]
8月市场或重回杠铃结构:资产配置及A股风格月报-20250808
中银国际· 2025-08-08 10:33
大类资产配置 - 8月风险资产延续相对优势,商品资产配置比例边际上调,美股配置比例提升,美债、美元配置比例边际下行[4][6][8] - 国内资产方面,避险资产仓位持续下调,商品资产仓位提升,股票资产小幅调降[4][6][8] - 基于改良版BL模型,8月海外风险资产配置比例提升,美股配置比例上调,美债、美元配置比例下行[10] - 国内资产配置中,商品仓位提升至35%,A股仓位小幅调降至25%,债券及货币资产比例下调[12][18] A股市场风格 - 7月市场风格表现为小市值、高估值、高盈利、强动量,与前期预判一致[13][16] - 8月风格或回归杠铃结构,低估值、弱盈利、小市值或成占优方向[4][20][22] - 盈利因子7月反弹较快,8月或面临阶段性修整,低估值因子或有表现[20][22] - 宽基指数中北证50和上证指数值得关注,因其小市值和低估值属性[23][24] 宏观环境假设 - 货币环境维持宽松,8月或略弱于7月水平,信用环境维持弱修复预判[20] - PPI基数压力减轻,价格或止跌修复,股债风险溢价反映市场风偏已修复至年内高点[20] - 海外补库动能具韧性,美消费支出平稳,PMI未明显走弱支撑企业补库[7] - 国内政策支撑增强,弱补库韧性短期有望延续,中长期结构性担忧已修正[7] 模型数据表现 - 7月市值因子(小/大)表现强势,达2.5%,估值因子(高/低)反弹至1.8%[16][22] - 8月模型预判小市值风格维持0.5%优势,低估值因子或反弹至1.2%,盈利因子或回落至-0.8%[22] - 宽基指数风格属性显示,北证50小市值因子相关性0.32,上证指数估值因子相关性0.83[24][25]
中银证券安业债券与中银证券鸿瑞债券增聘刘灿
中国经济网· 2025-08-08 07:18
基金经理变更 - 中银国际证券股份有限公司增聘刘灿为中银证券安业债券和中银证券鸿瑞债券的基金经理 [1][2] - 新任基金经理刘灿曾任职于中国出口信用保险公司 明毅私募基金管理有限公司和华创证券有限责任公司 现任中银国际证券股份有限公司基金经理 [1] - 共同管理两只基金的其他基金经理为余亮 [2] 基金产品表现 - 中银证券安业债券A类份额今年以来收益率0.34% 成立以来收益率9.49% 累计净值1.0947元 C类份额今年以来收益率0.30% 成立以来收益率9.26% 累计净值1.0924元 截至2025年3月31日规模20.82亿元 [1] - 中银证券鸿瑞债券A类份额今年以来收益率-0.19% 成立以来收益率1.51% 累计净值1.0151元 C类份额今年以来收益率-0.25% 成立以来收益率1.41% 累计净值1.0141元 截至2025年3月31日规模20.45亿元 [1] 基金基本信息 - 中银证券安业债券型证券投资基金主代码013373 成立于2021年9月16日 [1][2] - 中银证券鸿瑞债券型证券投资基金主代码021732 成立于2024年8月21日 [1][2] - 两只基金的管理人均为中银国际证券股份有限公司 基金经理变更依据《公开募集证券投资基金信息披露管理办法》 [2]
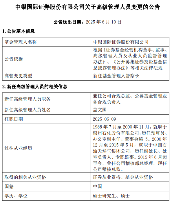
盖文国兼任中银证券合规总监及公募业务合规负责人
中国经济网· 2025-08-08 07:17
高管变更 - 中银国际证券股份有限公司发布高级管理人员变更公告,盖文国兼任公司合规总监、公募基金管理业务合规负责人 [1][3] - 新任高管盖文国任职日期为2025年6月9日 [4] - 高管变更类型为新任基金管理人督察长 [3] 新任高管背景 - 盖文国1988年7月至2000年11月就职于锦州石化股份有限公司,历任预算员、办公室副主任、董事会秘书 [1][4] - 2000年12月至2015年5月就职于中国石油天然气集团公司,历任副处长、处室负责人、专职监事 [1][4] - 2015年6月起至今曾任公司稽核部总经理,现任公司稽核总监 [1][4] - 盖文国取得证券从业资格、基金从业资格,学历为硕士研究生、硕士 [4] 公告依据 - 公告依据为《证券基金经营机构董事、监事、高级管理人员及从业人员监督管理办法》、《公开募集证券投资基金信息披露管理办法》等相关法律法规 [3]