Workflow
控制权变更
icon
搜索文档
周庆治退出难!储能大厂南都电源易主终止,未来如何脱困
北京商报· 2025-12-21 11:58
近期,南都电源披露公告称,公司终止筹划控制权变更事项。值得一提的是,南都电源筹划的易主事项历时较短,12月12日公司才宣布了控制权变更事项, 彼时,南都电源表示,公司收到控股股东杭州南都电源有限公司、上海益都实业有限公司、上海南都集团有限公司通知,获悉其正在筹划控制权变更、促进 再生铅板块股权出售的相关事宜。12月19日,南都电源宣布终止控制权变更。 对于终止原因,南都电源表示,由于涉及事项较多,交易各方就核心条款经多次协商和谈判后,仍未达成共识,决定终止本次控制权变更事项。 不过,在终止控制权变更的公告中,南都电源并未提及再生铅板块的后续安排。 历时一周,储能大厂南都电源(300068)易主告败,周庆治未能顺利"退场"。近期,南都电源披露公告称,公司终止筹划控制权变更事项。易主终止背后, 南都电源近年来业绩承压明显,2024年公司净利亏损14.97亿元,进入今年前三季度,公司净利仍未扭亏,亏损2.2亿元。 易主事项"一周游" 从宣布筹划易主到控制权变更终止,南都电源仅历经一周时间。 据悉,南都电源主要面向储能应用领域,提供以锂离子电池和铅电池为核心的系统化产品、解决方案及运营服务。 财务数据显示,2022— ...
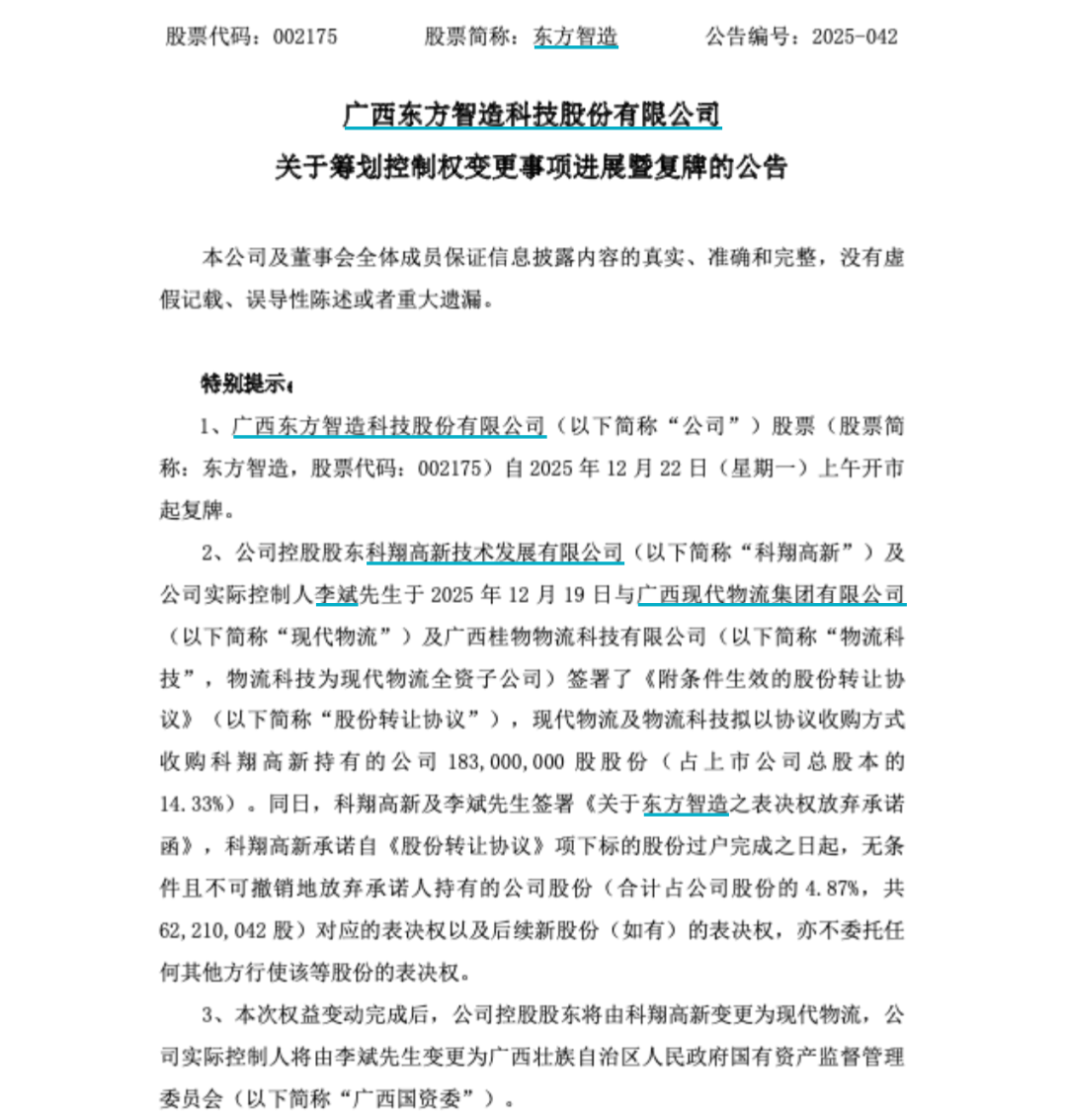
002175、600730,国资入局,下周一复牌
证券时报· 2025-12-20 23:33
两家A股公司控制权变更及复牌公告 - 东方智造与中国高科均于2025年12月19日晚间发布关于筹划控制权变更事项进展暨复牌的公告 两家公司股票均将自2025年12月22日上午开市起复牌 [1][7] 东方智造控制权变更详情 - 控股股东科翔高新技术发展有限公司及实际控制人李斌与广西现代物流集团有限公司及其全资子公司广西桂物物流科技有限公司签署附条件生效的股份转让协议 现代物流及物流科技拟以协议收购方式收购科翔高新持有的公司1.83亿股股份 占上市公司总股本的14.33% [1] - 科翔高新及李斌签署表决权放弃承诺函 科翔高新承诺自标的股份过户完成之日起 无条件且不可撤销地放弃其持有的合计占公司股份4.87% 约6221万股股份对应的表决权 [1] - 本次权益变动完成后 公司控股股东将由科翔高新变更为现代物流 公司实际控制人将由李斌变更为广西壮族自治区人民政府国有资产监督管理委员会 [2] 中国高科控制权变更详情 - 公司间接控股股东新方正控股发展有限责任公司与湖北长江世禹芯玑半导体有限公司签署股权转让协议 新方正集团向长江半导体转让其所持有的方正国际教育咨询有限责任公司100%股权 [4][6] - 方正国际教育直接持有公司无限售流通股约1.17亿股 占公司总股本的20.03% 若该笔股权转让完成 公司的间接控股股东将变更为长江半导体 [4][6] - 公司的实际控制人将变更为东阳市人民政府国有资产监督管理办公室 孙维佳 梁猛 贺怡帆 曹龙 [4][6]
002175 控制权拟变更!周一复牌
中国基金报· 2025-12-20 06:26
具体来看,本次交易中,现代物流和物流科技拟分别受让科翔高新所持公司1.19亿股股份和6384万股 份,占东方智造总股本的比例分别为9.33%和5%。经双方友好协商,本次股份转让项下标的股份的转让 价格为4元/股,对应标的股份转让价款总额为7.32亿元(含税),转让后,科翔高新持公司股份为 4.87%。 科翔高新及李斌签署《关于东方智造之表决权放弃承诺函》,科翔高新承诺自《股份转让协议》项下标 的股份过户完成之日起,无条件且不可撤销地放弃承诺人持有的公司股份(合计占公司股份的4.87%) 对应的表决权以及后续新股份(如有)的表决权,亦不委托任何其他方行使该等股份的表决权。 公告显示,现代物流1996年成立,公司以"现代物流"为核心业务,主营物流产业和供应链服务,聚焦物 流服务体系、供应链服务体系、物产实业投资体系、环保全产业链体系、固体废物循环利用体系、汽车 生活服务体系、金融服务体系、物流职业教育体系。现代物流为国有企业,经营状况良好,履约能力 强。业绩方面,现代物流2024年实现营收476.03亿元,净利润1.01亿元。 东方智造表示,若本次股份转让顺利推进并最终实施完成,上市公司控股股东将变更为现代物流, ...
002175,控制权拟变更!周一复牌
中国基金报· 2025-12-20 06:22
东方智造( 002175)12 月 19 日公告,公司控股股东科翔高新技术发展有限公司(简称"科翔高 新" ) 及实际控制人李斌 , 与广西现代物流集团有限公司(简称 "现代物流" ) 及现代物流全资子 公司广西桂物物流科技有限公司(简称 "物流科技" ) 签署股份转让协议,现代物流及物流科技拟以 协议收购方式收购科翔高新持有的公司 14.3329% 股份。 来源:e公司 科翔高新及李斌签署《关于东方智造之表决权放弃承诺函》,科翔高新承诺自《股份转让协议》项下标的 股份过户完成之日起,无条件且不可撤销地放弃承诺人持有的公司股份(合计占公司股份的 4.87% )对 应的表决权以及后续新股份(如有)的表决权,亦不委托任何其他方行使该等股份的表决权。 公告显示, 现代物流 1996 年成立,公司 以 "现代物流"为核心业务,主营物流产业和供应链服务,聚 焦物流服务体系、供应链服务体系、物产实业投资体系、环保全产业链体系、固体废物循环利用体系、汽 车生活服务体系、金融服务体系、物流职业教育体系。现代物流为国有企业,经营状况良好,履约能力强 。 业绩方面, 现代物流 2024 年实现营收 476.03 亿元,净利润 1 ...
百亿旭升集团拟易主,谁来接盘?
环球老虎财经· 2025-12-19 06:57
公开资料显示,旭升集团成立于2003年,2017年在上交所主板上市,长期专注于精密铝合金零部件的研 发、生产与销售,提供轻量化解决方案,设有压铸、锻造、挤压集成三大事业部,在亚洲、欧洲、美洲 等地布局研发中心及制造基地。在客户方面,公司是特斯拉一级供应商,与特斯拉深度绑定,并拓展了 Rivian、Lucid、大众、理想、蔚来、小鹏等合作伙伴。 从股权结构来看,徐旭东家族对旭升集团的控制权稳固。截至最新公告披露,徐旭东直接持有公司 11.84%股份,其控制的旭晟控股、旭日实业分别直接持有26.03%、19.60%股份,三者构成一致行动人 关系,合计控股比例达57.47%。 值得关注的是,这并非旭升集团首次筹划控制权变更。去年10月,公司曾首次宣布徐旭东及其一致行动 人旭晟控股筹划股份转让事宜,彼时该事项已触发控制权变更可能,公司股票及转债于10月30日起停 牌。 12月18日晚间,新能源汽车精密铝合金零部件龙头企业旭升集团发布公告称,公司控股股东、实际控制 人徐旭东及其一致行动人宁波梅山保税港区旭晟控股有限公司、香港旭日实业有限公司正在筹划所持公 司股份转让事宜,该事项可能导致公司控制权发生变更。 根据公告安排 ...
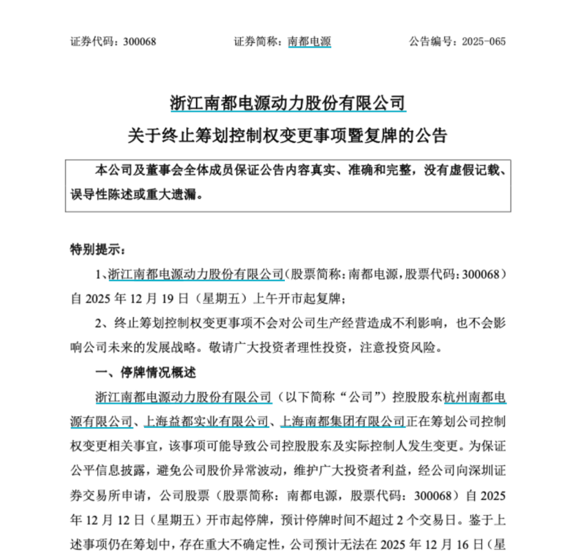
300068,终止控制权变更!今天复牌
证券时报· 2025-12-18 22:52
值得注意的是,南都电源控股股东最初筹划的事项,涉及"控制权变更、 促进再生铅板块股权出售"两个部分。今日,南都电源仅宣布"终止筹划控制权变 更事项",并未提及对再生铅板块的安排。记者就此事拨打南都电源投资者热线问询,但是电话并未打通。 12月19日,南都电源(300068)将复牌。在停牌期间,公司未能完成筹划中的控制权变更事项。南都电源方面强调,终止筹划控制权变更事项不会对公司 生产经营造成不利影响,也不会影响公司未来的发展战略。 南都电源表示,停牌期间,公司控股股东与交易对方就筹划控制权变更事项进行了充分探讨,但由于涉及事项较多,交易各方就核心条款经多次协商和谈 判后,仍未达成共识。经慎重考虑并友好协商,为切实维护公司全体股东及公司利益,本着审慎的原则,决定终止本次控制权变更事项。 "公司将继续围绕公司发展战略,坚持可持续发展,提升公司盈利能力,为公司和股东创造价值。"南都电源方面表示。 回顾南都电源本次停牌筹划控制权变更经历:上市公司在12月11日大涨超8%后,宣布控股股东正在筹划"控制权变更、 促进再生铅板块股权出售"的相关 事宜。公司股票自12月12日开市起停牌,预计停牌时间不超过2个交易日。在两日之 ...
筹划控制权变更事项终止,明起复牌!推进仅一周
中国证券报· 2025-12-18 15:29
控制权变更事宜筹划工作仅推进了一周,12月18日晚,南都电源发布《关于终止筹划控制权变更事项暨复牌的公告》称,公司决定终止本次控制权变更事 项,公司股票自12月19日(星期五)上午开市起复牌。 图片来源:公司公告 12月11日,南都电源收盘价为18.38元/股,市值为165亿元。 图片来源:Wind 针对此次终止控制权变更事项的原因,南都电源称,由于涉及事项较多,交易各方就核心条款经多次协商和谈判后,仍未达成共识。经慎重考虑并友好协 商,为切实维护公司全体股东及公司利益,本着审慎的原则,决定终止本次控制权变更事项。公司目前各项经营情况正常,终止筹划本次控制权变更事项 不会对公司经营业绩和财务状况产生重大不利影响,公司将继续围绕公司发展战略,坚持可持续发展,提升公司盈利能力,为公司和股东创造价值。 公司回收板块业务亏损 南都电源半年报显示,公司主要面向储能应用领域,提供以锂离子电池和铅电池为核心的系统化产品、解决方案及运营服务。专注于新型电力储能、通信 与数据中心储能、民用储能等全系列产品和系统的研发、制造、销售、服务等及环保型资源再生产业一体化。公司拥有支撑储能应用领域的电池材料、电 池系统、电池回收等产业一 ...
晚间公告|12月18日这些公告有看头
第一财经· 2025-12-18 14:55
以下是第一财经对一些重要公告的汇总,供投资者参考。 【品大事】 海天味业:未来三年(2025-2027年)每年现金分红比例不低于80% 海天味业公告称,公司制定未来三年(2025-2027年)股东回报规划,规划指出,公司每年度现金分红总额占当年归属于母公司股东净利润的比例不低于 80%。该规划尚需提交股东会审议。同时,公司实行2025年回报股东特别分红预案:每10股派发现金红利3.0元(含税)。 旭升集团:控股股东筹划控制权变更,股票停牌 旭升集团公告,公司于2025年12月18日接到控股股东、实际控制人徐旭东通知,徐旭东及其一致行动人宁波梅山保税港区旭晟控股有限公司、香港旭日实业 有限公司正在筹划涉及所持有公司股份转让事宜,该事项可能导致公司的控制权变更。公司股票自2025年12月19日开市起停牌,预计停牌时间不超过2个交 易日。 国盾量子:公司董事长吕品逝世 国盾量子公告,公司董事长吕品不幸逝世。吕品于2025年5月起担任公司董事长,并担任战略与投资委员会主任委员、薪酬与考核委员会委员。公司及公司 董事会对吕品的逝世表示沉痛哀悼并向其家属表达深切慰问。截至本公告披露日,吕品不持有公司股票,亦不存在应当履行 ...
百亿A股,终止筹划控制权变更!明日复牌
中国基金报· 2025-12-18 12:49
【导读】南都电源宣布终止筹划控制权变更事项 停牌5个交易日后,12月18日,南都电源(300068)宣布终止筹划控制权变更事项,公司股票自12月19日起复牌。 交易各方未达成共识 在最新公告中,南都电源表示,停牌期间,公司控股股东杭州南都电源有限公司、上海南都集团有限公司、上海益都 实业有限公司与交易对方就筹划控制权变更事项进行了充分探讨,但由于涉及事项较多,交易各方就核心条款经多次 协商和谈判后,仍未达成共识。经慎重考虑并友好协商,为切实维护公司全体股东及公司利益,本着审慎的原则,决 定终止本次控制权变更事项。 南都电源称,公司目前各项经营情况正常,终止筹划本次控制权变更事项不会对公司经营业绩和财务状况产生重大不 利影响,公司将继续围绕自身发展战略,坚持可持续发展,提升公司盈利能力,为公司和股东创造价值。 近年来业绩承压 作为一家老牌储能企业,南都电源长期专注于储能技术、产品的开发与应用,面向新型电力储能、通信和数据中心储 能和民用储能领域,提供以锂电为主的产品、系统集成及服务。 近年来,南都电源业绩承压明显。2024年,营收同比下降45.56%,归母净亏损14.97亿元。今年前三季度,营收同比 下降24. ...
南都电源终止筹划控制权变更!明日复牌
新浪财经· 2025-12-18 12:40
登录新浪财经APP 搜索【信披】查看更多考评等级 炒股就看金麒麟分析师研报,权威,专业,及时,全面,助您挖掘潜力主题机会! 百亿A股,终止筹划控制权变更!明日复牌 来源:中国基金报 记者 忆山 【导读】南都电源宣布终止筹划控制权变更事项 停牌5个交易日后,12月18日,南都电源宣布终止筹划控制权变更事项,公司股票自12月19日起复牌。 交易各方未达成共识 12月11日,南都电源发布公告称,公司于近日收到控股股东杭州南都电源有限公司、上海益都实业有限 公司、上海南都集团有限公司通知,获悉其正在筹划控制权变更、促进再生铅板块股权出售的相关事 宜。为保证公平信息披露,避免公司股价异常波动,维护广大投资者利益,公司股票自12月12日(星期 五)开市起停牌,预计停牌时间不超过2个交易日。 12月15日,南都电源又发布公告称,公司仍在积极推进本次事项的各项工作,因存在重大不确定性,经 申请,公司股票于12月16日继续停牌,预计停牌时间不超过3个交易日。 在最新公告中,南都电源表示,停牌期间,公司控股股东杭州南都电源有限公司、上海南都集团有限公 司、上海益都实业有限公司与交易对方就筹划控制权变更事项进行了充分探讨,但由于涉 ...