Workflow
南京银行(601009)
icon
搜索文档
城商行板块12月31日跌0.33%,厦门银行领跌,主力资金净流入2.01亿元
证星行业日报· 2025-12-31 09:07
城商行板块市场表现 - 2023年12月31日,城商行板块整体下跌0.33%,表现弱于上证指数(上涨0.09%),但强于深证成指(下跌0.58%)[1] - 板块内个股表现分化,厦门银行领跌,跌幅为1.08%,齐鲁银行领涨,涨幅为1.77%[1][2] - 板块当日主力资金净流入2.01亿元,但游资资金净流出1.92亿元,散户资金净流出955.75万元,显示资金面存在分歧[2] 个股价格与成交情况 - 齐鲁银行收盘价5.74元,上涨1.77%,成交量84.82万手,成交额4.85亿元,是板块中涨幅和成交额最高的个股之一[1] - 宁波银行收盘价28.09元,下跌0.32%,成交额4.95亿元,是板块中股价最高的个股[1][2] - 江苏银行成交额达8.52亿元,成交量81.73万手,是板块中成交最为活跃的个股[2] - 杭州银行成交额6.26亿元,成交量40.79万手,上海银行成交额3.43亿元,成交量33.84万手,均属于成交活跃的个股[2] 个股资金流向分析 - 上海银行获得主力资金净流入4890.67万元,主力净占比达14.26%,是主力资金流入强度最高的个股[3] - 杭州银行遭遇主力资金净流出5055.15万元,同时游资净流出6204.88万元,是资金流出压力最大的个股[3] - 苏州银行主力资金净流入3065.75万元,主力净占比13.97%,资金关注度较高[3] - 齐鲁银行、成都银行、南京银行均获得超2000万元的主力资金净流入,显示部分资金对区域性银行股的青睐[3]
【头条】因项目贷款管理不尽职、个贷贷后管理不审慎,南京银行徐州分行被罚款60万元
新浪财经· 2025-12-30 11:04
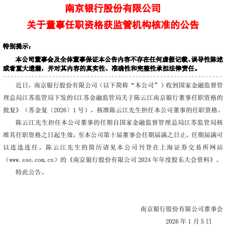
2025年12月15日,江苏金融监管局发布行政处罚信息公开表,涉及南京银行徐州分行。 行政处罚信息公开表显示: 因项目贷款管理不尽职、个人贷款贷后管理不审慎的主要违法违规行为,南京银行徐州分行被徐州金融 监管分局处以"罚款60万元"的行政处罚。 因项目贷款管理不尽职、个人贷款贷后管理不审慎的主要违法违规行为,南京银行徐州分行被徐州金融 监管分局处以"罚款60万元"的行政处罚。 同时,李彬(南京银行沛县支行副行长)与王玮(时任南京银行新沂支行副行长(主持工作))被徐州 金融监管分局处以"警告"的行政处罚。 行政处罚信息公开表原文: | 序 | 当事人名 | 行政处罚决 | 主要违法违规行为 | 行政处罚 | 作出决定 | | --- | --- | --- | --- | --- | --- | | 름 | 称 | 定书文号 | | 内容 | 机关 | | 1 | 南京银行 股份有限 | 徐金罚决字 [2025] 36 | 项目贷款管理不尽 职、个人贷款贷后管 | 罚款60万 | 徐州金融 | | | 公司徐州 | | | 元 | 监管分局 | | | | ਵੇ | 理不审慎 | | | | | 分行 | | ...
南京银行杭州萧山支行开展“鑫悦荟”青年交友活动
人民网· 2025-12-30 04:05
一位参与活动的青年教师分享道:"平时除了在学校就是在家里,很少有机会接触其他行业的同龄人。 今天的活动设计得很巧妙,游戏让我们自然地交流,不会感到压力。" 12月27日,由南京银行杭州萧山支行联合萧山区教育局工会、盈丰街道亚韵社区共同举办的"冬日暖 YOUNG 鑫悦同行""鑫悦荟"青年交友活动举行。来自萧山区各机关、企事业单位等的单身青年相聚亚 运村,在休闲露营与互动游戏中,开启了一场"轻社交、深链接"的冬日交友活动。 "当代年轻群体需要的不是刻意的形式,而是基于共同兴趣和文化认同的自然社交。"南京银行杭州萧山 支行相关负责人表示,"鑫悦荟"品牌始终以青年需求为导向,不断创新活动形式与内容。从此前的飞盘 嘉年华、读书分享会,到此次的冬日露营交友,品牌持续探索多元化社交场景,让青年在无压力的氛围 中拓宽"朋友圈"、寻觅知心人。 活动现场,青年们在草坪上围坐畅谈,从工作日常到兴趣爱好,从城市见闻到人生理想,陌生感在茶香 氤氲中悄然消融。"比起传统相亲的拘谨,这样围坐煮茶的形式太舒服了,不用刻意找话题,聊着聊着 就熟了。"一位青年表示。 该负责人表示,未来,"鑫悦荟"青年交友品牌将继续以青年发展需求为核心,联动更多 ...
小红日报|银行石油板块携手抗震,标普A股红利ETF华宝(562060)标的指数收跌0.3%
新浪财经· 2025-12-30 01:34
标普中国A股红利机会指数成份股表现 - 2025年12月30日,标普中国A股红利机会指数(CSPSADRP)成份股中,九丰能源(605090.SH)单日涨幅最高,达到10.01% [1][5] - 在年内涨幅方面,九丰能源(605090.SH)同样领先,年内涨幅高达68.11%,农业银行(601288.SH)和海容冷链(603187.SH)年内涨幅也分别达到51.86%和47.47% [1][5] - 部分成份股年内表现不佳,钱江摩托(000913.SZ)和华夏银行(600015.SH)年内分别下跌7.90%和9.56% [1][5] - 在股息率方面,交通银行(601328.SH)和建设银行(601939 SH)的股息率较高,分别达到6.58%和6.28% [1][5] - 指数成份股覆盖多个行业,包括能源(九丰能源、中国石油)、银行(多家银行股)、装备制造(景津装备)、交通运输(中远海能)等 [1][5] 指数成份股单日涨幅排名 - 单日涨幅排名第二的是景津装备(603279.SH),涨幅为4.12% [1][5] - 钱江摩托(000913.SZ)和南京银行(601009.SH)分别以3.76%和3.30%的涨幅位列第三和第四 [1][5] - 中国海油(600938.SH)、中国石油(601857.SH)、上海银行(601229.SH)单日涨幅在2%至2.23%之间 [1][5] - 排名前十的股票单日涨幅均超过1.98%,其中银行股占据多数席位 [1][5] 技术指标信号 - 部分股票在MACD金叉信号形成后,涨势表现不错 [4][6]
【银行人事】南京银行:聘任朱钢为首席合规官、印建军为业务总监(附简历)
新浪财经· 2025-12-29 13:44
12月26日,南京银行股份有限公司(证券简称: 南京银行、证券代码: 601009)发布第十届董事会第十 七次会议决议公告,会议审议通过两项议案,分别是:《关于聘任朱钢先生为南京银行股份有限公司首 席合规官的议案》、《关于聘任印建军先生为南京银行股份有限公司业务总监的议案》。 公告显示,南京银行同意聘任朱钢先生为该行首席合规官,任期自董事会通过之日起至第十届董事会届 满之日止。 朱钢先生,中国国籍,中共党员,1968年出生,大学本科学历,正高级经济师。历任南京银行政策法规 处副处长,办公室副主任,信贷业务处副处长,公司业务部总经理,办公室主任,风险控制部总经理; 南京银行行长助理,兼无锡分行党委书记、行长;南京银行党委委员、副行长,兼苏州分行党委书记、 行长;南京银行党委委员、副行长、执行董事;南京市企业联合会、南京市企业家协会常务理事;南京 银行党委副书记、副行长(职业经理人);日照银行股份有限公司股东董事;南京银行党委委员、副行 长(职业经理人);江苏省宏观经济学会理事。现任南京银行党委副书记、第十届董事会执行董事、行 长、财务负责人,中国金融学会理事,江苏省金融学会理事,江苏省银行业协会副会长。 12月 ...
城商行板块12月29日涨0.79%,南京银行领涨,主力资金净流入7889.42万元
证星行业日报· 2025-12-29 09:06
城商行板块市场表现 - 2023年12月29日,城商行板块整体上涨0.79%,表现强于大盘,当日上证指数微涨0.04%,深证成指下跌0.49% [1] - 板块内个股表现分化,南京银行以3.30%的涨幅领涨,上海银行上涨2.12%,重庆银行上涨1.29%,长沙银行上涨0.82%,江苏银行上涨0.78%,北京银行上涨0.55%,西安银行上涨0.27%,宁波银行上涨0.21%,杭州银行上涨0.20%,齐鲁银行上涨0.18% [1] - 部分城商行股价下跌,青岛银行下跌1.32%,成都银行下跌1.22%,苏州银行下跌0.96%,贵阳银行下跌0.68%,郑州银行下跌0.51%,兰州银行下跌0.43%,厦门银行股价持平 [2] 个股成交情况 - 江苏银行成交最为活跃,成交量达121.46万手,成交额12.45亿元 [1] - 南京银行成交量78.65万手,成交额9.03亿元,上海银行成交量70.78万手,成交额7.13亿元 [1] - 北京银行成交量89.65万手,成交额4.93亿元,宁波银行成交量22.01万手,成交额6.15亿元,杭州银行成交量36.63万手,成交额5.58亿元 [1][2] - 成都银行成交量46.02万手,成交额7.44亿元,齐鲁银行成交量57.88万手,成交额3.24亿元 [2] - 成交量较低的个股包括重庆银行(11.06万手)、长沙银行(13.55万手)、西安银行(16.51万手)、厦门银行(11.34万手) [1][2] 板块资金流向 - 当日城商行板块整体呈现主力资金与游资净流入,散户资金净流出的格局,主力资金净流入7889.42万元,游资资金净流入5968.44万元,散户资金净流出1.39亿元 [2] - 上海银行主力资金净流入额最高,达7262.50万元,主力净占比10.19% [3] - 江苏银行主力资金净流入6097.28万元,主力净占比4.90% [3] - 齐鲁银行主力资金净流入4675.75万元,主力净占比高达14.45%,但游资净流出4206.80万元,游资净占比-13.00% [3] - 青岛银行主力资金净流入4143.36万元,主力净占比16.10%,但游资净流出4964.62万元,游资净占比-19.29% [3] - 杭州银行游资净流入2639.83万元,游资净占比4.73%,北京银行游资净流入1265.27万元,游资净占比2.56% [3] - 郑州银行主力净流入744.11万元,主力净占比11.27%,厦门银行主力净流入537.24万元,主力净占比6.25% [3]
9家A股ESG强信披银行碳排同比上升
21世纪经济报道· 2025-12-29 08:20
政策与监管动态 - 财政部会同生态环境部、外交部等9部门印发《企业可持续披露准则第1号——气候(试行)》,这是国家统一可持续披露准则体系中的首个具体准则 [1] - 《气候准则》定位为试行文件,在实施范围和实施要求明确前由企业自愿实施,后续将采取区分重点、试点先行、循序渐进、分步推进的策略 [1] - 依据证监会指导的《上市公司自律监管指引——可持续发展报告》,ESG强制信息披露阵营锁定上证180、深证100、科创50、创业板指成分股及境内外同步上市企业 [2] - 伴随指数调整,成都银行、沪农商行新晋入列A股银行ESG强信披名单,使该名单总数攀升至27家 [2] 银行业ESG与碳排放表现 - A股ESG强信披银行名单包含6家国有银行、9家股份制银行、10家城商行及2家农商行,共计27家 [2] - 在已披露数据的26家银行中,16家银行碳排放总量同比下降,但仍有9家同比上升,包括1家国有大行、6家城商行和2家股份制银行 [2] - 碳排放总量同比增幅前五的银行是北京银行(13.88%)、南京银行(13.23%)、青岛银行(11.92%)、重庆银行(10.96%)和杭州银行(10.02%) [3] - 碳排放总量同比下降幅度前五的银行是沪农银行(34.52%)、中国银行(23.64%)、建设银行(20.65%)、渝农商行(17.89%)和江苏银行(8.58%) [3] 公司违规与处罚事件 - 第一创业全资子公司一创投行因对鸿达兴业可转债项目持续督导未勤勉尽责,被没收保荐业务收入424.53万元,并处以1273.58万元罚款,两名保荐代表人各被警告并罚款150万元 [4] - 精华制药孙公司宁夏森萱药业因污染环境罪被判处罚金五十万元,与已缴纳罚款折抵后无需再缴纳,案件不会对公司2025年净利润产生重大影响 [5] - 天益医疗因未按照经注册的产品技术要求组织生产第三类医疗器械,拟被处罚没收违法生产的医疗器械7170套、没收违法所得523.27万元、罚款878.52万元 [6][7] ESG指数与行业评估 - “国证能源可持续发展指数”(简称“能源ESG”)正式发布,该指数结合中国能源研究会ESG评分和国证ESG评分,选取评分前50名证券作为样本,累计收益率达40% [8] - 共有5家火电上市公司被纳入交易所ESG强信披范围,需在2026年强制披露ESG报告,分别是浙能电力、华能国际、华电国际、国电电力和大唐发电 [9] - 一份评估报告显示,33家火电上市公司2024年电源结构呈现“火电基数大、非化石增量大”特征,但转型进度存在明显差异,非化石能源发展速度落后于同期全国平均水平 [9]
南京银行发布个人积存金业务2026年节假日期间交易安排公告
金投网· 2025-12-29 03:27
2025年12月26日,南京银行(601009)发布公告称,因2026年部分节假日期间国内及国际黄金市场休 市,南京银行个人积存金业务交易时间将相应调整,具体安排如下(以下均为北京时间): 一、元旦 2025年12月31日(周三)下午15:00至2026年1月4日(周日)暂停交易,2026年1月5日(周一)上午 9:30开市。 二、春节 2026年2月13日(周五)下午15:00至2026年2月23日(周一)暂停交易,2026年2月24日(周二)上午 9:30开市。 五、端午节 2026年6月18日(周四)下午15:00至2026年6月21日(周日)暂停交易,2026年6月22日(周一)上午 9:30开市。 六、中秋节 2026年9月24日(周四)下午15:00至2026年9月27日(周日)暂停交易,2026年9月28日(周一)上午 9:30开市。 七、国庆节 2026年9月30日(周三)下午15:00至2026年10月7日(周三)暂停交易,2026年10月8日(周四)上午 9:30开市。 三、清明节 2026年4月3日(周五)下午15:00至2026年4月6日(周一)暂停交易,2026年4月7日(周二)上午 ...
最低持有期理财榜单出炉!股份行代销产品收益居前
21世纪经济报道· 2025-12-29 01:20
文章核心观点 - 南财理财通发布了一份针对不同最低持有期限(7天、14天、30天、60天)人民币公募理财产品的业绩排名榜单,榜单基于截至12月25日的近7日、14日、1月、2月年化收益率进行排序,并列出了产品的发行机构、代销机构及业绩比较基准等信息 [1][3][4][6][7][10][11][14][15] 7天持有期产品排名 - 民生理财发行的“富竹纯债7天持有期20号(E份额)”以**28.00%**的近7日年化收益率位列第一,由中信银行、吉林银行代销,业绩比较基准为1.50%-2.20% [3] - 华夏理财发行的“固定收益纯债最短持有7天Y款-A份额”以**17.38%**的收益率排名第二,由华夏银行代销,业绩比较基准为1.60%-2.30% [3] - 上银理财发行的“易享利-7天持有期7号A”以**16.58%**的收益率排名第三,由上海银行代销,业绩比较基准为7天通知存款基准利率 [4] - 中银理财有三款产品进入前十,其中“稳富全球配置7天持有期1号-A份额”收益率为**12.66%**,“智富指数跟踪策略7天持有期-A份额”收益率为**11.44%**,“稳富固收增强全球配置7天持有期-A份额”收益率为**10.39%** [4] - 杭银理财的“幸福99添益7天持有期19期”收益率为**10.98%**,由杭州银行、兰州银行、台州银行、福建海峡银行代销 [4] - 榜单前十名产品的近7日年化收益率范围在**7.50%**至**28.00%**之间 [3][4] 14天持有期产品排名 - 民生理财发行的“贵竹固收增利双周盈14天持有期28号(E份额)”以**15.59%**的近14日年化收益率位列第一,由中信银行代销,业绩比较基准为1.20%-2.20% [6] - 民生理财的另一款产品“富竹纯债14天持有期14号(E份额)”以**11.68%**的收益率排名第二,由中信银行代销,业绩比较基准为1.50%-2.20% [6] - 建信理财的“嘉鑫(稳利)固收类最低持有14天第13期-B份额”以**9.77%**的收益率排名第三,由建设银行代销,业绩比较基准与央行公开市场7天逆回购利率挂钩 [6] - 上银理财的“双周利6号A”以**9.42%**的收益率排名第四,由上海银行代销 [6] - 中银理财有三款产品进入榜单,收益率分别为**8.56%**、**7.51%**和**3.14%** [7] - 榜单第十名华夏理财的产品收益率为**2.82%** [7] 30天持有期产品排名 - 杭银理财发行的“幸福99添益(金盈)30天持有期”以**25.44%**的近1月年化收益率位列第一,由杭州银行代销,业绩比较基准挂钩多种指数 [10] - 民生理财的“贵竹固收增利月月盈30天持有期27号(A份额)”以**18.61%**的收益率排名第二,由民生银行代销,业绩比较基准为1.50%-2.20% [10] - 上银理财的“易享利-28天持有期6号A”以**12.19%**的收益率排名第三,由上海银行代销 [11] - 民生理财的另一款产品“贵竹固收增强超利30天持有期4号(A份额)”以**12.04%**的收益率排名第四,由民生银行、微众银行代销 [11] - 上银理财的混合类产品“‘核心优选’系列开放式持有期WPYK”以**9.44%**的收益率排名第五 [11] - 榜单前十名产品的收益率范围在**6.30%**至**25.44%**之间 [10][11] 60天持有期产品排名 - 民生理财发行的“贵竹固收增利双月盈60天持有期3号(E份额)”以**15.26%**的近两月年化收益率位列第一,由中信银行代销,业绩比较基准为1.70%-2.20% [14] - 民生理财的“富竹纯债60天持有期12号(E份额)”以**7.00%**的收益率排名第二,由中信银行代销 [14] - 中银理财的混合类产品“智富指数跟踪策略60天持有期-A份额”以**4.63%**的收益率排名第三 [14] - 华夏理财的产品以**4.35%**的收益率排名第四,由平安银行代销 [15] - 建信理财的产品以**3.93%**的收益率排名第五,由网商银行代销 [15] - 榜单第十名产品的收益率为**2.84%** [15] 数据来源与统计说明 - 榜单数据来源于南财金融终端及南财理财通,统计截至12月25日 [4][7][11][15] - 排名覆盖了28家主要代销机构,包括国有大行、股份制银行及部分城商行、互联网银行 [1] - 业绩指标为年化收益率,计算区间与产品持有期限相同 [1] - 同机构、同系列、同投资周期的产品仅保留一只参与排名 [1] - 榜单对产品“在售”状态的判断基于投资周期推算,实际购买情况需以代销银行APP展示为准 [1]
经营周期与配置价值的再平衡-银行业2026年度投资策略
2025-12-29 01:04
行业与公司 * 涉及的行业为**银行业**[1] * 涉及的**公司**包括**杭州银行、江苏银行、南京银行、长江银行、招商银行、交通银行**,以及泛指的大型国有银行、城商行、农商行等[1][2][16] 核心观点与论据 2026年投资策略与市场展望 * 2026年投资策略主题为**“经营周期与配置价值的再平衡”**,核心关注点从红利价值转向经营周期[2] * 预计银行板块在2026年将实现**绝对收益上涨**,但**相对收益和弹性可能较低**[1][2] * 投资逻辑主要基于**重大风险底线确立后的低估值修复**[1][16] * 政策托底解决了地产、城投等风险,监管政策(如“十五”规划)强调防范金融风险,为板块估值修复提供了强支撑[4][5] * 建议投资者关注**基本面相对优异、具有长期配置价值且在供给侧改革中具备竞争优势的优质城商行**,如杭州银行、江苏银行和南京银行[1][7] 信贷与息差预测 * 预计2026年**信贷增量将延续同比减少趋势**,贷款余额同比增速降至**5.5%**左右,新增贷款量可能减少至**15万亿**左右[1][8] * **零售贷款持续低迷**是信贷降速主因,按揭贷款预计每年收缩**1%至2%**,2025年底同比增速约**-1.5%**,2026年余额可能进一步收缩至**36万亿**左右[8] * 市场普遍预期2026年**息差有望边际企稳**,核心因素是**银行整体负债成本加速下降**[1][9] * 大量定期存款在2025-2026年到期,由于利率已多次下调,**定期存款付息率可能下降50个基点以上**,带动整体计息负债成本下行**20至30个基点**,缓解息差压力[9][10] * **国有行**息差有望在2026年首次出现企稳迹象,**城商行**净息差也有望企稳甚至回升[10] 资产质量与风险 * 整体资产质量稳定,但**地产和零售领域存在风险压力**,特别是**按揭贷款和个人经营性贷款**,受房价持续下跌影响可能出现波动[1][3] * 市场担忧房价加速下跌导致**按揭贷款、小微贷款和消费贷**的逾期率和不良生成率持续上升,且趋势尚未迎来拐点[13] * 但大量按揭贷款的安全边际仍较充裕,例如LTV(贷款价值比)在**50%**以内,且历史上不断还本及客群提前还本提高了安全边际[13][14] * 预计按揭贷款不良率将继续上升,但**整体情况可能好于市场悲观预期**[14] * **下沉客户风险指标**(如信用卡逾期率)自2025年以来已有所改善,主要得益于银行风控收紧及贷款结构向对公、政府类调整[12] 供给侧改革与行业格局 * **银行业供给侧改革加速推进**,金融牌照数量减少,市场份额向**大型银行和头部城商行**集中[1][6] * **资本成为稀缺资源**,中小型非上市银行难以获得增量资本补充,而**优质股份行及区域性系统重要性银行**则更容易获得资本补充,推动行业集中度提升[6] * 在信贷投放上,**国有大行及头部城商行占据越来越多市场份额**,未来利润集中度也会随之上升[6] * **国有大行**预计2026年信贷增速在**7%至7.5%**左右,高于全国平均水平[8] * **城商行**在政府加杠杆政策影响下将继续高速扩张,尤其是长三角、川渝、山东等核心地区的头部城商行,预计信贷增长率接近**15%**[8] 银行营收与利润增长预期 * **国有行**在2026年的营收增速将在利息净收入推动下有所回升,通过兑现部分债权收益可支撑整体营收增长[11] * **优质头部城商行**凭借快速扩表,即便净息差微降,也能实现高增长,营收增速普遍在**5%至7%**,部分可达**7%至8%**,大个位数以上的利润增速依然可期[11] 银行股估值与资金流向 * 银行股估值仍具吸引力,采用PB-ROE视角评估,部分城商行**ROE显著高于行业平均值,而PB仅在0.7~0.85区间**,处于严重低估状态,具有较好的配置性价比[16] * 除推荐城商行外,**交通银行**在红利配置型资产中存在不合理低估,**招商银行**因其A股相对港股有**10%**左右折价,也存在修复空间[16] * 2025年下半年牛市启动后,活跃资金转向进攻风格,对银行等防御风格股票造成调整压力,相关指数基金连续赎回流出,造成短期波动[17] * 但长线资金(以险资为主)自2025年三季度以来**持续增配优质城商行**,短期波动可能带来更好的买入时点[17][18] 其他重要内容 * 2025年第三季度单季度息差已有企稳或回升迹象,但累计数据尚不明显[9] * 银行通过调整利率策略及利用投资收益来维持业绩平衡与稳定增长的能力[11] * 需要持续观察2026年地产零售领域的风险运行状态[7][15]