Workflow
交通银行(03328)
icon
搜索文档
交通银行陕西省分行被罚 发放固定资产贷款不审慎等
中国经济网· 2026-01-07 02:23
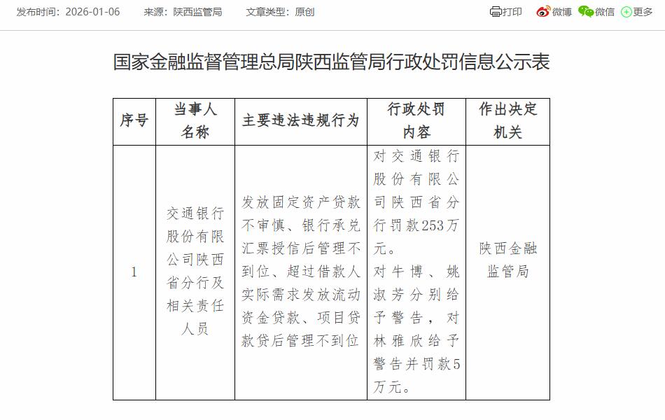
| 序号 | 当事人 | 主要违法违规行为 | 行政处罚 | 作出决定 | | --- | --- | --- | --- | --- | | | 名称 | | 内容 对交通银行 | 机关 | | | | | 股份有限公 | | | | 交通银行 | 发放固定资产贷款 | 司陕西省分 | | | | 股份有限 | 不审慎、银行承兑 | 行罚款253万 | | | | 公司陕西 | 汇票授信后管理不 | 元。 | 陕西金融 | | 1 | 省分行及 | 到位、超过借款人 | 对牛博、姚 | 监管局 | | | | 实际需求发放流动 | 淑芳分别给 | | | | 相关责任 | 资金贷款、项目贷 | 予警告,对 | | | | 人员 | | | | | | | 款贷后管理不到位 | 林雅欣给予 | | | | | | 警告并罚款5 | | | | | | 万元。 | | (责任编辑:华青剑) 中国经济网北京1月7日讯 国家金融监督管理总局网站昨日发布陕西监管局行政处罚信息公示表显示,交通银行股份有限公司陕西 省分行及相关责任人员存在以下主要违法违规行为:发放固定资产贷款不审慎、银行承兑汇票授信后管理不到位、超过借 ...
开封市市场监管局组织召开“放心消费险”暨破解“预付式消费”维权难题工作座谈会
搜狐财经· 2026-01-06 21:09
韩庆峰强调,破解预付式消费维权难题需要稳慎探索、合力推进。要求消保科认真梳理研究座谈意见,加强与各方的沟通,进一步论证模式框架,聚焦关 键问题寻求务实解决方案,为推动后续试点工作奠定基础。 作 者:汤舒涵 业务审核:克航平 为应对预付式消费领域退款难、维权难等突出问题,探索建立有效风险防控机制,1月6日上午,开封市市场监管局组织召开专题座谈会,围绕构建"预付 式消费平台+保险+银行"协同模式进行可行性研讨。开封市市场监管局党组成员、副局长韩庆峰、三级高级主办蔡彦军出席会议,中原农险、中国银行、 交通银行、预付式消费平台及市局消保科参加了会议。 韩庆峰指出,预付式消费纠纷是当前消费者权益保护工作的难点之一,"放心消费险"的成功运行为破解预付式消费纠纷提供了新思路和更多的可能性。此 次研讨旨在汇聚多方智慧,探索通过技术平台、资金监管与保险保障相结合的方式,提升治理效能。 座谈会上,与会各方从自身业务角度出发,对新模式构建的可行性、关键环节及潜在挑战进行了深入交流。预付式消费平台方探讨了如何实现交易闭环管 理与风险数据对接;银行机构(中国银行、交通银行)重点就预付资金存管、划付规则与风控措施提出思路;保险公司则对履 ...
交通银行陕西省分行被罚253万元:发放固定资产贷款不审慎等
新浪财经· 2026-01-06 11:11
1月6日金融一线消息,国家金融监督管理总局陕西监管局行政处罚信息公示表显示,交通银行股份有限 公司陕西省分行及相关责任人员因发放固定资产贷款不审慎、银行承兑汇票授信后管理不到位、超过借 款人实际需求发放流动资金贷款、项目贷款贷后管理不到位,被罚款253万元;牛博、姚淑芳被分别给 予警告,林雅欣被给予警告并罚款5万元。 | 国家金融监督管理总局陕西监管局行政处罚信息公示表 | | --- | | 作出决定 | 机关 | | | | | 瑞安品览 | | 监管局 | | | | | | | | --- | --- | --- | --- | --- | --- | --- | --- | --- | --- | --- | --- | --- | --- | --- | | 行政处罚 | 内容 | 对交通银行 股份有限公 | 司陕西省分 | 行罚款253万 | | 元。 | | 对牛博、姚 | 淑芳分别给 | | 予警告,对 | 林雅欣给予 | 警告并罚款5 | 万元。 | | 当事人 主要违法违规行 | 名称 为 | | 发放固定资产贷款 | 交通银行 不审慎、银行承兑 | 股份有限 | 汇票授信后管理不 | ...
因贷款业务存多项违规,交通银行陕西省分行被罚253万元
北京商报· 2026-01-06 10:41
北京商报讯(记者 宋亦桐)1月6日,国家金融监督管理总局陕西监管局公布的行政处罚信息公示表显 示,交通银行股份有限公司陕西省分行因"发放固定资产贷款不审慎、银行承兑汇票授信后管理不到 位、超过借款人实际需求发放流动资金贷款、项目贷款贷后管理不到位"违法违规行为,被罚款253万 元;监管机构对相关责任人员牛博、姚淑芳分别给予警告,对林雅欣给予警告并罚款5万元。 ...
939亿增持狂潮!523家A股公司扫货,多家银行股将披露业绩
21世纪经济报道· 2026-01-06 10:10
记者丨叶静 编辑丨曾芳 根据同花顺统计,截至1月6日,A股上市银行2025年度报告预约披露时间均出炉,平安银行将 成为最早披露年报的上市银行,预约披露时间为3月21日,这已经是平安银行连续第二年率先 披露年报了。 从上市银行整体年报披露节奏来看,3月31日当日有10家银行披露2025年的"成绩单"为最多的 一日。进入4月份,4月23日上市银行年报披露将迎来另一个高峰,当日有7家上市银行选择在 此期间披露。 目前市场对于银行年报都较为关注,2025年,在31个申万一级行业中,银行板块指数上涨 12.05%,跑输沪深300(上涨17.66%)。表现虽不及2024年的46.67%,但A股42家银行的总 市值突破15万亿元大关,较2024年12月31日收盘时的总市值增加约2.1万亿元。 42家银行中,有35家上涨,其中农业银行的涨幅最大,全年上涨52.66%,其次是厦门银行和 浦发银行,分别上涨35.78%和24.56%。 2025年,银行板块表现强势主要受益于资金面和基本面的双重驱动。从资金面来看,被动指数 基金、北向资金和保险是2025年买入银行板块的重要增量资金。从基本面来看,上市银行业绩 长期稳定,拨备安全垫 ...
银行业2026年度策略:新起点下的结构性机遇
中邮证券· 2026-01-06 08:23
核心观点 报告认为,2026年作为“十五五”规划开局之年,银行业将面临结构性机遇,行业盈利能力有望在压力收敛下实现温和修复,资产质量整体稳健但内部分化加剧,投资机会将围绕高股息国有大行和优质区域银行展开 [3][4][5] 宏观经济基本面 - **增长态势**:预计2026年GDP目标稳定在5%左右,经济延续温和复苏格局,实体融资需求的结构性改善将为银行业务提供核心支撑 [12] - **财政政策**:2025年财政赤字率上调至4%,预计2026年赤字率有望在此基础上进一步提升,财政节奏继续前置,将直接带动新基建和高端制造等领域信贷需求 [14] - **货币政策**:2026年将延续适度宽松的货币政策,2025年已通过降准释放长期流动性约1万亿元,并实现结构性货币政策工具净投放3811亿元,旨在促进社会综合融资成本低位运行,缓解银行“资产荒”压力 [16][17] - **产业投资**:科技创新与产业升级成为核心主线,将带动科技金融、绿色金融业务快速发展,并有望推动银行金融资产投资公司迎来业务爆发期 [19] - **利率与通胀环境**:利率环境维持在低位,十年期国债收益率在2025年二季度曾徘徊在1.60%至1.70%的历史低位,2026年通胀水平将延续温和复苏态势,“资产荒”仍在演进 [21][23] 行业核心政策导向 - **监管政策**:监管部门加强了对银行净息差的关注与呵护,通过存贷款非对称降息等方式引导定价管理,预计2026年银行业净息差收窄幅度将显著压缩 [25] - **支持政策**:2025年推出了个人消费贷款及服务业经营贷款贴息政策,并落地了规模5000亿元的新型政策性金融工具,为银行创造优质资产投放场景 [27][29] - **产业导向**:政策引导金融资源向科技创新、产业升级及县域经济倾斜,为银行业在科技金融、普惠金融等领域拓展提供空间 [30][31] 2026年盈利能力展望 - **信贷规模**:信贷总量扩张将延续放缓态势,预计全年商业银行新增信贷规模或达15万亿元,企业贷款投放有望同比多增成为主导,零售信贷改善仍需观察 [34] - **净息差**:净息差有望进一步筑底企稳,预计进一步收窄空间在5BP以内,2026年有望成为银行息差底部 [40] - **手续费收入**:2025年手续费收入已迎来显著回升,城商行修复趋势较为领先,预计2026年银行中间业务收入有望在居民财富管理结构调整中通过以量补价实现回升 [42][45] - **资产配置**:预计2026年债市将以小范围区间震荡行情为主,银行其他非息收入贡献占比或下行 [49] 2026年资产质量展望 - **整体资产质量**:银行业资产质量企稳格局进一步巩固,截至2025年三季度末,上市银行整体不良贷款率为1.23%,各类银行不良率均持续下行 [53] - **结构分化**:对公条线不良率预计维持低位,而零售条线仍将处于风险暴露期,截至2025年上半年末,国股银行对公与零售不良率分别为1.30%和1.25% [55] - **拨备覆盖率**:截至2025年三季度,上市银行整体拨备覆盖率为235.98%,远高于监管底线,随着净息差压力缓和,拨备覆盖率企稳趋势将进一步确认 [59] 2026年行业格局展望 - **银行间分化**:各类银行经营分化成为主基调,国有大行营收增速回升的确定性更高,而中小银行经营环境更为复杂 [60] - **区域禀赋分化**:区域经济发展的非均衡性使得城农商行经营深度绑定区域禀赋,长三角、珠三角、环渤海及成渝等经济活力较强区域的银行领跑优势有望持续强化 [66][68] 投资建议 - **高股息策略**:预计2026年保险行业新增入市资金或将超过2万亿元,对股息率超过4%的红利资产需求上行,经营稳健的国有大行如工商银行、建设银行、交通银行等高分红标的吸引力凸显 [5][78][79] - **区域优选策略**:建议关注区域经济增速禀赋突出、信用资产质量较为扎实的区域及当地银行,如江苏银行、重庆银行、齐鲁银行、杭州银行等 [5][82]
交通银行金融市场部副总经理唐建伟:人民币已告别单边贬值预期,企业顺势结汇或为关键变量
搜狐财经· 2026-01-06 07:00
2025年12月30日,复旦大学经济学院举办了"南土国际金融政策圆桌会第8期",同时也是"如何看待当前 宏观金融形势系列"的首场活动。本次圆桌会聚焦"当前人民币汇率走势",由复旦大学国际金融系主任 杨长江教授主持。与会学者围绕美元周期波动、关税博弈以及资本流动等多重因素,系统分析了人民币 汇率的运行趋势,并深入探讨了中国在金融强国竞争中面临的现实制约及可行战略选择。 交通银行金融市场部副总经理、中国金融学会理事唐建伟指出,2025年人民币兑美元的升值趋势,其核 心意义已超越了短期的汇率波动,标志着市场对中国经济及金融前景的预期实现了实质性逆转。在中美 关税博弈、美元指数走弱以及国内信心修复的共同驱动下,人民币汇率的运行逻辑已由过去的单边贬值 压力,转向以基本面支撑与政策预期引导为核心的双向波动格局。他认为,这一阶段性的升值是美元信 用边际走弱、美联储政策转向与中国经济韧性共振的必然结果。 从外部环境看,唐建伟分析指出,美国财政赤字持续扩张与"大美丽法案"带来的债务负担,迫使美联储 未来必须通过降息及停止缩表来配合财政压力,这在很大程度上削弱了美元的中长期信用支撑。同时, 发达经济体货币政策的周期分化,叠加美股 ...
交通银行增资至883.6亿,增幅约19%
中国能源网· 2026-01-06 06:33
天眼查工商信息显示,近日,交通银行(601328)(601328)发生工商变更,注册资本由约742.6亿人 民币增至约883.6亿人民币,增幅约19%。 交通银行股份有限公司成立于1987年3月,法定代表人为任德奇,经营范围含吸收公众存款,发放短 期、中期和长期贷款,办理国内外结算,办理票据承兑与贴现,发行金融债券,代理发行、代理兑付、 承销政府债券等。股东信息显示,该公司由中国证券金融股份有限公司、首都机场集团有限公司、香港 中央结算有限公司等共同持股。 ...
交通银行注册资本变更至883.64亿元
新浪财经· 2026-01-06 04:07
1月6日金融一线消息,爱企查工商信息显示,日前,交通银行发生工商变更,注册资本由约742.6亿人 民币增至约883.6亿人民币,增幅约19%。 2025年12月11日,交通银行发布关于变更注册资本的公告。公告指出,近日,该行收到《国家金融监督 管理总局关于交通银行变更注册资本的批复》(金复〔2025〕703号),国家金融监督管理总局同意该 行注册资本增加14101057578元人民币,由74262726645元人民币变更为88363784223元人民币。 责任编辑:李琳琳 1月6日金融一线消息,爱企查工商信息显示,日前,交通银行发生工商变更,注册资本由约742.6亿人 民币增至约883.6亿人民币,增幅约19%。 | | 交通银行股份有限公司 2 648 0 1 1 2 2 2 2 2 2 2 2 2 1 1 2 3 2 3 1 2 3 1 2 3 1 2 3 1 1 2 3 1 1 1 1 1 2 3 | F NOW | | --- | --- | --- | | | () 原因思考 (DeepSeek-R1)智能解读 > | | | | C 5小时35分钟前更新 开业 A股 01128安通股后 A股结税人 ...
各家银行提前布局年终奖专属理财
金融时报· 2026-01-06 02:17
作为职场人翘首以盼的"年终大礼",规模可观的年终奖成为各家银行及理财公司的必争之地。 《金融时报》记者梳理发现,2025年末至今,邮储银行、交通银行、平安理财等多家机构已抢先布 局,通过线上专属活动、全品类产品矩阵、个性化资产配置方案等多元策略加码年终奖理财营销。 在业内人士看来,银行角逐年终奖理财市场,既是负债端"吸金"的关键布局,也是拓展中间业务、 增强客户黏性的重要契机,但投资者也需要锚定自身需求理性投资,谨慎选择。 银行发力年终奖理财 "距离发放年终奖还有一个多月,手机银行就接连收到理财推荐了。"在北京从事互联网运营工作的 赵先生对记者说,自己的年终奖预计在2026年1月底发放,最近有不少银行陆续推出了年终奖专属理财 活动,他已经提前开始考虑这笔资金的打理方式。 记者注意到,国有大行凭借客群规模优势,率先打响了年终奖理财营销战,线上专属活动成为主要 阵地。 "年终红利,'理'在交行。"2025年末,交通银行为投资者推出了"专'薪'定制,期限多样"的年终奖 专享理财产品,产品均为R2(稳健型)。其中,"灵动添利6号新薪宝"理财近3个月年化收益率达 4.76%。 此外,交通银行各家分支机构推出了"'薪'动 ...