Workflow
量子科技
icon
搜索文档
南财早新闻|网信办、证监会出手!严打资本市场谣言
21世纪经济报道· 2025-12-19 23:26
监管与政策动态 - 国家网信办会同证监会依法处置一批散布监管谣言、炒作股市、非法荐股的网络账号,包括“天津股侠”、“八姐无敌”等 [1] - 市场监管总局修订《禁止垄断协议规定》,明确纵向垄断协议豁免标准,新规将于2026年2月1日起施行,对固定转售价格协议豁免设定市场份额低于5%且营业额低于1亿元的门槛 [2] - 国务院常务会议部署开展固体废物综合治理行动,并审议通过《中华人民共和国增值税法实施条例(草案)》 [2] - 商务部对原产于美国、韩国和欧盟的进口三元乙丙橡胶继续征收反倾销税 [4] - 中国人民银行等三部门发布《人民币现金收付及服务规定》,要求不得拒收现金,规定自2026年2月1日起施行 [4] - 金融监管总局公布《保险公司资产负债管理办法(征求意见稿)》,明确监管指标及阈值,将金融衍生工具风险对冲作用纳入久期计算,并将成本收益指标评价周期拉长至3-5年 [4] - 贵州证监局拟对贵州百灵财务造假案处以公司1000万元罚款,对董事长姜伟等10名责任人罚款合计1560万元,并对姜伟采取10年证券市场禁入措施,公司股票将被ST [4] - 上交所本周对退市苏吴、*ST亚振等波动较大股票进行重点监控,对13起上市公司重大事项进行专项核查,上报4起涉嫌违法违规案件线索 [5] 宏观经济与数据 - 日本央行将政策利率从0.5%上调至0.75%,达到30年来最高水平 [2] - 商务部数据显示,1-11月全国实际使用外资金额6931.8亿元人民币,同比下降7.5%,但11月当月实际使用外资同比增长26.1% [3] - 国务院国资委主任表示,“十五五”时期将指导推动央企深化拓展“AI+”专项行动,并接续发力新能源、新能源汽车、新材料、航空航天、低空经济等重点领域,超前谋划量子科技、具身智能、生物制造、6G等前沿赛道 [3] - 山西省、青海省自2026年1月1日起实施境外旅客购物离境退税政策 [3] - 美国三大股指全线收涨,道指涨0.38%报48134.89点,标普500指数涨0.88%报6834.5点,纳指涨1.31%报23307.62点,英伟达涨近4% [7] - 欧洲理事会批准在2026至2027年度向乌克兰提供900亿欧元贷款 [7] - 市场分析认为日本央行陷入抗通胀与稳经济两难处境,并关注“日紧美松”货币政策对日元套息交易及全球市场的外溢风险 [8] - 市场分析提示警惕美国通胀数据失真,芝商所美联储观察工具显示明年3月降息概率为60% [8] 金融市场与资本运作 - 中国债市利率债收益率下行,30年期“25超长特别国债06”收益率一度降超3bp,国债期货30年期主力合约涨0.22% [5] - 央行开展562亿元7天期和1000亿元14天期逆回购操作,单日净投放357亿元,银行间市场资金面整体保持宽松 [5] - 深交所受理粤芯半导体创业板IPO申请,该公司选择适用创业板第三套上市标准,预计融资75亿元,专注于模拟芯片制造 [6] - 智谱披露港股IPO招股书,有望成为“全球大模型第一股” [6] - “北大系”人形机器人公司银河通用完成超3亿美元新一轮融资,刷新具身智能领域单轮融资纪录,融资后估值达30亿美元 [6] 行业与公司动态 - 四川攀枝花金沙江银江水电站最后一台机组并网,四川水电装机容量突破1亿千瓦,约占全国水电装机总量的四分之一 [4] - 拼多多集团升级公司治理架构,实行联席董事长制度,赵佳臻获任联席董事长,与陈磊共同担任集团联席董事长兼联席CEO [6] - 华体科技发布股价异动公告,声明公司不涉及商业航天相关业务 [6] - 恒瑞医药公告其SHR-2906注射液临床试验获批准,目前国内外尚无同类药物获批上市 [6]
把脉A股结构性行情 研判2026年中国资产新机遇
中国证券报· 2025-12-19 20:10
12月19日,由中国证券报主办的"财富向善 智理未来"2025财富配置与资产管理大会在深圳举行。 在圆桌对话环节,长江证券研究所总经理王鹤涛,诚通证券研究所所长李宗光,申万宏源研究副董事长 董樑,泓德基金智能投资部及AI Lab负责人、基金经理李子昂在"'十五五'开局之年 纵论2026年中国资 产新机遇"主题下,围绕2025年A股行情、2026年中国资产新机遇和看好的板块等话题展开讨论。 ● 本报记者 吴玉华 葛瑶 A股市场持续走强 2025年以来,A股市场持续走强,上证指数一度站上4000点,A股总市值、成交额、融资余额等连创纪 录。Wind数据显示,截至12月19日,A股市场今年以来成交额已达403.68万亿元,日均成交额达1.72万 亿元,A股总市值为116.42万亿元,上证指数、深证成指、创业板指分别累计上涨16.07%、26.17%、 45.79%。 复盘近两年资本市场表现,李子昂认为,自2024年9月24日以来,A股开启了一轮波澜壮阔的上涨行 情。成交量大幅提升,市场活跃度增加,投资者风险偏好显著提升,投资获得感也随之增强。李子昂 说:"如果从全市场股票来看,无论是行业板块还是大小盘,整体上涨也相 ...
FINE2026 轻量化高强度与可持续材料展,火热招展中!6月10-12日 上海
DT新材料· 2025-12-19 13:47
展会概况与定位 - 2026未来产业新材料博览会(FINE 2026)将于2026年6月10日至12日在上海新国际博览中心举办,由DT新材料主办,是第十届国际碳材料产业博览会、第七届热管理产业博览会和新材料科技创新博览会三大展会的重磅升级 [2] - 展会旨在打造一个以未来产业终端为引领、立足国际视野的新材料领域标杆盛会,全景呈现应用于人工智能、智算/数据中心、具身智能、低空经济、航空航天、智能汽车、AI消费电子、量子科技、6G、脑机接口、新能源、生物制造等产业的创新成果 [3] - 展会重点聚焦未来产业五大共性需求:先进半导体、先进电池、轻量化、低碳可持续、热管理,呈现从终端、部件、材料、技术装备到前沿科技的全链条创新,打造一站式交流、合作与采购平台 [3] - 展会目标为推动科技成果转化,助力企业精准对接产业基金、政府园区、项目与产业链资源,加速新材料领域的科技创新与产业创新融合,夯实新质生产力发展的材料根基 [3] 展会规模与预期数据 - 展会总面积达50,000平方米,预计将吸引超过800家参展企业和200家以上科研院所参展 [7][9] - 预计将吸引100,000人次以上专业观众参观,并定向邀请5,000家以上终端用户和优质产业投资机构 [6][7] - 展会同期将举办超过30场论坛活动,包含300场以上战略与前沿科技报告,预计将吸引6,000人次以上技术和管理人员参会 [6][7] - 展会媒体曝光预计达500万,线上观众预计达100万人次 [7] 时代背景与市场机遇 - 中国在新能源汽车、光伏、风电、锂电与储能、机器人、低空经济等领域已形成全球影响力,这些产业的爆发式增长将为新材料带来巨大市场机遇 [5] - 具身智能、6G、量子科技、生物制造、氢能与核聚变能、脑机接口等未来产业是中国政府在“十五五”规划中明确要重点突破的方向,风口明确 [5] - 展会选择在6月举办,正值市场活跃期与年中采购旺季,是抢占下半年商机的黄金窗口,上海新国际博览中心依托长三角产业集群与科创优势,能汇聚庞大商业资源 [6] 六大特色主题展区 - **N1馆 先进半导体展区**:聚焦金刚石+材料与器件、第三代/第四代/前沿半导体材料与器件、先进封装技术与材料、AI芯片/量子科技/6G/脑机接口器件等 [10][12] - **N2馆 热管理技术与材料展区**:涵盖液冷技术、热管理材料与器件,应用于算力中心服务器、机器人/智能汽车/低空飞行器、电池与储能、AI芯片与消费电子等领域的热管理 [11][12] - **N3馆 先进电池与能源材料展区**:展示机器人/低空飞行器/智能汽车电池、风光/数据中心储能与电池、固态电池与材料、钠电池与材料、液流电池与材料等 [12] - **N4馆 未来产业创新企业展区**:呈现人形机器人、低空飞行器、智能汽车、AI消费电子、量子技术、脑机接口、4D打印、柔性电子、微纳电子、超材料/超导材料等前沿材料与器件 [13] - **N4馆 新材料科技创新与成果交易展区**:聚焦高校科研院所与团队、孵化器、创新中心和中试基地、城市区域与产业园区、科技服务机构、新材料开发软件与AI数字平台等 [15] - **N5馆 轻量化高强度与可持续材料展区**:展示高性能纤维与复合材料、高性能高分子与改性材料、发泡材料、低碳可持续材料、镁/铝/钛合金等,应用于机器人、智能汽车、低空飞行器、航空航天等领域 [13][15] 同期论坛与活动 - 2026未来产业新材料大会将设立30场以上专业领域的垂直论坛和300场以上大咖报告 [21][22] - 论坛主要围绕智算/数据中心、具身智能、低空经济、航空航天、智能汽车、AI消费电子、量子科技、6G、脑机接口、新能源等产业,分享前沿科技、技术创新、产业趋势、终端需求、投资策略等内容 [22][24] - 具体论坛主题包括先进半导体论坛、先进电池与能源材料论坛、热管理技术与材料论坛、轻量化高强度与可持续材料论坛、复合材料智造技术与装备论坛、电池先进智造技术与装备论坛、人工智能赋能新材料论坛等 [26][27][28][29][30][32] 主办方实力与资源 - 主办方DT新材料(宁波德泰中研信息科技有限公司)是国家级科技型中小企业,成立于2016年,是一家以大数据+新材料科技服务、大数据+新材料科技成果转移转化为目标的科技服务平台 [49] - 公司主营业务包括新媒体、新材料产业交流、新材料产业企业家服务、新材料产业研究与咨询、早期项目投融资及孵化 [49] - 公司每年举办近百场产学研与行业交流活动,为数万家企业单位提供服务,已建立1,500多位院士专家智库,对接合作国内外100多家科研中心,为200余家政府及园区、上市公司及龙头企业提供产业规划与咨询服务 [49] - 公司已设立天使基金三期,投资孵化项目十余项,包括宁波赛墨科技、宁波中科氢易膜、宁波广科新材料等 [51] - DT新材料十年耕耘沉淀,累积触达200,000人以上行业人脉,除日常需求免费对接外,还将在上海、杭州、深圳、苏州等城市于展会前后举办近百场行业交流活动 [6][8]
【好评中国】锚定“经济强”,扛起“挑大梁”一片天
新浪财经· 2025-12-19 10:12
全省地区生产总值连跨3个万亿元台阶,今年有信心突破14万亿,13个设区市全部跻身全国百强,万亿 级的城市现在有5座;区域创新能力跃升至全国第二,全社会研发投入强度已经达到创新型国家和地区 中等水平;连续5年位列营商环境最佳口碑省份,全省经营主体总量超1460万户,外贸进出口规模稳居 全国第二,实际使用外资连续7年全国第一……这一系列"十四五"时期的发展"成绩单",是江苏"经济 强"的直观彰显。今天的江苏,高质量发展步伐更坚定,用实际行动扛起了"挑大梁"一片天。 江苏地处东部沿海和长三角,是经济大省、开放大省,在全国发展大局中具有重要地位。"十四五"以 来,江苏坚持一张蓝图绘到底、扎扎实实抓落实,始终坚持以高质量发展统揽全局,坚定信心、知重负 重、主动作为,有效应对一系列重大风险挑战,推动高质量发展继续走在前列。今年以来,江苏切实增 强责任感、使命感,不断把"挑大梁"要把握好的"四个着力点"落细落实,为谱写"强富美高"新江苏现代 化建设新篇章提供了坚实支撑。 转自:荔枝新闻 特约评论员/王玉星 夯实经济"压舱石","看家本领"更高强。在传统产业升级上,以智能化改造、数字化转型、网络化连接 为抓手,加强技术改造, ...
46岁量子巨头董事长意外死亡,对上市公司有何影响?
第一财经· 2025-12-19 03:15
2025.12. 19 本文字数:1566,阅读时长大约3分钟 作者 | 第一财经 钱童心 12月19日A股开盘,国盾量子(688027.SH)股价迅速下跌超过3%。 在前一晚,国盾量子公告,公司董事长吕品不幸逝世。吕品于2025年5月起担任公司董事长。 另据安徽合肥市公安局高新技术开发区分局官方微博发布警情通报,46岁吕某在望江西路与孔雀台 路交口某公司一办公室内失去意识,经120现场确认,吕某已无生命体征。经公安机关勘查调查,已 排除案件。 中电信量子集团以建设成为" 全球领先的量子科技企业 "为目标,积极推动量子通信产业化,重点布 局量子计算新能力,战略关注量子测量领域,攻坚量子底层核心技术,并依托中国电信覆盖全国全网 的云网资源,开发能力,服务渠道等优势,推动量子产业全国规模推广。 作为中电信量子的董事长,吕品也被认为是我国量子产业发展的重要推动者。他的意外离世也引发业 内高度关注,尤其是对国盾量子后续的影响。 对此,国盾量子在公告中称,吕品不持有公司股票,亦不存在应当履行而未履行的股份锁定承诺。吕 品的逝世不会导致公司董事会成员人数低于法定人数,不会影响公司董事会的正常运作。公司经营管 理团队正常履 ...
【科技日报】新技术实现纳米尺度量子多体纠缠探测
科技日报· 2025-12-19 03:14
核心研究成果 - 中国科学技术大学与北京师范大学的研究团队在量子多体系统探测上取得重要进展,提出名为“多维关联压印”的全新方法 [1] - 该方法成功将难以直接观测的高阶量子关联信息“编码”至一个局域量子探针的噪声信号中,从而实现对复杂量子系统内部关联的间接高清探测 [1] - 相关成果已在线发表于国际权威期刊《物理评论快报》 [1] 技术原理与突破 - 该技术的核心思想是将无法直接测量的复杂多体系统与一个高度敏感的局域量子探针耦合 [1] - 多体系统的复杂关联会作为独特的“印记”,“压印”在探针相对容易读取的时间涨落频谱上,通过解读这些频谱“密码”反推出系统内部的多体关联特性 [1] - 在实验验证中,研究团队利用空间分辨率达纳米级的金刚石氮空位色心量子探针,首次成功重构了其周围核自旋环境的三阶关联 [1] - 通过分析关联累积量的谱结构,该方法能够直接可视化量子纠缠的建立过程 [1] 行业应用与前景 - 该研究为表征缺乏个体寻址(单粒子独立操控)能力的量子多体系统开辟了一条具有通用潜力的实验路径 [2] - 该技术不仅适用于基础物理研究,未来还有望应用于新型量子材料的表征 [2] - 该技术对日益复杂的量子模拟器能进行有效验证,从而推动量子科技的发展 [2]
国盾量子痛失领航人:董事长吕品英年早逝
巨潮资讯· 2025-12-19 02:52
2023年,吕品出任新组建的中电信量子信息科技集团有限公司董事长,全面负责这一国家级量子科技平台的战略与运营。2024年3月,中电信量子集团战略 性投资17.75亿元,成为国盾量子控股股东,实现了电信巨头与量子科技领军企业的深度产业融合,被视作保障量子信息核心技术自主可控、加速产业化布 局的关键一步。 2025年5月30日,吕品正式当选为国盾量子董事长。在其带领下,公司聚焦量子计算、量子通信、量子精密测量三大领域,推出了30余项"量子+"科技产品, 应用于政务、金融、能源、工业互联网等多个关键场景。近期,由双方协力打造的"天衍-287"超导量子计算机上线,其综合性能处于国内领先水平;量子保 密通信应用"量子密话密信"用户已突破600万。 针对这一突发情况可能引发的市场关切,国盾量子表示,吕品先生的逝世不会导致公司董事会成员低于法定人数,不影响董事会正常运作。目前公司经营管 理团队职责清晰、正常履职,公司将依法依规尽快完成董事补选及董事长选举工作。 根据合肥市公安局高新技术开发区分局于18日晚发布的警情通报,当日13时许,警方接报警称一名吕姓男子(46岁)在望江西路与孔雀台路交口某公司办公 室内失去意识。民警迅 ...
国盾量子董事长吕品去世
中国新闻网· 2025-12-19 02:47
中新网合肥12月19日电 (记者 赵强)据科大国盾量子技术股份有限公司(下称"公司")董事会18日发布的公 告,该公司董事长吕品已去世。 公告称:吕品于2025年5月起担任公司董事长,并担任战略与投资委员会主任委员、薪酬与考核委员会 委员。 据有关公开信息,吕品生于1979年7月。据该公司官网信息,公司成立于2009年,主要从事量子通信、 量子计算、量子精密测量产品的研发、生产、销售并提供相关技术服务,是中国量子信息产业化的开拓 者、实践者和引领者。该公司由中国电信全资子公司中电信量子集团控股,于2020年登陆科创板,成 为"量子科技第一股"。(完) ...
46岁量子巨头董事长意外死亡,对上市公司有何影响?
第一财经· 2025-12-19 02:33
12月19日A股开盘,国盾量子(688027.SH)股价迅速下跌超过3%。 在前一晚,国盾量子公告,公司董事长吕品不幸逝世。吕品于2025年5月起担任公司董事长。 中电信量子集团于2023年5月26日成立于合肥市,是中国电信全资设立的子公司,注册资本30亿元。 中电信量子集团以建设成为"全球领先的量子科技企业"为目标,积极推动量子通信产业化,重点布局量子计 算新能力,战略关注量子测量领域,攻坚量子底层核心技术,并依托中国电信覆盖全国全网的云网资源,开 发能力,服务渠道等优势,推动量子产业全国规模推广。 另据安徽合肥市公安局高新技术开发区分局官方微博发布警情通报,46岁吕某在望江西路与孔雀台路交口某 公司一办公室内失去意识,经120现场确认,吕某已无生命体征。经公安机关勘查调查,已排除案件。 吕品现任中电信量子信息科技集团有限公司("中电信量子")董事长、党委书记。中电信量子为中国电信股 份有限公司100%控股。此外,自今年5月起,吕品兼任科大国盾量子技术股份有限公司董事长。 吕品在国盾量子的任职缘起国盾量子实际控制人的变更。目前,中电信量子集团为国盾量子的控股股东。 今年1月8日,国盾量子发布关于股东权益变动 ...
上市公司董事长,办公室内意外去世!警方通报
搜狐财经· 2025-12-19 02:29
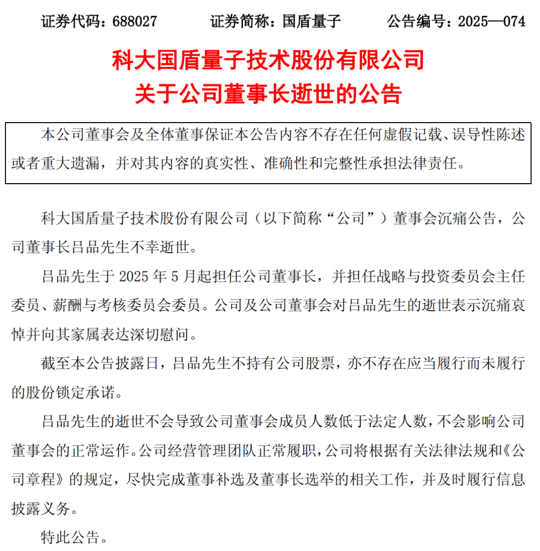
12月18日晚间,上市公司国盾量子公告,董事长逝世。 公告称,公司董事长吕品先生不幸逝世。吕品先生于2025年5月起担任公司董事长,并担任战略与投资委员会主任委员、薪酬与考核委员会委员。公司及 公司董事会对吕品先生的逝世表示沉痛哀悼并向其家属表达深切慰问。 截至本公告披露日,吕品先生不持有公司股票,亦不存在应当履行而未履行的股份锁定承诺。 吕品先生的逝世不会导致公司董事会成员人数低于法定人数,不会影响公司董事会的正常运作。公司经营管理团队正常履职,公司将根据有关法律法规和 《公司章程》的规定,尽快完成董事补选及董事长选举的相关工作,并及时履行信息披露义务。 公开资料显示,国盾量子成立于2009年,是国家高新技术企业、国家"专精特新"小巨人企业、国家知识产权优势企业。公司主要从事量子通信、量子计 算、量子精密测量产品的研发、生产和销售,并提供相关技术服务。2020年,公司登陆上海证券交易所科创板,成为A股首家也是目前唯一一家量子科技 上市公司。 12月18日晚间,合肥市公安局高新技术开发区分局发布警情通报:2025年12月18日13时许,我局接报警称,吕某(男,46岁)在望江西路与孔雀台路交口 某公司一办公室内 ...