Workflow
光伏行业
icon
搜索文档
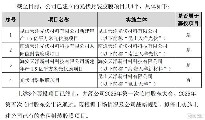
天洋新材:拟停止光伏封装胶膜相关业务
格隆汇· 2025-12-22 09:31
格隆汇12月22日丨天洋新材(603330.SH)公布,公司于2025年12月22日召开第五届董事会第二次会议,审议通过了《关于 公司光伏封装胶膜项目相关子公司停产的议案》现将有关情况公告如下: 公司光伏封装胶膜项目原系公司根据当时市场情况及光伏业务发展战略投资运营的项目,但自公司实施该等项目以来,光 伏组件价格持续维持低位,组件厂开工意愿不足,导致光伏封装胶膜行业呈现阶段性的需求不足。截至2025年三季度末, 光伏行业产能供需关系仍未出现明显好转,光伏胶膜业务持续低价竞争,加剧了公司光伏胶膜业务的亏损。随着市场竞争 加剧,光伏胶膜经营情况可能会持续承压,继续投资和经营可能无法带来预期回报,乃至进一步影响公司的整体经营业 绩。 根据光伏行业市场发生变化的现状,基于为股东及投资人创造更大效益、提升公司利润水平,以及提高募集资金使用效 率,保障公司长期稳定发展的考虑,经审慎评估,公司拟停止光伏封装胶膜相关业务。 停产后公司光伏封装胶膜项目所占用的厂房将根据公司其他业务板块的需要,部分用于热熔网胶膜等产品生产使用,部分 用于后续其他新业务生产需要或进行出租或出售。原已投入的生产设备中,部分设备可通过改造用于公司其他 ...
12.19犀牛财经早报:多家银行调降美元存款利率
犀牛财经· 2025-12-19 01:36
中基协:截至11月末存续私募基金规模22.09万亿元 中基协公布数据显示,截至2025年11月末,存续私募基金管理人19,314家,管理基金数量138,055只,管 理基金规模22.09万亿元。其中,私募证券投资基金管理人7,568家;私募股权、创业投资基金管理人 11,567家;私募资产配置类基金管理人6家;其他私募投资基金管理人173家。(智通财经) 跨年策略攻守兼备 私募提前锁定明年主线 A股市场已步入年度收官阶段。一边是人工智能(AI)、人形机器人、商业航天等主题和概念持续催 化,另一边则是年末资金调仓带来的现实压力。近期"纠结"的盘面,考验着每一位市场参与者的神经。 在科技股的中长期投资逻辑方面,私募机构间几乎没有分歧。然而,当视角切换到年末这一特定时点, 机构间的分歧便清晰地显现出来。以丹羿投资为代表的相对乐观派认为,近期市场已经历了调整,当前 正进入"夯实底部、蓄势待发"的阶段。在他们看来,叠加海外流动性预期改善与国内经济企稳,A股与 港股科技板块在"年底至明年初有望迎来估值修复行情"。 (中证报) 多家银行调降美元存款利率 近日,随着美联储的再次降息,江苏银行、汇丰银行(中国)有限公司等多家银 ...
财经资讯AI速递:昨夜今晨财经热点一览 丨2025年12月17日
新浪财经· 2025-12-17 08:41
宏观经济与政策 - 中央财办表示,扩大内需是2026年经济工作的首要任务,将着力提振消费并推动投资止跌回稳,聚焦科技创新、民生短板及消费基础设施 [1][5][8] - 中央财办预计2025年全年经济增长5%左右,经济总量有望达140万亿元,并部署2026年继续实施更加积极有为的财政政策和适度宽松的货币政策 [5][13] - 人民币对美元汇率在12月15日升破7.05关口,创近14个月新高,此轮升值主要受美元指数走软及年底企业结汇需求增加驱动 [3][9] 银行业与金融趋势 - 2023年至2025年,全国已有超1.6万家商业银行网点终止营业,银行正通过收缩网点来“降本增效”,并将资源转向金融科技与数字化转型 [6][14] - 三年间信用卡发卡量减少近1亿张,行业进入“缩量寒冬”,不良率攀升,部分银行陷入亏损,领先者正转向场景深耕与卡贷融合 [7][16] - 工行、光大、建行等多家银行近期加强代理个人贵金属交易业务管理,清理“沉默账户”,旨在防范价格波动风险并引导投资者转向积存金等产品 [4][12] 光伏与储能行业 - 面对产能过剩与需求下滑,多家光伏厂商正通过布局储能业务寻求“第二增长曲线”,行业数据显示2025年下半年起储能需求强劲增长 [3][10][11] - 光伏企业如隆基绿能、晶澳科技等通过收购或合作切入储能领域,但部分厂商因缺乏电芯或变流器技术积累而面临挑战 [3][11] - 业内普遍认为光储一体化是能源转型必然趋势,储能市场长期前景广阔,但商业模式与盈利能力的构建仍需时间 [3][11] 医疗设备行业 - 近期大型医疗设备集采中出现企业中标后频繁弃标现象,背后原因是行业价格战激烈,部分企业为中标报出“白菜价”导致利润过低或产能不足 [2][10] - 招标文件参数设置争议及同行投诉增多也导致项目反复甚至废标,业内认为行业正经历“阵痛期”,价格无序竞争亟待规范 [2][10] 公司动态 - 360集团创始人周鸿祎发布声明,回应被玉红举报财务造假一事,称指控言论完全背离事实,集团财务公开透明并已接受权威审计,将依法追究法律责任 [7][15]
兆新股份:公司对合并报表范围内单位实际提供的担保余额约为2.55亿元
每日经济新闻· 2025-12-16 08:52
2025年1至6月份,兆新股份的营业收入构成为:化工行业占比50.13%,光伏行业占比49.87%。 每经AI快讯,兆新股份(SZ 002256,收盘价:3.77元)12月16日晚间发布公告称,为进一步深化与深 圳市高新投体系的合作,充分依托深圳市南山区"知识产权证券化"融资产品及贴息支持政策红利,公司 于2025年12月16日与深圳市高新投小额贷款有限公司(以下简称"高新投小额贷")签署《借款合同》及 《质押合同》。本次融资以公司持有的一项发明专利申请为质押标的,成功获得人民币3000万元额度, 期限为1年,并可享受低息补贴政策。 本次融资合作中,在高新投体系的协同赋能下,公司与深圳市高新投融资担保有限公司(以下简称"高 新投融资担保")签署《担保协议书》,由其为上述融资提供保证担保;公司子公司深圳市永晟新能源 有限公司(以下简称"深圳永晟")作为协同合作主体,分别与高新投小额贷签署《保证合同》、与高新 投融资担保签署《反担保保证合同》,深圳永晟以保证人的身份为公司上述借款向高新投小额贷提供连 带责任保证担保,并以反担保保证人身份因公司上述借款为高新投融资担保公司提供相应的连带责任反 担保。 截至本公告披露 ...
*ST金刚:12月15日召开董事会会议
每日经济新闻· 2025-12-15 11:15
每经头条(nbdtoutiao)——中标企业频频弃标 大型医疗设备采购有何难言之隐? (记者 王晓波) 2025年1至6月份,*ST金刚的营业收入构成为:光伏行业占比95.3%,其他业务占比4.25%,玻璃深加工 行业占比0.45%。 截至发稿,*ST金刚市值为81亿元。 每经AI快讯,*ST金刚(SZ 300093,收盘价:14.99元)12月15日晚间发布公告称,公司第七届第五十 九次董事会会议于2025年12月15日以现场及通讯表决的形式召开。会议审议了《关于更换会计师事务所 的议案》等文件。 ...
福斯特:宋赣军辞去公司副总经理职务
每日经济新闻· 2025-12-15 10:13
每经AI快讯,福斯特(SH 603806,收盘价:13.58元)12月15日晚间发布公告称,杭州福斯特应用材料 股份有限公司于2025年12月15日收到公司副总经理宋赣军先生的辞职报告。宋赣军先生因工作调整原因 辞去公司副总经理职务。辞职后,宋赣军先生仍将继续担任公司控股子公司杭州福斯特电子材料有限公 司法定代表人兼总经理。 2025年1至6月份,福斯特的营业收入构成为:光伏行业占比92.85%,电子材料占比4.86%,纺织品行业 占比0.89%,其他业务占比0.71%,其他行业占比0.39%。 截至发稿,福斯特市值为354亿元。 每经头条(nbdtoutiao)——"一针两千,童颜针年销3亿元"背后:多家关联方注册地"查无此人",股民 追问"钱呢"!钱氏姐弟几乎"掏空"江苏吴中,公司即将退市 (记者 王晓波) ...
南玻A:公司在青海省海西州新建的年产5万吨高纯晶硅项目目前处在试生产阶段
证券日报网· 2025-12-05 16:00
公司项目进展 - 南玻A在青海省海西州新建年产5万吨高纯晶硅项目 [1] - 该项目目前处于试生产阶段 [1]
国泰君安期货商品研究晨报:绿色金融与新能源-20251203
国泰君安期货· 2025-12-03 01:48
报告行业投资评级 未提及 报告的核心观点 - 镍基本面限制上方弹性,低位震荡运行;不锈钢库存偏高供需双弱,成本限制下方想象力;碳酸锂现货成交偏弱,高位震荡延续;工业硅偏弱运行为主;多晶硅震荡行情,关注后续仓单注册情况 [2] 根据相关目录分别进行总结 镍和不锈钢 - 镍和不锈钢期货部分指标收盘价、成交量与过往数据对比有不同变化,如沪镍主力收盘价118,050,较T - 1增加200;不锈钢主力收盘价12,465,较T - 1增加20等 [4] - 行业新闻包括印尼林业工作组接管镍矿区、中国暂停进口补贴、印尼制裁采矿公司、发布矿山审批法规、印尼暂停发放冶炼许可证、园区检查影响产量及美联储官员言论等 [4][5][7] - 镍和不锈钢趋势强度均为0 [8] 碳酸锂 - 碳酸锂2601、2605合约的收盘价、成交量、持仓量等数据与过往有差异,如2601合约收盘价94,860,较T - 1减少260 [9] - 行业新闻提及碳酸锂价格及比亚迪汽车销量、电池装机量情况 [10][11] - 碳酸锂趋势强度为0 [11] 工业硅和多晶硅 - 工业硅和多晶硅期货市场的收盘价、成交量、持仓量等数据有变化,如Si2601收盘价9,145,较T - 1增加15;PS2601收盘价57,705,较T - 1增加1,280等 [12] - 行业新闻为江苏润达新能源新型金属化TOPCon高效电池下线,转换效率突破26.5%,工艺可降成本 [12][14] - 工业硅趋势强度为 - 1,多晶硅趋势强度为0 [14]
正泰电器子公司拟不超过2.01亿元参设绿色私募股权基金
搜狐财经· 2025-12-02 06:56
投资活动 - 全资子公司浙江正泰新能源开发有限公司计划以不超过人民币20,100万元资金参与设立宣城国泰开盛正泰绿色私募股权投资基金合伙企业(有限合伙)[2] - 该投资基金将专注于新能源及节能环保等领域的投资机会[2] - 此举旨在优化公司的投资组合,提高投资回报率,增强盈利能力与综合竞争力[2] 公司基本情况 - 公司成立于1997年08月05日,注册资本214896.8976万人民币,法定代表人南存辉[3] - 主营业务包括配电电器、控制电器、电源电器等研发、生产和销售,以及光伏电站开发、建设、运营、运维,EPC工程总包,和BIPV、户用光伏的开发和建设,逆变器和储能的研发、生产和销售等[3] - 公司董事长为南存辉,董秘为潘洁,员工人数为35476人,实际控制人为南存辉[4] - 公司参股公司108家,包括多家新能源及仪器仪表相关公司[4] 财务业绩 - 公司2022年、2023年、2024年和2025年前三季度营业收入分别为459.74亿元、572.51亿元、645.19亿元和463.96亿元[4] - 营业收入同比分别增长17.78%、24.53%、12.70%和-0.03%[4] - 归母净利润分别为40.23亿元、36.86亿元、38.74亿元和41.79亿元[4] - 归母净利润同比增长分别为19.47%、-8.27%、5.10%和19.49%[4] - 同期,公司资产负债率分别为60.18%、61.50%、63.28%和66.09%[4]
露笑科技:11月28日召开董事会会议
每日经济新闻· 2025-11-28 13:43
公司运营动态 - 公司于2025年11月28日召开第六届第二十一次董事会会议,审议包括《关于聘任2025年度审计机构的议案》等文件 [1] - 会议以现场方式在公司位于诸暨市店口镇露笑路38号的办公大楼会议室召开 [1] 财务与业务构成 - 2025年1至6月份,公司营业收入主要来源于工业,占比78.31% [1] - 光伏行业是公司第二大收入来源,占比21.17% [1] - 其他业务收入占比0.54%,而新能源汽车业务收入占比为-0.03% [1] 市场表现 - 公司当前收盘价为7.92元 [1] - 截至发稿,公司市值为152亿元 [1]