Workflow
新浪财经
icon
搜索文档
泰国SET指数在收盘时上涨0.1%,达到1271.11点
新浪财经· 2025-12-23 12:08
每经AI快讯,12月23日,泰国SET指数在收盘时上涨0.1%,达到1271.11点。 每经AI快讯,12月23日,泰国SET指数在收盘时上涨0.1%,达到1271.11点。 ...
【万联传媒丨行业跟踪】2025Q1-Q3业绩向好,2025Q3游戏板块表现突出
新浪财经· 2025-12-23 12:08
游戏:(1)2025Q1-Q3营收显著增长,归母净利润回升。2025Q1-Q3游戏板块实现营收848.14亿元,同比 上涨24.40%,持续扩大增长态势,归母净利润回弹,同比上升88.61%至138.29亿元。利润端上升主要由 于板块龙头公司世纪华通(维权)、完美世界等在2025年持续深耕核心产品运营与自研IP迭代,同时受 爆款游戏贡献与新游版本更新影响产生收入规模大幅增长,同时冰川网络等公司通过降本增效策略使销 售费用等大幅下降,促使2025Q1-Q3游戏板块整体盈利能力增强,毛利率与净利率分别上升 1.58pct/5.46pct至68.66%/16.28%。(2)2025Q3营业收入和归母净利润大幅增长。2025Q3游戏板块实现营 收303.62亿元,同比上涨28.61%。归母净利润同比大涨111.65%至57.77亿元,其中世纪华通旗下游戏表 现突出,为游戏板块2025年Q3业绩回升贡献主要力量。盈利能力方面,毛利率上升3.75pct至70.19%, 净利率回升7.83pct至19.03%。 影视院线:(1)2025Q1-Q3营收、归母净利润有所回升。2025Q1-Q3电影市场表现较为良好,影视院线板 ...
伦锡日内涨超2%,现报43570美元/吨
新浪财经· 2025-12-23 12:08
每经AI快讯,12月23日,伦锡日内涨超2%,现报43570美元/吨。 每经AI快讯,12月23日,伦锡日内涨超2%,现报43570美元/吨。 ...
重庆东鼎小贷80%股权拟转让
新浪财经· 2025-12-23 12:08
监管 01 央行副行长邹澜:截至2025年11月末,央行征信系统已收录8.1亿自然人信贷信息 12月22日讯,央行副行长邹澜在中国人民银行一次性信用修复政策有关情况新闻发布会上表示,截至 2025年11月末,央行征信系统已经收录了8.1亿自然人的信贷信息。经当事人同意,日均对外提供查询 服务达到2000万笔。 银行 02 贵州银行一副行长任职资格获核准 近日,国家金融监督管理总局官网显示,贵州监管局核准向东海贵州银行(06199.HK)副行长的任职 资格。 03 中原银行南阳分行被罚30万元 重庆东鼎小贷80%股权拟转让 近日,国家金融监督管理总局官网显示,中原银行(01216.HK)南阳分行因"内部控制不到位,导致案 件发生",被罚款30万元。 大公司 04 华为旗下花瓣支付变更法定代表人 12月22日讯,根据国家企业信用信息,华为技术有限公司旗下支付机构花瓣支付(深圳)有限公司发生 工商变更事项。 其中,花瓣支付负责人(法定代表人、负责人、首席代表、合伙事务执行人等)由郑丽英变更为朱勇 刚,公司地址从深圳市前海深港合作区变更至深圳市龙岗区坂田街道的华为公司科研楼内。 05 近日,上海联合产权交易所披露了一 ...
【聚焦】学习语丨中国不会关门,会把门开得更大
新浪财经· 2025-12-23 12:08
(来源:河南交通投资) 中央经济工作会议着眼于确保"十五五"开好局、起好步,部署了"八个坚持"的重点任务,其中将"坚持对外开放,推动多领域合作共赢"列为明年经济工作 要抓好的第四项重点任务。对外开放是我国的基本国策,是推动经济社会发展的重要动力。党的十八大以来,习近平总书记多次强调要坚定不移扩大高水 平对外开放,为我国不断提高对外开放质量和水平指引了前进方向、提供了根本遵循。今天,党建网梳理了习近平总书记的部分相关重要论述,邀您一同 学习领会。 对外开放是中国的基本国策 实践告诉我们,要发展壮大,必须主动顺应经济全球化潮流,坚持对外开放,充分运用人类社会创造的先进科学技术成果和有益管理经验。改革开放初 期,在我们力量不强、经验不足的时候,不少同志也曾满怀疑问,面对占据优势地位的西方国家,我们能不能做到既利用对外开放机遇而又不被腐蚀或吃 掉?当年,我们推动复关谈判、入世谈判,都承受着很大压力。今天看来,我们大胆开放、走向世界,无疑是选择了正确方向。 ——2016年1月18日,习近平在省部级主要领导干部学习贯彻党的十八届五中全会精神专题研讨班上的讲话 中国将坚持对外开放的基本国策,坚定奉行互利共赢的开放战略,不断 ...
【动态】中天公司高速公路智慧能源管理设备生产基地首批智慧配电箱成功出厂
新浪财经· 2025-12-23 12:08
(来源:河南交通投资) 12月23日,中天公司高速公路智慧能源管理设备生产基地首批自产的智慧配电箱成功出厂,标志着中天 公司在电气装配智能制造领域迈出了坚实的一步,成功实现从试产到批量生产的关键过渡。 作为基地投产后的首批成品,本次出厂的智慧配电箱全程严格遵循工艺标准,历经元器件组装、功能调 试、外观检测等全流程把控及多轮质量校验,是基地产线生产能力与品控体系建设成效的初步落地体 现。此次共出厂智慧配电箱85套,将悉数发往河南省"一轴一廊"14个站点,为我省交通基础设施数字化 转型升级示范通道及网络建设注入中天力量。 中天公司高速公路智慧能源管理设备生产基地是集研发、生产、销售于一体的智能化生产平台,更是中 天公司向高端制造业转型的重要起点,将为交通领域智能化、绿色化发展提供技术支撑。基地占地面积 1030平方米,配置15套高精度工艺设备,具备年产配电柜1500台、配电箱3500台的产能规模。 基地核心竞争力不仅在于硬件产品,更源于自主研发的智慧能源管理系统。该系统通过智能测控单元实 现硬件产品与管理系统的实时数据互联,将关键运行数据精准传输至能源管理平台,形成"硬件+系 统"一体化解决方案。凭借前沿技术创新 ...
万科企业:“22 万科 MTN004”存续期内本息兑付日宽限期延长至2026年1月28日
新浪财经· 2025-12-23 12:08
久期财经讯,12月22日,万科企业股份有限公司(简称"万科企业",02202.HK)发布关于万科企业股份有限 公司 2022 年度第四期中期票据延长宽限期及宽限期内本息偿付安排的公告。 本期债券基本情况 久期财经讯,12月22日,万科企业股份有限公司(简称"万科企业",02202.HK)发布关于万科企业股份有限 公司 2022 年度第四期中期票据延长宽限期及宽限期内本息偿付安排的公告。 本期债券基本情况 | 发行人名称 | 万科企业股份有限公司 | | --- | --- | | 债项名称 | 万科企业股份有限公司 2022年度 | | | 第四期中期票据 | | 债项简称 | 22 万科 MTN004 | | 债项代码 | 102282715 | | 发行金额(亿元) | 20. 00 | | 起息日 | 2022年12月15日 | | 发行期限 | 3年 | | 债项余额(亿元) | 20. 00 | | 偿还类别 | 本息兑付 | | 本计息期债项利率 | 3% | | 本息兑付日 | 2025年12月15日 | | 本期应偿付本息金额 | 继续与持有人沟通协商,寻求本期 | | (亿元) | 中期票据 ...
医药巨头年末杀疯了:25亿美元买渐冻症药物,10.6亿美元ADC出海
新浪财经· 2025-12-23 12:08
12月22日,盐野义宣布计划收购田边制药的肌萎缩侧索硬化症(ALS,俗称"渐冻症")药物业务板块,其中核心资产包括口服 混悬剂Radicava ORS及其静脉注射剂型,同时涵盖相关商业化运营能力。 盐野义方面表示,预计该交易将于2026年4月1日或之后完成交割,交易完成后每年将为公司新增约7亿美元的全球销售额。 根据官方披露,盐野义将以25亿美元的一次性付款方式收购Radicava相关业务,同时约定在"特定条件"下支付潜在的未来特许 权使用费。交易交割后,Radicava业务单元将成为盐野义的全资子公司。 盐野义强调,此次收购将助力公司在美国市场搭建"强大的罕见病商业化平台",并为其计划推出的脆性X综合征、乔丹综合征 及庞贝病等适应症药物提供支持。 值得一提的是,Radicava静脉注射剂型早在2017年就获得美国FDA批准,成为数十年来首款获批的新型ALS治疗药物;时隔5 年,其口服剂型也顺利通过美国监管机构审批,为患者提供了更便捷的治疗选择。 近期盐野义在并购市场动作频频:本月刚从日本烟草公司收购了多项"早期阶段罕见病资产",此前还与瑞士生物技术公司 BioVersys达成合作,获得一款临床前抗生素项目的 ...
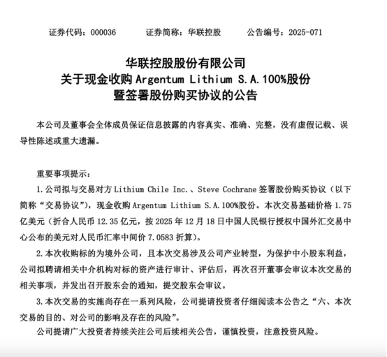
超12亿!房地产上市公司收购锂矿企业!
新浪财经· 2025-12-23 12:08
(来源:起点锂电) 12月22日,华联控股(000036)公告,公司拟以自有或自筹资金约1.75亿美元(折合人民币12.35亿元) 受让智利锂业、Steve William Cochrane合计持有的Argentum100%股份,从而获得Arizaro项目80%的权 益。同日,公司与交易对方签署了《股份购买协议》。 华联控股在公告中明确阐述了此次跨界并购的战略意图。公司坦言,"近几年国内房地产市场发生较大 变化,上市公司的房地产业务面临增长瓶颈。"为寻求可持续发展,华联控股制定了"地产保稳定,转型 促发展"的战略方针。本次收购正是落实该战略、推动公司产业转型的"重要举措"和"关键一步"。 本次交易后,公司将持有Argentum100%的股份,在保持原有房地产开发和物业经营与服务管理业务的 同时,将新增海外锂盐湖矿资产,并拟切入盐湖提锂生产业务。作为传统房地产企业,切入锂矿领域符 合新能源产业发展的大趋势,有助于公司实现产业转型,拓展新的盈利增长点,减少对房地产市场的依 赖。 实际上,华联控股并非首次切入锂电赛道。公司此前已通过产业基金投资参股的深圳聚能和珠海聚能布 局盐湖提锂板块。 据悉,深圳聚能业务为EPC ...
江西:推动企业、园区开展能碳管理中心建设或改造
新浪财经· 2025-12-23 12:08
完善绿色制造服务体系。锚定构建"一园区一机构"的稳定服务模式,完善制造业绿色低碳转型常态化服 务体系。持续推进"江西绿色制造服务行",培育一批专业化的服务机构,鼓励采用合同管理和托管服务 等方式,进一步提升园区绿色制造服务能力。支持各地聚焦重点产业、重点企业开展公益性节能降碳诊 断服务,围绕绿色化改造、能源资源高效利用、碳排放和碳足迹管理等领域,提出绿色化改造建议,强 化诊断结果应用。 扩大绿色能源供给。发展壮大新能源产业,提升光伏、锂电产业能级,推动氢能产业高质量发展,加强 能源产供储销体系建设,推进非化石能源安全可靠有序替代化石能源,拓展清洁低碳氢在冶金、石化化 工等行业规模化应用。协调电力用户、电网、发电企业以及其他相关方共同探索"绿电直连"模式,根据 国家统一部署,建立健全"绿电直连"的价格形成机制、交易规则和准入条件,更好满足制造业应用绿色 能源的需求。指导企业做好绿电绿证交易。 原文如下: 江西省工业和信息化厅等六部门印发关于推动江西省制造业绿色低碳发展实施意见的通知 赣工信节能字〔2025〕262号 (来源:IESPlaza综合能源服务网) 近日,江西省工业和信息化厅等六部门印发《关于推动江西省 ...