Workflow
财经网
icon
搜索文档
香港科技大学地缘经济研究所所长金刻羽:全球化在经历重构,想封锁技术和知识已不再可能
财经网· 2025-12-19 22:42
由北京市通州区人民政府指导,《财经》杂志、财经网、《财经智库》主办的"《财经》年会 2026:预测与战略 ·年度对话暨 2025全球财富管理论坛"于12月18日至20日在北京举行,主题为"变局中 的中国定力"。 12月18日,香港科技大学地缘经济研究所所长金刻羽在发言中表示,当前地缘政治与经济已深度融 合,成为影响企业战略与国家政策的核心因素,但全球化并未因大国竞争与保护主义而消失,而是在经 历重构。 金刻羽谈到,如今想封锁技术、封锁知识已不可能。 "十九世纪时高科技可以锁在一台机器里防止 窃取,有人想偷,得把整个设备运走再从英国逃到美国,现在这已行不通。技术无法被封锁。"全球化 也正在形成新的连接模式:越南、墨西哥等"超级连接器"经济体在中美之间承担了重要的中转角色,使 得贸易与投资形成间接而紧密的网络。 地缘政治与经济如今的深度融合已变得至关重要,成为主导企业战略、国家政策以及面向未来的核 心命题,因为它不再仅仅是背景噪音。如果观察数据,过去120年间构建出的地缘经济与地缘政治不稳 定性指标,完全会影响国内经济,而今它显然已是国际贸易、资本流动、货币格局等重要方面的决定性 因素。今天我更希望从数据真实的一 ...
古茗开卖两款HPP鲜活果汁,单价分别为7.9元和9.9元
财经网· 2025-12-19 22:08
(点单小程序) 图片来源:小程序截图 近日,古茗小程序显示,其在浙江等地店铺上架100%苹果汁和羽衣甘蓝果蔬汁两款HPP鲜活果汁。两款单品的单价分别为7.9元和9.9元,双杯75折后的价格为11.85元,与一杯现 制饮品搭配的组合套餐价为16.9元起。 ...
贵州茅台广东省区2025年第四季度市场座谈会:提高开瓶率、理性看待市场短期波动
财经网· 2025-12-19 22:08
各经销商代表在发言中明确表示,经销商代表对茅台发展满怀坚定信心,认为需双向发力、携手共进应对市场。市场 拓展方面,提出提高开瓶率、细化消费场景,打造专属自媒体平台,以年轻化方式开拓年轻群体市场。营销推广上, 夯实基础管理,加大新媒体传播力度,突破圈层限制,推动推广活动与社交场景融合,做好春节及 2026 年全年营销 规划,挖掘新消费群体。 贵州茅台广东省经销商联谊会名誉会长符小文发言指出,2025 年全体经销商携手攻坚克难、共渡难关。面对市场价格 起伏等复杂局面,大家坚守内心、意志坚定,彰显强大韧性。 贵州茅台广东省经销商联谊会会长刘家生发言谈到,要践行长期主义,坚守初心。要以史为鉴,不仅要做好产品销 售,更要心怀 "爱茅台" 的赤诚,当好茅台文化与品质的守护者、践行者,理性看待市场短期波动,立足长远发展。 近日,广东省酒类行业协会披露贵州茅台广东省区2025年第四季度市场座谈会的消息。当中介绍,贵州茅台酒销售有 限公司广东省区总经理蔡锷、贵州茅台广东省经销商联谊会会长刘家生、贵州茅台广东省经销商联谊会名誉会长符小 文出席会议,省区工作人员及广东省全体经销商代表共同参会。 蔡锷传达了《12月9日茅台酒市场工作 ...
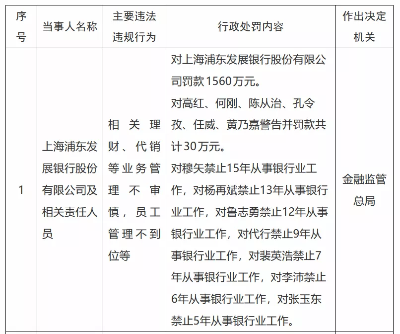
涉相关理财、代销等业务管理不审慎等违法违规,浦发银行被罚款1560万元
财经网· 2025-12-19 15:41
(国家金融监督管理总局) | 序 | 当事人名称 | 主要违法 | 行政处罚内容 | 作出决定 | | --- | --- | --- | --- | --- | | 를 | | 违规行为 | 对上海浦东发展银行股份有限公 | 机关 | | | | 相 关 理 | 司罚款 1560万元。 对高红、何刚、陈从治、孔令 孜、任威、黄乃嘉警告并罚款共 | | | | 上海浦东发 | 财、代销 | 计30万元。 | | | | 展银行股份 | 等业务管 | 对穆矢禁止15年从事银行业工 | | | 1 | 有限公司及 | 理 不 审 | 作,对杨再斌禁止13年从事银行 | 我都是是 | | | 相关责任人 | 慎,员工 | 业工作,对鲁志勇禁止12年从事 | 总局 | | | 员 | 管理不到 | 银行业工作,对代行禁止9年从 | | | | | 位等 | 事银行业工作,对裴英浩禁止7 | | | | | | 年从事银行业工作,对李沛禁止 | | | | | | 6年从事银行业工作,对张玉东 | | | | | | 禁止5年从事银行业工作。 | | 12月19日,国家金融监督管理总局披露的行政处罚信息显示,因存在相关 ...
因未按照规定使用经批准或备案的保险条款、费率等,安心财险被责令停止接受信用保证保险新业务36个月
财经网· 2025-12-19 15:07
| | | 对安心财产保险有限责任公司责 | | --- | --- | --- | | | | 令停止接受信用保证保险新业务 | | | | 36个月、停止接受短期健康保险 | | | 未按照规 | 新业务24个月、停止接受车辆保 | | | 定使用经 | 险新业务6个月。 | | 安心财产保 | 批准或备 | 对陈静、李浩帆、张怡锴、王 | | 险有限责任 | 案的保险 | 莹、陈国正、王宏、张为、韩 문물 | | | 条款、费 | 刚、王海东、杜毓淇、蒋安全、 | | 公司及相关 | | 5 | | 责任人员 | 率,保险 | 邢平、刘永鹏、吴华男警告并罚 | | | 理赔案件 | 款共计77万元。 | | | 报送数据 | 对钟诚禁止11年进入保险业,对 | | | 不真实等 | 王晖禁止10年进入保险业,对李 | | | | 浩帆禁止8年进入保险业,对黄 | | | | 胜禁止6年进入保险业,对陈静 | | | | 禁止6年进入保险业。 | (国家金融监督管理总局) 12月19日,国家金融监督管理总局披露的行政处罚信息显示,因存在未按照规定使用经批准或备案的保险条 款、费率,保险理赔案件报送数据不真 ...
金龙鱼:选举李长平担任职工代表董事
财经网· 2025-12-19 13:27
(企业公告) 公司于同日在公司会议室召开职工代表大会,经职工代表审议表决,同意选举李长平担任公司第三届董 事会职工代表董事,任期自本次职工代表大会选举通过之日起至第三届董事会届满之日止。 12月19日,金龙鱼发布公告称,公司于2025年12月19日召开2025年第一次临时股东大会,审议通过了 《关于修订公司章程及其附件的议案》。根据修订后的《益海嘉里金龙鱼食品集团股份有限公司章 程》,公司董事会增设职工代表董事1名,由职工代表大会选举产生。 ...
白春礼:企业基础研究决定产业优势的长久性
财经网· 2025-12-19 12:24
由北京市通州区人民政府指导,《财经》杂志、财经网、《财经智库》主办的"《财经》年会2026:预测与战略·年度对话暨2025全球财富管理论坛"于 12月18日至20日在北京举行,主题为"变局中的中国定力"。 12月18日,中国科学院院士、中国科学院原院长白春礼在论坛上表示,随着科学与技术边界加速融合,产业迭代周期显著缩短,技术路线快速演进,国 际竞争明显前移,基础研究越来越成为产业竞争的"先手棋",越来越成为国家竞争力的"源头工程"。 中国科学院院士、中国科学院原院长 白春礼 "基础研究决定国家竞争力的源头,企业基础研究决定产业优势的长久性。"白春礼指出,必须把企业基础研究摆在更加突出的位置,基础研究的重要性 更加凸显主要体现在三个方面。一是,国际竞争加速向基础前沿前移。大国竞争的焦点正在从单点技术优势,转向底层理论、关键机理、核心算法、重大科 学装置等更深层次能力的竞争。企业是否有良好基础研究基础,也决定了其能否直接地把"前沿原理"转化为"产业范式"。 二是,科技创新和产业创新的边界更加模糊。过去基础研究到产业应用的周期相对较长,现在周期明显缩短,基础突破常常迅速外溢到工程实现和产业 化路径。同时,产业发展中 ...
2025游戏公益盛典:游戏赋能公益行动,探索新模式
财经网· 2025-12-19 10:15
12月19日上午,由中国音像与数字出版协会指导,中国音像与数字出版协会游戏工委、中国音像与数字 出版协会游戏产业研究专委会主办,金报电子音像出版(北京)有限公司、人民灵境研究院、灵境.人民游 戏实验室支持的"2025游戏公益盛典"在上海徐汇区西岸会展中心举办。 中国音像与数字出版协会第一副理事长、中国音数协游戏工委主任委员张毅君在致辞中表示,我国游戏 产业不仅成长为文化创新的有生力量,也日益成为社会公益的新载体、新场景和新方式。游戏公益跨界 融合、科技赋能、广泛参与等鲜明特征日见凸显,使公益活动以年轻化、互动性和可持续方式,走进更 为广泛社群之中,使"人人可公益"理念愈加深入人心。 盛趣游戏党委书记郭臻表示,游戏人的创意及游戏产业的科技、文化优势可以转化为滋养现实世界的温 暖力量,从而建立起从责任的"零星行动"升级为"全员共赴"的公益生态。盛趣游戏以"绿色电脑教 室""去远方"研学等项目,践行"全员向善";通过《游戏是怎样炼成的》公益游学等项目,以"游戏+科 技+文化+教育"模式,培养青少年数字创造力与理性认知。他认为,游戏不仅能带来快乐,更能创造价 值、滋养成长;游戏人不仅能设计虚拟世界,更能搭建连接爱与美 ...
元祖股份:聘任王尹担任公司财务负责人
财经网· 2025-12-19 10:04
12月19日,元祖股份发布公告称,公司于2025年12月19日收到公司财务负责人刘政的辞职报告,刘政因 个人原因申请辞去公司财务负责人职务,刘政辞任公司财务负责人职务后仍在公司职能部门担任管理职 务。根据《公司法》及《公司章程》等相关规定,自公司收到刘政的辞职报告之日起辞职生效。 (企业公告) 此外,公司于同日召开第五届董事会第七次会议,审议通过《关于审议变更财务负责人的议案》,董事 会同意聘任王尹担任公司财务负责人,任期自本次董事会审议通过之日起至第五届董事会任期届满之日 止。 ...
暖心守护!京东买药秒送推出流感季骑手护航计划,全链条筑牢骑手健康防线
财经网· 2025-12-19 09:16
近日,全国流感进入高流行水平,药品即时配送需求激增。穿梭于城市中的骑手成为连接健康与急需的 关键纽带。而频繁接触各类环境与人群,也让他们的健康防护面临考验。保障骑手健康,不仅是对劳动 者的关怀,更是确保药品安全配送、让用户安心买药的重要基础。为此,京东买药秒送正式推出"流感 季骑手护航计划",以多维度举措为骑手与用户双向护航,用户在流感季买药更放心、更安心。 此次推出的"流感季骑手护航计划"重点围绕物资保障与规范管理两大维度展开。京东买药秒送联合 999、海氏海诺等品牌,将面向所有骑手免费提供流感防护物资,包括消毒湿巾、口罩、999感冒灵、消 毒水等实用防护及应急物资,精准解决流感季骑手出行防护需求。同时,鼓励骑手将流感防护物资中的 口罩等物资作为应急共享资源,若遇路人有紧急防护需求,可酌情提供帮助,传递配送途中的健康守护 温度。 同时,京东买药秒送还倡导骑手在送货前后严格做好自身安全消杀,全程规范佩戴口罩,以标准化防护 措施守护自身健康,也为配送全流程安全加码。京东买药秒送将面向骑手,定期推送流感防治、日常保 健、防护技巧等健康知识,提升骑手自我健康管理意识与防护能力。 京东买药秒送的"流感季骑手护航计划" ...