私募

搜索文档
量化私募佣金调查:“万1.2”成行业基准
每日经济新闻· 2025-08-10 12:42
量化私募行业佣金费率现状 - 量化私募与券商的交易佣金费率普遍在万1至万1.5之间,不同机构因规模、策略及业务关系差异显著[1] - 百亿量化私募的佣金费率普遍在万1到万1.2之间,且免收最低5元手续费[2] - 中小量化私募虽然管理规模小,但交易频率高,交易量并不小[2] - 若费率超过万1.8,往往是因为券商需额外承担产品销售对价[2] 交易佣金构成与成本分析 - 交易佣金可视为固定费率+浮动费率模式,券商的佣金成本沪市万0.541,深市万0.641[3] - 部分量化私募将流量费包含在交易佣金费率中(如万1.2),有的则单独支付[3] - 量化私募的交易佣金费率盈亏平衡点基本定在万1.2左右[3] - 券商硬件投入成本、内部考核机制差异导致最终收取的佣金费率不同[3] 量化私募佣金支出测算 - 100亿元规模的量化私募采用高频阿尔法策略(年化换手率200倍),全年交易额可达2万亿元,按万1费率计算年佣金支出达2亿元[4] - 使用算法交易服务的策略会进一步增加交易成本[4] - 中低频策略(年化换手率10~30倍)的佣金支出显著低于高频策略[4] - 2025年以来高频交易成本显著增加,监管新规使高频委托费从0.1元/笔提升至1元/笔,撤单费达5元/笔[4] 佣金返还的合规性问题 - 佣金返还是监管明确禁止的行为,违反《证券经纪业务管理办法》和《关于调整证券交易佣金收取标准的通知》[5][6] - 返佣行为涉及重大合规风险,尤其是返至个人账户[6] - 期货市场的返佣机制是常规操作,但股票交易中人为抬高费率再私下返佣违反公平交易原则[7] 券商与量化私募的合作模式 - 券商营业部代销量化私募产品时,通常要求产品交易席位落在本营业部,交易手续费计入员工业绩指标[7] - 私募与券商签署营销服务协议后,券商基于客户资产管理规模、交易量等指标支付浮动绩效报酬[7]
幻方量化员工被抓,腐败大案曝光,6年套取上亿
21世纪经济报道· 2025-08-10 12:41
幻方量化返佣案件 - 幻方量化市场总监李橙涉嫌在2018-2023年间伙同券商营业部经理虚构经纪人身份套取券商交易佣金40%提成累计1.18亿元其中2000余万元流向李橙相关涉案人员已移交司法[1][3] - 公司回应称此为李橙个人行为非公司行为公司未参与返佣且对券商销售人员激励不知情所有合作渠道费率一致佣金处于行业较低水平[5] - 案件曝光后幻方量化作为大模型DeepSeek母公司的双重身份引发市场高度关注[1] 券商返佣行业现状 - 券商返佣通常指券商根据交易量返还部分佣金给投资者包括量化私募等行为背后可能涉及券商为吸引客户频繁交易增加自身收入易引发利益冲突和腐败问题[8] - 量化基金高频交易佣金高券商返点金额可观行业最低佣金可达万零点八五或万一基础上加佣金可返出方式包括咨询费信息服务费等返点比例商定一般在万一到万三之间[8] - 返佣金额示例2000万交易量返约2万元1亿返约10万元10亿返约100万元[8] 幻方量化公司背景 - 公司由梁文锋创立是中国量化投资头部机构旗下有浙江九章资产和宁波幻方量化两家百亿量化私募平台2021年规模曾达千亿元[10] - 2023年4月成立深度求索公司进军通用人工智能领域2025年1月推出大模型DeepSeek[10] - 截至6月30日百亿级私募上半年平均收益率10.93%94%实现正收益幻方与衍复明汯九坤以600-700亿元管理规模成为新量化四大天王[10] 量化私募行业展望 - 市场结构性行情下私募基金赚钱效应显现小盘股活跃带来超额收益机会[11] - 私募机构对下半年行情乐观聚焦方向包括人工智能新消费创新药和红利资产等[11]
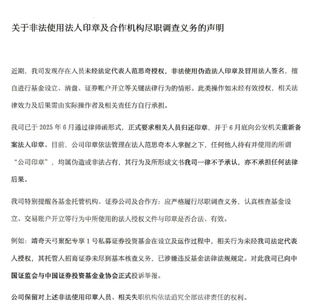
伪造印章、抢公众号……知名量化股东“闹剧”升级!
上海证券报· 2025-08-10 05:09
靖奇投资股东之争核心事件 - 公司公众号发布声明称存在人员未经法定代表人范思奇授权非法使用伪造印章及冒用签名进行基金设立、清盘等操作[1][2] - 股东唐靖人反驳称不存在伪造印章事实,并已通过临时股东会决议免除范思奇执行董事及法定代表人职务[1][3][6] - 范思奇指控其他股东未经沟通擅自转移公司账户资金500万元,包括支付异常款项80余万元[12] 争议时间线 - 6月范思奇发文卸任基金经理后又称被"踢出公司",指控股东越权管理印章与财务[11] - 6月12日公司声明称清盘仅涉及范思奇个人管理的小规模自营产品[11] - 7月底范思奇披露股东通过律师口头提议以50万元收购其44%股权[12] - 8月6日公司公众号被挂失,唐靖人指此为范思奇单方行为[3] 公司治理现状 - 当前股权结构显示范思奇为第一大股东,与唐靖人、茅诺平共同持股[9] - 范思奇自2022年起长期驻日本未参与日常经营,股东称其近期恶意清盘基金并挂失印章[6] - 双方均启动司法程序,公司银行U盾及法人章控制权存争议[12][3] 行业影响 - 业内人士警示量化私募快速扩张加剧治理难题,需完善股权架构与决策机制[16] - 强调应以投资者利益为先,避免股东纠纷损害持有人资产安全[2][14]
5家金融机构同日收罚单!
金融时报· 2025-08-10 03:20
债券发行违规处分 - 交易商协会8月8日披露5份罚单,涉及债券一级发行环节违规,受处分对象包括1家信用评级公司、1家期货公司和3家私募机构,其中两家私募已被撤销管理人登记 [1] - 具体处分措施:上海复熙资产和江苏煜宁私募因协助非市场化发行被严重警告,上海寰财私募和中原期货因协助"自融"发行被警告,中证鹏元因评级违规被警告并责令改正 [2] - 中证鹏元存在四项违规行为:向企业发送评级提升建议方案、评级与营销人员未隔离、提前开展评级作业、资产未完成变更即出具评级 [3] 结构化发债违规 - 4家机构涉及协助企业违规发债:复熙资产和江苏煜宁通过资管产品协助非市场化发行并收取费用,上海寰财通过私募基金嵌套资管计划协助"自融",中原期货未核查资管产品关联关系 [4] - 私募基金频繁参与结构化发行,部分机构主动提供"自融"服务如收取返费或代持债券,上海寰财和江苏煜宁此前已被中基协撤销登记 [5] - 江苏煜宁前身嘉和源曾向投资者承诺保本保收益,利用私募基金协助发债并收费,虚假填报高管信息,2023年6月被中基协撤销登记 [6] 评级机构违规 - 中证鹏元评级作业不独立,存在市场营销与评级作业混同问题,被交易商协会警告并要求整改 [3] - 信用评级机构应遵循独立客观原则,但存在直接指导企业提升评级的行为,背离展业基本要求 [3]
俄罗斯:已邀请特朗普赴俄与普京会谈;包头通报人才引进相关问题:讲师团主要负责人被免职;刘益谦旗下公司拟主动退市丨每经早参
每日经济新闻· 2025-08-09 23:44
宏观经济数据 - 7月CPI环比由上月下降0.1%转为上涨0.4%,同比持平,主要受暑期出游旺季影响,飞机票、旅游、宾馆住宿和交通工具租赁费价格环比分别上涨17.9%、9.1%、6.9%和4.4%,合计影响CPI环比上涨约0.21个百分点 [3] - 7月PPI环比降幅收窄0.2个百分点至-0.2%,同比下降3.6%,降幅与上月相同 [3] 产业政策与投资 - 河南省设立总规模30亿元的人工智能产业基金,探索投补联动、投贷联动等支持机制 [4] - 四川省联合重庆、云南、陕西推出离境退税"即买即退"服务,境外旅客可在五地机场任一口岸离境完成验核 [5] 文娱消费 - 2025年暑期档电影总票房超82亿元,《南京照相馆》以超20亿元票房领跑,2025年中国电影总票房已突破355亿元 [6] 企业动态 - 宇树科技创始人王兴兴表示公司每年50%业绩来自海外市场,正推进上市进程,认为机器人硬件能力够用但模型能力欠缺 [11] - 伯朗特机器人总经理提议固定月薪200万元未获董事会通过,引发投资方君岚投资公开指责并要求修改公司章程 [12] - 中欧医疗创新股票基金自8月11日起限大额申购,单日单账户不超过10万元 [13] - 宝马计划召回超23万辆汽车,涉及起动器发电机的电源连接器安全隐患,为5月召回活动的扩大 [15] - *ST天茂拟主动撤回A股上市交易,计划转入退市板块转让 [16] 资本市场动向 - 景林香港公司二季度美股持仓总市值28.74亿美元,新进英伟达、清仓苹果,Meta仍为第一大重仓股 [18][19] - 哈佛大学捐赠基金投资贝莱德比特币ETF约1.16亿美元,成为其第五大投资 [21]
重生、复仇、期货大佬……私募居然拍“爽剧”了!
上海证券报· 2025-08-09 13:46
短剧出品方信息 - 短剧《重生千禧年,我靠期货走上复仇之路》由洼盈投资、深涵资本等3家私募管理人联合出品 [1][6] - 上海深涵投资成立于2015年,员工5人,董事长卫巍曾任职上海太辰科技原油产品投资经理和上海鸿凯投资总监 [6] - 洼盈投资成立于2015年,规模0-5亿元,员工11人,实控人周伟曾任职上海合顺董事长 [7] - 周伟旗下量化CTA产品业绩表现良好,但2023年其持有的2000万股权被法院冻结至2026年11月 [9] 私募行业跨界动态 - 私募机构参与影视制作属行业首次,引发市场高度关注 [9][10] - 业内人士认为短剧可作为投资者教育新形式,帮助理解期货市场运作 [3][10] - 部分机构担忧短剧可能过度简化金融逻辑,导致投资者低估风险 [3][11] - 2023年监管通报显示多家私募因从事与主业无关业务被处罚,包括销售伪金交所产品、易经算命等 [12][13] 短剧内容概况 - 剧情讲述私募老板重生后利用期货市场复仇的故事,涉及327国债期货等真实事件 [4][6] - 男主角设定为管理百亿规模的私募基金老板,因期货市场波动导致巨亏 [4] - 剧中包含期货交易、资金挪用、婚姻背叛等商业元素 [4][6]
量化私募巨头灵均投资,最新发声!
中国基金报· 2025-08-09 11:22
公司治理重构 - 公司因2024年2月19日集中下单事件被沪深交易所限制交易三天 随后对公司治理结构进行重大优化 形成"36要义"和"1+5"工作思维的企业文化体系 [2] - 调整核心管理层分工 董事长蔡枚杰统筹公司文化与治理体系 首席投资官马志宇专注投研技术突破 形成"共管+专精"的高效协同模式 [2] - 建立全流程内置化风控规则 将风控参数嵌入策略逻辑 交易系统设置全维度风控规则 实现"策略+系统"双重防线 [7] 管理团队特质 - 董事长蔡枚杰管理风格务实率真 强调企业家精神与目标对齐决策 认为企业家的认知高度决定公司发展上限 [3] - 首席投资官马志宇管理风格理性规则化 受海外对冲基金经历影响 注重明确规则与绩效标准 以逻辑和结果为导向 [4] - 两人管理风格互补 通过聚焦目标达成提升决策效率 形成公司特有的管理文化 [3][4] 战略升级与技术创新 - 全面升级策略体系 强化中短期信号挖掘 优化1至2天短周期预测模型 实现短中长周期信号的均衡配置 [8] - 2024年攻克内存共享技术 算力规模翻倍 单人瞬时算力调度能力提升20余倍 支撑短周期策略迭代需求 [9] - 构建"数据—因子—模型—组合生成"投资流程 统一预测模型与交易成本模型 差异化配置风险模型参数 [7][8] 核心竞争力构建 - 长期积累形成体系化能力 包括信号丰富度 实战经验内化等 在量化行业同质化竞争中建立精细度优势 [10] - 顶级人才具备前沿技术转化能力 将机器学习等新技术与投资场景结合 实现从算力到预测力的高效转化 [10] - 将合规风控与业绩作为生命线 通过系统化治理筑牢根基 在服务端深化客户需求响应 建立差异化路径 [5][6] 行业认知与企业文化 - 量化行业进入强合规重稳健的监管环境 需通过系统化手段平衡风险控制与策略有效性 [7] - 算力从基础工具演变为关键竞争变量 GPU算力支撑机器学习模型迭代 直接影响信号挖掘的深度与时效性 [9] - 企业文化强调居安思危 将"不松懈不回避"作为团队准则 通过具体事件打磨文化渗透的有效性 [5][6]
多家公募机构高管出现变动;公募REITs持续上新受热捧
中国基金报· 2025-08-09 09:36
基金经理变动 - 招商基金资深基金经理翟相栋因个人原因离任 不再转任公司其他岗位 市场传闻其下一站或为私募基金 [1] - 东吴基金董事长马震亚到龄转任高级督导 薛臻接任新董事长 公司二季度末非货基金管理规模263亿元 行业排名第95 [1] 公募REITs市场 - 首批两只数据中心公募REITs上市首日大涨30% 成交金额合计近7亿元 [1] - 中证REITs全收益指数和REITs指数年内分别上涨13.37%和9.91% 跑赢多个主流指数 [2] - 中金唯品会奥特莱斯REIT和中航京能光伏REIT扩募获批 [12] 券商资管动态 - 广发资管撤回公募牌照申请 目前仅6家券商资管递交申请 2023年后无新增获批 [3] - 公募牌照审批呈现收紧态势 其他券商资管公司是否继续申请有待观察 [3] 基金产品表现 - 可转债基金表现亮眼 十多只主题基金年内净值增长率超15% 最高近25% [7] - 中欧数字经济混合基金暂停百万元以上大额申购 该基金近一年业绩超150% 同类排名8/4349 [4] - 债券型ETF市场规模近5200亿元 博时科创债ETF规模突破100亿元 百亿级产品达24只 [10] 基金公司业绩 - 华夏基金上半年营收42.58亿元 同比增长16.05% 净利润11.23亿元 同比增长5.74% [8] - 华夏基金管理资产规模超2.85万亿元 公募规模首次突破2万亿元 二季度为投资人赚取利润300.92亿元 [8] 基金公司高管变动 - 北信瑞丰基金总经理刘晓玲离职 由宣学柱接任 公司公募规模从上百亿下滑至不足30亿元 [9] - 景顺长城基金任命叶才为董事长 公司二季度末非货基金管理规模4606.38亿元 行业排名第11 [13] 市场观点 - 港股基金经理认为调整源于外部不确定性和短期涨幅 但估值仍低 看好科技和高股息方向 [13] - 量化私募规模快速增长 多家机构突破百亿 中证500和中证1000指增产品收益率分别达22.59%和26.96% [14] 私募监管 - 银行间市场交易商协会对3家私募机构进行自律处分 涉及非市场化发行和收取大额服务费 [15]
基金大事件|多家公募机构高管出现变动;公募REITs持续上新受热捧
搜狐财经· 2025-08-09 09:33
基金经理变动 - 招商基金资深基金经理翟相栋因个人原因离任,不再转任公司其他岗位,市场传闻其下一站或为私募基金 [1] - 东吴基金董事长马震亚到龄转任高级督导,新任董事长薛臻履新,公司二季度末非货基金管理规模263亿元,行业排名第95 [2] - 景顺长城基金任命叶才为新任董事长,总经理康乐不再代任,公司二季度末非货基金管理规模4606.38亿元,行业排名第11 [17] 公募REITs动态 - 首批两只数据中心公募REITs上市首日大涨30%,成交金额合计近7亿元,中证REITs全收益指数年内上涨13.37% [3] - 中金唯品会奥特莱斯REIT和中航京能光伏REIT扩募获批,年内公募REITs最高涨幅超50% [15][16] 公募基金业绩与规模 - 华夏基金上半年营收42.58亿元(同比+16.05%),净利润11.23亿元(同比+5.74%),管理总规模突破2.85万亿元,公募规模首超2万亿元 [11] - 可转债基金表现亮眼,十多只产品年内净值增长率超15%,最高达25%,可转债市场创十年新高 [9][10] - 中欧数字经济混合基金因近一年业绩超150%(同类排名8/4349)暂停百万元以上大额申购 [6] 债券与ETF市场 - 博时科创债ETF规模突破100.31亿元,全市场债券型ETF规模近5200亿元,百亿级产品达24只 [13] - 债券ETF市场品种创新推动生命力提升,业内人士看好未来发展 [14] 港股与量化私募 - 恒生指数和恒生科技指数年初至今分别上涨22.17%和20.80%,港股主题ETF获1041亿份净申购,基金经理看好科技与高股息方向 [18] - 量化私募中证500/1000指增产品收益率达22.59%/26.96%,多家机构规模突破百亿,新晋百亿量化私募包括微观博易、蒙玺投资等 [19] 行业监管与舆情 - 银行间市场交易商协会对上海复熙资产等3家私募进行自律处分,涉及非市场化发行及收取大额服务费 [20] 市场行情 - A股本周上证指数累计涨2.11%,深证成指涨1.25%,创业板指涨0.49%,新疆基建、超级水电站等概念股表现突出 [7][8]
超6成私募产品业绩创新高!15只“双十基金”产品在列!盛丰私募旗下产品排名居前!
私募排排网· 2025-08-09 03:05
市场表现 - 2025年7月A股三大股指单边上扬,上证指数涨3.74%,深证成指涨5.20%,创业板指涨8.14% [1] - 2761只成立满1年的私募产品净值创新高,占展示业绩产品的60.43% [1] - 按策略分类:股票策略产品1654只(主观多头+量化多头),多资产策略393只,期货及衍生品327只,债券策略290只 [1] 产品分布特征 - 按公司规模:5亿以下私募产品占比超40%(1122只),百亿私募产品379只 [2] - 21只成立超10年的产品中,15只为"双十基金"(成立年化收益>10%),主观多头占15只 [2] - 百亿私募代表产品:中欧瑞博6期成长价值(主观多头)、进化论复合策略系列(2只) [5] 各策略业绩亮点 股票-量化多头 - 478只创新高产品中,盛丰量化选股1号规模居首(20-50亿),近一年收益第9 [6][9] - 收益前五来自靖奇投资、翰荣投资、久铭投资、量盈投资、深圳泽源 [6] - 百亿私募黑翼资产、龙旗科技各1只产品上榜 [6][8] 股票-主观多头 - 能敬投资控股包揽近一年收益冠亚军(能敬价值优选二号、能敬卓瑜二号) [10][12] - 一久私募旗下珊瑚至简-共创辉煌位列第5,专注成长股投资 [14] 多资产策略 - 巴克夏投资包揽收益前两名(高能6号、周周利3号) [15][17] - 黑翼优选成长1号(复合策略)规模居前,近一年收益第4 [18] 期货及衍生品策略 - 申优资产、在赢私募、会世私募分列收益前三 [19][21] - 草本致远1号B类规模最大(10-20亿),近一年收益第7 [22] 债券策略 - 元康星辰量化4号(转债交易)收益居首 [23][24] - 细分策略中转债交易产品占15只,债券增强占3只 [23] 行业观点 - 中欧瑞博吴伟志认为当前市场处于牛市第二阶段,创新药、AI、稳定币金融创新为领涨主线 [5] - 量化私募呈现策略多元化趋势,盛丰私募等新锐机构通过AI模型构建阿尔法策略 [9]