Workflow
绿色经济
icon
搜索文档
高颜值高质量 “美丽北京”要内外兼修
北京晚报· 2025-12-13 07:18
花园城市建设 - 北京在实现首个全域国家森林城市基础上,将花园城市建设作为城市发展目标,是建设美丽中国的北京方案 [2] - 花园城市建设需让市民可感可及,通过解决社区痛点进行花园式提升和更新,例如南苑街道展开花园式微体检并访谈居民 [2] - 打造北京大花园需遵循“绿化、彩化、立体化”原则,其中森林覆盖率已提升到45%,但需加强森林质量与生态系统多样性 [3] - “彩化”旨在丰富植物景观,实现“春新彩、夏浓绿、秋斑斓、冬银墨”的四季特色 [3] - “立体化”指在高密度中心城区推广立体绿化,挖掘垂直面、墙面、屋顶等空间实现空中有绿 [3] 生态环境治理与减污降碳 - “十四五”以来,北京PM2.5连续四年稳定达到国家空气质量二级标准,在2020年进入“30+”水平后,四年内又下降了19.7% [4] - 减污降碳协同治理任务依然艰巨,需深化京津冀及周边地区协同治理,建立跨区域成效量化评估体系 [4] - 能源结构转型是关键,北京在北方城市中率先解决燃煤污染,但当前天然气供热占比较高 [4] - 建议推动供热系统更多利用余热热源替代天然气热源,例如回收垃圾焚烧发电、工业、数据中心的余热用于供暖 [5] - 需建设跨季节储热设施以收集存储非采暖季节的余热,助力实现零碳供热 [5] - 产业领域应推广绿色供应链管理,推动产业链上下游协同减排 [5] - 交通领域应持续推进“公转铁”、“油换电”转型,扩大新能源汽车普及以降低移动源污染 [5] - 依托卫星遥感、人工智能等技术优势,实现PM2.5与温室气体的精准监测、预警及溯源 [5] 绿色经济发展与产业机遇 - 北京锚定建设国际绿色经济标杆城市的新目标,以“双标杆”引领高质量发展 [5] - 建设中关村、未来科学城等平台构建了国家级绿色技术供给体系,数字治理、绿色金融与国际化程度为绿色经济提供核心支撑 [6] - 实现“绿色生金”的核心是将绿色转化为新质生产力,需推动绿色技术产业化与集群化发展,培育新的经济增长曲线 [6] - 利用人工智能、大数据优化能源系统运行、城市管理与供应链协同,让节能降碳直接转化为经济效益 [6] - 探索国际碳市场合作与绿色投资规则,以吸引全球绿色资本集聚,为绿色产业发展提供资金保障 [6] 社会参与与意识提升 - 建设绿色低碳家园需增强全民绿色意识,将绿色理念融入学校教育、社区生活与公共服务 [7] - 鼓励市民通过选择公共交通、骑行步行、垃圾分类、节约水电等日常行动贡献力量 [7] - 北京市人社局举办“十五五”征文活动,共收到360篇稿件,其中59篇获奖,广泛征集社会对就业、社保、人才等热点问题的对策建议 [7][8] - 活动累计收到“对策建议类”文章170篇、意见建议190条,为首都人社事业高质量发展注入新动能 [8]
中马打造共建“一带一路”区域“样板间” 新兴领域合作方兴未艾
21世纪经济报道· 2025-12-13 01:01
编者按: 东盟是中国周边外交优先方向和高质量共建"一带一路"重点地区。随着中国—东盟自贸区3.0版升级议 定书签署,双方产业链与供应链正加速融合,为区域发展注入新动能。2025年11月,《21世纪经济报 道》记者深入马来西亚、泰国等东南亚国家,围绕新能源汽车、智能家电、数字基建、人工智能等重点 领域,实地走访工业园区、企业及相关机构,近距离观察产业动态、记录中资出海足迹、感知两地人文 交汇,讲述中国与东盟共赢故事。 马来西亚总理安瓦尔在展望中马合作时就重点提到技术领域,称马来西亚对数字技术、人工智能和半导 体领域抱有极大兴趣,还需要提升劳动力水平。"我们希望中国能给予马来西亚年轻人更多的机会,接 触中国的技术和培训。" 中马务实合作硕果累累 自2013年中国提出共建"一带一路"倡议以来,马来西亚是最早响应该倡议的国家之一,成为共建"一带 一路"早期收获最丰硕的国家之一,突出表现在基础设施建设不断升级、中马双边贸易规模持续扩大 等。 今年11月下旬,21世纪经济报道记者前往马来西亚,实地调研两国共建"一带一路"倡议下的成果。记者 在现场看到,一方面,中马有系统地推进共建"一带一路"的旗舰项目马来西亚东海岸铁路等 ...
人文经济等多种经济形态屡被提及,有何内涵?丨聚焦河源市委全会
搜狐财经· 2025-12-12 17:48
文章核心观点 河源市在市委全会报告中系统阐述了其未来产业发展战略,核心是围绕广东省“十五五”规划建议,通过积极布局和发展低空经济、智能经济、首发经济、绿色经济、人文经济、体育经济等多种新兴及特色经济形态,并借助“飞地经济”、“飞海经济”等创新合作模式,深度融入湾区经济、流域经济和都市圈经济,旨在推动产业体系向高端化、智能化、绿色化转型升级,构建独具特色的现代化产业体系,实现经济高质量发展 [1][4][6][7][13][16][17][18][22] 低空经济 - 积极发展低空经济等新兴产业和未来产业,以破解发展瓶颈并推动产业体系迭代升级 [4][6] - 产业内涵涵盖航空器研发、生产、销售以及相关基础设施建设、飞行服务、产业应用等综合性经济形态 [4] - 东源县以低空文旅为切入口,在万绿湖建立6号星舰基地,设置eVTOL起降站点等设施,拓展低空城市治理等应用场景 [6] - 龙川县加快构建县域级空地一体交管系统,探索低空物流配送、无人车物流、无人机等新业态 [6] 首发经济与玩具产业 - 培育发展首发经济,推动企业从“幕后代工”向“台前创造”转型,构建自主品牌与市场能力,重塑产业价值链 [7][12] - 河源积极打造体育用品及玩具产业带,吸引丹尼玩具等20余家玩具制造企业落户,为泡泡玛特、迪士尼等IP品牌代工 [8][12] - 今年前三季度,河源玩具制造产业实现产值52.9亿元,同比增长40.4%,预计全年可突破70亿元 [8] 智能经济 - 促进智能经济蓬勃发展,推动人工智能全方位赋能千行百业 [13] - 构建“一核两带三区”创新格局,以优化创新要素配置,形成区域创新体系 [13] - 东源县柳城镇建成全省最大智慧农场,实现水稻全流程无人化作业,效率较人工提升50倍以上,辐射良田1万亩 [13] 绿色经济 - 大力发展绿色经济,推动产业数字化、智能化同绿色化深度融合,培育清洁能源、节能环保产业 [16] - 河源水环境质量、空气质量优良率全省第一,发展绿色经济是释放生态潜力的必然选择 [16] - 东源东瑞农牧采用“6920”楼房养殖模式,土地利用率提高6倍,并实现畜禽粪污资源化利用 [16] “飞地经济”与“飞海经济” - 健全“飞地经济”、“飞海经济”发展模式,以深化区域合作,精准招引延链补链强链项目 [17] - “飞地经济”指打破行政区划限制实现资源互补,“飞海经济”是内陆与沿海地区间的合作模式 [17] - 河源龙川(宝安)科技创新中心采用“孵化在深圳、转化在龙川”模式,已入驻6家机构、10家企业,2024年实现产值2.9亿元,预计2025年达5亿元 [17] - 龙川县谋划约6.9平方公里的高铁新城片区,打造面向湾区的产业转移承接平台 [17] 湾区经济、流域经济与都市圈经济 - 主动参与湾区经济、流域经济、都市圈经济,实现更大范围的资源共享、市场互通、产业相融 [18] - 河源作为粤港澳大湾区组成部分,紧邻大湾区,具备融入发展的先天条件,核心在于融入大湾区产业链创新链,深化深河产业协作 [18] 人文经济与体育经济 - 积极发展人文经济,以人的全面发展为核心,强调文化价值与社会效益协同发展 [22] - 实施“十带百坊千创客”培育行动,擦亮“河创客”品牌IP,引导乡村创客将生态文化转化为发展资本 [22] - 积极发展体育经济,推动体育事业和产业协同联动,通过举办河美共赢篮球联赛、“穿越万绿湖”徒步等活动,打造“万绿湖+体育”赛事品牌及“徒步之城” [22]
中马打造共建“一带一路”区域“样板间”,新兴领域合作方兴未艾
21世纪经济报道· 2025-12-12 12:19
"中国是马来西亚的好朋友,中马双边关系不仅有辉煌的过去,更有光明的未来。"马来西亚总理安瓦尔曾这样形容中马关系。 (在建的马来西亚东海岸铁路是中马两国共建"一带一路"的旗舰项目。中交四航局马东铁项目八分部供图 ) 南方财经 21世纪经济报道记者胡慧茵 马来西亚吉隆坡报道 自2013年中国提出共建"一带一路"倡议以来,马来西亚是最早响应该倡议的国家之一,成为共建"一带一路"早期收获最丰硕的国家之一,突出表现在基础 设施建设不断升级、中马双边贸易规模持续扩大等。 中马共建"一带一路"已走过12年光辉历程。今年11月下旬,21世纪经济报道记者前往马来西亚,实地调研两国共建"一带一路"倡议下的成果。记者在现场 看到,一方面,中马有系统地推进共建"一带一路"的旗舰项目马来西亚东海岸铁路等标志性工程,提升东盟国家互联互通程度;另一方面,双方还致力于 打造更多"小而美"的民生工程。此外,中马在新兴领域合作方兴未艾,比如围绕数字、绿色丝绸之路的合作不断深入。 亚太"一带一路"共策会会长、马来西亚交通部前部长翁诗杰提到,中马共建"一带一路"的两个发展阶段,一是在共建"一带一路"倡议首个十年,马中两国 以传统基建项目为核心展开合 ...
云南临沧:协同“三大经济” 推动兴边富民
人民日报· 2025-12-12 05:37
核心观点 - 临沧市在“十四五”期间,通过聚焦“3815”战略目标,协同发展资源、园区、口岸“三大经济”,实现了经济总量突破千亿元,并在党建引领、产业创新、开放枢纽、生态民生及社会治理方面取得系统性进展,全面推动中国式现代化地方实践 [1] 党建引领与治理 - 将党的领导贯穿经济社会发展全过程,深化边疆党建长廊和清廉建设,通过机制创新提振党员干部干事创业精气神,为发展定向领航 [2] - 以铸牢中华民族共同体意识为主线,实现民族团结进步示范创建全覆盖,获评全国示范区,并创新基层治理模式,构建“自然村长+微网格”机制 [6] - 启动沿边小康村建设,建成44个边境幸福村,10个边境乡镇100%实现三级公路通达,并健全强边固防机制,构建近300公里边境线立体化防控体系 [6] 产业创新与升级 - 全社会研发投入年均增长17%,产业投资和民间投资占比分别增长44.5%和34%,科技创新深度赋能产业发展 [3] - 高原特色农业重点产业全产业链产值突破2000亿元,其中“临沧茶”品牌2025年综合产值目标突破380亿元,临沧坚果2025年产值达114亿元,带动果农人均年增收3000元 [3] - 园区经济集聚效应显著,1个国家级开发区与6个省级园区以仅占全市0.11%的国土面积,贡献了10.7%的地区生产总值和近35%的规模以上工业总产值 [3] - 文旅产业围绕“有一种叫云南的生活”主题发展,建成4个全国乡村旅游重点村,旅游总花费年均增长超17% [3] - 精品咖啡产业与国际品牌库迪咖啡共建产业园,并屡获国际奖项 [3] 开放枢纽与基础设施 - 2021年打通经清水河口岸的中缅印度洋新通道,累计完成海公铁、公铁联运集装箱超4.9万标箱,成为“一带一路”南向国际陆海大通道重要组成部分 [4] - 交通基础设施升级,昆明至临沧铁路实现国内段全程高速,高速公路通车里程达468公里,凤庆中和机场通航形成“一市三机场”格局 [4] - 清水河口岸实现智慧化升级,通关时间缩至3.5小时,成本大幅降低,并与20个国家和地区产生贸易往来,援缅滚弄大桥建成深化对外合作 [4] 生态建设与新能源 - 成功创建全国生态文明建设示范区,划定生态保护红线886万亩,累计造林33.16万亩,森林覆盖率达57.8%,并稳步推进省级林业碳汇试点 [5] - 新能源产业快速发展,理论装机规模达2002万千瓦,并网容量突破500万千瓦,规模居云南省前列 [5] - 云南南滚河国家级自然保护区纳入亚洲象国家公园创建范围,生物多样性保护水平全面提升 [5] 民生保障与社会发展 - 一般公共预算支出80%以上投向民生领域,2024年全体居民人均可支配收入增至25167元 [5] - 脱贫攻坚成果持续巩固,农村居民人均可支配收入增速连续4年超全省平均水平 [5] - 公共服务持续提质,累计新增城镇就业27.5万人、学位超3.6万个 [5]
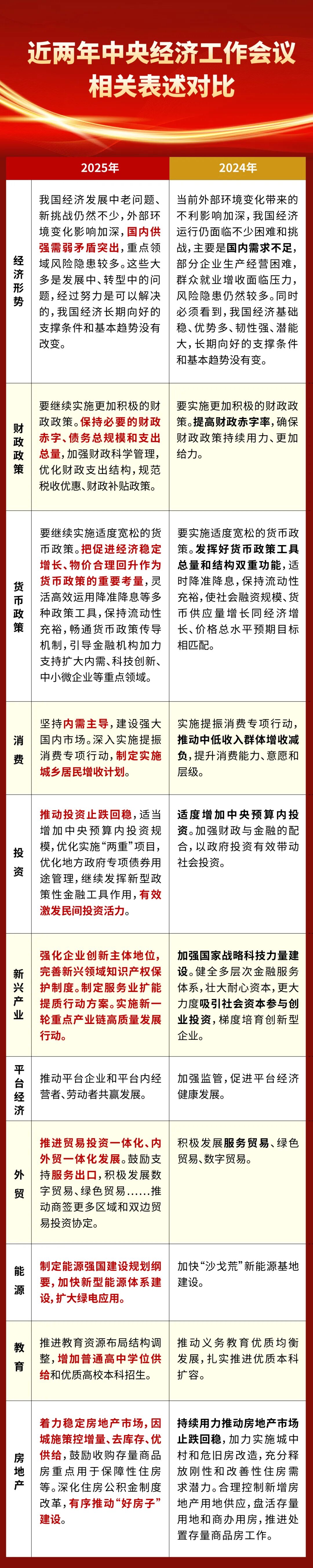
首提“新的认识”!中央经济工作会议定调,明年经济工作怎么做?
每日经济新闻· 2025-12-12 03:46
12月10日至11日,中央经济工作会议在北京举行。 对比近十年来中央经济工作会议相关表述,《每日经济新闻》记者(以下简称"每经记者")发现,与以往强调规律性认识不同,本次会议首次提出:"通 过实践,我们对做好新形势下经济工作又有了新的认识和体会:必须充分挖掘经济潜能,必须坚持政策支持和改革创新并举,必须做到既'放得活'又'管得 好',必须坚持投资于物和投资于人紧密结合,必须以苦练内功来应对外部挑战。" 在具体行文中也有不少变化。例如:货币政策方面,从去年的"发挥好货币政策工具总量和结构双重功能",调整为"把促进经济稳定增长、物价合理回升 作为货币政策的重要考量";在消费能力方面,从去年的"推动中低收入群体增收减负",转变为明确提出要"制定实施城乡居民增收计划";教育领域,新 增强调"增加普通高中学位供给";房地产领域,在控增量、去库存基础上,强调"优供给,鼓励收购存量商品房重点用于保障性住房等";服务业方面,强 调"制定服务业扩能提质行动方案"。 | | 要继续实施更加积极的财 | 要实施更加积极的财政政 | | --- | --- | --- | | 则才 | 政政策。保持必要的财政 | 策。提高财政赤字率 ...
首提“新的认识”!中央经济工作会议定调 明年经济工作怎么走?
每日经济新闻· 2025-12-11 17:32
12月10日至11日,中央经济工作会议在北京举行。 | IEV | かすヽ 原力心 M 天 1 × 山 | MAX ATT 次 / / x | | --- | --- | --- | | EX | 总量,加强财政科学管理, | 给力。 | | 策 | 优化财政支出结构,规范 | | | | 税收优惠、财政补贴政策。 | | | | 要继续实施适度宽松的货 | 要实施适度宽松的货币政 | | | 币政策。把促进经济稳定 | 策。发挥好货币政策工具 | | | 增长、物价合理回升作为 | 总量和结构双重功能,适 | | | 货币政策的重要考量,灵 | 时降准降息,保持流动性 | | ਜ | 活高效运用降准降息等多 | 充裕,使社会融资规模、货 | | 政 | 种政策工具,保持流动性 | 币供应量增长同经济增 | | 策 | 充裕,畅通货币政策传导 | 长、价格总水平预期目标 | | | 机制,引导金融机构加力 | 相匹配。 | | | 支持扩大内需、科技创新、 | | | | 中小微企业等重点领域。 | | | | 坚持内需主导,建设强大 | 实施提振消费专项行动, | | 消 | 国内市场。深入实施提振 | 推 ...
中国是绿色经济扩张主要推动力
中国经济网· 2025-12-10 22:41
核心观点 - 绿色经济已成为规模超5万亿美元的关键市场,并将持续高速增长,是推动全球经济增长的关键力量 [1][2] 市场规模与增长预测 - 2024年全球绿色经济市场规模已超过5万亿美元,预计2030年将增长至7万亿美元以上,增长速度仅次于科技行业 [2] - 绿色经济中,减排领域市场规模达4.6万亿美元,涵盖可再生能源、电动汽车、储能、氢能、碳捕集等具体行业 [2] - 适应与韧性领域市场规模为1.1万亿美元,但报告指出其被严重低估,实际规模更大,且增长迅速 [2] 市场驱动因素与特征 - 市场增长由需求扩大、成本下降、政策支持共同推动,成熟技术持续扩张,新兴技术将成为下一个增长点 [3] - 多个行业已出现商业模式成熟、成本下降、部署加速的态势,如电动汽车、电池、太阳能与风能正经历成本下降与需求增长的双重驱动 [2] - 绿色经济市场已具备产业化、规模化特征,驱动力从政策驱动转向市场自发 [3] 细分市场构成 - 减排领域具体包括可再生能源、能源基础设施与电网、储能、电动汽车及充电基础设施、建筑能效、工业脱碳技术、农业与林地低碳解决方案、氢能与衍生燃料、碳捕集、碳利用与封存等行业 [2] - 适应与韧性领域具体包括水资源管理与抗旱技术、气候适应型基础设施、防洪防灾系统、农业气候韧性技术、保险和风险管理、气候监测与早期预警系统等行业 [2] 中国在全球绿色经济中的领导地位 - 中国是全球绿色经济扩张的主要推动力,在投资、创新、部署与产业链控制等几乎所有关键维度上处于世界领先地位 [4] - 中国清洁能源投资从2019年的3720亿美元增加到2024年的6590亿美元,年复合增长12%,2024年投资规模比第二名欧洲高60% [4] - 中国正引领“电力经济”,2020年以来太阳能发电装机量增加了4倍,风能新增装机实现翻倍增长,贡献了全球60%以上的风能与太阳能新增装机容量 [4] - 中国建筑部门终端能源35%为电力,工业部门为30%,中国是全球最大的电动汽车市场,拥有1200万个充电桩 [4] - 2025年中国碳排放首次下降,同时经济活动保持增长,其领先地位基于二十年的产业政策积累 [4] - 中国的成就标志着全球绿色能源领导权正从“西方”转移到“东方” [4] 对企业和政府的意义 - 绿色经济市场度量更关注流入企业和市场的绿色收入及相关市场需求价值,这更能反映企业和投资者视角下的“市场规模”和“商机” [3] - 企业能在绿色市场中实现更快增长、更高估值与更低资本成本 [3] - 政府可通过绿色经济提升国内生产总值(GDP)、增强能源独立性、创造就业、提升经济韧性 [3]
世界经济论坛报告称——中国是绿色经济扩张主要推动力
经济日报· 2025-12-10 22:39
全球绿色经济市场规模与增长前景 - 全球绿色经济在2024年已超过5万亿美元市场规模,预计将在2030年增长至7万亿美元以上,增长速度仅次于科技行业 [2] - 绿色经济市场已具备产业化、规模化特征,其增长由需求扩大、成本下降、政策支持共同推动 [3] - 绿色经济正在成为推动全球经济增长的关键力量 [1] 绿色经济细分市场构成 - 减排领域市场规模达4.6万亿美元,涵盖可再生能源、电动汽车及充电基础设施、工业脱碳技术、氢能、碳捕集等具体行业 [2] - 适应与韧性领域市场规模为1.1万亿美元,包括气候适应型基础设施、防洪防灾系统、农业气候韧性技术等,但报告指出该市场被严重低估,实际规模更大且增长迅速 [2] - 电动汽车、市售电池、太阳能与风能等行业正经历成本下降与需求增长的双重驱动 [2] 绿色经济的商业与战略价值 - 报告重点关注每年流入企业和市场的绿色收入以及相关市场需求的价值,认为这种度量更能反映企业和投资者视角下的“市场规模”和“商机” [3] - 企业能在绿色市场中实现更快增长、更高估值与更低资本成本 [3] - 政府可通过绿色经济提升国内生产总值(GDP)、增强能源独立性、创造就业、提升经济韧性 [3] 中国在全球绿色经济中的领导地位 - 中国是全球绿色经济扩张的主要推动力,在投资、创新、部署与产业链控制等几乎所有关键维度上处于世界领先地位 [4] - 中国清洁能源投资从2019年的3720亿美元增加到2024年的6590亿美元,年复合增长12%,2024年投资规模比第二名欧洲高60% [4] - 全球风能与太阳能新增装机容量中有60%以上由中国贡献,中国太阳能发电装机量自2020年以来增加了4倍,风能新增装机也实现翻倍增长 [4] - 中国是全球最大的电动汽车市场,拥有1200万个充电桩,其建筑部门终端能源35%为电力,工业部门这一比例为30% [4] - 中国的领先基于二十年的产业政策积累,标志着全球绿色能源领导权正从“西方”转移到“东方” [4]
新华指数・博鳌发布|展望“十五五”新机遇
新华财经· 2025-12-10 09:33
文章核心观点 - 指数作为洞察趋势、破解难题的“数字钥匙”,在解码中国经济新动能、捕捉以人为本的产业机遇、校准要素流动以激发全国统一大市场潜力、以及传播区域品牌价值方面发挥着关键作用 [1][2][14] 宏观经济与产业趋势 - 在全球开放指数下降背景下,全球南方新兴市场开放进程加快,中国凭借超大规模市场与产业配套能力为区域繁荣注入持久动力 [3] - 二十届四中全会将“建设现代化产业体系,巩固壮大实体经济根基”置于战略任务首位,并首次提出建设能源强国 [3] - 绿色经济发展态势鲜明,全国每3度电中就有1度来自绿电,为人工智能、算力等新兴产业提供能源保障 [3] - 2024年内蒙古现代能源经济发展指数同比增长24.21%,新能源高质量发展指数同比增长11.37% [3] - 山西定襄作为世界最大法兰出口基地,正加快推进风电法兰等产品的碳足迹核算 [3] 新兴产业发展与融合 - 中国已成为全球最大的新材料生产和应用国,稀土永磁材料应用从手机、新能源汽车拓宽至机器人、低空经济等领域 [4] - 包头作为国内最大稀土新材料基地,其发布的指数预测2025年底综合稀土价格将波动上行,维持温和增长周期 [4] - “中国镍都”金昌培育壮大有色金属新材料、新能源和新能源电池2个千亿产业,以及数字经济等4个百亿产业,其产业集成指数实现稳健增长 [6] 消费新趋势与机遇行业 - 新华指数研究院发布文化消费、健康消费、银发经济、美丽经济、宠物经济等五大聚焦“人”的机遇行业 [7] - 以网剧、网游、网文为代表的文化出海“新三样”呈现爆发式增长,约占中国文化贸易总额的四分之一 [7] - 2024年数字文化产业占GDP比重接近5%,成为重要经济增长引擎 [7] - “奔县游”消费市场持续扩容,大同、甘肃等地相关文旅指数不断走高 [7] - 健康消费趋势呈现轻药方、便捷化、品质化特点,如安徽亳州推出黄芪苹果汁等产品 [8] - 哈尔滨银发经济指数自2022年以来年均增速15.27% [8] - 2024年全球宠物食品市场规模达1467.3亿美元,中国宠物食品市场规模排名第三,行业指数近四年复合增长7.4% [8] - 2024年中国“她经济”消费规模约10万亿元,相关企业数量超过830万家 [9] 全国统一大市场与要素流动 - 一批价格指数发挥“晴雨表”作用,如中国马铃薯系列价格指数帮助“定西价格”成为全国定价基准,并推动河北围场引入马铃薯仓单贷、价格指数保险等金融工具 [10] - 武都花椒价格指数展现出超过全国平均水平的市场敏感度 [10] - 辽宁鞍山通过建立大数据平台和编制全国首只菱镁产业链价格指数,防范低价竞争,提供积极价格指引 [10] - 2025年《特色农产品价格指数编制与发布规范》行业标准正式实施,标志着相关工作从“零散探索”迈向“标准引领” [11] 区域品牌与城市发展 - 指数是传播区域品牌价值的数字名片,能将城市底蕴、产业根基与品牌传播形成合力 [12][13] - 延安以红色文化为核心,绑定苹果产业,打造“延安苹果 中国果礼”称号,并运用指数与大数据技术强化城市符号 [13] - 咸阳茯茶电商价格指数串联“茶马古道”历史与“一带一路”机遇,构建产贸联动数字化纽带 [13] - 隰县玉露香梨价格指数量化文化溢价下的产业价值 [13] - 新华指数在全球航运、金融、文化中心等多维评价体系中,洞察到世界经济贸易重心持续东移 [13]