西安银行(600928)
搜索文档
西安银行:主要经营活动均发生在陕西区域内,仅有少量国际结算业务涉及境外利息收入
搜狐财经· 2025-12-31 10:05
公司业务地域分布 - 公司作为区域性股份制商业银行,主要经营活动均发生在陕西区域内 [1] - 公司仅有少量根据经营范围开展的国际结算业务涉及境外利息收入 [1] - 公司明确其业务主阵地为本地市场 [1]
城商行板块12月31日跌0.33%,厦门银行领跌,主力资金净流入2.01亿元
证星行业日报· 2025-12-31 09:07
城商行板块市场表现 - 2023年12月31日,城商行板块整体下跌0.33%,表现弱于上证指数(上涨0.09%),但强于深证成指(下跌0.58%)[1] - 板块内个股表现分化,厦门银行领跌,跌幅为1.08%,齐鲁银行领涨,涨幅为1.77%[1][2] - 板块当日主力资金净流入2.01亿元,但游资资金净流出1.92亿元,散户资金净流出955.75万元,显示资金面存在分歧[2] 个股价格与成交情况 - 齐鲁银行收盘价5.74元,上涨1.77%,成交量84.82万手,成交额4.85亿元,是板块中涨幅和成交额最高的个股之一[1] - 宁波银行收盘价28.09元,下跌0.32%,成交额4.95亿元,是板块中股价最高的个股[1][2] - 江苏银行成交额达8.52亿元,成交量81.73万手,是板块中成交最为活跃的个股[2] - 杭州银行成交额6.26亿元,成交量40.79万手,上海银行成交额3.43亿元,成交量33.84万手,均属于成交活跃的个股[2] 个股资金流向分析 - 上海银行获得主力资金净流入4890.67万元,主力净占比达14.26%,是主力资金流入强度最高的个股[3] - 杭州银行遭遇主力资金净流出5055.15万元,同时游资净流出6204.88万元,是资金流出压力最大的个股[3] - 苏州银行主力资金净流入3065.75万元,主力净占比13.97%,资金关注度较高[3] - 齐鲁银行、成都银行、南京银行均获得超2000万元的主力资金净流入,显示部分资金对区域性银行股的青睐[3]
夯实数字金融发展根基 西安银行的科技赋能之路
经济观察网· 2025-12-30 05:44
公司数字化转型战略与驱动力 - 公司以“1+N+X”为核心战略,强化蓝图引领与组织保障,加速关键系统攻坚,全面增强数字化赋能,驱动业务发展全面提速与升级[1] - 公司数字化转型的核心驱动力源于“数字中国”建设、“数字经济”发展及做好“五篇大文章”中对数字金融的国家重大部署[1] - 公司基于银行数字化和数字化银行双轮驱动策略,强化技术赋能,以数据驱动实现效能革命,不断赋能经营管理转型发展[9] 数字生态建设与外部认可 - 公司凭借在数字生态建设领域的卓越表现,荣获中金金融认证中心(CFCA)评定的“2025数字银行·臻选之光”之“数字生态建设领航之星”奖项[2] - 公司“场景+生态+数据”的创新模式,为城商行数字化转型提供了范本[7] - 公司践行开放银行理念,依托API、SDK、H5、小程序等互联网开放平台技术,将金融服务能力赋能给第三方合作伙伴,推动基础业务与多元化业务发展[7] 本地化场景深耕与民生服务 - 公司精耕本地场景,推动“数字政务”“数字便民”“数字文旅”等场景全面落地,其中智慧社区服务已覆盖400余个社区、近50万市民,为近20家物业公司、11余万住户提供线上缴费与物业服务[4] - 在便捷支付方面,公司在西安城墙、大雁塔-大唐芙蓉园等核心景区打造境外来宾支付服务中心,提供全场景覆盖的多元化支付体验[5] - 在养老和绿色金融方面,公司推出手机银行与官网的“关爱版”与“无障碍版”,并积极探索“碳能量积分”权益平台[5] 人才服务平台建设 - 公司深度参与省、市人才服务体系建设,打造“西安人才”“兴咸人才”“高新人才”等多个一站式服务平台,集成了政策咨询、项目申报、融资对接等功能[4] - 公司人才服务平台目前已覆盖西安市近13万市级高层次人才,还将覆盖高新区1.2万人才,以及咸阳市即将认定的A-E类约4万人才[4] - 该人才服务平台先后获陕西省数字金融典型案例、金融科技应用创新奖、数智平台创新案例等荣誉[4] 数字人民币战略布局与应用 - 公司作为全国首批、省内法人机构首家通过同业代理模式接入数字人民币的银行业金融机构,在陕西省内形成“8+1”的运营模式[6] - 2025年,公司联合西安市机关事务服务中心共建“后勤服务保障卡”及“智联机关”移动服务平台,为全国首个党政机关自有的大型服务生态圈提供专项支付场景,该生态圈覆盖了西安市、区两级23个党政机关独立办公区[6] - 公司积极参与人民银行陕西省分行 “数字人民币西安通”平台建设,并推动其与“i西安”城市服务平台互联互通,“i西安”APP生态共建项目获陕西省金融数字化转型典型案例[6] 对企业客户的产品与服务创新 - 公司推出创新性一站式人、薪、税数智云平台“西安银行薪资管家”,集成智能算薪、一键发薪、人力资源管理、个税服务、社保管理以及电子工资条等多项数字化服务能力[3] - 该薪资管家平台于2024年5月全面上线并持续迭代升级,曾荣获第四届“金信通”金融科技创新应用案例——卓越案例奖[3][4] - 以线上供应链保理融资项目为例,公司聚焦当地某汽车产业龙头企业产业链,打破传统授信模式,仅占用核心企业授信额度为上游中小企业融资,并搭建全流程线上化服务平台[8] 内部流程优化与降本增效 - 公司引入RPA(机器人流程自动化),并综合运用OCR、NLP、ASR等AI技术,构建企业级数字员工运营服务平台,在监管报送、客户服务、内部管理等多个领域实施业务流程自动化、智能化升级[10] - 目前,“数字员工”(RPA)平台已上岗百余个自动化业务场景,每年为全行节省超过5万小时的手工操作时间[10] - 具体成效包括:反洗钱人行协查报告生成从2天缩短至15分钟;单位结算账户自动备案效率提升10倍;全行绩效考核报表生成耗时缩短至10分钟[10] 智能风控体系建设 - 公司构建了基于实时流计算、设备指纹、机器学习等关键技术的智能风控系统,并积极参与人行反洗钱非法集资和电诈建模试点工作,引入人工智能算法辅助提升模型运行质效[10] - 该智能风控系统现已覆盖10余个业务渠道,成功拦截各类可疑交易,避免客户资金损失超5000万元[10] - 公司接入人民银行资金流平台,依据资金流数据精准识别客户风险、优化授信决策,应用于跨境结算、供应链金融等场景服务[10] 赋能实体经济与区域发展 - 公司通过“场景+生态+数据”的创新模式,以金融科技为杠杆撬动区域经济协同发展[7] - 公司聚焦交通、便民、政务、医疗、文旅、社区、教育、批发零售等八大核心领域,搭建本地化场景服务框架,助力政府提升行政效能,为数字政府建设提供支撑[7] - 通过贯通企业(B)、个人(C)、政府(G)端的数字化服务链条,并连接微信、支付宝等主流平台,公司构建了一个多方协同、共生共赢的开放数字金融生态圈,有效支持实体经济高质量发展[8] 未来发展规划 - 展望“十五五”,公司将以“焕新工程”为核心抓手,坚持“急用先行、重点突破”的策略,集中资源推进技术升级与数智赋能[11] - 未来重点举措包括:一是筑牢技术底座,二是深化数智赋能,三是加速数智能力向生态化、一体化演进[11] - 公司将持续深化数字技术应用,不断拓展生态合作边界,为构建智慧化、普惠化的区域经济生态注入持久动力[2]
西安银行现2笔大宗交易 总成交金额2111.33万元
证券时报网· 2025-12-29 15:03
大宗交易概况 - 12月29日,西安银行在大宗交易平台发生2笔交易,合计成交量563.02万股,成交金额2111.33万元,成交价格均为3.75元 [2] - 近3个月内,该股累计发生3笔大宗交易,合计成交金额为5060.24万元 [2] 二级市场表现 - 12月29日,西安银行收盘价为3.75元,上涨0.27%,日换手率为0.37%,成交额为6194.04万元 [2] - 当日主力资金净流出78.04万元 [2] - 近5日,该股累计下跌0.27%,资金合计净流出480.99万元 [2] 融资交易数据 - 该股最新融资余额为2.16亿元,近5日增加496.73万元,增幅为2.36% [3] 公司基本信息 - 西安银行股份有限公司成立于1997年06月06日,注册资本为444444.4445万人民币 [3] 大宗交易明细 - 第一笔交易:成交量386.62万股,成交金额1449.83万元,成交价3.75元,相对当日收盘平价(折溢价0.00%),买方为申万宏源证券有限公司证券投资总部,卖方为国泰海通证券股份有限公司总部 [3] - 第二笔交易:成交量176.40万股,成交金额661.50万元,成交价3.75元,相对当日收盘平价(折溢价0.00%),买方为中信证券股份有限公司上海分公司,卖方为国泰海通证券股份有限公司总部 [3]
西安银行今日大宗交易平价成交563.02万股,成交额2111.33万元
新浪财经· 2025-12-29 09:44
大宗交易概况 - 2025年12月29日,西安银行发生大宗交易,成交563.02万股,成交金额2111.33万元,占该股当日总成交额的25.42% [1] - 大宗交易成交价为每股3.75元,与当日市场收盘价持平 [1] 交易明细分析 - 当日共发生两笔大宗交易,证券代码均为600928 [2] - 第一笔交易成交386.62万股,成交金额1449.83万元,成交价3.75元 [2] - 第二笔交易成交176.4万股,成交金额661.5万元,成交价3.75元 [2] - 两笔交易的买入营业部分别为“去百姓勇长着重要”和“去筒里落劈公有限”,卖出营业部分别为“男意表清楚登録的”和“因意表創意藝般的” [2]
城商行板块12月26日跌0.67%,厦门银行领跌,主力资金净流出5996.58万元
证星行业日报· 2025-12-26 09:07
城商行板块市场表现 - 2023年12月26日,城商行板块整体下跌0.67%,表现弱于大盘,当日上证指数上涨0.1%,深证成指上涨0.54% [1] - 板块内个股表现分化,在列举的20只股票中,仅郑州银行上涨0.52%、齐鲁银行上涨0.36%,兰州银行和苏州银行平盘,其余16只股票均下跌 [1][2] - 厦门银行领跌板块,跌幅达2.45%,贵阳银行和宁波银行紧随其后,分别下跌1.17%和1.10% [2] 个股交易数据 - 成交量方面,江苏银行成交额最高,达9.81亿元,成交量95.59万手,北京银行成交额4.13亿元,成交量74.98万手 [1][2] - 成交额较低的个股包括西安银行,成交额为6516.76万元,兰州银行成交额为7313.81万元 [1][2] - 宁波银行股价最高,为28.00元,郑州银行股价最低,为1.95元 [1][2] 板块资金流向 - 当日城商行板块整体呈现主力资金和散户资金净流出,游资资金净流入的格局,主力资金净流出5996.58万元,散户资金净流出8069.21万元,而游资资金净流入1.41亿元 [2] - 个股资金流向差异显著,杭州银行主力资金净流入1.15亿元,净占比高达21.45%,宁波银行主力资金净流入5632.87万元,净占比8.20% [3] - 多只个股遭遇主力资金流出,西安银行主力资金净流出589.41万元,净占比-9.04%,江苏银行主力资金净流出427.08万元,但其游资净流入7625.83万元 [3]
西北首家上市银行股权大调整,国资整合释放什么信号?
搜狐财经· 2025-12-26 03:16
股权变动核心事件 - 西安银行于12月24日发布公告,长安国际信托股份有限公司将其持有的4827万股股份协议转让至西安投资控股有限公司 [2] - 本次转让属于国有股东之间的内部调整,不触及要约收购,西安市人民政府作为控股股东及实际控制人的持股情况保持稳定,仍持有12.18亿股,占总股本的27.42% [2] - 股权转让完成后,西安投控的持股比例从13.91%提升至14.99%,持股数量增至6.67亿股;长安信托的持股比例由1.73%降至0.65%,持股数量缩减至2846万股 [2] 交易背景与目的 - 此次股权转让旨在促进国有股东资源整合,提高国有金融资本运营管理效率,与当前国资国企改革“推进国有经济布局优化和结构调整”的战略导向高度契合 [3] - 交易进一步理顺了国有股东层级关系,减少了多层嵌套,有助于提升决策效率 [3] - 西安市人民政府通过控制西安投控、长安信托等7家公司实现对西安银行的持股,形成了多层次的国有资本持股体系 [3] 公司股权结构与股东 - 西安市人民政府为控股股东及实际控制人,持股27.42% [2] - 加拿大丰业银行以18.11%的持股比例位居第二大股东 [3] - 西安投资控股有限公司是西安市委、市政府批准设立的国有独资企业,由西安市财政局出资管理,注册资本达200亿元,合并资产总额387.44亿元,主体评级为AA+ [3] 行业整合趋势 - 今年以来,地方国企围绕金融股权的系统性整合在全国范围内持续推进,遵循“内部划转、强化协同、不改控制权”的核心逻辑 [4] - 业内普遍认为,此类股权调整既不会对股价产生显著影响,又能有效提升区域金融生态治理的稳定性,是破解地方国企融资结构失衡、推动产业升级的重要路径 [4] - 案例包括:11月重庆银行完成一致行动人之间的股权无偿划转;8月南京银行通过子公司股权受让优化持股结构 [4] 公司基本情况与财务表现 - 西安银行成立于1997年,于2019年3月在上海证券交易所主板上市,成为西北首家A股上市银行 [4] - 公司下辖176个营业网点,注册资本达44.44亿元 [4] - 截至2025年三季度末,西安银行资产总额突破5500亿元,达5511.35亿元,较上年末增长14.73% [5] - 截至2025年三季度末,贷款及垫款本金总额3017.60亿元,同比增幅高达27.19% [5] - 2025年前三季度,公司实现营业收入76.91亿元,同比增长39.11%;归属于母公司股东的净利润20.33亿元,同比增长5.51%,基本每股收益0.46元 [5] - 截至12月24日收盘,公司股价报3.75元/股,总市值达166.6亿元 [5] 战略意义与展望 - 此次股权整合是落实国资国企改革要求的具体实践,也是深化产融结合的重要探索 [5] - 通过国有金融资本的优化配置,西安银行将进一步强化与地方产业的协同联动,提升服务实体经济的精准性和效能 [5] - 随着股权结构的持续优化和治理体系的不断完善,公司有望在区域金融生态重构中发挥更大作用 [5]
城商行板块12月25日涨0.07%,上海银行领涨,主力资金净流出1.11亿元
证星行业日报· 2025-12-25 09:14
城商行板块市场表现 - 2023年12月25日,城商行板块整体上涨0.07%,表现略弱于大盘,当日上证指数上涨0.47%,深证成指上涨0.33% [1] - 板块内个股表现分化,在列出的20只股票中,7只上涨,1只平盘,12只下跌 [1][2] - 上海银行以0.61%的涨幅领涨板块,收盘价为9.96元 [1] - 厦门银行跌幅最大,为-0.77%,收盘价为7.75元 [2] 个股交易数据 - **上海银行**:成交量29.13万手,成交额2.90亿元,为当日板块成交最活跃的个股之一 [1] - **杭州银行**:成交额达5.29亿元,收盘价15.36元,上涨0.26% [1] - **北京银行**:成交量90.14万手,成交额4.98亿元,收盘价5.51元,上涨0.18% [1] - **江苏银行**:成交量95.39万手,为当日成交量最高的城商行个股,收盘价10.32元,涨跌幅为0.00% [1][2] - **宁波银行**:收盘价28.31元,为板块内股价最高的个股,当日下跌0.21% [2] 板块资金流向 - 城商行板块整体呈现主力资金净流出状态,当日主力资金净流出1.11亿元 [2] - 游资资金净流出929.16万元 [2] - 散户资金净流入1.21亿元 [2] - **杭州银行**获得主力资金净流入3845.72万元,主力净占比7.26%,但同时遭遇游资净流出4346.00万元 [3] - **北京银行**获得主力资金净流入2341.27万元,主力净占比4.70% [3] - **贵阳银行**获得主力资金净流入2218.57万元,主力净占比高达18.56%,并同时获得游资净流入1388.91万元 [3] - **南京银行**遭遇主力资金净流出991.95万元,主力净占比-3.72% [3]
西安银行股份有限公司关于 2025年科技创新债券发行完毕的公告
中国证券报-中证网· 2025-12-25 01:24
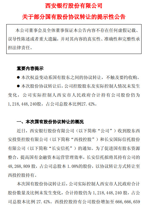
科技创新债券发行 - 公司于2025年12月24日在全国银行间债券市场成功发行完毕2025年科技创新债券 [1] - 本期债券发行规模为人民币10亿元 品种为5年期固定利率债券 票面利率为1.99% [1] - 债券募集资金将专项投向科创领域 包括发放科技贷款 投资科技创新企业发行的债券等 以支持科技创新领域业务 [1] 国有股东股份协议转让 - 公司股东长安国际信托股份有限公司拟将其持有的公司48,268,809股股份 占公司总股本1.08% 以协议转让方式转让给股东西安投资控股有限公司 [5] - 本次转让系国有股东之间的资源整合 旨在提高国有金融资本运营管理效率 不触及要约收购 [4][5] - 股份转让后 公司实际控制人西安市人民政府合计持股数量及比例未发生变化 仍持有1,218,448,240股 占总股本27.42% [4][5] - 转让完成后 西安投资控股有限公司持股增加至666,666,659股 占总股本14.99% 长安国际信托股份有限公司持股减少至28,464,156股 占总股本0.65% [5]
西北首家上市银行股权结构调整!
中国基金报· 2025-12-24 16:13
公司股权变动 - 长安信托以协议转让方式向西安投控转让西安银行4827万股股份,占该行总股本的1.08% [2] - 转让完成后,西安投控持股比例由13.91%增至14.99%,持股数量增至6.67亿股;长安信托持股比例由1.73%减至0.65%,持股数量减至2846万股 [2] - 本次权益变动系国有股东之间的协议转让,不触及要约收购,目的是促进国有股东资源整合,提高国有金融资本运营管理效率 [2] - 股权转让后,控股股东及实际控制人西安市人民政府的持股情况未发生变化,仍持有12.18亿股,占总股本的27.42% [3] - 西安市人民政府通过控制西安投控等7家公司对西安银行持股,为第一大股东及实际控制人;加拿大丰业银行为第二大股东,持股18.11% [3] 公司基本情况 - 西安银行成立于1997年,于2019年3月1日在上交所主板上市,为西北首家A股上市银行 [5] - 公司注册资本44.44亿元人民币,下辖共176个营业网点 [5] - 截至2025年三季度末,公司资产总额达5511.35亿元,较上年末增长14.73%;贷款及垫款本金总额为3017.60亿元,较上年末增长27.19% [5] - 2025年前三季度,公司实现营业收入76.91亿元,同比增长39.11%;归属于母公司股东的净利润为20.33亿元,同比增长5.51%,基本每股收益0.46元 [6] - 截至2025年12月24日收盘,西安银行股价报3.75元/股,总市值为166.6亿元 [6] 相关方信息 - 西安投控是西安市委、市政府批准设立的国有独资企业,由西安市财政局出资管理,是西安市政府在金融领域和财政扶持产业发展的投资主体和出资人代表 [3] - 西安投控成立于2009年9月,注册资本200亿元,主体评级AA+,合并资产总额为387.44亿元 [3] 行业背景与趋势 - 今年以来,全国多地区地方国有企业围绕金融股权开展系统性整合,遵循“内部划转、强化协同、不改控制权”逻辑 [4] - 相关案例包括:2025年11月重庆银行一致行动人之间的内部股权架构调整;2025年8月南京银行股东江苏交通控股有限公司无偿受让子公司持有的该行4.96亿股股份(占总股本4.02%) [4] - 此类整合不涉及外部投资者进出,不改变流通股结构和控制权,对股价影响较小,旨在统一股东层级、减少多层嵌套、提升决策效率,有助于区域生态金融治理稳定 [4]