Workflow
量子科技
icon
搜索文档
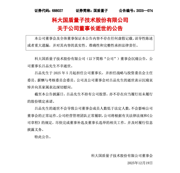
上任半年多 46岁董事长意外离世 国盾量子市值跌破500亿元
21世纪经济报道· 2025-12-19 01:53
12月19日,科创板"量子科技第一股"国盾量子(688027.SH)以1.82%的跌幅开盘,报485元/股,总市值跌破500亿元。 消息面上,12月18日晚间,国盾量子发布公告称,公司董事长吕品不幸逝世。公司及公司董事会对吕品先生的逝世表示沉痛哀悼并向其家属表达深切慰 问。 公告称,截至本公告披露日,吕品不持有公司股票,亦不存在应当履行而未履行的股份锁定承诺。吕品的逝世不会导致公司董事会成员人数低于法定人 数,不会影响公司董事会的正常运作。公司会尽快完成董事补选及董事长选举的相关工作,并及时履行信息披露义务。 同日,合肥市高新公安分局发布的警情通报显示,2025年12月18日13时许,我局接报警称,吕某(男,46岁)在望江西路与孔雀台路交口某公司一办公室 内失去意识。接警后,民警立即到场处置。经120现场确认,吕某已无生命体征。经公安机关勘查调查,已排除案件。 公开资料显示,吕品出生于1979年7月,2025年5月任国盾量子董事长。其历任中国电信集团有限公司市场部副总经理,中国电信股份有限公司市场部副总 经理,中国电信股份有限公司安徽分公司副总经理、党委委员,中国电信集团有限公司安徽分公司副总经理;目前还同时 ...
“量子科技第一股”董事长意外去世,年仅46岁!警方深夜通报
搜狐财经· 2025-12-19 01:37
12月18日晚,科大国盾量子技术股份有限公司(以下简称"国盾量子")发布公告披露,公司董事长吕品先生不幸逝世。 公告称,吕品于2025年5月起担任国盾量子董事长,并担任战略与投资委员会主任委员、薪酬与考核委员会委员。公司及公司董事会对吕品先生的逝世表 示沉痛哀悼,并向其家属表达深切慰问。 醬 情 通 报 2025年12月18日13时许,我局接报警称,吕 某(男,46岁)在望江西路与孔雀台路交口某公 司一办公室内失去意识。接警后,民警立即到场 处置。经120现场确认,吕某已无生命体征。经公 安机关勘查调查,已排除案件。 警方提示:请广大网民不造谣、不传谣、不 信谣,共同营造清朗网络空间。 高新公安分局 2025年12月18日 据新华社报道,吕某系科大国盾量子技术股份有限公司、中电信量子信息科技集团有限公司董事长吕品。 吕品 资料图 信息显示,吕品,1979年生,历任中国电信集团有限公司市场部副总经理,中国电信股份有限公司市场部副总经理,中国电信股份有限公司安徽分公司副 总经理、党委委员,中国电信集团有限公司安徽分公司副总经理,中电信量子信息科技集团有限公司董事长、党委书记,中电信量子科技有限公司董事长 等职。 ...
“量子科技第一股”董事长吕品去世,年仅46岁,警方通报
搜狐财经· 2025-12-19 00:45
来源 合肥高新公安 每日经济新闻 智通财经 12月18日晚间,科大国盾量子技术股份有限公司(688027)公告,公司董事长吕品不幸逝世,具体内容如下: 吕品先生于2025年5月起担任公司董事长,并担任战略与投资委员会主任委员、薪酬与考核委员会委员。公司及公司董事会对吕 品先生的逝世表示沉痛哀悼并向其家属表达深切慰问。截至本公告披露日,吕品先生不持有公司股票,亦不存在应当履行而未 履行的股份锁定承诺。吕品先生的逝世不会导致公司董事会成员人数低于法定人数,不会影响公司董事会的正常运作。公司经 营管理团队正常履职,公司将根据有关法律法规和《公司章程》的规定,尽快完成董事补选及董事长选举的相关工作,并及时 履行信息披露义务。 12月18日晚间,安徽合肥高新公安分局微博发布警情通报: 2025年12月18日13时许,我局接报警称,吕某(男,46岁)在望江西路与孔雀台路交口某公司一办公室内失去意识。接警后, 民警立即到场处置。经120现场确认,吕某已无生命体征。经公安机关勘查调查,已排除案件。 公司由中国电信全资子公司中电信量子集团控股,于2020年登陆科创板,成为"量子科技第一股",是全球极少数在量子信息三 大主要方向 ...
“量子科技第一股”董事长逝世,公司大股东系中国电信子公司
南方都市报· 2025-12-19 00:28
12月18日晚间,国盾量子(688027.SH)发布公告称,公司董事长吕品不幸逝世。 国盾量子称,吕品先生于 2025 年 5 月起担任公司董事长,并担任战略与投资委员会主任委员、薪酬与 考核委员会委员。公司及公司董事会对吕品先生的逝世表示沉痛哀悼并向其家属表达深切慰问。 截至公告披露日,吕品先生不持有公司股票,亦不存在应当履行而未履行的股份锁定承诺。吕品先生的 逝世不会导致公司董事会成员人数低于法定人数,不会影响公司董事会的正常运作。公司经营管理团队 正常履职,公司将根据有关法律法规和《公司章程》的规定,尽快完成董事补选及董事长选举的相关工 作。 来源:国盾量子 12月18日晚,"合肥高新公安"微博发布警情通报: 2025年12月18日13时许,我局接报警称,吕某(男,46岁)在望江西路与孔雀台路交口某公司一办公室 内失去意识。接警后,民警立即到场处置。经120现场确认,吕某已无生命体征。经公安机关勘查调 查,已排除案件。 警 情 通 报 2025年12月18日13时许,我局接报警称,吕 某(男,46岁)在望江西路与孔雀台路交口某公 司一办公室内失去意识。接警后,民警立即到场 处置。经120现场确认,吕某已 ...
安徽“十五五”规划建议:推动量子科技、氢能和核聚变能、脑机接口等成为新的经济增长点
证券时报网· 2025-12-19 00:21
人民财讯12月19日电,中共安徽省委关于制定国民经济和社会发展第十五个五年规划的建议发布,其中 提出,前瞻布局未来产业。深入实施未来产业培育壮大工程,探索多元技术路线、典型应用场景、可行 商业模式、市场监管规则,推动量子科技、生物制造、氢能和核聚变能、脑机接口、具身智能、第六代 移动通信、前沿材料、新一代半导体、深空探测、生命科学等成为新的经济增长点。建立未来产业投入 增长和风险分担机制,深化与国家创业投资引导基金等合作,引导社会资本加大投入。梯次布局未来产 业孵化基地、科技园、先导区,争创国家未来产业先导区。 ...
8点1氪:苹果客服回应iPhone内存用完就坏;香港发生十亿日元劫案;杭州率先立法管理居民体重
36氪· 2025-12-19 00:09
苹果公司 - 苹果客服回应iPhone内存用尽可能导致无法启动,建议用户及时清理存储空间 [2] - 苹果在日本调整iOS规则以符合当地法规,支持第三方应用商店和支付,佣金率降至10%-21%,网页侧载应用佣金率仅5% [13] - 海南封关首日,iPhone 17 Pro Max 2TB版本免税叠加消费券后售价为15859元,较官网便宜2140元 [11] 半导体与汽车制造 - 本田因安世半导体短缺,计划自12月29日起暂停其与广汽集团的合资工厂生产5天,日本工厂也将在明年1月减产 [5] - 索尼精密部件(惠州)有限公司股权已于去年底转让给日本公司RS Technologies,回应了关闭工厂的传闻 [17] 人工智能与科技 - 字节跳动AI编程工具TRAE CN企业版发布,内部超92%工程师使用,个人版注册用户突破600万,在抖音生活服务团队AI代码贡献率超43% [8] - 国产大模型企业MiniMax(稀宇科技)已获证监会备案并通过港交所聆讯,计划2026年1月上市,服务全球超200个国家2.12亿用户及超10万企业客户 [19] - 微软或将于本月与Kimi合作上线Agent功能,以实现Office产品自动化 [21] - 字节跳动发布豆包大模型1.8及音视频创作模型Seedance 1.5 pro [22] - 美团发布并开源SOTA级虚拟人视频生成模型LongCat-Video-Avatar [23] - 联想ThinkStation PGX桌面AI超算工作站正式发售,搭载NVIDIA GB10芯片,具备1PetaFLOP算力 [25] - 人形机器人“小墨”已在宁德时代动力电池PACK生产线批量上岗,完成复杂作业 [17] - 中国能建已成功研制出光伏板清扫机器人、光伏板自动铺装机器人等工业机器人 [26] 金融与政策 - 中央财办明确将提高城乡居民基础养老金,目前国家最低标准为每人每月143元 [11][12] - 多家银行停发联名信用卡,涉及广发、浦发、中信、中国银行、邮储银行、建设银行、农业银行等 [13][14][15] - 中银证券APP被上海市通信管理局通报下架,公司回应称正积极沟通并整改 [15] - 深圳大普微电子股份有限公司首发将于12月25日在深交所上会 [19] - 厦门优迅芯片股份有限公司1503.5656万股A股将于2025年12月19日在科创板上市交易 [20] 消费与零售 - Shopee 12.12生日大促当天,跨境直播时长超5000万小时,跨境短视频观看量超1.4亿,官方仓整体销售额攀升6倍,新卖家整体销售额飙升12倍 [10] - KKV深圳卓悦中心店称被业主方以停水断电等方式逼走,双方正在协商,该店曾投入近千万元运营 [18] - 鸿蒙智行用户中心回应停止“鸿蒙智行大饭店”宣传,称因客流量过大影响业务,免费洗车餐饮服务需预约 [15] 资源与工业 - 山东莱州发现亚洲最大海底巨型金矿,烟台市累计探明金资源储量3900余吨,约占全国26% [12] 公司动态与人事 - 康师傅控股首席执行官陈应让将退休,创始人魏应州之子魏宏丞将于2026年1月1日起接任CEO [17] - “量子科技第一股”国盾量子董事长吕品去世,年仅46岁 [12] - 小鹏汽车法务部称针对“盗电”违法行为已报案,部分案件已成功侦破 [16] 投资与融资 - OpenAI已讨论以约7500亿美元的估值筹集数百亿美元 [24] - 阿斯利康中金医疗产业基金领投完成对“荷声科技”的Pre-A轮融资 [24] - 英伟达CEO黄仁勋透露,作为向OpenAI投资1000亿美元计划的一部分,目前尚未支付任何款项 [12]
跨年策略攻守兼备 私募提前锁定明年主线
中国证券报· 2025-12-18 22:28
跨年策略注重攻守兼备 面对分歧的市场判断与纠结的盘面,如何调整投资组合,成为检验私募管理能力的关键。宝晓辉提 出"减仓但不清仓"策略,成为当前市场环境下颇具代表性的应对之策。宝晓辉解释,这背后的核心逻辑 在于区分产业趋势与交易节奏。"止盈部分仓位是在做防守,把账面上的浮盈变成确定的利润……留下 底仓则是做进攻。"这一策略旨在捕捉产业趋势的确定性,同时规避交易拥挤带来的不确定性,体现 了"不贪鱼尾行情,也不放弃产业周期"的务实智慧。 A股市场已步入年度收官阶段。一边是人工智能(AI)、人形机器人、商业航天等主题和概念持续催 化,另一边则是年末资金调仓带来的现实压力。近期"纠结"的盘面,考验着每一位市场参与者的神经。 来自多家一线私募的最新研判和真实投资心态,共同勾勒出复杂而多维的年末科技股投资图景——既有 对长期趋势的坚定共识,也有对短期风险的清醒认知,还有应对当前复杂局面的多元灵活策略。 年末研判存分歧 在科技股的中长期投资逻辑方面,私募机构间几乎没有分歧。明泽投资创始人马科伟称,重要会议的战 略定调与"十五五"规划预期的明朗化,为科技板块提供了坚实的政策支撑,"以创新驱动发展的中长期 逻辑依然稳固"。老牌百 ...
跨年策略攻守兼备私募提前锁定明年主线
中国证券报· 2025-12-18 20:23
● 本报记者 王辉 A股市场已步入年度收官阶段。一边是人工智能(AI)、人形机器人、商业航天等主题和概念持续催 化,另一边则是年末资金调仓带来的现实压力。近期"纠结"的盘面,考验着每一位市场参与者的神经。 来自多家一线私募的最新研判和真实投资心态,共同勾勒出复杂而多维的年末科技股投资图景——既有 对长期趋势的坚定共识,也有对短期风险的清醒认知,还有应对当前复杂局面的多元灵活策略。 年末研判存分歧 在科技股的中长期投资逻辑方面,私募机构间几乎没有分歧。明泽投资创始人马科伟称,重要会议的战 略定调与"十五五"规划预期的明朗化,为科技板块提供了坚实的政策支撑,"以创新驱动发展的中长期 逻辑依然稳固"。老牌百亿级私募淡水泉认为,科技及先进制造板块在外需拉动与技术升级的双重驱动 下,"展现出较强的增长动能"。 当目光投向2026年,私募机构的布局思路展现出极强的共识性和前瞻性。AI与机器人,被视为确定性 最高的两大核心主线。 几乎所有受访机构都浓墨重彩地强调了AI领域,尤其是算力基础设施方向的机遇。宝晓辉认为,算力 基础设施方向深度绑定全球产业迭代与国产替代双逻辑,"业绩高增长具备强确定性"。知名外资私募锐 联景淳创始 ...
“量子科技第一股”董事长突然去世 年仅46岁!警方通报:在办公室内失去意识 排除案件!
搜狐财经· 2025-12-18 16:23
事件概述 - 国盾量子董事长吕品于2025年12月18日离世,警方已排除案件 [2] - 事件发生后,有警车出现在中电信量子信息科技集团有限公司楼下,但现场工作人员称“楼上没有人,都下班了” [5] 公司管理层与背景 - 吕品生于1979年7月,于2025年5月30日就任国盾量子董事长 [7][9] - 吕品历任中国电信集团及安徽分公司多个高管职务,离世前担任中电信量子信息科技集团及中电信量子科技的董事长 [7] - 国盾量子技术股份有限公司成立于2009年,技术源自中国科学技术大学 [10] - 公司由中国电信全资子公司中电信量子集团控股,实际控制人为国务院国资委 [10] - 公司于2020年登陆科创板,是“量子科技第一股” [10] 公司业务与市场地位 - 公司主要从事量子通信、量子计算、量子精密测量产品的研发、生产、销售及技术服务 [10] - 公司是全球极少数在量子信息三大主要方向均具备规模化产业化能力的公司 [10] - 公司知识产权总量突破1000件,量子通信领域同族专利数全球第一 [10] - 公司主导或参与100余项国内外标准研制,是量子技术标准制定的主力 [10] 市场表现 - 截至2025年12月18日收盘,国盾量子股价报494元,年内涨幅超过65% [10] - 公司总市值为508.13亿元 [10]
国盾量子董事长离世,合肥警方通报“已排除案件”
21世纪经济报道· 2025-12-18 16:07
公告表示,吕品于2025年5月起担任公司董事长,并担任战略与投资委员会主任委员、薪酬与考核委员 会委员。 公告称,截至公告披露日,吕品不持有公司股票,亦不存在应当履行而未履行的股份锁定承诺。 (原标题:国盾量子董事长离世,合肥警方通报"已排除案件") 21世纪经济报道记者 彭新 12月18日晚间,国盾量子(688027)公告,公司董事长吕品不幸逝世。 合肥市公安局高新技术开发区分局18日在该公司公告前已发布警情通报称,经公安机关勘查调查,"已 排除案件"。 吕品出生于1979年,曾任中国电信集团有限公司安徽分公司副总经理,中电信量子科技有限公司董事长 等职。 国盾量子公司主要从事量子通信、量子计算、量子精密测量产品的研发、生产、销售并提供相关技术服 务,公司由中国电信全资子公司中电信量子集团控股,于2020年登陆科创板,曾被称为"量子科技第一 股"。 国盾量子18日微跌1.21%,收于494元,市值508亿元。 公告还称,吕品的离世不会导致公司董事会成员人数低于法定人数,不会影响公司董事会的正常运作。 公司经营管理团队正常履职,公司将根据有关法律法规和《公司章程》的规定,尽快完成董事补选及董 事长选举的相关工 ...