Workflow
电池制造
icon
搜索文档
“固态电池第一股”要来了!卫蓝新能源启动创业板IPO,为蔚来汽车、海博思创供货,与天齐锂业、联泓新科合作扩版图
金融界· 2025-12-12 09:37
卫蓝新能源产品主要应用领域涵盖新能源汽车、储能、低空经济动力三大部分。 官网信息显示,卫蓝新能源典型电芯产品——360Wh/kg高能量密度动力电芯,具备超高能量密度,单次续航里程超过1000km,已于2023年底量产交付蔚来 汽车,并在多家知名整车厂获得定点;卫蓝新能源280Ah超高安全储能电芯也已于2023年下半年量产交付,为三峡、海博思创、国电投等多个储能项目供 货。 日前,中国证监会官网显示,北京卫蓝新能源科技股份有限公司(简称"卫蓝新能源")启动A股IPO并提交辅导备案,公司拟在创业板上市,辅导机构为中 信建投。 | 北京卫蓝新能源科技股份有 | 中信建投证券股份有限公司 2025-12-10 辅导备案 | | | | | | --- | --- | --- | --- | --- | --- | | 辅导对象 限公司 | 辅导机构 备案时间 | 辅导状态 | 派出机构 北京证监局 | 报告类型 | 报告标题 关于北京卫蓝新能 ... | 卫蓝新能源官网显示,卫蓝新能源是中国科学院物理研究所固态电池产学研孵化企业,成立于2016年,位于北京房山窦店,主营固态锂离子电池,集研发、 生产、市场、销售于一体 ...
震裕科技:公司力争明年结构件增长保持今年增长的势头
证券日报网· 2025-12-12 08:18
公司财务与经营表现 - 公司2025年前三季度锂电池结构件实现收入超过42亿元 [1] - 公司2025年前三季度锂电池结构件收入同比增长接近50% [1] 公司未来展望与目标 - 公司力争2026年锂电池结构件业务增长保持2025年的增长势头 [1] - 公司对2026年增长的判断基于目前市场对下游锂电池需求的预测 [1]
时代万恒:12月12日召开董事会会议
每日经济新闻· 2025-12-12 07:57
公司近期动态 - 公司于2025年12月12日以通讯方式召开了第九届第六次董事会临时会议 [1] - 会议审议了《内部审计制度》等文件 [1] 公司业务与财务概况 - 2024年1至12月,公司营业收入主要来源于电池制造销售,占比高达98.59% [1] - 公司其他业务收入占比为0.93%,其他收入占比为0.49% [1] - 截至新闻发稿时,公司市值为25亿元 [1]
浙江恒威(301222) - 301222浙江恒威投资者关系管理信息2025-004
2025-12-12 07:44
财务业绩与波动原因 - 2025年前三季度营业收入为47,469.9万元,归属于上市公司股东的净利润为6,123.72万元 [2] - 业绩同比下降主要原因:国际贸易摩擦加剧影响美国业务;行业竞争激烈导致利润率承压;2024年11月起出口退税率从13%下调至9%影响利润 [2] 业务布局与市场开拓 - 产品主要出口欧洲、北美、日韩等发达国家和地区,服务国际商业连锁企业等优质客户 [2] - 国内业务已与电器器材、电子商务等领域知名企业合作,未来将从多维度深耕国内市场 [2][3] - 越南生产基地已投产,可增强应对贸易摩擦的韧性,支撑未来加大北美等核心市场开发力度 [3][4] 产能与生产情况 - 嘉兴生产基地在手订单充足,产能利用率处于较高水平 [3] - 越南基地新产线已于2025年上半年上线运行,目前可实现锌锰电池批量出货 [3] - 高性能环保碱性和碳性电池项目达产后,将形成碱性电池年产量8亿支、碳性电池年产量10.3亿支的生产规模 [3] 行业格局与公司战略 - 锌锰电池行业需求稳定,保持低速稳健增长,中国已成为全球最大的锌锰电池制造国 [3] - 全球锌锰电池OEM制造商主要集中在中国,国际知名品牌如金霸王、松下也拥有本土制造产能 [3] - 公司将持续关注产业链上下游的投资并购机会,秉持稳健经营理念做优做强主业 [4]
锂电池硅碳复合负极材料获重磅进展,为长寿命硅碳负极材料提供全新思路
格隆汇· 2025-12-12 06:53
格隆汇12月12日|近期,中国科学院合肥物质院固体所王振洋研究员团队在锂离子电池硅碳复合负极材 料领域取得系列进展。团队针对硅基材料界面不稳定的瓶颈问题,创新性地提出了激光引导共价键合策 略与分级双涂层协同调控策略,显著提升了电池的循环稳定性与电化学性能。另外,为进一步解决传统 SEI层机械稳定性与离子传输效率问题,团队通过多维度探索,提出了一种采用聚苯胺(PANi)和激光 诱导石墨烯(LIG)分级双涂层协同调控策略。 【免责声明】本文仅代表作者本人观点,与和讯网无关。和讯网站对文中陈述、观点判断保持中立,不对所包含内容 的准确性、可靠性或完整性提供任何明示或暗示的保证。请读者仅作参考,并请自行承担全部责任。邮箱: news_center@staff.hexun.com (责任编辑:宋政 HN002) ...
锂电池硅碳复合负极材料获重磅进展
经济观察网· 2025-12-12 06:16
经济观察网据人民财讯消息,近期,中国科学院合肥物质院固体所王振洋研究员团队在锂离子电池硅碳 复合负极材料领域取得系列进展。团队针对硅基材料界面不稳定的瓶颈问题,创新性地提出了激光引导 共价键合策略与分级双涂层协同调控策略,显著提升了电池的循环稳定性与电化学性能。针对硅碳界面 的本征稳定性问题,研究团队首先开发了一种激光引导共价键合策略。实验结果显示,优化后的 SiOx/NLIG-8%复合负极在2.0A/g的高电流密度下循环1000次后,容量保持率高达91.3%,展现出优异的 长期循环稳定性。另外,为进一步解决传统SEI层机械稳定性与离子传输效率问题,团队通过多维度探 索,提出了一种采用聚苯胺(PANi)和激光诱导石墨烯(LIG)分级双涂层协同调控策略。上述两项工作通 过多尺度界面工程调控策略,实现了从化学键合锚定到宏观结构应力耗散的协同优化,有效解决了硅基 材料界面不稳定难题,为开发长寿命、高能量密度的锂离子电池负极材料提供了全新思路。 ...
固态电池全球独角兽,启动创业板IPO,合作公司曝光
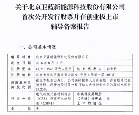
证券时报· 2025-12-12 02:55
卫蓝新能源IPO与公司概况 - 固态电池头部企业卫蓝新能源已启动A股IPO,拟在创业板上市,辅导机构为中信建投 [2] - 公司成立于2016年8月11日,注册资本为4.12亿元人民币,法定代表人为俞会根 [3] - 公司实际控制人为俞会根,通过直接、间接及一致行动关系合计控制公司29.25%的股权 [3] - 公司行业分类为电气机械及器材制造业下的锂离子电池制造 [3] 公司技术实力与行业地位 - 公司是中国科学院物理研究所固态电池产学研孵化企业,拥有40余年固态电池产业研究经验,在多个固态锂电技术领域实现“首次”突破 [4] - 公司产品已进入三峡集团、国电投、蔚来汽车、小米汽车、广汽集团等多行业头部企业供应链 [4] - 公司已完成9轮融资,投资方包括小米、蔚来、吉利、华为和天齐锂业等头部企业 [4] - 根据胡润《2025全球独角兽榜》,公司估值为185亿元人民币,位列全球第455位 [4] 产品技术与性能参数 - 公司已实现能量密度360Wh/kg的动力电芯、320Wh/kg的低空经济电芯及大容量储能电芯的商业化应用 [4] - 产品应用场景覆盖汽车、eVTOL飞行器、储能电站等 [4] 产能布局与产业化进展 - 公司已形成北京房山、江苏溧阳、浙江湖州和山东淄博四大产业基地布局 [5] - 公司现有年产能达28.2GWh,规划总产能超过100GWh [5] - 坪山基地作为全固态电池小试基地,计划2027年左右实现全固态电池量产 [5] - 2024年3月,公司位于珠海的半固态电池产线正式投产,并实现全球首次314Ah大容量半固态电池量产 [5] - 2024年9月,公司实现SHS180-314Ah规格半固态储能锂电池的量产 [5] - 2024年10月,北京卫蓝高性能固态锂离子电池项目一期主体封顶,预计2026年进入试投产阶段 [5] 行业前景与产业链影响 - 固态电池产业已迈入工程化验证与初步商业化阶段,半固态电池率先实现量产装车,全固态电池处于中试线建设与技术优化阶段 [5] - 据中信证券研报,预计到2030年全球固态电池总出货量将超过700GWh,其中全固态电池占比超200GWh [5] - 公司上市被视为行业资本运作范本,有望吸引更多资本流入固态电池领域,推动产业技术研发和量产落地 [6] 产业链合作与持股方 - **天齐锂业**:通过成都天齐持有卫蓝新能源3%的股权,并共同设立天齐卫蓝固锂新材料(深圳)有限公司 [6] - **奥瑞金**:通过共青城春霖未来动能股权投资合伙企业间接持股,并合作设立北京市蓝鹏瑞驰科技有限公司,专注电池结构件开发 [6] - **联泓新科**:与卫蓝新能源共同设立联泓卫蓝(江苏)新能源技术有限公司,聚焦固态/半固态电池关键功能材料开发 [6] - **合作方**:当升科技、普利特、华友钴业、容百科技、兴源环境曾披露与卫蓝新能源签署战略合作协议 [6] - **供应商**: - 恩捷股份与卫蓝新能源签订《采购框架协议》,供应其80%的电解质隔膜 [6] - 星源材质、紫江企业、天奈科技、佛塑科技均披露有合作或向其供应原材料 [6] 其他相关公司股权变动 - 胜通能源控股股东等人同意将其持有的8464.38万股股份(占公司总股本29.99%)转让给七腾机器人有限公司及其一致行动人 [1] - 七腾机器人及其指定方拟发出部分要约收购,收购4233.6万股(占公司总股本15%) [1] - 交易完成后,七腾机器人将合计拥有胜通能源44.99%的股份及对应表决权,成为新的控股股东 [1] - 七腾机器人是一家专注于特种机器人的专精特新“小巨人”企业,产品包括防爆化工轮式巡检机器人、四足机器人、挂轨巡检机器人等 [1]
宁德时代,近日拟注册发行最多100亿元债券,首发海空一体低空经济解决方案
智通财经· 2025-12-12 02:19
公司股价与交易表现 - 宁德时代港股高开近3%,截至发稿时股价上涨2.95%,报523港元,成交额达6274.48万港元 [1][1] 公司融资活动 - 公司董事会同意注册发行不超过人民币100亿元的债券,以满足生产经营和业务发展需求,优化债务结构并降低融资成本 [1] 业务与生态发展 - 宁德时代生态企业峰飞航空科技发布了全球首个“海空一体低空经济解决方案” [1] - 该解决方案以“零碳水上机场+eVTOL航空器”的创新组合,首次将低空基础设施延伸至水域 [1] - 方案还配备了光储充能源保障及智能调度系统 [1]
港股异动 | 宁德时代(03750)高开近3% 近日拟注册发行最多100亿元债券 首发海空一体低空经济解决方案
智通财经网· 2025-12-12 01:37
公司股价与融资动态 - 宁德时代股价高开近3%,截至发稿涨2.95%,报523港元,成交额达6274.48万港元 [1] - 公司董事会同意注册发行不超过人民币100亿元的债券,以满足生产经营和业务发展需求,优化债务结构,降低融资成本 [1] 业务与生态发展 - 宁德时代生态企业峰飞航空科技发布了全球首个“海空一体低空经济解决方案” [1] - 该方案以“零碳水上机场+eVTOL航空器”的创新组合,首次将低空基础设施延伸至广阔水域 [1] - 方案还配备光储充能源保障及智能调度系统,实现了基础设施与应用场景的跨越式突破 [1]
宁德时代高开近3% 近日拟注册发行最多100亿元债券 首发海空一体低空经济解决方案
智通财经· 2025-12-12 01:36
公司股价与市场表现 - 宁德时代港股高开近3%,截至发稿涨2.95%,报523港元,成交额6274.48万港元 [1] 公司融资活动 - 董事会同意注册发行不超过人民币100亿元(含100亿元)的债券,以满足生产经营和业务发展需求,优化债务结构,降低融资成本 [1] 公司业务与产品发展 - 宁德时代生态企业峰飞航空科技发布全球首个“海空一体低空经济解决方案” [1] - 该方案以“零碳水上机场+eVTOL航空器”的创新组合,首次将低空基础设施延伸至广阔水域 [1] - 方案还配备光储充能源保障及智能调度系统,实现基础设施与应用场景的跨越式突破 [1]