Workflow
基金
icon
搜索文档
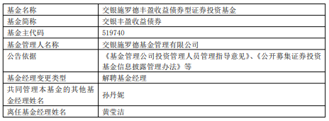
黄莹洁离任交银丰盈收益债券
中国经济网· 2025-12-29 08:00
| 基金名称 | 交银施罗德丰盈收益债券型证券投资基金 | | --- | --- | | 基金简称 | 交银丰盈收益债券 | | 基金主代码 | 519740 | | 基金管理人名称 | 交银施罗德基金管理有限公司 | | 公告依据 | 《基金管理公司投资管理人员管理指导意见》、《公开募集证券投资 | | | 基金信息披露管理办法》等 | | 来令经国变曲家蓝 | 解聘基金经理 | | 共同管理本基金的其他基 | 孙丹妮 | | 金经理姓名 | | | 离任基金经理姓名 | 黄莹洁 | 黄莹洁历任中海基金管理有限公司交易员。2012年加入交银施罗德基金管理有限公司,历任中央交易室 交易员。 中国经济网北京12月29日讯近日,交银施罗德基金公告,黄莹洁离任交银丰盈收益债券。 交银丰盈收益债券A/C成立于2014年8月11日和2017年8月14日,截至2025年12月26日,其今年来收益率 为0.74%、0.68%,成立来收益率为51.57%、27.22%,累计净值为1.4450元、1.3040元。 ...
吴西燕离任鹏扬旗下3只基金
中国经济网· 2025-12-29 07:59
鹏扬景欣混合A/C成立于2018年5月10日,截至2025年12月26日,其今年来收益率为4.46%、 4.05%,成立来收益率为53.25%、47.86%,累计净值为1.5325元、1.4786元。 鹏扬添利增强A/C成立于2019年3月28日,截至2025年12月26日,其今年来收益率为3.68%、 3.38%,成立来收益率为28.76%、26.23%,累计净值为1.2705元、1.2481元。 | 基金名称 | 鹏扬添利增强债券型证券投资基金 | | --- | --- | | 基金简称 | 鹏扬添利增强 | | 基金主代码 | 006832 | | 基金管理人名称 | 鹏扬基金管理有限公司 | | 公告依据 | 《公开募集证券投资基金信息披露管理办法》、《基金管 理公司投资管理人员管理指导意见》、《鹏扬添利增强债 | | | 券型证券投资基金基金合同》 | | 基金经理变更类型 | 解聘基金经理 | | 共同管理本基金的其他基金经理姓名 | 李沁 | | 离任基金经理姓名 | 吴西燕 | 鹏扬景合六个月混合成立于2020年11月4日,截至2025年12月26日,其今年来收益率为4.68%,成 立来收益 ...
红塔红土基金任命王泳为副总经理
中国经济网· 2025-12-29 07:59
| 新任高级管理人员职务 | 副总经理 | | --- | --- | | 新任高级管理人员姓名 | 王詠 | | 是否经中国证监会核准取得高管任职资格 | | | 中国证监会核准高管任职资格的日期 | | | 任职目期 | 2025年12月25日 | | 过往从业经历 | 曾任交通银行深圳分行企业信贷员:深圳 | | | 标准技术研究院 WTO 政策研究员:深圳清 | | | 华大学研究院办公室主管、国际教育学院 | | | 综合办主任:安信证券股份有限公司营销 | | | 复道与团队管理负责人:安信乾感财富管 | | | 理(深圳)有限公司总经理助理:九泰基 | | | 金管理有限公司总经理助理、副总经理。 | | | 现任红塔红土基金管理有限公司副总经 | | | 理。 | | 取得的相关从业资格 | 基金从业资格 | | 国籍 | 中国 | | 学历、学位 | 硕士研究生 | 中国经济网北京12月29日讯 近日,红塔红土基金公告,任命王泳为副总经理,原副总经理周国菁 退休。 (责任编辑:康博) 王泳曾任交通银行深圳分行企业信贷员;深圳标准技术研究院WTO政策研究员;深圳清华大学研 究院办公室主管、国际 ...
年内超280只基金清盘!混合型127只占半壁江山,博时基金共16只成“清盘王”,多只绩优基金亦难幸免
新浪财经· 2025-12-29 07:56
至20251229 清盘结构:混合型基金数量居首,机构间分化明显 从清盘基金的类型分布来看,281只基金中,混合型基金数量最多,达127只,占比超过45%;其次为债 券型基金(53只)和股票型基金(51只),FOF基金也有36只清盘。 从基金管理人的视角看,清盘产品在机构间的分布呈现出显著分化。博时基金旗下产品清盘数量居首, 达到16只;海富通基金、华安基金、华宝基金与南方基金紧随其后,各清盘9只产品;而景顺长城基 金、申万菱信基金与银河基金也均有8只基金遭遇清盘,国联基金则以7只的数量位居其后。 专题:2025基金行业年终大盘点:公募规模近36万亿元,主动权益重夺主场,"冠军基"揭榜倒计时 今年以来,截至12月29日,已有超过280只公募基金进入清盘程序,与2024年全年的293只基本持平。基 金清盘逐渐成为行业常态,背后既与市场环境、投资者行为密切相关,也反映出公募基金行业持续优胜 劣汰的生态变化。 | દિવે | 日期 | 全部登量 | 其中:经典型基金 | 其中:混合型基金 | 其中:管得型基金 其中:通济市场型基金 | 其中:男类投资基金 | 其中QDI基金 | 其中于OF基金 | | --- | ...
博时基金刘玉强:“小巨人”乘风起,如何精准布局专精特新?
新浪财经· 2025-12-29 07:33
“专精特新”政策背景与内涵 - “专精特新”是中国在特定历史背景下推出的重要产业政策,旨在应对全球产业链供应链加速重构、关键技术领域竞争白热化的局面,培育自主可控的产业链[1] - 该政策标志着中国经济发展模式从依赖规模扩张转向创新驱动,从追求速度转向注重质量[1] - 政策目标是培育一批在细分领域具有核心技术、市场占有率高、质量效益优的“排头兵”企业,以提升产业链供应链韧性,并带动整体制造业向价值链高端攀升[1] “专精特新”小巨人企业的核心特征 - “小巨人”企业是经过严格筛选的国家级专精特新企业,在各自细分领域建立了较深厚的技术壁垒或市场优势,竞争对手难以轻易进入,通常毛利率水平较高[2] - 这些企业有望持续保持较高的研发投入强度,受益于明确的国产替代和产业升级趋势,订单和收入增长路径较为清晰[2] - “小巨人”企业凭借独特的技术和产品,在产业链关键环节建立起重要地位,其盈利能力、抗风险能力和长期成长空间或将优于普通中小盘股[2] 行业分布与未来潜力领域 - 专精特新企业集中于先进制造业和战略新兴产业,主要分布在高端装备制造、新一代信息技术、新材料、新能源和生物医药领域[3] - 这些行业的成长韧性来源于下游产业(如航空航天、半导体、新能源汽车)对高性能零部件和材料的旺盛需求,以及供给端因技术壁垒高导致的国产化替代空间大[3] - 未来,半导体材料与设备、工业机器人、航空航天配套等细分领域因技术门槛高、附加值大,在政策支持和市场需求推动下,有望涌现具有国际竞争力的龙头企业[3] 研发投入与创新驱动 - “小巨人”企业过去四年研发费用占营业收入比例均值超过6%,高于沪深300指数成分股的平均水平,也高于创业板指的研发强度[4] - 高研发投入体现了企业以创新为核心的发展理念,在创新驱动转型背景下,这些企业有望持续获得政策支持[4] - 政策、资本、人才等创新要素正加速向专精特新企业集聚,形成了“研发投入→技术突破→市场拓展→盈利增长→再投入研发”的良性循环[4] 市场流动性状况 - 部分上市时间较短的专精特新企业日均成交额可能仅在几千万元级别,这或许会给大资金运作带来挑战[5] - 随着市场关注度提升,优质“小巨人”企业的流动性正在显著改善,部分龙头公司日均成交额已达到数十亿元水平[5] - 从换手率指标看,专精特新企业的活跃度普遍高于中证2000指数成分股[5] 博时专精特新主题基金投资策略 - 该基金采用多策略量化投资体系,严格限定投资于国家级专精特新企业[6] - 策略构建了“三层漏斗式”筛选体系:第一层确保主题纯度;第二层通过多因子模型从成长性、盈利能力、估值水平、研发创新等维度综合评分;第三层结合市场交易数据动态优化持仓结构[6] - 通过量化模型持续监控组合风险,对阶段性涨幅过大的个股及时调整,力求在严格控制风险的前提下捕捉投资机会[6] 量化策略的市场适应性 - 量化投资的核心优势在于力争动态适应市场环境变化,不同因子在不同市场阶段表现出周期性特征[7] - 在牛市中动量因子和成长因子表现突出,在防御性阶段低波动和高股息因子更有效[7] - 当前宏观经济处于复苏过程中,市场以结构性机会为主,流动性充裕,这种环境下成长因子和价值因子或会有阶段性表现机会,在市场震荡阶段,技术面指标往往能更有效地捕捉个股阿尔法机会[7] 普通投资者的参与方式 - 以专精特新为主题的基金更适合具有一定风险承受能力、认同创新成长长期逻辑的投资者[8] - 在投资策略上,推荐采用定投或分批买入的方式,以平滑申购成本,降低择时风险,更好地分享企业长期成长收益[8] - 在资产配置方面,可考虑采用“核心-卫星”策略,将大部分资金配置于波动相对更低的核心资产,用较小比例配置专精特新主题基金以增强组合收益弹性[8]
债券配置需求边际回暖,静待扰动因素落地
新浪财经· 2025-12-29 07:33
国开ETF(159650)基金经理 吕瑞君 上周五(12月19日)央行净投放呵护流动性,资金面延续宽松,当日央行净投放357亿元。本周一银行 间流动性延续宽松,主要资金价格徘徊低位,当日央行净回笼1836亿元。本周二银行间流动性维持宽松 态势,隔夜资金价格持稳,当日央行净回笼760亿元。本周三银行间流动性宽松态势更甚,主要回购利 率进一步小幅走低,不过非银资金价格有所抬升,当日央行净回笼208亿元。本周四银行间流动性维持 宽松,隔夜资金价格徘徊低位,跨月因素推动下DR007加权有所抬升,当日央行投放888亿元。12月15 日央行还进行了4000亿元1年期MLF操作,本月有3000亿元MLF到期,净投放1000亿元。本周四(12月 25日)相较于上周五,DR001下行1bp收于1.26%,DR007上行4bp收于 1.48%。 海外方面,欧洲央行执行理事会成员Isabel Schnabel表示,她预计一段时间内不会加息。Schnabel近期发 表的言论促使投资者加大对明年加息概率的押注,她对此表示,自己并没有说利率应当上调。"目前来 看,在可预见的将来,预计不会加息,"她在周一发布的一则FAZ播客中表示。"除非 ...
时隔7年再换总经理,“外来的和尚”将带领诺德基金走向何方?
搜狐财经· 2025-12-29 07:30
从总经理人选上来看,诺德基金似乎正在走一条不同于以往的路 投资时间网、标点财经研究员 余顺安 听说了吗?时隔7年后,诺德基金管理有限公司(下称诺德基金)再次变更总经理。 2025年12月26日,诺德基金发布高级管理人员变更公告。该公告显示,刘翔自当日起新任该公司总经理,同日,罗凯因个人原因离任总经理一职。 诺德基金变更总经理 | 新任高级管理人员职务 | 总经理 | | --- | --- | | 新任高级管理人员姓名 | 刘翔 | | 是否经中国证监会核准取得高管任职资格 | l | | 中国证监会核准高管任职资格的日期 | l | | 任职日期 | 2025年12月26日 | | 过往从业经历 | 曾任职于深圳发展银行股份有限公司境内 | | | 外分支机构和招商银行股份有限公司总 | | | 行,鹏华基金管理有限公司市场发展部总 | | | 经理,前海开源基金管理有限公司首席市 | | | 场官、执行委员会联席总经理,光大保德 | | | 信基金管理有限公司总经理。 | | 取得的相关从业资格 | 基金从业资格 | | 国籍 | 中国 | | 学历、学位 | 研究生学历、硕士学位 | | 职务 | 总经 ...
超越苹果!白银晋升全球第三大资产!复牌跌停后 这只热门基金一度逼近涨停
每日经济新闻· 2025-12-29 07:25
贵金属市场行情 - 现货钯金价格日内暴跌10.00%,报1712.93美元/盎司 [1] - 铂主力合约触及跌停,跌幅10%,报634.35元/克,随后反弹收窄跌幅至6.41% [1] - 现货白银价格日内巨震,开盘一度上涨逾5%站上83美元/盎司,随后跳水跌破75美元,日内振幅达9美元,最终交投于77美元附近 [2] 白银市场表现与驱动因素 - 白银价格今年以来累计上涨近180% [2] - 价格上涨受多重因素驱动:供应紧张、被美国列为关键矿产、工业需求强劲、地缘政治紧张局势提振避险需求、美联储降息预期以及流动性低放大波动性 [2] - 白银市场已进入“高波动模式”,供应短缺支撑价格,同时投机情绪放大风险 [3] 白银资产市值与排名 - 根据市值数据,白银当前市值为4.485万亿美元 [3] - 白银市值已超越苹果,晋升为全球第三大资产,仅次于黄金(31.719万亿美元)和英伟达(4.638万亿美元) [2][3] - 白银市值在约10天前超越谷歌,从全球第四大资产晋升至第三 [3] 白银相关投资产品动态 - 国投白银LOF复牌后大幅波动,出现直线跌停后又快速拉升逼近涨停,最终午间收盘涨幅达8.8%,溢价率为34.06% [3] - 受白银大涨带动,资金持续涌入国投白银LOF,其份额规模大涨,12月24日、25日单日增长流通份额连续超过1亿份 [3] - 截至12月26日收盘,该产品流通份额超29.6亿份,流通规模超60亿元,与月初相比增长超24亿元 [3] - 产品二级市场价格剧烈波动,12月22日至24日连续三日涨停,溢价率攀升至68.16%,随后12月25日至26日连续两日跌停,溢价率回落至不足30% [4] - 基金管理人国投瑞银基金采取风险提示、停盘、限购等措施试图降温,自12月2日以来已发布17份相关公告 [4] - 目前国投白银LOF A类份额单日申购、定投金额限额已从500元降至100元,C类份额已暂停申购,并可能进一步调整A类份额申购限额 [4]
翻1倍,翻2倍,2025年A股基金前20强交卷
证券时报· 2025-12-29 07:25
在2025年南下港股投资浪潮涌动的背景下,一批坚守A股核心科技资产的基金经理,凭借对能力圈的深 度耕耘,交出了亮眼的业绩答卷。 Wind数据显示,排名年内全市场业绩前20强的A股基金产品收益率介于125%至236%之间。引人注目的 是,这些业绩领跑者普遍并未跟随市场热点大举南下,而是选择将核心精力聚焦于A股市场,其港股配 置比例大多低于10%或保持零持仓,从而确保了A股核心资产的高仓位集中度。 业内人士认为,这一现象反映出,对多数基金经理而言,在跨市场经验尚需积累的阶段,立足自身所 长、深耕熟悉的领域,往往是实现业绩突破的稳健路径。港股作为离岸市场,其定价审美逻辑与A股存 在差异,对A股基金经理而言,可能更像是一道需要认真对待的"附加题",而非人人皆可得分的"基础 题"。 十强基金聚焦A股核心机遇 在2025年的市场环境下,全市场业绩领先的一批基金,用优异的回报率展现了专注的力量。Wind数据 显示,排名年内业绩前20强的A股基金,几乎清一色地对港股保持了较低的配置比例。业内人士认为, 这一策略并非偶然,而是基金经理基于对不同市场定价效率和自身比较优势的理性权衡。 以年内收益率一度跃升至133%的广发成长领航 ...
国债ETF(511010)近10日资金净流入超3亿元,资金抢筹布局,政策层面对债市形成有力支撑
搜狐财经· 2025-12-29 07:24
国债ETF(511010)跟踪的是5年国债指数(000140),以反映中国市场中长期国债的整体表现。基本 面较弱的状态下,国债收益率或仍有一定的下行空间,建议投资者关注十年国债ETF(511260)、国债 ETF(511010)。 风险提示:提及个股仅用于行业事件分析,不构成任何个股推荐或投资建议。指数等短期涨跌仅供参 考,不代表其未来表现,亦不构成对基金业绩的承诺或保证。观点可能随市场环境变化而调整,不构成 投资建议或承诺。提及基金风险收益特征各不相同,敬请投资者仔细阅读基金法律文件,充分了解产品 要素、风险等级及收益分配原则,选择与自身风险承受能力匹配的产品,谨慎投资。 每日经济新闻 资金面看,国债ETF(511010)连续5日资金净流入超2.1亿元,资金抢筹布局,政策层面对债市形成有 力支撑 相关机构表示,政策层面对债市形成有力支撑,中央政治局会议强调盘活存量政策、扩大内需,实施更 加积极有为的财政政策与适度宽松的货币政策,增强政策协同性,为债市营造中性偏多环境。2026年政 策环境预计优于2025年,叠加海外美联储降息窗口期,国内降准降息等宽松操作落地概率提升,进一步 夯实债市支撑逻辑。 ...