Workflow
中美俄2025年GDP预测:美国216万亿,俄罗斯16万亿,中国呢?
搜狐财经· 2025-10-05 10:06
中美作为现在世界上排名最靠前的经济大国,两者一直都在你追我赶,中国也是呈现出了紧紧相逼的气势,而俄罗斯由于最近这些年都处于战争当中,经济 难免会受到波及。 根据俄罗斯卫星通讯社的预测,他们在2025年的经济增长大约在2.5%左右,算下来大约能达到16万亿人民币。 那么,我们中国的增长幅度又是多少呢,究竟能不能继续与美国拉近距离呢? 美国216万亿背后的"虚胖"真相 2025年全球GDP预测一出来,美国那216万亿人民币(约30万亿美元)的数字看着挺唬人,可仔细一琢磨全是"虚胖"的痕迹。 别光盯着这第一的位置,它今年的GDP增速才2.5%,跟前几年比明显掉了链子,增长动力早没以前那股冲劲了。 为啥会这样?看看特朗普那套"饮鸩止渴"的操作就懂了。 为了保住美元霸权,他一门心思给进口商品加关税,不管是啥品类,关税一涨再涨,就想逼着美国人只能买本土货,以此刺激国内消费。 可这招根本没顾盟友的死活,加拿大、墨西哥这些常年跟美国打交道的伙伴,生意全被搅得一团糟。 怨声载道不说,不少合作都黄了,反而让美国本土一些依赖进口原材料的企业成本飙升。 更离谱的是他推出的"移民金卡",一张直接标价500万美元,还大张旗鼓说要卖100 ...
RTX Bags a $5 Billion Missile Order. Is This The Solution to America's Drone Problem?
The Motley Fool· 2025-10-05 10:06
America can't afford to keep shooting down $50,000 drones with $2 million missiles. Coyote will be a lot cheaper.How much does the U.S. Army love its drones? Let me count the ways -- all $5 billion of them.Last week, in a development I can only call stunning, the Department of Defense, which the Trump administration is repositioning as the Department of War, announced it will buy $5 billion worth of "Fixed, Mobile Coyote Missile Launchers, Kinetic and Non-Kinetic Interceptors, and Ku-band radio frequency sy ...
祝贺!王曼昱夺得WTT中国大满贯女单冠军
央视新闻· 2025-10-05 10:05
WTT中国大满贯女单决赛,王曼昱战胜孙颖莎,夺得冠军。 1711 SUN YINGSHA ◀ 5 1 12 Li I 0 WANG MANYU 2 1 ...
香港“大坑舞火龙”:“舞起来,就有无穷力量”
中国新闻网· 2025-10-05 10:05
中新社香港10月5日电 题:香港"大坑舞火龙":"舞起来,就有无穷力量" 作者 戴梦岚 华净雯 2019年起,大坑坊众福利会开设"小火龙"青年团,培养更多"龙的传人"。最近几年的舞火龙现场,"小 火龙"会随"大火龙"一起演出。 让张国豪和陈伟成感到欣慰的是,越来越多香港青少年加入舞火龙行列。"有些孩子一开始就像一盘散 沙,没有专注力,但经过舞火龙的锻炼,他们有了团队精神,会合力去做一件事。"张国豪透露,今年 舞火龙表演中,将有居住在香港的非华裔青少年参与,希望通过亲身体验,让他们更加了解中华文化。 "哪怕再辛苦,大家把'火龙'舞起来,就有无穷力量。"在大坑火龙文化馆(简称"文化馆")理事会理事、 香港特区立法会议员林筱鲁看来,舞火龙象征着坚毅和团结。 又是一年中秋至。走过近150年历史的"大坑舞火龙"将于10月5日至7日连续三晚"蛟龙出海",穿梭在大 坑的大街小巷。从祈福除疫到非遗保育,它见证着香港的变迁,也传递着团结的力量。 "舞火龙背后体现了吃苦耐劳的精神,它团结起社区居民。"张国豪说,扎作"火龙"、舞火龙,每一步都 靠义工参与,制作一条"火龙"要耗时约两个月,工序繁复。"但正因为不易,更显珍贵。" 担任 ...
“中国制造”工艺品“焕新”亮相智利
新华网· 2025-10-05 10:05
新华社圣地亚哥10月4日电 通讯|"中国制造"工艺品"焕新"亮相智利 记者在现场看到,参观者时而俯身在展柜前仔细端详,时而与同伴讨论展品的有趣细节,表现出浓厚兴 趣。展厅内设有多个互动装置,其中一处是仅绘有底稿图样的空白长布,观众们可以选取心仪的线材, 亲手体验中国传统刺绣技艺。 新华社记者朱雨博 绘有百花的羽毛扇、纹饰精美的漆器茶具、面塑《西厢记》场景……在中智建交55周年之际,上百 件"中国制造"工艺品近日亮相智利圣地亚哥加芙列拉·米斯特拉尔中心,吸引众多当地民众前来观看。 1970年,这些工艺品曾在智利中国工艺美术展上展出。如今,经过美洲民俗博物馆的研究与修复,这批 焕然一新的工艺品再次与智利民众见面。 2日,"中国制造"工艺品展览在加芙列拉·米斯特拉尔中心开幕。展览策展方美洲民俗博物馆馆长保利娜· 法瓦在开幕式上说:"我们生活在由计划性报废、快速消费文化主导的世界里,所有东西设计出来似乎 就是为了消失,但眼前这些展品远渡重洋、几经易手,经受住了时间的考验。" 这些展出的工艺品来自上世纪50年代。1953年,新中国首个访问南美洲的政府代表团来到智利,在圣地 亚哥参加首届美洲大陆文化大会,随后将一批凝聚着 ...
全球治理倡议是迈向建立更加公平国际体系的重要一步——访土耳其国际经济专家阿克布卢特
新华网· 2025-10-05 10:05
阿克布卢特说,中国、印度、巴西和土耳其等新兴经济体如今已成为全球增长的核心驱动力,但在主要 国际组织决策机制中的代表性仍然有限。面对全球性挑战,需要通过必要的改革,让全球治理体系能够 更好地制定有效的应对措施,以共同应对挑战,使发达国家和发展中国家的利益能得到兼顾。 阿克布卢特认为,全球治理倡议与共建"一带一路"倡议有着紧密联系。共建"一带一路"倡议提供互联互 通所需的基础设施,全球治理倡议则建立制度性和规范性框架,确保这些联系以互利共赢为基础。 谈及全球治理体系与多边主义时,阿克布卢特说,二战后建立的全球治理架构必须适应当今世界多极化 的现实。改革全球治理体系对于重建对多边主义的信心至关重要,同时也能确保各经济体有效协作,共 同应对挑战。一个更具代表性和响应性的全球治理体系将有助于加强国际合作,提升全球应对紧迫问题 的能力,如气候变化、恐怖主义、冲突、全球卫生安全、金融稳定、移民、饥饿和非法贩运等。 针对近一段时间美国的关税举措,阿克布卢特说,作为世界最大经济体,美国的保护主义措施对与其有 紧密贸易联系的国家有很大影响。这些国家可能被迫减少生产,或将出口转向其他市场,而这都会带来 新的挑战。 她认为,美国关 ...
“盘”出时尚健康 柳州承办国家级飞盘赛
搜狐财经· 2025-10-05 10:03
中国日报10月5日电(记者 孙晓晨)国庆长假,广西"龙城"柳州在迎接五湖四海游客之余,还迎来了一场精彩的国家级飞盘赛事。10月3至4日,2025中国时尚 体育季(柳州)站暨柳州时尚体育嘉年华全国飞盘邀请赛激情举办,全国各地的16支队伍以赛会友,"盘"出时尚健康新生活。 中国时尚体育季 chinesHioN seoRTS SEASON E 官 コココ 를 511 va 高 H m H 117 ry FIT e KING an it KINGS KINGS a Ti ng 日 ittr 中国时尚体育委 NA FASHION SPORTS SEASON C 无青春,不运动。此次2025中国时尚体育季(柳州)站暨柳州时尚体育嘉年华自启动以来,已成功举办了迷你轮滑马拉松赛和模型教育竞赛嘉年华活动。将 深受年轻人青睐的飞盘运动纳入赛事项目,十分契合中国时尚体育季打造健康、时尚新生活方式的愿景。作为在今年9月新晋"中国体育旅游目的地"的柳州 市,凭借工业风的赛场氛围,以及百里柳江山清水秀的优美打卡点,成为举办多项时尚运动的最佳地点。此次由柳州市文旅集团、柳州市社会体育运动发展 中心、柳州市柳北区人民政府承办的全国飞盘邀请赛 ...
实测 6 种支付宝消费券回收法!闲置券别浪费,这几个好去处帮你变现
搜狐财经· 2025-10-05 10:03
有些城市的商圈、菜市场周边,会有专门收卡券的线下网点,甚至还有流动回收摊。这种方式最适合不熟悉线上操作的人,比如长辈 —— 你可以跟回收员 当面聊价格,看着他操作核销,再把券码给对方,安全感拉满。 总被支付宝消费券 "到期提醒" 弹窗戳中?明明领的时候想着能省一笔,结果忙起来忘了用,眼看券要过期,扔了心疼、用又用不上,实在让人犯愁。别 慌!我特意实测了 6 种主流回收方式,从快速到稳妥,从线上到线下,帮你找到最适合的那一种,让闲置消费券 "变废为宝"! 一、线上专业回收平台:3 分钟到账,懒人首选 现在做卡券回收的线上平台越来越成熟,如果你追求 "快" 和 "省心",选它准没错。流程简单到几乎不用动脑子:先在平台里找到 "支付宝消费券" 分类,填 清楚券的面值、兑换码(卡密),提交后等系统审核 —— 亲测多数正规平台 1-3 分钟就能搞定,钱直接到平台余额,提现也没什么门槛。 而且这类平台报价都是提前标好的,不用跟人讨价还价,透明度高。但要注意,不是所有平台都靠谱!一定要选有官方备案、能看到用户真实评价、运营时 间久的,别随便点陌生链接,防止泄露信息或收不到钱。 二、线下回收网点:当面交易,老人更放心 但缺点 ...
银行股,回调到位了吗?
格隆汇APP· 2025-10-05 10:02
作者| 哥吉拉 数据支持| 勾股大数据(www.gogudata.com) 更关键的是,7月传统分红季结束后,部分以获取股息为目标的机构资金选择兑现收益离场,双重抛压下,银行股才遗憾错过本轮牛市中涨势最迅猛的阶 段。 不过,从资金面看,根据沪深300份额变动和国有银行的公告,国家队尚未减持。有分析认为,本轮调整的主要原因可能是国家队暂时停止买入(托市任 务已完成),而此前与国家队一起买入的其他资金分流至科技板块导致。 2025年以来,A股市场整体呈现震荡上行的慢牛态势,尤其下半年开始牛市行情加速向上,整个三季度,沪指、深成指累计分别大涨了12.76%、29.25%, 而创业板更是飙涨了50.4%,创出罕见单季度涨幅超50%的记录。 然而银行板块却走出了截然不同的行情,自7月开启调整模式至今,38家上市银行已集体连跌了三月。其中,民生银行、华夏银行、光大银行、北京银行 等近十股期间累计回调超过20%,中证银行指数累计回撤15%,与同期沪深300指数等主要指数的亮眼表现形成鲜明反差。 那么这一波银行股回调至此,算跌到位了吗? 01 实际上,银行股回调三个月的背后,藏着清晰的资金博弈逻辑——6月下旬起,以AI、机器 ...
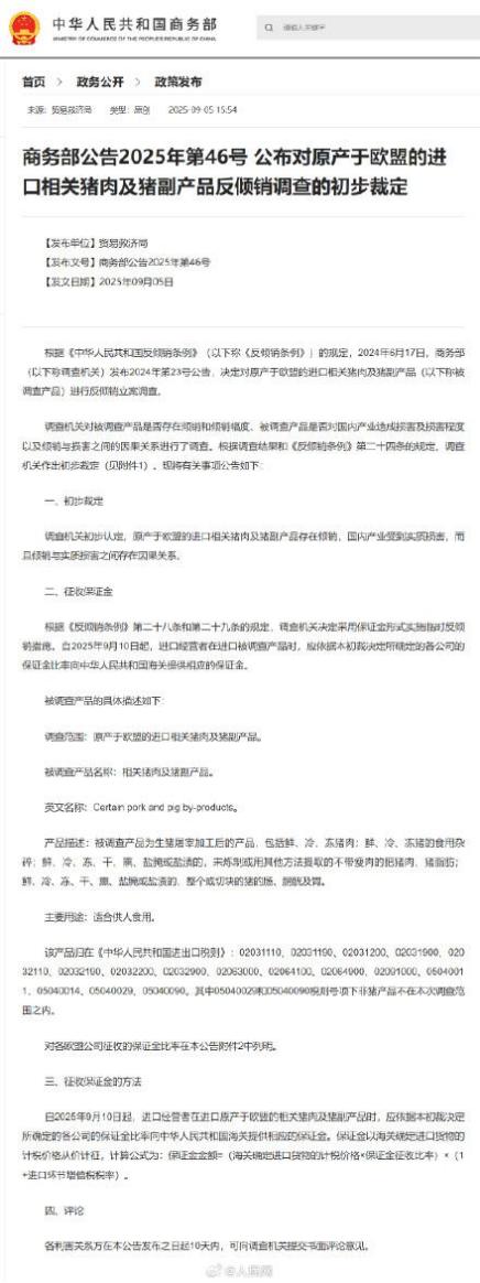
数百亿市场从天而降!对欧盟猪肉反倾销的意外有收获?
新浪财经· 2025-10-05 10:02
(来源:猪兜) 近期,我国商务部公布了对欧盟进口猪肉及猪副产品反倾销调查的初步裁定,实施临时反倾销措施,对 相关产品征收15.6%至62.4%的保证金。这一举措不仅是对国际贸易规则的合理运用,更是对我国生猪 产业健康发展的有力保护。根据世贸组织争端解决机制的程序,欧盟虽已提出申诉,但整个过程预计至 少需要6个月时间。这意味着,在未来半年内,国内市场将迎来一个欧盟猪肉供应减少的调整期。作为 全球最大的猪肉消费国,我国猪肉市场正处在产能调整与结构转型的关键时期,此次反倾销措施带来的 市场空间,将为国内养殖户和屠宰企业提供宝贵的发展窗口。 欧盟猪肉退场,国内市场迎转机 中国是欧盟猪肉出口的最大市场。数据显示,2024年欧盟对华猪肉出口量占其总出口的47%,价值高达 40亿欧元。西班牙、荷兰、丹麦等国对我国市场依赖度极高。以西班牙为例,2023年其对华出口猪肉56 万吨,占其出口总量的两成以上。我国此次实施的反倾销措施,预计将使欧盟对华猪肉出口量在2025年 下降30%至50%。 国内猪业承压,反倾销带来喘息机会 欧盟猪肉的"退场",意味着每年数十万吨的进口量将逐步让位于本土产品。以2024年1-7月数据为例, 我国 ...