Workflow
美国外卖巨头DoorDash宣布推出首款送餐机器人
环球网资讯· 2025-10-01 02:59
DoorDash联合创始人Stanley Tang介绍了这款名为 "Dot" 的四轮自动驾驶机器人。Dot身高约1.37米, 其"大脑"由8颗外置摄像头、1颗内置摄像头、4颗低成本雷达及3颗高分辨率激光雷达组成,主要用于环 境感知。DoorDash表示,Dot的体积仅为普通汽车的十分之一,灵活到足以穿越门口和车道,但空间又 足够容纳六个大号披萨盒,最大承重可达13.6公斤。 此外,DoorDash还推出了智能称重功能,可对订单进行精确称重并检测可能缺失的物品。内部数据显 示,这一功能将缺失物品的投诉率降低了多达30%。 来源:环球网 【环球网科技综合报道】10月1日,据外媒CNBC报道,美国外卖送餐服务平台龙头DoorDash日前宣布 推出一款名为"Dot"的送餐机器人。 此前,DoorDash就已展现出对前沿技术的浓厚兴趣,曾积极测试无人机配送,还与山姆·奥尔特曼支持 的初创公司Coco Robotics携手开展人行道配送合作。 "业务的不断扩张和复杂性日益增加,迫切需要类似自动驾驶这样的先进技术来提升效率,而目前市场 上并没有完全契合其使用场景的产品,Dot正是应此需求而生。"Stanley Tang说道 ...
【科技自立·产业自强】嘉泽新能:目前开发、管理、运营的新能源电站装机容量近5GW
证券时报网· 2025-10-01 02:58
嘉泽新能在宁夏吴忠市投资建设全国最先进、功能最全面的嘉泽新能红寺堡源网荷储智慧园区,是西北 首个智能微电网,也是宁夏首个实现碳中和的园区。近年来,嘉泽新能全面拓宽业务领域,形成了集新 能源电站开发—建设—运营—出售、新能源电站运维管理服务、屋顶分布式光伏、新能源产业基金、新 能源装备制造产业园区建设五大板块齐头并进的绿色能源综合发展格局,打造新能源全生态产业链,为 新能源产业链发挥新质生产力提供范本。 人民财讯10月1日电,嘉泽新能(601619)成立于2010年,2017年在上交所主板上市。随着国家新能源 发展高歌猛进,嘉泽新能走出宁夏,截至目前,公司业务及项目开发、建设区域覆盖22个省区市,资产 总额逾226亿元,开发、管理、运营的新能源电站装机容量近5GW。 ...
日出东方!透过清晨第一缕阳光看锦绣中国
央视新闻· 2025-10-01 02:49
泰山是世界文化与自然双遗产,秋日里层林尽染。破晓前,天际由黛青渐转橘红,顷刻,红日跃出、赤 轮如锻、金光洒落,云海同步沸腾,浪头托举群峰。随着太阳升高,光明和温暖再次覆盖了大地。 宁波舟山港梅山港区,一轮红日出东海,万吨巨轮作业忙。矗立在码头边的大型桥吊迎着朝阳,挥舞着 巨大的手臂,熟练地在船与岸之间来回穿梭。宁波舟山港是我国重要的集装箱远洋干线港,港口年货物 吞吐量连续16年蝉联世界第一。 朝霞渐渐染红东方,福建东山湾海域泛起一抹柔光。红日从海平面缓缓升起,漳州核电"华龙一号"核电 机组上,仿佛镀上了一层金色的晨装。目前,"华龙一号"每台机组每年发出大量清洁电力,支撑日常用 电需求,也为绿色发展添足动力。 今天是新中国成立76周年国庆日。清晨的第一缕阳光穿透云端,洒向祖国壮美山河。让我们迎着朝阳, 去看看晨光里的锦绣中国。 在黑龙江省抚远市,墨蓝色的天幕渐渐泛起鱼肚白,水波荡漾,勾勒出江天一色的生动景致。清晨时 分,太阳缓缓跃出地平线,与朝霞交相辉映。广场上巨型三面立体的篆体"东"字标,顶部镶嵌金色地球 仪,象征托起太阳的东方。 清晨的太阳将天津海河河面镀上了一层金光。世纪钟的指针轻叩时光,唤醒沉睡的街道; ...
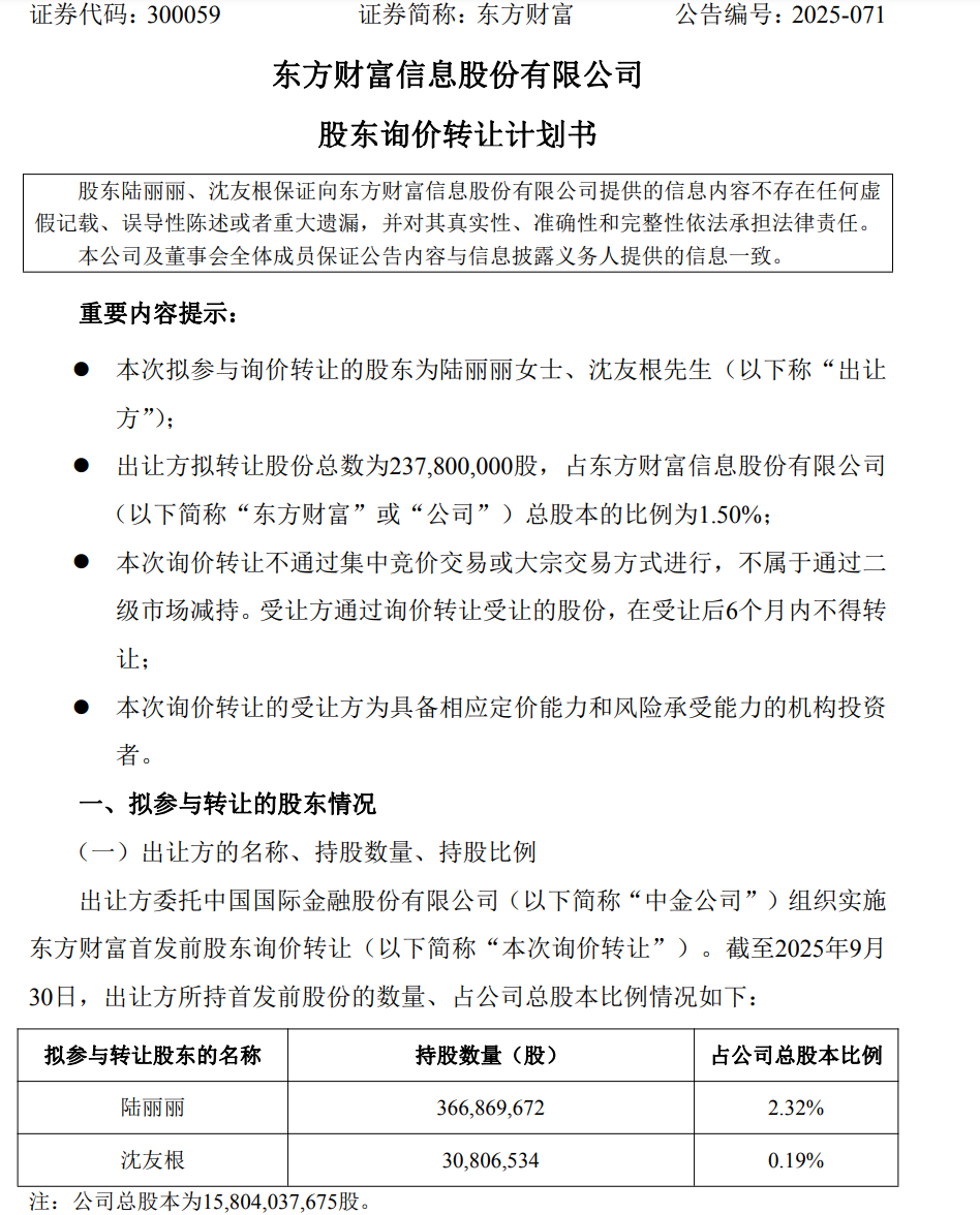
东方财富股东折价询价转让1.5%股份,市值超60亿元
环球网· 2025-10-01 02:48
【环球网财经综合报道】9月30日,东方财富公告称,公司股东陆丽丽和沈友根计划通过询价转让方式转让其持有的2.38亿股公司股 份,占公司总股本的1.5%。以东方财富9月30日收盘价27.12元/股计算,本次拟转让股份市值高达64.5亿元。 本次转让完成后,东方财富实际控制人家族(包括实际控制人其实、其妻陆丽丽及其父沈友根)持股比例将降至20.4%,较2010年上市 初期的34.83%有明显下降。 今年7月,沈友根已完成过一次询价转让(占公司总股本的1%),当时转让所获资金同样主要用于投资科技创业企业。此前7月的转让 吸引了包括阿布达比投资局、摩根士丹利、摩根大通、瑞银等十余家境内外机构参与。 | 拟参与转让股东的名称 | 持股数量(股) | 占公司总股本比例 | | --- | --- | --- | | 陆丽丽 | 366,869,672 | 2.32% | | 沈友根 | 30,806,534 | 0.19% | 根据东方财富发布的《股东询价转让计划书》,本次股份转让的出让方为陆丽丽和沈友根。其中,陆丽丽现任公司董事,拟转让2.07亿 股,占其持股比例的56.42%,沈友根则计划全部清仓其持有的3080.6 ...
东方财富!公告!
中国基金报· 2025-10-01 02:45
(原标题:东方财富!公告!) 【导读】东方财富股东、沈友根拟询价转让1.5%股份 中国基金报记者 泰勒 大家好,简单关注一则东方财富的消息。 东方财富董事长父亲和妻子拟转让2.38亿股 9月30日,东方财富公司发布公告,股东、沈友根拟通过询价转让方式转让2.38亿股股份,占公司总股本的1.50%。按照东方财富最新股价计算, 本次转让股份的市值超过60亿元。 这次询价转让有何影响? 据悉,沈友根本次转让股份所获资金,将主要用于投资科技创业类企业。此次通过引入优质境内外长期机构投资者,形成一二级股东有序接力的 格局,助力资本市场实现良性循环。 记本次进行询价转让的东方财富股东沈友根于今年已进行过一次询价转让,吸引了阿布达比投资局、摩根士丹利、摩根大通、瑞银等27家境内外 机构投资者参与。从后续股价走势来看,截至9月30日收盘,东方财富股价报收27.12元,较询价转让成交价格21.66元上涨25.21%,跑赢同期沪深 300指数13个百分点(13.36%),跑赢同期上证指数17个百分点(17.52%)。 市场分析人士指出,目前双创板块的询价转让不同于二级市场减持,是原股东通过一级市场发行程序实现股权转让的手段,通过 ...
2025年1-7月中国化学农药原药(折有效成分100%)产量为249万吨 累计增长9.3%
产业信息网· 2025-10-01 02:40
上市企业:扬农化工(600486),安道麦A(000553),先达股份(603086),ST红太阳(000525),诺普 信(002215),利尔化学(002258),润丰股份(301035),新安股份(600596) 相关报告:智研咨询发布的《2025-2031年中国农药行业市场全景调研及前景战略研判报告》 数据来源:国家统计局,智研咨询整理 知前沿,问智研。智研咨询是中国一流产业咨询机构,十数年持续深耕产业研究领域,提供深度产业研 究报告、商业计划书、可行性研究报告及定制服务等一站式产业咨询服务。专业的角度、品质化的服 务、敏锐的市场洞察力,专注于提供完善的产业解决方案,为您的投资决策赋能。 根据国家统计局数据显示:2025年7月中国化学农药原药(折有效成分100%)产量为34.1万吨,同比增长 13.7%;2025年1-7月中国化学农药原药(折有效成分100%)累计产量为249万吨,累计增长9.3%。 2020-2025年1-7月中国化学农药原药(折有效成分100%)产量统计图 ...
1195.02元/股,总金额39.85亿元!寒武纪定增价格出炉
格隆汇APP· 2025-10-01 02:38
9月30日晚,国产AI芯片巨头寒武纪发布公告,披露了定增发行结果。 本次定增发行价格为1195.02元/股,拟发行股数333.49万股,募集资金总额高达39.85亿元。 募集资金将用于面向大模型的芯片平台项目、面向大模型的软件平台项目及补充流动资金。 截至9月30日收盘,寒武纪股价报1325元/股,涨幅为0.11%,总市值5543亿元。 来源:Wind 多家公募便宜价买入 报告书显示,本次定增发行价格为1195.02元/股,较9月30日收盘价折价约9.8%,拟发行股数333.49万股,募集资金总额39.85亿元。 | 用 | | 获配股数 | 获国会额 | 限售期 | | --- | --- | --- | --- | --- | | 号 | 发行对象名称 | (股) | (元) | (月) | | 1 | 广发基金管理有限公司 | 1,010,861 | 1,207.999.112.22 | 6 | | 2 | UBS AG | 364,010 | 434.999,230.20 | 6 | | 3 | 新华资产管理股份有限公司 | 351.458 | 419.999.339.16 | 6 | | 4 | 汇 ...
长假期间江苏高速全绿电供应 30个重点服务区上线移动充电机器人
新浪财经· 2025-10-01 02:36
从国网江苏省电力有限公司获悉,今年国庆中秋长假期间江苏高速公路服务区国网充电桩,将全部提供 绿电;30个重点繁忙服务区提前部署移动充电机器人,服务新能源车。此次假期8天,预计江苏高速路 总充电量将突破800万千瓦时,同比增长3%。据预测,国庆中秋期间,江苏全省高速服务区日均服务充 电车辆将超4.5万台次,有望再创历史新高。 ...
2025年1-7月中国移动通信手持机(手机)产量为8.3亿台 累计下降3.9%
产业信息网· 2025-10-01 02:34
2020-2025年1-7月中国移动通信手持机(手机)产量统计图 根据国家统计局数据显示:2025年7月中国移动通信手持机(手机)产量为1.2亿台,同比下降5.2%;2025 年1-7月中国移动通信手持机(手机)累计产量为8.3亿台,累计下降3.9%。 相关报告:智研咨询发布的《2025-2031年中国智能手机行业市场行情动态及发展趋向分析报告》 知前沿,问智研。智研咨询是中国一流产业咨询机构,十数年持续深耕产业研究领域,提供深度产业研 究报告、商业计划书、可行性研究报告及定制服务等一站式产业咨询服务。专业的角度、品质化的服 务、敏锐的市场洞察力,专注于提供完善的产业解决方案,为您的投资决策赋能。 数据来源:国家统计局,智研咨询整理 ...
2025年1-7月中国太阳能电池(光伏电池)产量为47396.4万千瓦 累计增长19.6%
产业信息网· 2025-10-01 02:27
知前沿,问智研。智研咨询是中国一流产业咨询机构,十数年持续深耕产业研究领域,提供深度产业研 究报告、商业计划书、可行性研究报告及定制服务等一站式产业咨询服务。专业的角度、品质化的服 务、敏锐的市场洞察力,专注于提供完善的产业解决方案,为您的投资决策赋能。 数据来源:国家统计局,智研咨询整理 相关报告:智研咨询发布的《2025-2031年中国太阳能电池行业竞争现状及投资决策建议报告》 根据国家统计局数据显示:2025年7月中国太阳能电池(光伏电池)产量为6638万千瓦,同比增长16%; 2025年1-7月中国太阳能电池(光伏电池)累计产量为47396.4万千瓦,累计增长19.6%。 上市企业:隆基绿能(601012),通威股份(600438),阳光电源(300274),晶澳科技(002459),天合光 能(688599),特变电工(600089),正泰电器(601877),TCL中环(002129) ...