首创证券(601136)
搜索文档
首创证券:首创集团拟无偿划转持有的3.56%股份至京投公司
北京商报· 2025-12-24 13:21
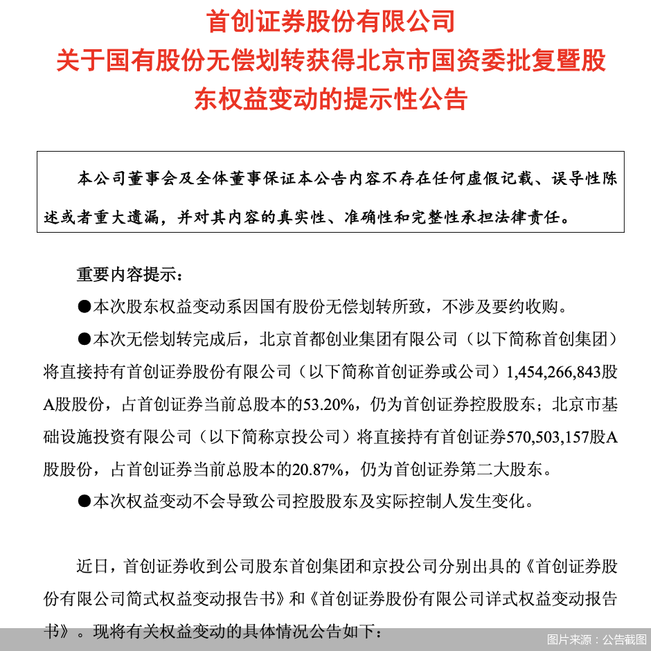
北京商报讯(记者 刘宇阳 实习生 姚榕琰)12月24日,首创证券发布公告称,公司控股股东北京首都创业集团有限公司(以下简称"首 创集团")拟将其持有的首创证券9742.32万股A股股份(占总股本的3.56%)无偿划转至北京市基础设施投资有限公司(以下简称"京 投公司")。该事项已于12月23日获得北京市国资委批复。 无偿划转后,首创集团的持股比例将由56.77%降至53.2%,仍为首创证券控股股东;京投公司的持股比例将由17.31%增至20.87%,仍 为第二大股东,首创证券实际控制人未发生变更。 ...
首创证券(601136) - 关于国有股份无偿划转获得北京市国资委批复暨股东权益变动的提示性公告
2025-12-24 11:33
证券代码:601136 证券简称:首创证券 公告编号:2025-056 首创证券股份有限公司 关于国有股份无偿划转获得北京市国资委批复暨股 东权益变动的提示性公告 本公司董事会及全体董事保证本公告内容不存在任何虚假记载、误导性陈 述或者重大遗漏,并对其内容的真实性、准确性和完整性承担法律责任。 重要内容提示: | 信息披露义务人 | 本次权益变动前 | | 本次变动 | | 本次权益变动后 | | | --- | --- | --- | --- | --- | --- | --- | | | 持股数量 | 持股比 | 股份数量 | 股份比 | 持股数量 | 持股比 | | | (股) | 例(%) | (股) | 例(%) | (股) | 例(%) | | 北京首都创业集 团有限公司 | 1,551,690,000 | 56.77 | -97,423,157 | -3.56 | 1,454,266,843 | 53.20 | | 北京市基础设施 投资有限公司 | 473,080,000 | 17.31 | +97,423,157 | +3.56 | 570,503,157 | 20.87 | ●本次股东权益变 ...
首创证券(601136) - 简式权益变动报告书(北京首都创业集团有限公司)
2025-12-24 11:33
股票代码:601136.SH 首创证券股份有限公司 简式权益变动报告书 上市公司名称:首创证券股份有限公司 股票上市地点:上海证券交易所 股票简称:首创证券 信息披露义务人名称:北京首都创业集团有限公司 注册地址:北京市西城区车公庄大街 21 号 2 号楼一层 通讯地址:北京市东城区朝阳门北大街 6 号首创大厦 15 层 股份变动性质:国有股份无偿划转导致股份数量减少,持股比例下 降 签署日期:2025 年 12 月 24 日 信息披露义务人声明 一、信息披露义务人依据《中华人民共和国证券法》(以下简称《证券法》)、 《上市公司收购管理办法》(以下简称《收购办法》)、《公开发行证券的公司信 息披露内容与格式准则第 15 号——权益变动报告书》(以下简称《准则 15 号》) 及相关的法律、法规和规范性文件编写本报告书。 二、信息披露义务人签署本报告书已获得必要的授权和批准,其履行亦不 违反信息披露义务人章程或内部规则中的任何条款,或与之相冲突。 三、依据上述法律法规的规定,本报告书已全面披露了信息披露义务人在 首创证券股份有限公司中拥有权益的股份变动情况。 截至本报告书签署之日,除本报告书披露的信息外,信息披露 ...
首创证券(601136) - 详式权益变动报告书(北京市基础设施投资有限公司)
2025-12-24 11:33
首创证券股份有限公司 详式权益变动报告书 上市公司名称:首创证券股份有限公司 股票上市地点:上海证券交易所 股票简称:首创证券 股票代码:601136.SH 信息披露义务人名称:北京市基础设施投资有限公司 注册地址:北京市朝阳区小营北路 6 号京投大厦 2 号楼 9 层 908 室 通讯地址:北京市朝阳区小营北路 6 号京投大厦 2 号楼 9 层 908 室 股份变动性质:国有股份无偿划转导致股份数量增加,持股比例提 高 签署日期:2025 年 12 月 24 日 信息披露义务人声明 二、信息披露义务人签署本报告书已获得必要的授权和批准,其履行亦不 违反信息披露义务人章程或内部规则中的任何条款,或与之相冲突。 三、依据上述法律法规的规定,本报告书已全面披露了信息披露义务人在 首创证券股份有限公司中拥有权益的股份变动情况。 截至本报告书签署之日,除本报告书披露的信息外,信息披露义务人没有 通过任何其他方式增加或减少其在首创证券股份有限公司中拥有权益的股份。 四、截至本报告书签署之日,本次权益变动尚未正式生效。本次国有股份 无偿划转已取得北京市人民政府国有资产监督管理委员会的批准,尚需履行上 海证券交易所合规性确 ...
刷新纪录!首创证券85后“总裁”再进阶,成上市券商最年轻掌舵人
搜狐财经· 2025-12-22 03:58
人事变动 - 首创证券于12月18日晚间发布公告,披露总经理蒋青峰的职务变动 [3] - 蒋青峰因工作安排调整,于12月17日辞去公司第二届董事会职工代表董事及董事会下设专门委员会相应职务,辞职后继续担任公司党委副书记、总经理 [4] - 公司董事会已于12月18日召开会议,与会11名董事一致同意推选蒋青峰为第二届董事会非独立董事候选人,并将提交2026年第一次临时股东会审议 [4] 高管背景 - 蒋青峰出生于1986年,在42家上市券商的总经理(总裁)中年龄优势突出,该群体平均年龄为52.5岁,中位数为53岁 [5] - 其职业生涯始于保险领域,曾在安邦保险集团和安邦资管任职,后于2014年进入证券行业,在世纪证券登记执业 [5] - 蒋青峰于2016年4月加入首创证券,历任资产管理事业部多个管理职务,2023年10月出任副总经理,2025年8月任职工代表董事,11月出任总经理 [5] - 目前他还兼任首正德盛资本董事长、北京望京私募董事长及首创京都期货董事 [5] 职务影响 - 本次当选非独立董事候选人后,蒋青峰将以公司管理层核心成员与董事会成员的双重身份,深度参与公司战略决策与经营管理 [5]
险企资产负债管理系统性升级
国盛证券· 2025-12-22 03:24
报告行业投资评级 - 增持(维持)[6] 报告的核心观点 - 保险行业长期受益于银行存款搬家趋势,短期开门红进展顺利有望提振2026年负债端表现,产品预定利率阶梯型下调大幅缓解利差损风险,“报行合一”推动行业反内卷和头部公司集中度提升,积极看好保险板块配置价值[4][31] - 证券行业因市场风险偏好抬升、交投活跃度维持高位,板块从估值到业绩均具备β属性,全面受益[4][31] - 建议关注中国平安、中国人寿、中国太保、国泰海通、华泰证券[4][31] 根据相关目录分别进行总结 1. 行业动态 - 本周(2025年12月15-19日)非银金融指数上涨2.90%,其中保险II指数上涨7.03%,证券II指数上涨1.01%,金融科技指数上涨0.73%,同期上证指数上涨0.03%,沪深300指数下跌0.28%,创业板指下跌2.26%[10] - 保险板块中,中国平安领涨,涨幅为7.57%;证券板块中,东兴证券领涨,涨幅为9.60%[10][13] - 国家网信办会同中国证监会深入整治涉资本市场网上虚假不实信息,覆盖5类核心违法违规行为,涉及微信公众号、微博、抖音等主流网络平台,核心目标为打击炮制谣言、非法荐股等行为[3] 2. 保险 2.1 行业动态 - 金管局就《保险公司资产负债管理办法(征求意见稿)》公开征求意见,旨在强化资产负债联动监管,主要内容包括明确管理目标与原则、压实主体责任、规范治理架构、细化全环节联动要求及压力测试等程序、设立监管与监测指标、强化监管与处罚[1] - 新增3项财险监管指标,均不得低于100%:1)沉淀资金覆盖率;2)收入覆盖率;3)压力情景流动性覆盖率[1] - 新增4项人身险监管指标,后3项不得低于100%:1)有效久期缺口监管标准区间不超过[-5,+5]年;2)综合投资收益覆盖率;3)净投资收益覆盖率;4)压力情景流动性覆盖率[2] - 上市险企披露11月保费:新华保险前11个月累计原保险保费收入1888.5亿元,同比增长16%;中国太保前11个月累计人身险保费收入2503.22亿元,同比增长9.4%,累计财险保费收入1876.82亿元,同比增长0.3%[14] - 平安人寿获批发行不超过200亿元的10年期(含)可赎回资本补充债券[14] 2.2 行业数据 - 截至2025年12月19日,十年期国债到期收益率为1.8308%,环比上周(1.8396%)变动-0.88个基点[15] 3. 证券 3.1 行业动态 - 公募基准改革首轮摸排于12月15日截止,基金公司已向监管上报摸排情况,此次改革聚焦存量产品变更,监管设一年过渡期,强调“调基准不调持仓”[18] - 中国证监会党委传达学习贯彻中央经济工作会议精神,部署五大核心方向,包括提升市场内在稳定性、坚持改革攻坚提高制度包容性吸引力、坚持严监严管等,提及推进商业不动产REITs试点作为盘活商业不动产存量资产的关键抓手[19] - 中金公司合并方案出炉:中金公司换股吸收合并价格为36.91元/股,东兴证券换股吸收合并价格在12.81元/股基础上给予26%溢价,信达证券换股吸收合并价格为19.15元/股[20] - 首创证券22.519亿股限售股将于2025年12月22日起上市流通,占公司总股本的82.38%[20] - 南京证券完成定向增发,募集资金总额约为50亿元,实际募集资金净额为48.97亿元[21] 3.2 行业数据 - 截至2025年12月19日,本周市场股基日均成交额22219亿元,环比上周下降7.20%[22] - 两融余额24994亿元,环比上周下降0.34%(截至12月18日)[22] - 审核通过IPO企业6家,审核通过IPO募集资金45.331亿元(按发行日统计)[22] 4. 多元金融 4.1 行业动态 - 南华期货发行H股最终价格确定为每股12港元,预计于2025年12月22日在香港联交所主板挂牌上市[30]
智通A股限售解禁一览|12月22日





智通财经网· 2025-12-22 01:02
限售股解禁总体情况 - 2023年12月22日,共有18家上市公司发生限售股解禁,解禁总市值约为1029.66亿元 [1] 各公司解禁详情 - **华电能源(600726)**:解禁股数为47.28亿股,限售股类型为增发A股法人配售上市 [1] - **首创证券(601136)**:解禁股数为22.52亿股,限售股类型为发行前股份限售流通 [1] - **三一重能(688349)**:解禁股数为9.42亿股 [1] - **安控科技(300370)**:解禁股数为2.37亿股,限售股类型为其他 [1] - **南网科技(688248)**:解禁股数为3.36亿股 [1] - **慕思股份(001323)**:解禁股数为3亿股,限售股类型为延长限售锁定期流通 [1] - **沃顿科技(000920)**:解禁股数为5062.11万股,限售股类型为增发A股法人配售上市 [1] - **亚香股份(301220)**:解禁股数为3339万股,限售股类型为延长限售锁定期流通 [1] - **潍柴动力(000338)**:解禁股数为2348.1万股,限售股类型为股权激励限售流通 [1] - **源杰科技(688498)**:解禁股数为2385.07万股 [1] - **中恒集团(600252)**:解禁股数为235.95万股,限售股类型为股权激励限售流通 [1] - **新亚制程(002388)**:解禁股数为346.55万股,限售股类型为股权激励限售流通 [1] - **甘李药业(603087)**:解禁股数为164.53万股,限售股类型为股权激励限售流通 [1] - **中航重机(600765)**:解禁股数为268万股,限售股类型为股权激励限售流通 [1] - **康为世纪(688426)**:解禁股数为43.42万股 [1] - **经纬恒润(688326)**:解禁股数为11.84万股 [1] - **兆易创新(603986)**:解禁股数为6.46万股,限售股类型为股权激励限售流通 [1] - **南京港(002040)**:解禁股数为15.18万股,限售股类型为股权激励限售流通 [1]
泽连斯基:乌美新一轮磋商取得建设性进展;以色列外长:只有哈马斯解除武装,加沙才能重建;美国“星链”一颗卫星或爆炸失联丨早报
第一财经· 2025-12-22 00:20
行业政策与监管动态 - 中国商务部召开党组扩大会议,总结2025年及“十四五”商务工作,并研究部署2026年工作及谋划“十五五”商务改革发展[5] - 中国印发《互联网平台价格行为规则》,明确规定平台经营者及平台内经营者不得以排挤竞争对手或独占市场为目的,以低于成本的价格销售商品或提供服务[6] 科技与高端制造 - 摩尔线程发布新一代GPU架构“花港”,采用新一代指令集,算力密度提升**50%**,能效提升**10倍**,可支持**十万卡以上**规模智算集群[16] - 长安汽车获得中国首块L3级自动驾驶专用正式号牌“渝AD0001Z”,标志着该公司率先开启L3级自动驾驶时代[17] - 中国成功发射通信技术试验卫星二十三号,该卫星主要用于开展多频段、高速率卫星通信技术验证,此次任务是长征系列运载火箭的第**618**次飞行[7] - 美国太空探索技术公司(SpaceX)旗下“星链”计划的一颗卫星发生异常,轨道高度迅速下降**4000米**,产生少量碎片并与地面失联,预计将在几周内重返大气层烧毁[4] 消费与文娱产业 - 2025年中国动画电影全年票房突破**250亿**元,创下中国影史动画电影票房最高纪录,票房前三名为《哪吒之魔童闹海》、《疯狂动物城2》、《浪浪山小妖怪》[8] 资本市场与公司动态 - 本周(12月22日-12月26日)A股市场共有**47**只限售股解禁,按最新收盘价计算,解禁总市值近**1900亿**元,其中**17**只个股解禁市值超**10亿**元,**7**股解禁市值超**百亿**元[18] - 解禁市值居前的三家公司分别为:首创证券(**423.12亿**元)、三一重能(**248.75亿**元)、微导纳米(**225.36亿**元)[18] - 本周将有**3**只新股发行,分别为陕西旅游(发行价**80.44**元)、新广益(发行价**21.93**元)、蘅东光(发行价**31.59**元)[22][23] 软件与生态建设 - 华为鸿蒙系统生态建设取得进展,搭载鸿蒙系统的终端设备数量已突破**2700万**,生态适配度已超**95%**[25]
A股限售股解禁一览:785.43亿元市值限售股今日解禁
第一财经· 2025-12-21 23:45
Wind数据显示,周一(12月22日),共有19家公司限售股解禁,合计解禁量为75.4亿股,按最新收盘价 计算,合计解禁市值为785.43亿元。 从解禁市值来看,8家公司解禁市值超亿元。首创证券、源杰科技、华电能源解禁市值居前,解禁市值 分别为423.12亿元、147.17亿元、115.84亿元。 从解禁股数占总股本比例来看,7家公司解禁比例超10%。首创证券、华电能源、拉普拉斯解禁比例居 前,解禁比例分别为82.38%、59.79%、42.69%。 从解禁量来看,8家公司解禁股数超千万股。华电能源、首创证券、安控科技解禁量居前,解禁股数分 别为47.28亿股、22.52亿股、2.37亿股。 ...
投资前瞻:非主战场的春季躁动
Wind万得· 2025-12-21 22:35
市场要闻 - 国务院国资委印发《中央企业违规经营投资责任追究实施办法》,明确13个方面98种责任追究情形,涉及薪酬管理不规范、虚假贸易等,办法自2026年1月1日起施行 [2] - 12月22日将公布1年期和5年期以上LPR最新值,此前11月20日公布的1年期LPR为3.0%,5年期以上LPR为3.5%,LPR已连续6个月保持不变 [2] - 中国人民银行将于12月22日在香港发行400亿元中央银行票据,期限6个月(182天) [3] - 广期所发布通知,自12月23日起,铂、钯期货合约单日开仓量分别不得超过500手;自12月22日起,多晶硅期货合约每次最小开仓下单数量由1手调整为5手;自12月23日起,碳酸锂期货部分合约单日开仓量分别不得超过800手或2000手 [3] - 香港联交所修订《上市规则》公众持股量有关规定,引入替代持续公众持股量门槛,增设“10亿港元市值”门槛,新规定将于2026年1月1日起生效 [3] - 国家发改委、市场监管总局、国家网信办印发《互联网平台价格行为规则》,自2026年4月10日起施行,明确平台不得对平台内经营者的价格行为进行不合理限制或附加不合理条件,不得以低于成本的价格销售商品或服务 [4] - 市场监管总局修订《禁止垄断协议规定》,明确纵向垄断协议豁免标准,2026年2月1日起施行,其中固定转售价格协议需市场份额低于5%且营业额低于1亿元可豁免,其他纵向协议市场份额低于15%即可豁免 [4] - 据“十个工作日”原则,本轮成品油调价窗口为12月22日24时,据金联创测算,截至12月19日第九个工作日,参考原油品种均价为59.05美元/桶,变化率为-3.21%,对应的国内汽柴油零售价应下调165元/吨 [4] 板块事项 - 冰雪旅游:第二十七届哈尔滨冰雪大世界于12月17日开园,园区面积达120万平方米,为历届之最,总用冰用雪量达40万立方米 [6] - 6G:中国信通院研究显示,我国正积极推进6G创新发展,预计于2030年左右启动商业应用,到2035年实现6G规模化商用部署,有望培育形成万亿元级的6G产业及应用市场 [7] 个股大事 - 融创中国公告,预计债务重组生效日期将于12月23日或前后落实,届时公司约96亿美元的现有债务将获全面解除及免除 [8] - 小鹏汽车计划在2026年推出量产的软硬件都达到L4级自动驾驶水平的车型 [9] - 本田汽车宣布,由于半导体短缺,其与广汽集团合资的3家工厂将于12月29日起停产5天;日本铃鹿、埼玉工厂将于明年1月5日、6日停产,7日至9日减产 [9] - 摩尔线程发布新一代GPU架构“花港”及两款基于该架构的芯片“华山”“庐山”,该架构算力密度提升50%,能效提升10倍,可支持十万卡以上规模智算集群;同时推出集成“长江”智能SoC芯片的AI算力本MTTAIBOOK笔记本,32GB 1TB版本售价9999元,将于2026年1月10日开售 [9] - 华为将于12月22日下午召开nova 15系列及全场景新品发布会,据悉nova 15系列将推出三款机型,其中nova 15搭载麒麟8系芯片,nova 15 Pro和nova 15 Ultra升级为麒麟9系芯片 [9] - 渤海化学公告终止筹划出售渤海石化100%股权、收购泰达新材控制权的重大资产重组事项,公司股票于12月22日复牌 [10] - 东方智造、中国高科均发布关于筹划控制权变更事项进展暨复牌的公告,两家公司或分别迎来地方国资入局,公司股票均自12月22日上午开市起复牌 [10] 限售股解禁 - 本周(12月22日-12月26日)共有48家公司限售股陆续解禁,合计解禁209.85亿股,按12月19日收盘价计算,解禁总市值为1880.11亿元 [12] - 12月22日是解禁高峰期,21家公司解禁市值合计876.9亿元,占本周解禁规模的46.64% [14] - 按12月19日收盘价计算,解禁市值居前三位的是:首创证券(423.12亿元)、三一重能(248.75亿元)、微导纳米(225.36亿元) [14] - 从个股的解禁量看,解禁股数居前三位的是:海航控股(99.73亿股)、华电能源(47.28亿股)、首创证券(22.52亿股) [14] - 从解禁股份类型来看,首发原股东限售股份有16家,股权激励限售股份有11家,股权激励一般股份有6家,定向增发机构配售股份有6家,其他类型有5家,首发机构配售股份有2家,首发原股东限售股份及首发战略配售股份有1家,首发战略配售股份有1家 [15] 新股日历 - 本周(12月22日-12月26日)将有2只新股发行,其中沪市主板有1只,创业板有1只,合计发行约5604.93万股,预计合计募资22.95亿元 [17] - 具体来看,12月22日发行的是陕西旅游、新广益 [17] 机构看后市 - 德邦证券2026年投资策略展望认为,“9.24”组合拳成为本轮牛市启动的标志性里程碑,市场行情从“叙事牛”逐步转向“产业牛”,科技板块脱颖而出 [20] - 申万宏源认为,春季主线资产向上仍有阻力,春季行情可能先在非主战场上(产业和政策主题、博弈高股息、各种超跌反弹)演绎 [21] - 光大证券认为,政策有望持续发力叠加各类资金有望积极流入,市场有望震荡上行,行业配置方面关注成长及消费板块 [22] 大事前瞻 - 12月22日当周重要财经事件包括:中国12月一年期及五年期贷款市场报价利率(LPR)公布、英国第三季度GDP数据、美国第三季度实际GDP年化季率初值、美国12月谘商会消费者信心指数、美国截至12月20日当周初请失业金人数等 [24][25][26][27] - 12月24日为平安夜,香港交易所交易半日,芝商所、纽交所、洲际交易所等多家海外交易所交易提前结束或休市 [28] - 12月25日为圣诞节,纽交所、悉尼证交所、法兰克福证交所、伦敦证交所等全球多家交易所休市一日 [29] - 12月27日将公布中国11月规模以上工业企业利润年率等数据 [31]