复星国际(00656)
搜索文档
复星国际旗下翌耀科技启动IPO,52岁董事长张良森是复旦博士
搜狐财经· 2026-01-08 10:45
公司IPO进程 - 上海翌耀科技股份有限公司已在上海证监局完成IPO辅导备案 [1] - 辅导机构为申万宏源 [1] 公司基本情况 - 公司成立于2018年,注册资本为6.25亿元 [1] - 公司是复星国际旗下的智能科技集团 [1] - 公司对外投资了7家公司,包括上海盛普流体设备股份有限公司、一浦莱斯精密技术(深圳)有限公司等 [1] 公司业务与客户 - 公司为奔驰、宝马、大众等一线车厂提供柔性自动化生产线交钥匙工程 [1] - 公司业务包括个性化定制的工程设计以及各类智慧工厂解决方案 [1] 公司管理层 - 公司董事长为张良森,出生于1974年,拥有复旦大学企业管理博士学位 [1] - 张良森曾担任道勤控股有限公司助理总裁、上海三一投资有限公司常务副总裁 [1] - 张良森现任南京钢铁股份有限公司董事、海南矿业股份有限公司董事、天津市捷威动力工业有限公司董事、金能科技股份有限公司股东 [1]
复星系,大动作!
中国基金报· 2026-01-08 07:21
公司上市进程 - 上海翌耀科技股份有限公司已于2024年1月7日在上海证监局办理首次公开发行股票并上市的辅导备案登记 [1] - 辅导机构为申万宏源证券承销保荐有限责任公司,双方于2024年1月5日签订辅导协议 [1][4] - 辅导工作明确分为前期、中期和后期三个阶段,内容包括尽职调查、问题整改及验收准备等 [3][4] 公司股权与背景 - 公司无控股股东,但官网显示其为复星国际旗下的智能科技集团 [1] - 公司重要股东宁波梅山保税港区复联投资合伙企业(有限合伙)、上海惟剑投资管理中心(有限合伙)等均为复星系旗下公司 [8] - 公司成立于2018年7月31日,注册资本为6.25亿元人民币 [6] - 公司于2021年11月15日完成股份制改造,企业类型由有限责任公司变更为股份有限公司 [5][6][7] 公司业务与客户 - 公司为奔驰、宝马、大众等一线汽车制造商提供柔性自动化生产线交钥匙工程、个性化定制的工程设计及各类智慧工厂解决方案 [1] - 业务版图横跨中国、德国、美国、墨西哥等多个国家和地区 [10] - 服务领域涵盖汽车焊装、总装、新能源、一般工业、食品饮料自动化及数字化等多个智能制造领域 [10] 公司历史变更 - 2021年11月25日,公司名称由“上海翌耀科技有限公司”变更为“上海翌耀科技股份有限公司” [7] - 2021年11月25日,公司注册资本由约5.773亿元人民币增加至约5.813亿元人民币,增幅为0.69664% [7] - 2021年12月27日,公司注册资本由约5.813亿元人民币增加至6亿元人民币,增幅为3.21145% [7] - 2021年11月25日,公司董事及监事成员发生变更,新增董事丙明杰、胡卫明,以及新增监事房让青、陈丽丽 [7]
复星系,大动作!
中国基金报· 2026-01-08 07:17
公司上市进程 - 上海翌耀科技股份有限公司于1月7日在上海证监局办理辅导备案登记,拟首次公开发行股票并上市 [2] - 辅导券商为申万宏源证券承销保荐有限责任公司 [2] - 辅导工作分为三个阶段:前期进行深入尽职调查与培训,中期制定并落实问题整改方案,后期组织考试、完善材料并协助IPO准备工作 [4][5] 公司背景与股权结构 - 公司官网显示其为复星国际旗下的智能科技集团 [2] - 公司无控股股东,但重要股东宁波梅山保税港区复联投资合伙企业(有限合伙)、上海惟剑投资管理中心(有限合伙)等均为复星系旗下公司 [2][9] - 公司成立于2018年7月31日,注册资本为6.25亿元人民币 [7] - 公司于2021年11月15日完成股份制改造,名称由上海翌耀科技有限公司变更为上海翌耀科技股份有限公司 [6][7] - 2021年12月27日,公司注册资本由58133.0842万人民币变更为60000.0000万人民币,增加约3.21% [8] 业务与市场 - 公司为奔驰、宝马、大众等一线车厂提供柔性自动化生产线交钥匙工程、个性化定制的工程设计及各类智慧工厂解决方案 [2] - 业务版图横跨中国、德国、美国、墨西哥等国家和地区 [11] - 服务领域涵盖汽车焊装、总装、新能源、一般工业、食品饮料自动化及数字化等多个智能制造领域 [11]
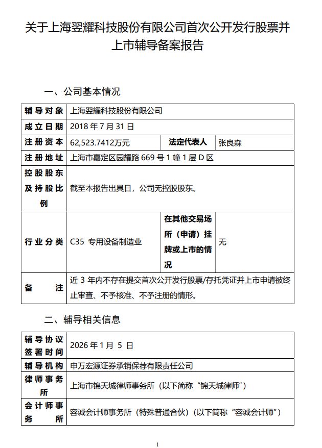
复星国际旗下翌耀科技启动上市辅导
新浪财经· 2026-01-08 03:10
根据官网显示,翌耀科技成立于2018年,作为复星国际(00656.HK)旗下的智能科技集团,翌耀科技 汇聚了全球3000余名精英人才,业务版图横跨中国、德国、美国、墨西哥等数十个国家和地区,为奔 驰、宝马、大众等一线车厂提供柔性自动化生产线交钥匙工程、个性化定制的工程设计以及各类智慧工 厂解决方案。翌耀科技始终致力于提供领先的高科技解决方案,服务领域涵盖汽车焊装、总装、新能 源、一般工业、食品饮料自动化及数字化等多个智能制造领域。 关于上海翌耀科技股份有限公司首次公开发行股票并 上市辅导备案报告 来源:滚动播报 (来源:财闻) 翌耀科技成立于2018年,作为复星国际旗下的智能科技集团,服务领域涵盖汽车焊装、总装、新能源、 一般工业、食品饮料自动化及数字化等多个智能制造领域。 据证监会网站披露,上海翌耀科技股份有限公司(以下简称"翌耀科技")在上海证监局办理辅导备案登 记,拟首次公开发行股票并上市,辅导券商为申万宏源(000166.SZ)证券承销保荐有限责任公司。 | 辅导对象 | 上海翌耀科技股份有限公司 | | | | --- | --- | --- | --- | | 成立日期 | 2018年7月31日 ...
智通港股沽空统计|1月6日
智通财经网· 2026-01-06 00:28
沽空比率排行 - 华润啤酒-R(80291)和比亚迪股份-R(81211)的沽空比率均达到100.00%,位居前两位 [1][2] - 小米集团-WR(81810)以75.49%的沽空比率位列第三 [1][2] - 前十大沽空比率榜单中,长城汽车-R(82333)比率为67.12%,中银香港-R(82388)为66.64%,美团-WR(83690)为63.89% [2] 沽空金额排行 - 中国平安(02318)沽空金额最高,达20.81亿元 [1][2] - 阿里巴巴-W(09988)沽空金额为18.71亿元,小米集团-W(01810)为16.24亿元,分列第二、三位 [1][2] - 腾讯控股(00700)沽空金额为14.21亿元,快手-W(01024)为13.30亿元,小鹏汽车-W(09868)为7.02亿元 [2] 沽空偏离值排行 - 比亚迪股份-R(81211)偏离值最高,为43.54% [1][2] - 旭辉控股集团(00884)偏离值为39.74%,小米集团-WR(81810)为34.28%,分列第二、三位 [1][2] - 华润啤酒-R(80291)偏离值为31.17%,香格里拉(亚洲)(00069)为27.83%,福寿园(01448)为26.67% [2] 其他相关数据 - 融创中国(01918)沽空金额为6342.63万元,沽空比率为28.71%,偏离值为21.62% [3] - 九龙仓集团(00004)沽空金额为2065.07万元,沽空比率为56.26% [2] - 复星国际(00656)沽空金额为1141.92万元,沽空比率为50.95% [2] - 腾讯音乐-SW(01698)沽空金额为6768.94万元,沽空比率为49.36%,偏离值为24.77% [2]
复星国际(00656) - 截至二零二五年十二月三十一日月报表

2026-01-05 11:39
股份發行人及根據《上市規則》第十九B章上市的香港預託證券發行人的證券變動月報表 | 截至月份: | 2025年12月31日 | 狀態: 新提交 | | --- | --- | --- | | 致:香港交易及結算所有限公司 | | | | 公司名稱: | 復星國際有限公司 | | | 呈交日期: | 2026年1月5日 | | | I. 法定/註冊股本變動 | 不適用 | | FF301 第 1 頁 共 10 頁 v 1.1.1 FF301 II. 已發行股份及/或庫存股份變動 | 1. 股份分類 | 普通股 | 股份類別 | 不適用 | | 於香港聯交所上市 (註1) | 是 | | | --- | --- | --- | --- | --- | --- | --- | --- | | 證券代號 (如上市) | 00656 | 說明 | | | | | | | | | 已發行股份(不包括庫存股份)數目 | | 庫存股份數目 | | 已發行股份總數 | | | 上月底結存 | | | 8,166,635,624 | | 0 | | 8,166,635,624 | | 增加 / 減少 (-) | | | 27,5 ...
山海寻梦 不觉其远;前路迢迢 阔步而行 26家公司掌门人寄语2026
上海证券报· 2026-01-04 21:00
华为 - 公司认为智能化变革是长期战略机遇,但道路充满挑战,需要战略聚焦、以质取胜并强化组织能力,目标是决胜价值战场 [27] 恒瑞医药 - 2026年公司将持续加大研发投入,聚焦肿瘤、自免、代谢疾病等重点领域,以催生更多差异化创新成果 [28] - 公司将坚定推动创新药“走出去”,加强国际合作,加速海外临床,完善全球商业化布局 [28] 万华化学 - 2026年公司将系统提升经营质量,锻造一体化竞争优势,并坚持科技创新引领未来 [29] - 公司将聚焦电池材料、高端新材料及生物制造的研发突破,旨在形成具有自主知识产权的核心技术集群 [29] - 公司将全力打造“风—光—储—网—产”一体化发展新模式,构建现代化电池材料产业典范 [29] 牧原股份 - 2026年公司的新抉择是实现智能化养猪,构建猪病大模型,并深耕育种领域以攻克核心技术 [30] 格力电器 - 2026年公司将继续深耕主业,并在智能装备、新能源等赛道上加速发展 [31] - 公司将坚定不移地走绿色化、数字化之路,并持续为员工搭建实现价值的舞台 [31] 吉利控股 - 2026年是吉利创业40周年,公司强调在关键时刻勇于抉择、敢于破局,并坚守核心价值观以打造发展的根基力量 [31] 上汽集团 - 2026年是“十五五”规划开局之年,公司将锚定智能化、电动化主航道,扎实推进改革攻坚 [32] - 公司将以创新为帆创领智电转型新高度,并以用户为中心践行“懂车更懂你”的理念 [32] 恒力集团 - 2026年公司号召全体员工拿出“闯”的精神、“创”的劲头、“干”的作风,踔厉奋发,砥砺前行 [33] 隆基绿能 - 公司认为光伏行业正处在“中流击水”阶段,全球绿色能源转型和AI对能源的需求为行业带来长坡厚雪的赛道 [34] - 公司认为破局需要打破路径依赖并依靠底层和场景的技术创新 [34] 中科曙光 - 2025年公司提出并践行“AI计算开放架构”理念,从五个层面推动技术能力开放共享,并打造了算力密度和能效双突破的超节点 [35] - 2026年公司将坚定沿开放道路前行,联合产业链构建全链条创新体系与产业新生态 [35] TCL - 2026年公司将保持战略定力,坚定“全球领先”目标,强化核心能力建设,并推动高质量发展 [36] - 公司将加强科技创新以实现产品技术领先,并完善全球化3.0体系以提升品牌价值 [36] 天合光能 - 公司正从产品供应商演进为“系统级产品创新者与场景解决方案构建者”的双轮驱动者,这是一条从“竞争”升维到“创造”的道路 [38] 晶科能源 - 公司认为太空光伏是解决未来AI电力短缺及实现全链条新型能源的方案,并提出了从“全球化能力”向“全宇宙化能力”的展望 [39] 利欧股份 - 2026年公司将提升在战略聚焦、品牌信任与可持续价值上的综合实力,追求超越数据增长的高维度价值创造 [40] 诺诚健华 - 站在成立十周年的新起点,公司将以“中国原创”为引擎,“全球视野”为坐标,开启下一个黄金十年 [41] - 在“2.0快速发展阶段”,公司将坚持创新驱动,推动多款新药上市并加速全球化布局,实现三到四款产品的全球化 [41] 奥比中光 - 公司认为以机器人为代表的科技产业将在“十五五”时期进入高速扩张期 [42] - 2026年公司将以创新为引擎、开放为路径,把握科技革命机遇,携手全球伙伴共同推动具身智能等产业的技术演进 [42] 复星国际 - 公司认为AI正在重构产业,大健康需求增长,文旅潜力未完全释放,新兴市场机会多,关键是要深耕自身产业与生态优势 [43] 大众交通与大众公用 - 2026年公司将紧扣“十五五”规划要求,以更先进的技术赋能各产业,以更优质的产品和服务赋能用户与员工 [44] 一汽解放 - 2026年公司将锚定“科技解放、绿色解放、国际解放”发展航向,加速向绿色智能交通运输解决方案提供者转型 [44] 中国医药 - 2025年公司全力推动从“贸工技服”向“科工贸技服”一体化转型并取得新进展 [44] - 站在“十五五”新起点,公司将以科技创新为核心驱动力,打造“科工贸技服”一体化运营的医药先进制造领军企业 [44] 罗曼股份 - 2026年是公司“全面出海、全面融合、全面增长”的关键一年,将加速构建“算电融合”核心竞争力 [45] - 公司将聚焦AIDC算力基础设施建设,深化“绿色算力”布局,并探索“算力即服务”新模式 [45] - 公司将深度推动“文旅+科技+IP”融合创新,打造科技感沉浸式体验 [45] 楚天科技 - 2026年公司的使命是让世界制药工业插上智慧的翅膀,目标是将楚天打造成全球医药装备行业的领军企业 [46] 德马科技 - 2026年公司将聚焦三大方向:深耕技术创新以筑牢主业根基、深化全球化布局以拓展边界、攻坚具身智能以开辟增长赛道 [47] 海默科技 - 2026年公司将巩固油气高端装备领域的竞争优势,并构筑新兴业务增长曲线以推进战略转型取得突破 [48] 汇嘉时代 - 2026年公司将深耕新疆消费市场,聚焦品质消费需求,并以“服务+品质”双驱动模式融入出海战略布局,助力消费品牌走向国际 [48] 开能健康 - 2026年公司将全面推进“净水主业筑基,细胞产业拓维”的双轮驱动战略,把握大健康产业规模即将突破数十万亿元的机遇 [49]
山海寻梦,不觉其远;前路迢迢,阔步而行 26家公司掌门人寄语2026
上海证券报· 2026-01-04 20:55
华为 - 公司认为智能化变革是长期战略机遇 战略聚焦 决胜价值战场 以质取胜 做强组织能力 [25] 恒瑞医药 - 2026年将持续加大研发投入 聚焦肿瘤 自免 代谢疾病等重点领域 催生更多差异化创新成果 [26] - 坚定推动创新"走出去" 加强国际合作 加速海外临床 完善全球商业化布局 [26] 万华化学 - 2026年将系统提升经营质量 锻造一体化竞争优势 坚持科技创新引领未来 [27] - 在巩固聚氨酯 石化等现有领域优势的同时 重点聚焦电池材料 高端新材料及生物制造的研发突破 [27] - 实现第二主业起势腾飞 全力打造"风—光—储—网—产"一体化发展新模式 构建现代化电池材料产业典范 [27] 牧原股份 - 2026年锚定新抉择 实现智能化养猪 构建猪病大模型 深耕育种领域攻克核心技术 [28] 格力电器 - 2026年将继续深耕主业 并在智能装备 新能源等赛道上加速奔跑 坚定不移地走绿色化 数字化之路 [29] 吉利控股 - 2026年是吉利创业第四十个年头 公司强调在关键时刻勇于抉择 敢于破局 打造技术 文化 质量 标准 可持续发展的根基力量 [29] 上汽集团 - 2026年是"十五五"规划开局之年 公司将锚定智能化 电动化主航道 扎实推进改革攻坚 全面构建高质量发展新格局 [30] 恒力集团 - 2026年公司希望全体恒力人拿出"闯"的精神 "创"的劲头 "干"的作风 踔厉奋发 砥砺前行 [31] 隆基绿能 - 公司认为光伏行业正处在"中流"之中 全球绿色能源转型才刚起步 AI对能源的渴求也刚刚开始 光伏赛道依然长坡厚雪 空间巨大 [32] - 破局要靠技术创新 既要底层创新 也要场景创新 [32] TCL - 2026年 公司将坚定"全球领先"目标 强化核心能力建设 推动企业高质量发展 [33] - 构建更有动能的商业飞轮 加强科技创新突破 完善全球化3.0体系 提升品牌价值 [33] 中科曙光 - 2025年公司提出并践行"AI计算开放架构"理念 从五个层面推动技术能力开放共享 成功打造了算力密度和能效双突破的超节点 推出了全球领先的万卡级超集群 [35] - 2026年将坚定地沿着开放的道路前行 联合产业链上下游共同构建全链条创新体系 [35] 天合光能 - 公司正从优秀的产品供应商 演进为"系统级产品创新者与场景解决方案构建者"的双轮驱动者 [36] 晶科能源 - 公司认为太空光伏是实现太空算力 深空探测等全宇宙场景唯一可行的长效能源支撑 是解决未来地球AI电力短缺的全链条新型能源方案 [37] - 2026年是晶科20周年庆 公司提出未来将致力于"Solar All Universe" [37] 利欧股份 - 新的一年 公司将进一步提升集团在战略聚焦 品牌信任与可持续价值上的综合实力 追求超越数据维度的增长 迈向更高维度的价值创造 [38] 诺诚健华 - 2026年 在"2.0快速发展阶段" 公司将坚持创新驱动 推动多款新药上市并研发更多临床前分子 加速全球化布局 实现三到四款产品的全球化 [39] 复星国际 - 公司认为AI正在重构产业 大众对于大健康需求只会增不会减 文旅度假的潜力还没完全释放 中东 非洲等新兴市场机会很多 [40] - 公司将深耕自身产业优势 生态优势 结合飞轮战略 拥轻合重 顺势而为 加快发展 [40] 奥比中光 - 公司认为以机器人为代表的科技产业将进入高速扩张期 重塑产业格局 [41] - 2026年将是公司攀登AI时代高峰的一年 将牢牢把握新一轮科技革命和产业变革机遇 勇毅迈向全球产业链高端 [41] 大众交通 大众公用 - 2026年恰逢"十五五"规划开局之年 公司将紧扣规划建议要求 以更先进的技术赋能各产业 [42] 一汽解放 - 2026年 公司将锚定"科技解放 绿色解放 国际解放"发展航向 加速向"中国第一 世界一流"的绿色智能交通运输解决方案提供者转型 [42] 中国医药 - 2025年公司全力推动从"贸工技服"向"科工贸技服"一体化转型发展取得新进展新成效 [42] - 站在"十五五"新起点 公司将以科技创新作为发展核心驱动力 以实业化转型升级作为发展主动能 [42] 罗曼股份 - 2026年是公司"全面出海 全面融合 全面增长"的关键一年 将加速构建"算电融合"核心竞争力 [43] - 聚焦AIDC算力基础设施建设 深化"绿色算力"布局 同时探索"算力即服务"新模式 [43] 楚天科技 - 2026年公司的使命与愿景是让世界制药工业插上智慧的翅膀 将楚天打造成全球医药装备行业的领军企业 [44] 德马科技 - 2026年 智能物流与具身智能产业机遇涌动 公司将聚焦三大方向发力:深耕技术创新 深化全球化布局 攻坚具身智能 [45] 海默科技 - 2026年公司将持续巩固油气高端装备领域的竞争优势 并构筑新兴业务增长曲线 推进战略转型取得实质性突破 [46] 汇嘉时代 - 2026年公司将继续深耕新疆消费市场 聚焦群众品质消费需求 以优质供给推动区域消费升级 [46] - 紧抓共建"一带一路"契机 主动融入出海战略布局 以"服务+品质"双驱动模式 为我国消费品牌走向国际市场注入强劲动能 [46] 开能健康 - 2026年是开能健康创立25周年 大健康产业规模即将突破数十万亿元 [47] - 2026年公司将全面推进"净水主业筑基 细胞产业拓维"的双轮驱动战略 [47]
2025年腔镜手术机器人中标全景观察与格局分析——基于公立医院公开中标数据
思宇MedTech· 2026-01-02 03:32
总体市场格局 - 2025年中国公立医院腔镜手术机器人公开中标累计90台,涉及9家厂商 [2] - 市场格局发生结构性变化,国产品牌合计中标47台,约占总量52%,打破了过去由达芬奇一家主导的局面 [3] - 达芬奇手术机器人(直观复星)在中标数量与金额上仍保持领先,全年中标43台,总金额7.81亿元 [3][5] - 国产品牌加速分化,头部厂商加速崛起,其中精锋医疗以16台中标数量位居国产品牌首位,约占国产总量的34% [3][4] - 国产主要力量由精锋医疗、微创机器人、思哲睿构成,多家厂商在2025年实现首次或少量中标,市场梯队进一步拉开 [4] 厂商表现与分化 - 从中标数量看,国产厂商已从“示范性出现”走向“可复制落地”,精锋医疗是国产厂商中中标数量最多的企业,共16台 [6][7] - 从中标金额看,市场头部效应依旧明显,精锋医疗、微创机器人、思哲睿的中标金额显著高于其他国产企业,形成相对清晰的头部区间 [9] - 主要厂商单台中标均价存在差异:达芬奇为1817万元,精锋医疗为1453万元,微创机器人为1277万元,思哲睿为1233万元,术锐为1584万元,其他厂商为1011万元 [6] - 能够维持相对稳定、可被医院接受的价格区间,是系统能力与长期投入的结果,中标金额反映了不同厂商在“长期投入能力”上的差异 [9] 医院选择行为与市场阶段 - 采购高度集中在三甲医院,当前中标结果更多反映的是具备成熟微创体系与稳定手术量的能力型医院的判断,而非政策性推动 [11][14] - 市场出现同一家医院在同一年内多次中标的现象,标志着腔镜手术机器人正从“是否引入”阶段,进入“如何扩大使用”阶段 [15] - 国产头部厂商的医院选择呈现向标杆三甲与多区域扩散演进的特征,精锋医疗的中标项目已覆盖多家全国或区域层级的标杆三甲医院,区域分布广泛 [16] - 对于医院而言,设备引入的核心考量包括:是否能够真正融入既有手术流程、是否具备长期稳定使用的可靠性、是否有配套的培训与支持体系 [14][18] 市场发展趋势 - 近三年国产厂商公开中标数量呈现从“少量示范”向“多点引入”过渡的趋势,精锋医疗在三年内呈现出更连续的增长轨迹 [8] - 市场正在发生清晰转变,中标本身已不再是终点,连续中标、跨区域中标正在成为新的门槛 [17] - 进口品牌暂时保持领先,但在国产阵营中,已经出现能够在数量、金额与医院结构三个维度上同时呈现出规模化特征的企业 [20] - 2025年之后,腔镜手术机器人市场的核心问题是“谁正在被医院反复选择” [20]
郭广昌新年感言:登高望远,向阳而行
新浪财经· 2025-12-31 04:45
文章核心观点 - 公司董事长郭广昌在2025年末的内部信中指出,公司2025年经历挑战但稳步前行,在创新与全球化方面取得显著进展,并对未来机遇充满信心 [1][31] 大健康产业(生物医药) - 2025年被描述为“中国的生物医药全球化创新的爆发之年”,公司大健康产业坚持源头创新并取得多项阶段性成果 [3][33] - 复迈宁正式投入临床使用,填补了国内肿瘤罕见病治疗的空白 [3][7][33][36] - 第二款CAR-T产品复妥宁开出首张处方并进入审批阶段 [3][33] - 汉斯状胃癌围术期III期研究成功,成为全球首个用免疫单药替代术后化疗的方案,并是首个获CDE突破性疗法认定的胃癌围手术期治疗药 [3][6][33][38] - 口服GLP-1药物授权辉瑞进行全球开发,标志着公司生物药创新力获得国际认可 [3][33] - 自2019年至今,公司已累计推动12款创新药上市,覆盖从PD-1到ADC,从细胞治疗到小分子药物等多个领域 [3][33] - 公司与沙特Fakeeh Care Group达成合作,为CAR-T技术出海链接了沙特路径 [16][45][46][52] 文旅度假产业 - 尽管消费市场承压,公司坚信消费者愿为创新的好产品与服务买单 [6][38] - 完成复星旅文私有化后,Club Med业绩创下新高,冰雪度假成为越来越多家庭的出行选择 [6][38] - 从2015年到2024年,Club Med全球营业额从15亿欧元增长至21亿欧元,运营利润增长超5倍 [9][40] - 随着“超级地中海”项目持续建设,三亚亚特兰蒂斯度假市场的领先地位将得到巩固 [6][38] - 三亚亚特兰蒂斯水世界年接待量达150万人次 [11][43] - 2025年11月,复星旅文发布超级度假村、超级度假区、超级文旅Mall三大核心产品线,以用户需求为核心 [6][38] - 总体量达50万平方米的“Hi·重庆”作为超级文旅Mall国内首个落地项目,计划于2026下半年开业 [13][42] 消费与时尚产业 - 舍得酒业以老酒战略为基础,推出的29度“舍得自在”低度新品引爆市场,前三季度电商收入同比增长近40% [15][45] - 复星联合健康保险推出“瑞星保”产品,将瑞金医院优质医疗资源与数智化健康管理深度嵌入保险服务 [15][45] - 年中豫园夏日奇幻夜活动46天吸引超750万客流,日均客流突破16万人次,其中六成为年轻人 [22][52] - 10月,首届国际珠宝时尚主题月在大豫园启幕,上海国际珠宝时尚功能区正式揭牌 [22][25][52][55] - 继2023年后,2025年豫园灯会再次出海至越南河内、泰国曼谷和新加坡 [22][52] 全球化与海外业务 - 公司海外收入占比超过一半,达到53% [16][45] - 葡萄牙保险(Fidelidade)上半年国际业务占比近30%,通过秘鲁、智利、非洲及亚洲等国际业务实现盈利多元及全球化布局,并首次获得标普A评级 [16][45] - 标普预测葡萄牙保险未来两年将保持葡萄牙及国际市场领先地位 [16][45] - 海南矿业的马里布谷尼锂矿首批3万吨锂精矿已启运回国 [16][20][45][50] 可持续发展与公益 - 公司连续第二年入选标普全球可持续发展年鉴,并跻身中国版最佳1% [24][54] - 5月,复星公益基金会捐赠支持复旦大学附属医院发展 [24][27][54][57] - 11月,复星基金会联合生态企业及爱心人士对香港新界大埔火灾进行捐赠,助力救援和重建 [24][54] 未来展望 - 公司认为未来机遇明确,包括AI正在重构产业、大众对大健康需求持续增长、文旅度假潜力未完全释放以及中东、非洲等新兴市场的机会 [27][57] - 公司将通过深耕自身产业与生态优势,结合飞轮战略,拥轻合重,顺势而为,以把握这些机遇 [27][57]