Workflow
欣旺达(300207)
icon
搜索文档
从合作伙伴到对簿公堂:威睿起诉欣旺达动力,23亿索赔因何而起?
新浪财经· 2025-12-27 14:34
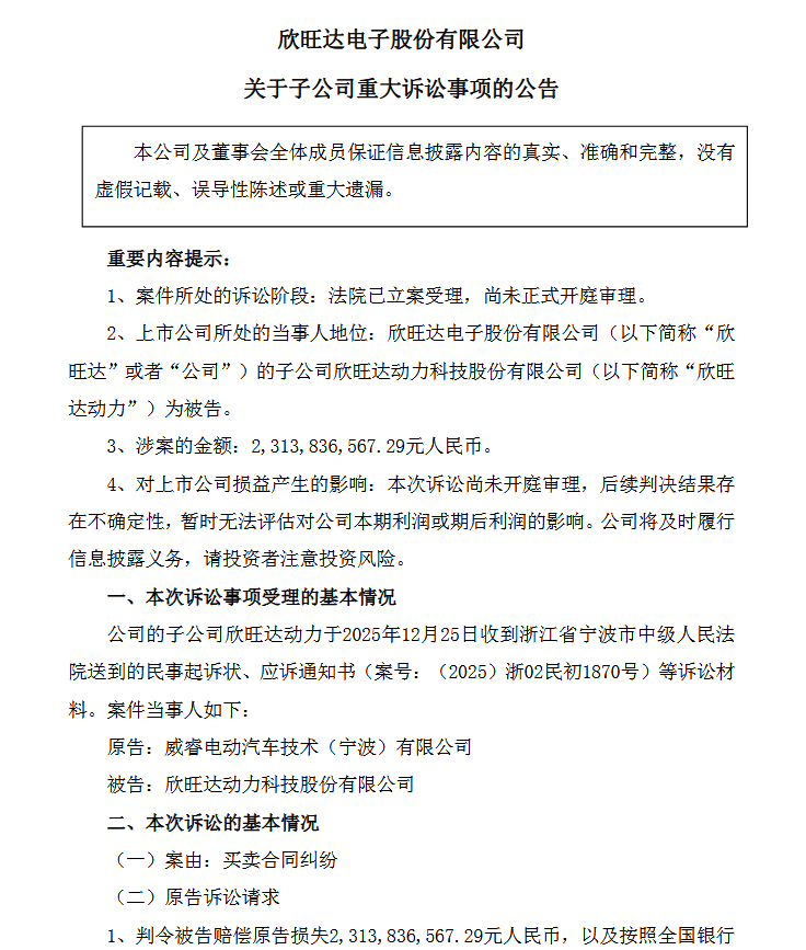
12月26日,欣旺达发布公告,其全资子公司欣旺达动力科技股份有限公司(下称"欣旺达动力")因买卖 合同纠纷被威睿电动汽车技术(宁波)有限公司起诉,涉案金额高达23.14亿元人民币。根据公告,该 案已由浙江省宁波市中级人民法院正式立案受理,案号为(2025)浙02民初1870号,目前尚处于未开庭 审理阶段。 原告方主张,欣旺达动力在2021年6月至2023年12月期间交付的电芯存在严重质量问题,导致其遭受重 大经济损失,故提出包括赔偿损失、承担鉴定与律师费用及全部诉讼费用在内的多项诉求。 欣旺达在公告中称,截至公告披露日,公司及合并报表范围内子公司生产经营一切正常。本次诉讼尚未 开庭审理,后续判决结果存在不确定性,暂时无法评估对公司本期利润或期后利润的影响。公司将按照 企业会计准则规范,结合案件进展情况进行相应的会计处理,最终对公司利润的影响金额以会计师审计 确认后的数据为准。 此外,欣旺达称,正在积极寻求合理的处理方案,加强与相关方的沟通与协商,争取尽快妥善解决相关 诉讼事项。 公开资料显示,威睿公司创建于 2013 年,隶属于吉利控股集团,总部位于浙江宁波,是一家专业从事 新能源汽车动力电池、电驱动系统、充 ...
欣旺达动力遭吉利子公司索赔23亿元
每日经济新闻· 2025-12-27 07:01
核心诉讼事件 - 欣旺达子公司欣旺达动力遭威睿电动汽车技术(宁波)有限公司起诉,索赔金额高达23.14亿元及对应利息 [1][2] - 诉讼原因为威睿电动认为欣旺达动力在2021年6月至2023年12月期间交付的电芯存在质量问题并造成损失 [1][2] - 威睿电动为吉利汽车全资子公司,欣旺达动力于2021年4月成为其“PMA平台项目”的定点供应商 [1][2] 公司财务与经营影响 - 诉讼金额23.14亿元与公司近期盈利对比:欣旺达2024年全年扣非净利润为16.05亿元,2024年前三季度扣非净利润为10.15亿元 [2] - 欣旺达动力近两年营收均超100亿元,但亏损较大,2023年及2024年分别亏损15.6亿元和18.7亿元 [1] - 欣旺达2024年实现营业总收入560.21亿元,2024年前三季度实现营收435.34亿元 [2] 子公司上市计划与项目进展 - 欣旺达曾计划将欣旺达动力分拆至深交所创业板独立上市,但截至目前尚无成果 [1][4] - 分拆上市预案显示,欣旺达动力营收从2020年不足5亿元增长至2022年近130亿元,但亏损持续扩大 [4] - 公司曾计划以欣旺达动力为投资主体,在珠海总投资120亿元建设项目,但该项目于2024年4月因无实质性进展而终止 [5] - 欣旺达间接持有欣旺达动力逾40%股权,并拥有对其的控制权 [4] 事件背景与关联 - 导致诉讼的电芯交付起始时间2021年6月,与欣旺达动力成为威睿电动定点供应商的时间(2021年4月)接近 [1][3] - 欣旺达电动汽车电池有限公司为欣旺达动力原名 [3]
吉利汽车旗下公司起诉知名电池企业“交付的电芯存在质量问题”,索赔超23亿元!法院已立案受理
每日经济新闻· 2025-12-27 06:57
每经记者|吴泽鹏 每经编辑|段炼 魏官红 欣旺达(SZ300207)子公司欣旺达动力科技股份有限公司(以下简称欣旺达动力)卷入了一场高达23.14亿元的诉讼案件。 根据欣旺达12月26日晚间公告,威睿电动汽车技术(宁波)有限公司(以下简称威睿电动)认为欣旺达动力交付的电芯存在质量问题,因此发起诉讼,已 由浙江省宁波市中级人民法院立案受理。 《每日经济新闻》记者了解到,欣旺达曾计划将欣旺达动力分拆至深交所创业板上市,但截至目前尚无成果。此外,记者查询发现,欣旺达动力近两年营 业收入均超过100亿元,但也出现了较大的亏损,2023年、2024年分别亏损15.6亿元及18.7亿元。 威睿电动则是吉利汽车全资子公司,2021年4月,欣旺达动力成为威睿电动的定点供应商。 欣旺达子公司卷入巨额诉讼 记者查询发现,欣旺达电动汽车电池有限公司即欣旺达动力原名,而此次导致欣旺达动力卷入诉讼纠纷的便是电芯,纠纷事项发生的起始时间2021年6月 也与欣旺达动力成为定点供应商的日期接近。 资料显示,吉利汽车PMA平台是吉利和沃尔沃联合开发的纯电模块化架构,应用于极氪、smart、沃尔沃和吉利几何等品牌产品。 据第一财经报道,极氪00 ...
超23亿元索赔!极氪将欣旺达告上法庭
观察者网· 2025-12-27 06:42
【文观察者网 潘昱辰 编辑/高莘】12月26日晚,欣旺达电子股份有限公司(以下简称"欣旺达")披露公告称,子公司欣旺达动力科技股份有限公司(以下简 称"欣旺达动力")于12月25日收到浙江省宁波市中级人民法院送达的诉讼材料。原告方威睿电动汽车技术(宁波)有限公司(以下简称"威睿")以欣旺达动 力于2021年6月至2023年12月期间向原告交付的电芯存在质量问题并给原告造成损失为由提起诉讼,要求欣旺达动力赔偿原告损失人民币23.14亿元,以及自 起诉之日起计算至实际支付之日止的利息。 欣旺达公告称收到威睿起诉书 欣旺达 对此消息,威睿、极氪和吉利方面目前均未作出反应。 威睿隶属于吉利控股集团,从事新能源汽车动力电池、电驱动系统、充电系统、储能系统的研发、制造、销售与售后服务。其51%的股权由吉利高端新能源 品牌极氪控制,其余股份由吉利汽车集团控制。 欣旺达则是一家在深圳创立的锂电池供应商,中国汽车动力电池产业创新联盟发布的数据显示,今年前三季度,欣旺达累计装车量为16.49GWh,同比增长 0.25%;装车量占比为3.35%,在中国动力电池供应商中排名第六。 欣旺达 视觉中国 财报数据显示,欣旺达2023年和2 ...
索赔超23亿!吉利系公司指控欣旺达电芯存在质量问题
第一财经· 2025-12-27 06:00
诉讼事件概述 - 欣旺达子公司欣旺达动力因电芯质量问题被客户威睿动力起诉,索赔金额超过23亿元人民币 [3] - 诉讼涉及2021年6月至2023年12月期间交付的电芯产品 [3] - 该诉讼尚未开庭审理,最终判决结果及对公司利润的影响存在不确定性 [4] 涉事双方与合作背景 - 原告威睿动力成立于2017年,其两大股东均为吉利系公司,控股股东为极氪汽车 [3] - 欣旺达动力与威睿动力的合作始于2021年4月,为吉利汽车PMA平台项目供应动力电池电芯 [3] - PMA平台是吉利与沃尔沃联合开发的纯电模块化架构,应用于极氪、smart、沃尔沃和吉利几何等品牌 [3] 质量问题与前期迹象 - 搭载欣旺达电芯的极氪001 WE86版车型在2022年销量超过7万辆,占极氪001总销量60%以上 [3] - 部分极氪001 WE86车主反馈车辆存在充电速度变慢、感知电量不准等问题 [3] - 2024年12月,极氪汽车通过监测发现部分长行驶里程的极氪001 WE86存在充电速度变慢、电池容量衰减曲线异常等情形,并为相关用户免费更换了全新电池包 [4] - 2025年上半年,部分车主在更换电池包后发现新电池标注有“CATL”字样,疑似电池供应商由欣旺达更换为宁德时代 [4] 事件潜在财务影响 - 威睿动力的索赔金额超过23亿元,与欣旺达2023年及2024年两年累计归母净利润25.44亿元规模几乎相当 [4]
欣旺达子公司被索赔超23亿!吉利系公司指控欣旺达电芯质量问题
第一财经· 2025-12-27 05:15
核心事件概述 - 欣旺达子公司欣旺达动力因电芯质量问题被吉利系公司威睿电动汽车技术(宁波)有限公司起诉 索赔金额超过23亿元人民币[1] - 诉讼源于2021年6月至2023年12月期间 欣旺达动力向威睿动力交付的电芯被指控存在质量问题[1] 涉事公司背景 - 原告威睿动力成立于2017年 其两大股东均为吉利系公司 控股股东为极氪汽车 另一大股东是吉利汽车[1] - 被告欣旺达动力是上市公司欣旺达(300207.SZ)的子公司[1] 业务合作历史 - 吉利与欣旺达动力的合作始于2021年4月 当时欣旺达动力收到了威睿动力关于PMA平台项目动力电池电芯的开发意向书[1] - 欣旺达动力为吉利汽车PMA平台项目供应动力电池电芯产品[1] - PMA平台是吉利和沃尔沃联合开发的纯电模块化架构 应用于极氪、smart、沃尔沃和吉利几何等品牌产品[1]
索赔超23亿!吉利系公司指控欣旺达电芯存在质量问题
第一财经· 2025-12-27 04:56
此次威睿动力起诉欣旺达动力也早有预兆。极氪001是搭载欣旺达电芯的重要产品,仅2022年就售出了 超7万辆,其中WE86版占比超60%。但随着极氪001的放量,部分极氪001 WE86车主反馈,车辆存在充 电速度变慢、感知电量不准等问题。 2024年12月,极氪汽车发布通知称,公司开展了专项的电池健康度监测活动。检测发现,部分长行驶里 程的极氪001 WE86存在偶发的充电速度变慢、电池容量衰减曲线异常等情形。虽未达到电池质保更换 标准,但极氪仍然为该部分用户免费更换全新电池包。此外,极氪还宣布,官方售后部门将主动联系全 部极氪001 WE86车主进行电池检测,如存在电池健康度异常等情况,将为车主免费更换电池包。 向供应商索赔如此大金额,较为少见。 12月26日晚间,欣旺达(300207.SZ)发布公告称,公司子公司欣旺达动力在2025年12月25日收到民事 起诉状,原告为威睿电动汽车技术(宁波)有限公司(下称"威睿动力"),起诉原因是欣旺达动力在 2021年6月至2023年12月期间向威睿动力交付的电芯存在质量问题。基于此,威睿动力向欣旺达动力索 赔超23亿元。 工商信息显示,威睿动力成立于2017年,两大 ...
超500亿电池龙头,重大诉讼!
中国基金报· 2025-12-27 02:04
诉讼事件概述 - 欣旺达子公司欣旺达动力科技股份有限公司涉及重大诉讼,涉案金额达23.14亿元 [1] - 诉讼原告为吉利控股集团旗下的威睿电动汽车技术(宁波)有限公司,指控欣旺达动力在2021年6月至2023年12月期间交付的电芯存在质量问题并造成损失 [1][2] - 威睿公司请求法院判令欣旺达动力赔偿23.14亿元损失,并支付相应利息及诉讼相关费用 [2] 涉事公司背景 - 欣旺达动力是欣旺达布局动力电池业务的重要载体,欣旺达持有其40.21%的股份,并拥有对其的控制权 [3] - 欣旺达动力是一家集电芯、模组、BMS和PACK产销研于一体的综合性新能源科技企业 [2] - 威睿公司是一家专业从事新能源汽车动力电池、电驱动系统等业务的新能源科技公司,由极氪汽车(持股51%)和吉利汽车集团(持股49%)共同持有 [2] 公司经营与行业地位 - 欣旺达动力2023年及2024年持续亏损,营业收入分别为111.20亿元和157.26亿元,净利润分别为-15.61亿元和-18.73亿元 [3] - 根据中国汽车动力电池产业创新联盟数据,2025年前11月,欣旺达的动力电池装车量位列国内动力电池企业第六名 [3] - 截至公告日,欣旺达及其控股子公司尚未披露的小额诉讼、仲裁金额合计约为2.10亿元,占最近一期经审计净资产的0.88% [4] 诉讼影响评估 - 本次诉讼尚未开庭审理,后续判决结果存在不确定性 [3] - 公司公告称暂时无法评估该诉讼对公司本期利润或期后利润的影响 [3]
吉利状告欣旺达索赔23.14亿元
新浪财经· 2025-12-27 02:00
新浪科技讯 12月27日上午消息,12月26日晚间,欣旺达公告披露,其全资子公司欣旺达动力科技股份 有限公司(下称"欣旺达动力")因买卖合同纠纷被威睿电动汽车技术(宁波)有限公司起诉,涉案金额 高达23.14亿元人民币。根据公告,该案已由浙江省宁波市中级人民法院正式立案受理,案号为 (2025)浙02民初1870号,目前尚处于未开庭审理阶段。 原告方主张,欣旺达动力在2021年6月至2023年12月期间交付的电芯存在严重质量问题,导致其遭受重 大经济损失,故提出包括赔偿损失、承担鉴定与律师费用及全部诉讼费用在内的多项诉求。 欣旺达同时称,正在积极寻求合理的处理方案,加强与相关方的沟通与协商,争取尽快妥善解决相关诉 讼事项。 据了解,欣旺达总部位于深圳,成立于1997年,早期主要从事消费电池Pack业务。2014年10月,欣旺达 注册成立欣旺达动力,正式进军电动车电池领域。根据财报,欣旺达2025年前三季度实现营收435.34亿 元、净利润14.05亿元。 此次纠纷中的原告方威睿电动汽车技术(宁波)有限公司,官网资料显示,该公司创建于2013年,隶属 于吉利控股集团,总部位于浙江宁波,是一家专业从事新能源汽车动 ...
从“定点供应商”到“对簿公堂”,欣旺达动力遭吉利子公司索赔23亿元
每日经济新闻· 2025-12-26 15:35
威睿电动则是吉利汽车全资子公司,2021年4月,欣旺达动力成为威睿电动的定点供应商。 子公司卷入巨额诉讼 欣旺达(SZ300207)子公司欣旺达动力科技股份有限公司(以下简称欣旺达动力)卷入了一场高达 23.14亿元的诉讼案件。 根据欣旺达12月26日晚间公告,威睿电动汽车技术(宁波)有限公司(以下简称威睿电动)认为欣旺达 动力交付的电芯存在质量问题,因此发起诉讼,已由浙江省宁波市中级人民法院立案受理。 《每日经济新闻》记者了解到,欣旺达曾计划将欣旺达动力分拆至深交所创业板上市,但截至目前尚无 成果。此外,记者查询发现,欣旺达动力近两年营业收入均超过150亿元,但也出现了较大的亏损, 2023年、2024年分别亏损15.6亿元及18.7亿元。 超23亿元的诉讼金额,对于欣旺达而言并非小数目。记者查询发现,2024年,欣旺达实现营业总收入 560.21亿元,实现扣非净利润16.05亿元。今年前三季度,欣旺达则实现营收435.34亿元,实现扣非净利 润10.15亿元。这也意味着,其去年至今的扣非净利润可覆盖上述诉讼金额。 关于欣旺达动力与威睿电动的商业合作,此前欣旺达的公告披露不多。但根据欣旺达2021年4月公告 ...