Workflow
青农商行(002958)
icon
搜索文档
青农商行董事长王锡峰辞职
搜狐财经· 2025-11-27 02:05
核心管理层变动 - 青农商行董事长王锡峰因到龄退休辞去所有职务,包括第五届董事会执行董事、董事长及董事会战略规划委员会主任委员等职务 [1] - 辞职后王锡峰不在该行及其控股子公司担任任何职务,公司董事会将尽快开展相关补选工作 [1] - 根据公告表格信息,王锡峰离任时间为2025年11月25日,原定任期至2027年6月18日,离任原因为退休 [3]
青岛农商行:董事长王锡峰到龄退休,于丰星代为履职
北京商报· 2025-11-26 10:24
人事变动 - 青岛农商行董事长王锡峰因到龄退休辞职 不再担任公司及控股子公司任何职务 [1] - 王锡峰辞去执行董事 董事长及董事会战略规划委员会主任委员等职务 [1] - 董事会推举于丰星代为履行董事长及董事会战略规划委员会主任委员职责 [1] - 于丰星代行董事长职责直至选举产生新任董事长且其任职资格获监管机构核准 [1]
青农商行(002958.SZ):董事长王锡峰辞职
格隆汇APP· 2025-11-26 10:03
格隆汇11月26日丨青农商行(002958.SZ)公布,董事会近日收到本行董事长王锡峰先生提交的辞职报 告。因到龄退休,王锡峰先生辞去本行第五届董事会执行董事、董事长,以及董事会战略规划委员会主 任委员等职务。辞职后,王锡峰先生不在本行及本行控股子公司担任任何职务。 ...
青农商行:董事长王锡峰辞职
21世纪经济报道· 2025-11-26 09:59
南财智讯11月26日电,青农商行公告,青岛农村商业银行股份有限公司董事会近日收到董事长王锡峰先 生提交的辞职报告。因到龄退休,王锡峰先生辞去公司第五届董事会执行董事、董事长,以及董事会战 略规划委员会主任委员等职务。辞职后,王锡峰先生不在公司及公司控股子公司担任任何职务。根据相 关法律法规及公司章程规定,王锡峰先生的辞职自辞职报告送达董事会时生效。王锡峰先生未持有公司 股份。 ...
青农商行:董事长王锡峰到龄退休
新浪财经· 2025-11-26 09:56
青农商行11月26日公告,公司董事会近日收到董事长王锡峰提交的辞职报告,因到龄退休,王锡峰辞去 公司第五届董事会执行董事、董事长等职务,辞职后将不再担任公司及控股子公司任何职务。王锡峰的 辞职自辞职报告送达董事会时生效。 ...
青农商行:11月26日召开董事会会议
每日经济新闻· 2025-11-26 09:52
截至发稿,青农商行市值为175亿元。 每经头条(nbdtoutiao)——国开行辟谣的"人民资产"是什么?记者实探:号称投资600元80天赚8万 元!一位投资人的女儿:劝不住她,警察都拦不住 (记者 曾健辉) 每经AI快讯,青农商行(SZ 002958,收盘价:3.15元)11月26日晚间发布公告称,公司第五届第十五 次董事会临时会议于2025年11月26日在本行总行召开。会议审议了《关于推举于丰星先生代为履行第五 届董事会董事长职责的议案》等文件。 2025年1至6月份,青农商行的营业收入构成为:利息收入占比133.84%,非利息收入占比10.31%。 ...
青农商行(002958) - 关于董事长辞职的公告
2025-11-26 09:45
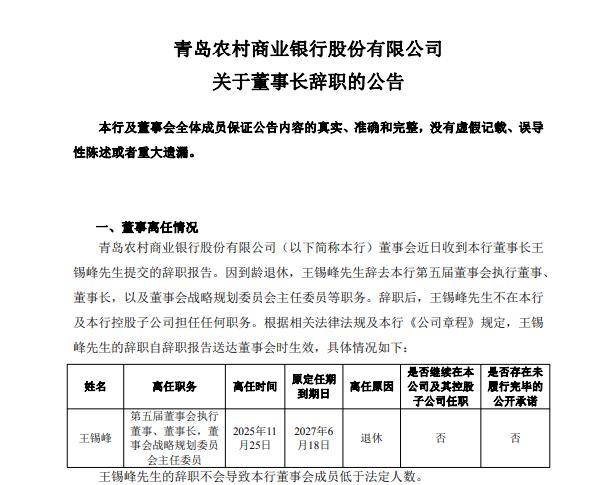
青岛农村商业银行股份有限公司 | 证券代码:002958 | 证券简称:青农商行 | 公告编号:2025-056 | | --- | --- | --- | | 转债代码:128129 | 转债简称:青农转债 | | 关于董事长辞职的公告 本行及董事会全体成员保证公告内容的真实、准确和完整,没有虚假记载、误导 性陈述或者重大遗漏。 一、董事离任情况 青岛农村商业银行股份有限公司(以下简称本行)董事会近日收到本行董事长王 锡峰先生提交的辞职报告。因到龄退休,王锡峰先生辞去本行第五届董事会执行董事、 董事长,以及董事会战略规划委员会主任委员等职务。辞职后,王锡峰先生不在本行 及本行控股子公司担任任何职务。根据相关法律法规及本行《公司章程》规定,王锡 峰先生的辞职自辞职报告送达董事会时生效,具体情况如下: | | | | 原定任期 | | 是否继续在本 | 是否存在未 | | --- | --- | --- | --- | --- | --- | --- | | 姓名 | 离任职务 | 离任时间 | 到期日 | 离任原因 | 公司及其控股 | 履行完毕的 | | | | | | | 子公司任职 | 公开承诺 | | ...
青农商行(002958) - 第五届董事会第十五次临时会议决议公告
2025-11-26 09:45
| 证券代码:002958 | 证券简称:青农商行 | 公告编号:2025-057 | | --- | --- | --- | | 转债代码:128129 | 转债简称:青农转债 | | 青岛农村商业银行股份有限公司 第五届董事会第十五次临时会议决议公告 本行及董事会全体成员保证公告内容的真实、准确和完整,没有虚假记载、误导 性陈述或者重大遗漏。 青岛农村商业银行股份有限公司(以下简称本行)第五届董事会第十五次临时会 议于 2025 年 11 月 26 日在本行总行召开。根据本行《公司章程》第一百五十七条, 会议通知已于 2025 年 11 月 25 日以电子邮件及书面方式发出。应出席本次会议的董 事 12 人,实际出席本次会议(含网络方式)的董事 12 人。张坤、唐静、薛健、鲁玉 瑞、潘爱玲、李维安、王绍宏、王庆金董事以网络方式参加会议。因王锡峰先生已辞 去董事长职务,会议由半数以上董事共同推举于丰星董事主持。会议的召开及表决程 序符合《中华人民共和国公司法》及《公司章程》的有关规定。 会议审议通过了以下议案: 审议并通过《关于推举于丰星先生代为履行第五届董事会董事长职责的议案》。 表决结果为:同意 12 ...
农商行板块11月26日涨0.17%,江阴银行领涨,主力资金净流出1257.83万元
证星行业日报· 2025-11-26 09:05
农商行板块整体表现 - 11月26日农商行板块整体上涨0.17%,表现优于上证指数(下跌0.15%),但弱于深证成指(上涨1.02%)[1] - 板块内10只个股中,4只上涨,3只持平,3只下跌,江阴银行以1.05%的涨幅领涨[1] - 板块整体资金流向呈现主力资金净流出1257.83万元,游资资金净流入5887.46万元,散户资金净流出4629.64万元的分化格局[1] 个股价格与成交表现 - 江阴银行涨幅最高为1.05%,收盘价4.83元,成交量为50万手,成交额为2.42亿元[1] - 沪农商行上涨0.56%,收盘价8.68元,成交量为16.13万手,成交额为1.45亿元[1] - 无锡银行上涨0.50%,收盘价6.09元,成交量为20.75万手,成交额为1.27亿元[1] - 青农商行跌幅最大为1.25%,收盘价3.15元,成交量为44.70万手,成交额为1.42亿元[1] - 张家港行下跌0.66%,收盘价4.54元,成交量为29.19万手,成交额为1.33亿元[1] 个股资金流向分析 - 江阴银行获得主力资金最大净流入3467.35万元,主力净占比达14.34%,但游资和散户分别净流出1263.20万元和2204.15万元[2] - 无锡银行遭遇主力资金最大净流出2778.46万元,主力净占比为-21.95%,但游资和散户分别净流入1903.48万元和874.98万元[2] - 沪农商行主力资金净流出1206.54万元,但游资净流入1796.66万元,游资净占比为12.40%[2] - 常熟银行主力资金净流出853.06万元,但游资净流入2209.95万元,游资净占比为11.27%[2] - 苏农银行主力资金净流出1142.09万元,散户资金净流入1470.07万元,散户净占比为11.03%[2]
农商行板块11月25日涨0.72%,XD无锡银领涨,主力资金净流入1421.15万元
证星行业日报· 2025-11-25 09:09
板块整体表现 - 农商行板块在11月25日整体上涨0.72%,表现优于上证指数0.87%的涨幅和深证成指1.53%的涨幅 [1] - 当日板块内所有成分股均实现上涨,涨幅范围在0.36%至1.68%之间 [1] 个股市场表现 - XD无锡银领涨板块,收盘价为6.06元,涨幅为1.68%,成交量为20.38万手,成交额为1.23亿元 [1] - 苏农银行涨幅为1.57%,收盘价为5.19元,成交量为32.21万手,成交额为1.67亿元 [1] - 常熟银行涨幅为1.28%,收盘价为7.14元,成交量为33.32万手,成交额为2.38亿元 [1] - 成交额最高的个股为渝农商行,达2.60亿元,收盘价为6.52元,涨幅为0.46% [1] - 成交额排名第二的个股为沪农商行,达2.56亿元,收盘价为8.93元,涨幅为0.79% [1] 板块资金流向 - 当日农商行板块主力资金净流入1421.15万元 [2] - 游资资金净流入4254.01万元 [2] - 散户资金净流出5675.15万元 [2]