东易日盛(002713)
搜索文档
*ST东易(002713) - 关于东易日盛家居装饰集团股份有限公司重整计划执行情况的监督报告
2025-12-30 10:47
东易日盛家居装饰集团股份有限公司管理人文件 2025 年 12 月 30 日,东易日盛向贵院及管理人提交了《关 于东易日盛家居装饰集团股份有限公司重整计划执行情况的报 告》,认为东易日盛对重整计划的执行情况已经符合重整计划执 行完毕的认定标准。 1 现管理人就东易日盛重整计划执行监督情况向贵院报告如 下: 一、重整计划中有关重整计划执行完毕的标准的规定 (2025)东易破管字第 16 号 关于东易日盛家居装饰集团股份有限公司 重整计划执行情况的监督报告 北京市第一中级人民法院: 2025 年 11 月 19 日,贵院作出(2024)京 01 破申 1179 号 《民事裁定书》,裁定受理东易日盛家居装饰集团股份有限公司 (下称"东易日盛")重整一案,并于同日作出(2025)京 01 破 501 号《决定书》,指定北京大成律师事务所担任管理人(下 称"管理人")。 2025 年 12 月 21 日,贵院作出(2025)京 01 破 501 号《民 事裁定书》,批准《东易日盛家居装饰集团股份有限公司重整计 划》(下称"重整计划"),终止东易日盛重整程序。根据《中 华人民共和国企业破产法》及重整计划的规定,重整计划由 ...
*ST东易(002713) - 关于公司重整计划执行完毕的公告
2025-12-30 10:47
证券代码:002713 证券简称:*ST东易 公告编号:2025-104 东易日盛家居装饰集团股份有限公司 关于公司重整计划执行完毕的公告 本公司及董事会全体成员保证公告内容真实、准确和完整,没有虚假记载、误导性陈述或者重 大遗漏。 一、公司重整情况概述 2024 年 10 月 18 日, 东易日盛家居装饰集团股份有限公司(以下简称"公司"或 "东易日盛")收到北京市第一中级人民法院(以下简称"北京一中院")送达的[(2024) 京 01 破申 1179 号]《决定书》,北京一中院决定对公司启动预重整,详见公司披露的 《关于收到法院启动公司预重整决定书的公告》。 2024 年 11 月 5 日,公司收到北京一中院送达的[2024)京 01 破申 1179 号之一]《决 定书》,北京一中院指定北京大成律师事务所为公司预重整期间的临时管理人,详见公 司披露的《关于法院指定公司预重整临时管理人的公告》。 2025 年 11 月 19 日,公司收到北京一中院送达的(2024)京 01 破申 1179 号《民 事裁定书》和(2025)京 01 破 501 号《决定书》,裁定受理债权人北京鹏元兴达商贸 有限公司对公司的重 ...
*ST东易(002713) - 北京声驰律师事务所关于东易日盛家居装饰集团股份有限公司重整计划执行完毕的法律意见书
2025-12-30 10:34
声驰证律意见(20 25)第01 1号 北京声驰律师事务所 关于东易日盛家居装饰集团股份有限公司 重整计划执行完毕的 专项法律意见书 声驰证律意见(2025)第011号 致:东易日盛家居装饰集团股份有限公司 北京声驰律师事务所(以下简称"本所")接受东易日盛家居装饰集团股份 有限公司(以下简称"东易日盛"或者"公司")的委托,根据《中华人民共 和国公司法》《中华人民共和国证券法》《中华人民共和国企业破产法》等法 律、行政法规等有关规定,就《东易日盛家居装饰集团股份有限公司重整计划》 (以下简称"重整计划")执行完毕事宜,出具本法律意见书。 为出具本法律意见书,本所特作如下声明: www.shengchi.com.cn 北京市朝阳区东四环中路82号金长安大厦C座26、27层 电 话:010-52088985 传 真:010-52088985 中国.北京 二零二五年十二月 1 / 6 一、为出具本法律意见书,本所律师核查了委托人提供的包括但不限于如 下文件: (一)2024年10月18日,北京市第一中级人民法院(以下简称"北京一中院" 或"法院")(2024)京01破申1179号《决定书》。 (二)2024年11 ...
东易日盛:公司重整计划执行完毕将申请撤销退市风险警示
新浪财经· 2025-12-30 10:34
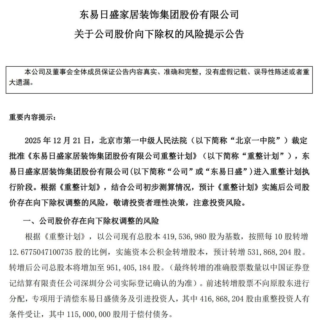
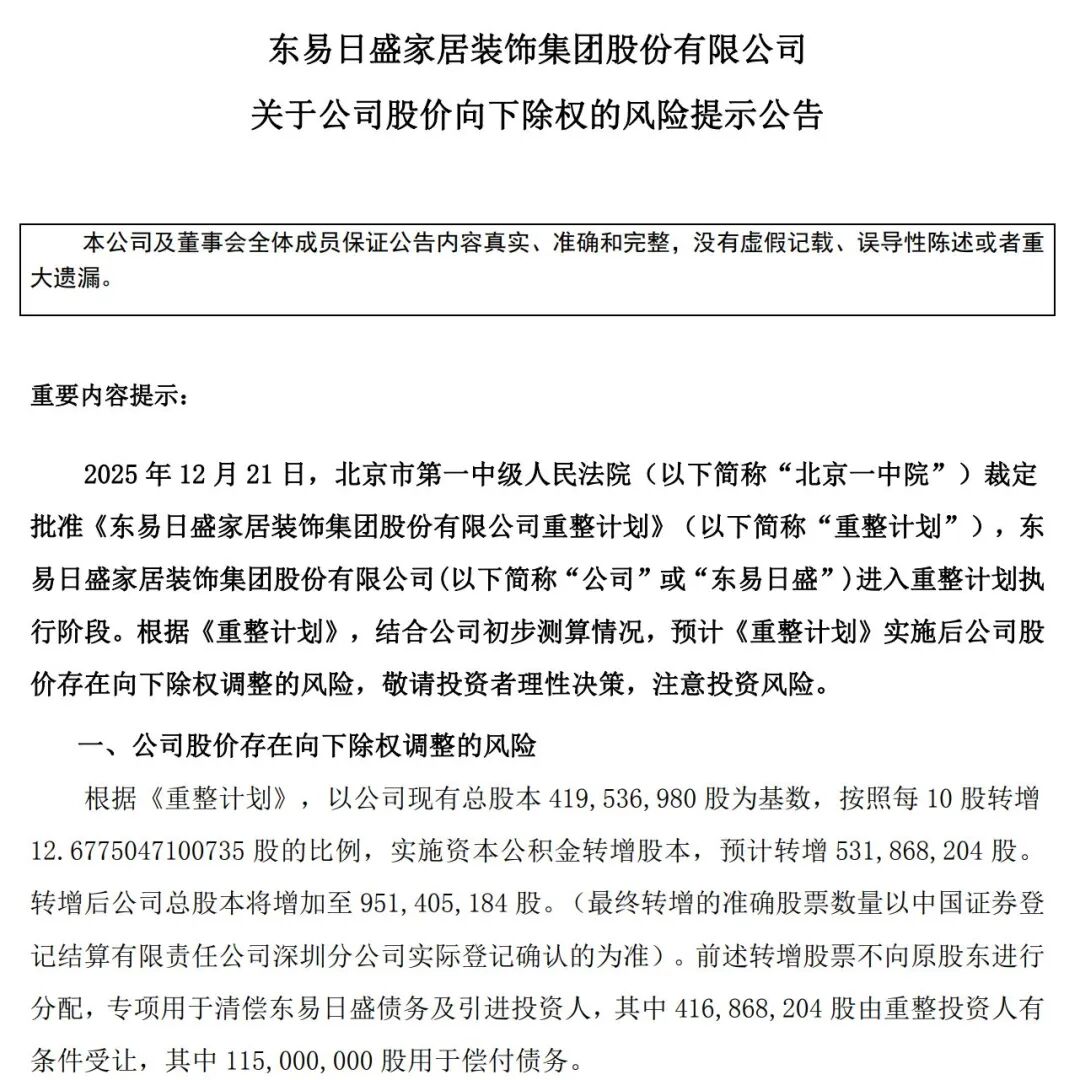
东易日盛公告称,其重整计划已执行完毕。2024年10月18日公司启动预重整,2025年11月19日被裁定受 理重整申请。12月公司出资人组会议、债权人会议表决通过相关方案,同月21日法院裁定批准《重整计 划》。12月29日,转增的531868204股股票全部转增完毕,总股本由419536980股增至951405184股。重 整将改善资产负债结构,公司将申请撤销退市风险警示,但结果及后续经营仍存不确定性。 ...
*ST东易(002713)披露关于重整计划资本公积金转增股本事项进展暨公司股票复牌的提示性公告,12月30日股价上涨5.04%
搜狐财经· 2025-12-30 10:05
最新公告列表 以上内容为证券之星据公开信息整理,由AI算法生成(网信算备310104345710301240019号),不构成 投资建议。 截至2025年12月30日收盘,*ST东易(002713)报收于8.55元,较前一交易日上涨5.04%,最新总市值为 81.35亿元。该股当日开盘8.55元,最高8.55元,最低8.55元,成交额达85.04万元,换手率为0.02%。 公司于近日发布《关于重整计划资本公积金转增股本事项进展暨公司股票复牌的提示性公告》,公告 称:东易日盛家居装饰集团股份有限公司执行《重整计划》完成资本公积金转增股本,转增531,868,204 股股票已全部登记至管理人专用账户,公司总股本由419,536,980股增至951,405,184股。其中416,868,204 股为有限售条件流通股,115,000,000股为无限售条件流通股。公司股票于2025年12月30日起复牌。股权 登记日为2025年12月29日,收盘价为11.00元/股,高于转增股平均价格5.89元/股,除权后首个交易日开 盘参考价调整为8.14元/股。 《关于重整计划资本公积金转增股本事项进展暨公司股票复牌的提示性公告》 ...
12月30日重要公告一览
犀牛财经· 2025-12-30 04:42
资本运作与股权变动 - 龙佰集团全资子公司佰利联新材料拟引入战略投资者,后者合计增资20亿元,认购7.78亿元新增注册资本,取得增资后31.40%股权,增资款主要用于偿还银行贷款,完成后龙佰集团持股68.60% [1] - 厦门钨业控股子公司厦门金鹭的全资子公司德国金鹭拟以1000万欧元为基础价收购德国mimatic刀具公司100%股权,并计划增资490.11万欧元,厦门金鹭拟向德国金鹭增资1490.11万欧元用于支付收购价款 [4] - 世嘉科技拟以2.75亿元认购光彩芯辰1007.37万元新增注册资本,并以1元价格受让创始股东6.7934%股权,最终合计持有光彩芯辰20%股权 [19] - 宁波方正拟以6380万元现金收购安徽方正20%股权,收购完成后持股比例将增至90.03%,安徽方正主要从事锂电池结构件业务 [25] - 通力科技拟使用自有资金8670万元增资祝尔慷科技,认缴6120万元新增注册资本,增资完成后将持有祝尔慷科技51%股权 [29] - 国元证券拟以非公开协议转让方式,以总价8.13亿元转让安元基金24.33%股权至关联方国元资本和国元投资 [15] - 中芯国际拟向国家集成电路基金等5名股东发行股份,购买其持有的中芯北方49%股权,交易价格406.01亿元,交易完成后将持有中芯北方100%股权 [40] - 紫光国微正在筹划以发行股份及支付现金方式,购买瑞能半导体科技股份有限公司的控股权或全部股权,并募集配套资金,股票已停牌 [34] - 五矿发展拟通过资产置换、发行股份及支付现金方式购买控股股东持有的五矿矿业及鲁中矿业股权,并募集配套资金,预计构成重大资产重组,股票已停牌 [17][18] 股东增减持与回购 - 贵州茅台控股股东茅台集团增持计划实施完毕,累计增持约207.14万股,占总股本0.17%,增持金额约30亿元,完成后茅台集团及一致行动人合计持股56.63% [3] - 妙可蓝多控股股东内蒙蒙牛已增持32.21万股,金额782.69万元,并计划未来3个月内继续增持不低于255.03万股,不超过510.05万股 [39] - 梅花生物拟以3500万至5000万元回购公司股份,回购价格不超过15元/股,回购股份用于员工持股计划或股权激励 [12] - 百通能源副总经理刘木良计划减持不超过31.62万股,占公司总股本0.0686% [9] - 獐子岛股东和岛一号基金计划减持不超过711.1万股,占公司总股本1% [11] - 致远新能控股股东一致行动人计划减持不超过280万股,占总股本不超过1.5319% [22] - 欧陆通控股股东计划减持不超过210万股,占公司总股本1.91% [28] - 武商集团股东达孜银泰减持计划期限届满,未减持其持有的公司股份 [10] 业务发展与投资 - 长安汽车拟向间接控股股东中国长安汽车定增募资不超过60亿元,用于新能源车型及数智平台开发项目、全球研发中心建设及核心能力提升项目 [20] - 北摩高科拟向特定对象发行股票募资不超过19.7亿元,用于起降系统产能扩建、民航产品产业化、民航大飞机适航保障能力提升及补充流动资金 [23] - 春秋航空与空客公司签订协议,购买30架空客A320neo系列飞机,预计交付时间为2028年至2032年,交易金额不超过目录价格41.28亿美元 [26][27] - 文科股份拟出资2900万元参与设立认缴总规模5亿元的产业投资基金,投资方向包括新能源、新材料、新一代信息技术、先进制造等战略新兴产业 [6] - 三峡旅游控股子公司拟以1.36亿元购买三峡游轮中心航站楼部分房产,以满足游轮旅游业务运营及战略发展需要 [16] - 利民股份全资子公司利民化学新增“氟吡菌酰胺”农药生产许可,预计对未来生产经营产生积极影响 [7] - 红日药业注射用胸腺法新通过仿制药质量和疗效一致性评价,该药品适用于慢性乙型肝炎及作为免疫损害病者的疫苗免疫应答增强剂 [24] - 悦康药业已向香港联交所递交H股发行上市申请 [38] 生产运营与业绩说明 - 龙蟠科技控股子公司常州锂源部分磷酸铁锂产线将自2026年1月1日起减产检修一个月,预计减少产量5000吨左右 [5] - 上纬新材公告其具身智能机器人业务仍处于产品开发阶段,未实现量产及规模化销售,预计不会对2025年度业绩产生正向影响,公司股票自2025年7月9日至12月29日累计上涨1598.33% [2] - 神剑股份公告其商业航天应用领域业务收入占比较小,2025年第三季度该领域收入为371.24万元,占当期营业收入18.34亿元的比例为0.20% [21] - 天普股份发布异动公告,澄清公司无开展人工智能相关业务的计划,也未与股东中昊芯英签订相关合作协议,公司主营业务为汽车用高分子流体管路系统及密封系统零件 [32] 利润分配 - 锡业股份披露2025年前三季度利润分配预案,拟向全体股东每10股派发现金红利1.10元,合计派发1.81亿元,占前三季度归母净利润的10.37% [13] - 唯科科技披露2025年前三季度利润分配方案,拟向全体股东每10股派发现金股利6元,预计派发7515.39万元 [14] 风险处置与复牌 - 赣锋锂业收到宜春市公安局的移送起诉告知书,因涉嫌内幕交易罪单位犯罪,案件已移送检察机关审查起诉,公司称生产经营活动保持正常有序 [30] - *ST惠程收到重整投资人植恩生物无偿赠与的现金资产3000万元,用于保障公司生产经营活动顺利开展 [8] - *ST东易重整计划资本公积金转增股本事项完成,总股本由4.2亿股增至9.51亿股,股票复牌,除权参考价调整为8.14元/股 [31] - *ST美谷重整计划已执行完毕,法院裁定终结重整程序,公司将申请撤销相关退市风险警示 [33] - *ST三圣重整计划已执行完毕,已申请撤销因重整触及的退市风险警示,但因其他风险因素,公司股票交易继续被叠加实施其他风险警示 [37] - 胜通能源因股票自2025年12月12日至29日期间价格涨幅达213.97%,严重背离公司基本面,将就股票交易波动情况进行停牌核查,预计停牌不超过3个交易日 [35][36]
股市必读:*ST东易(002713)12月29日无主力资金净流入
搜狐财经· 2025-12-29 20:20
12月29日无主力资金净流入;无游资资金净流入;无散户资金净流入。 公司公告汇总关于重整计划资本公积金转增股本事项进展暨公司股票复牌的提示性公告 截至2025年12月29日收盘,*ST东易(002713)报收于0.0元,下跌100.0%,换手率0.0%,成交量0.0手,成 交额0.0万元。 当日关注点 交易信息汇总资金流向 中国国际金融股份有限公司关于东易日盛家居装饰集团股份有限公司调整资本公积金转增股本除权参考 价格的计算结果的专项意见 东易日盛因被裁定受理重整申请,经出资人组会议及债权人会议表决通过重整计划,并获法院批准。根 据计划,公司以资本公积金向全体股东每10股转增12.6775047100735股,共计转增531,868,204股,转增 后总股本增至951,405,184股。转增股份不向原股东分配,用于清偿债务及引入投资人。其中416,868,204 股由重整投资人受让,支付现金1,412,472,816.00元;115,000,000股用于抵债,作价1,721,550,000.00元。 公司据此调整除权参考价格计算方式,经计算,股权登记日收盘价为11元/股,调整后除权参考价为8.14 元/股。 ...
今日晚间重要公告抢先看——上纬新材具身智能机器人业务仍处产品开发阶段,未实现量产及规模化销售 龙蟠科技控股子公司部分磷酸铁锂产线减产检修,预计减少磷酸铁锂产量5000吨左右
金融界· 2025-12-29 14:28
文章核心观点 文章汇总了多家上市公司于12月29日晚间发布的重要公告,内容涵盖业务进展澄清、重大投资并购、产能调整、技术合作、融资计划及股权变动等多个方面,反映了各公司在战略布局、产能管理及资本运作上的最新动态 [1][2][3][4][5][6][7][8][9][10][11][12][13][14][15][16][17][18][19][20][21][22][23][24][25] 业务进展与澄清 - **上纬新材**:公司股票自2025年7月9日至12月29日累计上涨1598.33%,但具身智能机器人业务仍处产品开发阶段,未实现量产及规模化销售,预计不会对2025年度业绩产生正向影响 [1][2] - **天普股份**:公司无开展人工智能相关业务的计划,未与股东中昊芯英签订任何框架性合作协议,主营业务未发生重大变化 [17] - **神剑股份**:公司2025年第三季度营业收入为18.34亿元,其中商业航天应用领域收入为371.24万元,占营业收入比例仅为0.20%,该业务收入占比较小 [19] - **阿科力**:公司研发的环烯烃共聚物ACOC3030已通过光学镜头领域客户验证测试并取得批量订单,标志着该产品成功进入光学镜头领域,但目前占公司整体营收比例较小 [14] - **先锋精科**:公司目前与九天行歌开展合作,并正在积极拓展、洽谈商业航天领域的其他客户 [16] 重大投资与并购 - **春秋航空**:拟向空客公司购买30架空客A320neo系列飞机,预计交付时间为2028年至2032年,交易金额不超过目录价格41.28亿美元 [1][17] - **桂冠电力**:拟以现金20.25亿元收购控股股东大唐集团持有的大唐西藏能源开发有限公司及大唐ZDN清洁能源开发有限公司100%股权 [8] - **厦门钨业**:控股子公司厦门金鹭的全资子公司德国金鹭拟以1000万欧元为基础价收购德国mimatic刀具公司100%股权,并计划在收购完成后增资490.11万欧元 [3] - **宝地矿业**:拟通过发行股份及支付现金方式购买葱岭能源87%股权,交易价格共计为6.85亿元 [13] - **新凤鸣**:公司全资孙公司独山能源拟以不高于2.59亿元的转让底价,参与竞拍嘉兴港独山港口发展有限责任公司35%股权 [10] - **宁波方正**:拟以现金6380万元收购安徽方正新能源科技有限公司20%的股权,收购完成后持股比例将增至90.03% [18] - **世嘉科技**:拟以2.75亿元认购光彩芯辰1007.37万元新增注册资本,同时以1元价格受让创始股东部分股权,交易完成后将合计持有光彩芯辰20%股权 [21][22] - **五矿发展**:拟通过资产置换、发行股份及支付现金方式购买控股股东持有的五矿矿业及鲁中矿业股权,预计构成重大资产重组,公司股票自12月30日起停牌 [22] 产能建设与调整 - **龙蟠科技**:控股子公司常州锂源部分磷酸铁锂产线将自2026年1月1日起减产检修一个月,预计减少磷酸铁锂产量5000吨左右 [1][8] - **银轮股份**:拟向全资子公司上海银轮投资增资约2.69亿元(折合3837万美元),最终投向墨西哥新设子公司用于生产基地建设;同时拟向全资子公司四川银轮增资3.78亿元用于西南智能制造基地建设 [6] - **新金路**:子公司栗木矿业拟投资实施采选冶项目一期工程,一期项目总投资估算4.96亿元 [7][8] - **粤电力A**:控股子公司投资建设的广东粤电大埔电厂二期工程项目两台1000MW机组全面建成投产,项目总投资81.22亿元,预计年发电量可达90亿千瓦时 [12] - **华新环保**:控股子公司慧镕海南拟在海南洋浦经济开发区投建保税再制造项目,项目一期预计总投资额约3.5亿元 [13] 融资与资本运作 - **长安汽车**:拟向间接控股股东中国长安汽车发行股票募资不超过60亿元,用于新能源车型及数智平台开发等项目 [20] - **天奇股份**:拟定增募资不超过9.77亿元,用于汽车装备智能制造基地建设、机器人具身智能系统研发中心建设及补充流动资金 [9] - **财通证券**:获证监会批复,同意公司向专业投资者公开发行面值总额不超过150亿元公司债券 [12] - **龙佰集团**:全资子公司佰利联新材料拟引入战略投资者,后者合计增资20亿元,认购7.78亿元新增注册资本,取得增资后31.40%股权 [2] 技术合作与研发 - **宏微科技**:与一家国内传动领域头部公司签署战略合作协议,将重点围绕氮化镓(GaN)功率半导体器件开展联合共研 [9] - **宁波华翔**:子公司与潜行未来签订战略合作协议,拟在具身智能机器人,特别是四足机器人产品的研发、制造和销售服务等领域加强合作 [16] - **南芯科技**:拟与关联方行至存储科技签订协议,委托其定制开发适配IP并取得永久许可 [9] 子公司与股权变动 - **融捷股份**:拟与控股股东融捷集团共同投资设立新能源运营业务控股子公司,注册资本1亿元,公司认缴5100万元,持股51% [12] - **慧翰股份**:出资6825万元参设私募基金华翰投资,该基金出资额1.05亿元,公司出资比例为65%,基金将专项投资一家商业航天企业 [4] - **永辉超市**:拟通过公开挂牌方式转让参股子公司永辉云金科技有限公司28.095%的股权,以1.78亿元为初始挂牌底价 [11][12] - **华立股份**:终止收购中科汇联51%股份的计划,因交易各方未能就核心条款达成共识 [15][16] - **贵州茅台**:控股股东茅台集团增持计划已实施完毕,累计增持约207.14万股公司股票,占公司总股本的0.17%,增持金额约为30亿元 [23] 生产许可与项目投产 - **利民股份**:全资子公司利民化学新增“氟吡菌酰胺”的生产许可,预计对公司本年业绩无重大影响 [5] - **粤电力A**:广东粤电大埔电厂二期工程项目4号机组已正式投入商业运营 [12] 其他事项 - **天箭科技**:与客户签订军品价格调整补充协议,涉及3项型号产品,预计调减当期营业收入约2.56亿元,影响当期净利润约-2.09亿元 [14] - ***ST东通**:公司股票将于12月30日复牌并进入退市整理期,退市整理期为15个交易日 [24] - ***ST东易**:重整计划资本公积金转增股本事项完成,总股本由4.2亿股增至9.51亿股,股票将于12月30日复牌 [25]
*ST东易(002713.SZ):股票将于12月30日起复牌

格隆汇APP· 2025-12-29 13:01
公司资本结构变动 - 公司已完成重整计划中的资本公积金转增股本 转增股票数量为531,868,204股 [1] - 转增完成后 公司总股本由419,536,980股大幅增加至951,405,184股 增幅约为126.8% [1] 公司股票交易安排 - 公司股票将于2025年12月30日(星期二)开市起复牌交易 [1] - 复牌后公司证券简称仍为“*ST东易” 证券代码仍为002713 [1]
*ST东易:股票将于12月30日起复牌
格隆汇· 2025-12-29 12:45
公司资本结构变动 - 公司通过执行重整计划完成资本公积金转增股本 转增股票数量为531,868,204股 [1] - 转增完成后 公司总股本由419,536,980股大幅增加至951,405,184股 增幅约为126.8% [1] 公司股票交易安排 - 公司股票将于2025年12月30日(星期二)开市起复牌交易 [1] - 复牌后公司证券简称仍为*ST东易 证券代码仍为002713 [1]