Workflow
Funds
icon
搜索文档
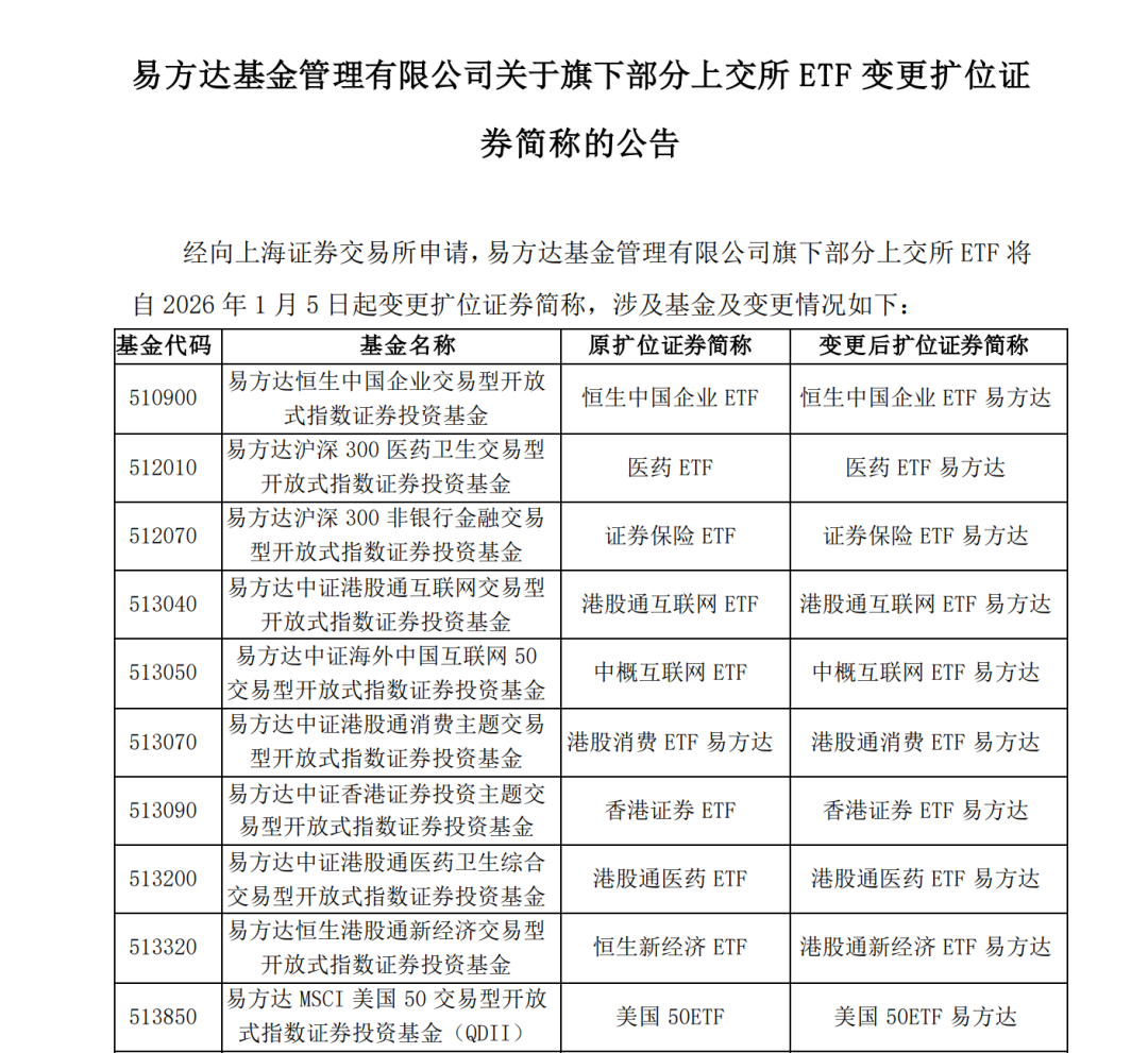
业内首家!易方达旗下ETF已全部调整 基金行业掀起“更名潮”
上海证券报· 2025-12-30 11:49
12月30日,易方达基金发布公告,宣布变更旗下45只ETF简称,相关调整将于2026年1月5日生效。此次调整后, 易方达基金将率先"交卷",成为行业首家完成旗下全部ETF(共117只)简称标准化命名的基金公司。今年以来, 多家基金公司均积极响应交易所相关要求,对旗下ETF进行更名。在业内人士看来,这一行业趋势意味着行业告 别命名混战,转向以产品力和品牌服务为核心的健康竞争新生态。 例如,对通过港股通机制投资港股的行业主题ETF,在简称中加入"港股通"字样,如将"恒生创新药ETF"调整 为"港股通创新药ETF易方达";还有去掉冗余汉字或数字,如将跟踪科创50指数的"科创板50ETF"调整为"科创 50ETF易方达",将跟踪科创成长指数的"科创成长50ETF"更名为"科创成长ETF易方达"。 在易方达基金指数研究部总经理庞亚平看来,随着存量ETF逐步完成命名调整,产品辨识度将显著提升,投资者 筛选成本进一步降低。未来,基金公司需在遵守命名规范的基础上,进一步完善产品管理与服务能力,不断强化 品牌效应。长远来看,统一、清晰的命名规范有助于ETF市场深度发展与生态优化,推动基金行业实现更高质量 发展。 基金行业掀起" ...
国联民生:拟挂牌转让中海基金33.409%股权
搜狐财经· 2025-12-30 11:46
【国联民生拟挂牌转让中海基金33.409%股权】12月30日,国联民生发布公告,拟公开挂牌转让所持中 海基金管理有限公司33.409%股权。首次挂牌价格不低于经国资备案的评估结果。转让完成后,公司将 不再持有中海基金股权。 本文由 AI 算法生成,仅作参考,不涉投资建议,使用风险自担 ...
国联民生:拟公开挂牌转让中海基金33.409%股权
每日经济新闻· 2025-12-30 11:09
每经AI快讯,12月30日,国联民生(601456)(601456.SH)公告称,公司拟公开挂牌转让所持中海基金 33.409%股权,首次挂牌价格不低于经国资备案的评估结果。转让完成后,公司将不再持有中海基金股 权。本次交易采用公开挂牌转让方式,受让方尚未确定,可能构成关联交易。交易尚需履行国有资产交 易相关手续,受让方还需取得中国证监会核准的公募基金股东资格。 ...
2025新发基金平均单只规模榜:施罗德基金平均单只基金规模60亿元,华润元大、北京京管泰富基金排名靠前
新浪财经· 2025-12-30 10:30
2025年基金行业整体规模与格局 - 截至2025年底,中国公募基金行业总规模接近36万亿元 [1] - 主动权益类基金在市场中重夺主导地位 [1] 2025年基金市场表现与焦点 - 行业关注焦点包括“冠军基”的年度业绩排名即将揭晓 [1]
年内15只养老FOF集中清盘:国联养老FOF三年跌0.01%“白忙一场”,国投瑞银积极养老五年持有跌9.96%垫底
新浪财经· 2025-12-30 07:24
2025年基金行业清盘概况 - 截至2025年12月29日,年内共有284只基金清盘,总量与2024年基本持平 [1] - 混合型、股票型、债券型是清盘主力,FOF类产品清盘数量也达到37只,引人关注 [1] 养老主题基金清盘详情 - 在清盘基金中,有15只为成立于2022年的养老主题基金,运作约3年后因触发合同终止条款(规模不足2亿元或持有人不足200人)而清盘 [3] - 清盘的养老基金中,10只成立以来收益为正,5只为负 [3] - 表现突出的产品包括:景顺长城隽发平衡养老目标三年持有(成立以来回报16.82%)、工银积极养老目标五年持有(12.52%)、华安积极养老目标五年持有A(7.18%),它们2025年以来回报均超过19% [3][12] - 表现不佳的产品包括:国投瑞银积极养老五年持有(成立以来跌幅9.96%)、上银恒享平衡养老目标三年持有(-7.80%)、华夏均衡养老三年持有(-6.71%)、永赢养老目标2040三年持有(-4.29%) [3][13] 国联养老目标日期2045三年持有期FOF案例 - 该基金成立于2022年10月27日,为发起式产品,成立规模仅1036.1万元,其中公司自购占比高达96.52%,真实外部认购不足40万元 [4][13] - 成立以来累计回报为-0.01%,近乎“零收益”,投资者持有三年实质亏损 [3][4] - 2024年全年收益为-0.61%,跑输业绩基准超过10个百分点;2023年全年收益为-4.52% [4] - 清盘主要原因为资产净值低于合同约定阈值,且三年来规模始终在千万元级徘徊 [4] - 该基金在2024年9月底的市场历史级上涨行情中,因权益仓位未能及时提升至合同允许上限,导致大幅跑输基准,凸显趋势判断与战术执行短板 [6][15] - 原基金经理丁鹏飞于2025年7月清盘前离任,投研团队稳定性不足影响了策略连贯性 [6][15] 2025年新发养老FOF规模困境 - 2025年新发养老基金共11只,发行份额合计39.9亿份 [9][19] - 前海开源康悦稳健养老一年持有A表现突出,发行份额22.60亿份,截止日份额达27.09亿份 [8][18] - 其余单只产品发行规模均不足10亿份,多数产品规模微小,例如:易方达养老目标日期2060五年持有(0.15亿份)、景顺长城养老目标日期2055五年持有(0.10亿份)、银河致远养老目标日期2045三年持有(0.10亿份)、兴银颐福保守养老目标一年持有(0.16亿份),这些产品份额在0.1亿至0.16亿份之间,徘徊在清盘边缘 [8][10][18][19] 养老FOF规模普遍较小的原因分析 - 财经评论员郭施亮认为,规模小可能与发行数量较多、产品质量参差不齐有关,基金管理人需提升产品竞争力与净值表现,并发挥渠道与费率优势 [10][19] - 经济学家柏文喜指出,较长的锁定期及渠道销售意愿不足是重要因素,因为养老FOF申购费率低、尾佣比例不及多数权益类产品,渠道更倾向销售费率更高的产品 [10][19] - 部分产品在发行时规模就不大,若三年运作期间业绩欠佳、持续营销乏力,极易陷入“规模萎缩—清盘”的循环,缺乏真实需求支撑、仅靠自购成立的产品难以走出“迷你化—清盘”循环 [10][19]
首家官宣即将全部完成调整!行业上千只ETF简称逐步规范化
南方都市报· 2025-12-30 06:55
近日,沪深交易所修订版基金业务指南正式落地,其中明确要求ETF扩位简称需遵循"投资标的核心要 素+ETF"结构并包含管理人简称。在新规指引下,行业头部机构率先启动批量调整工作。12月30日,易 方达基金公告,变更旗下45只ETF简称,相关调整将于2026年1月5日生效。此次调整后,易方达将成为 行业首家按新规范完成旗下全部ETF简称调整的基金公司。 近年来,随着ETF市场迅猛发展,产品供应持续扩张,部分ETF简称出现高度雷同情况,给投资者选择 带来了一定的困扰。例如,最近一个月涌入近千亿元的跟踪中证A500指数的ETF中,国泰基金、泰康基 金管理的ETF简称均为"中证A500ETF"。 有业内人士指出,两家交易所此次对ETF扩位简称提出了明确的规范化要求,一方面实现ETF简称与实 际投资标的精准对应,避免歧义与误导;另一方面通过纳入管理人名称,显著提升同标的产品的辨识 度,有效降低投资者信息筛选成本,进一步优化投资体验。 避免歧义与误导 11月19日,沪深交易所同步发布的修订版基金业务指南,对ETF扩位简称提出了明确的规范化要求。 据新规,ETF基金扩位简称应按照"投资标的核心要素+ETF"结构命名,并包含基 ...
行业首家!巨头出手,全“改”了
中国基金报· 2025-12-30 06:05
行业动态:ETF命名规范落地与公司行动 - 沪深交易所已发布修订后的基金业务指南,明确存量ETF扩位简称的统一命名规则,要求普通ETF采用“投资标的核心要素+ETF+管理人简称”结构,增强ETF采用“投资标的核心要素+增强+ETF+管理人简称”结构 [18] - 监管要求所有存量ETF必须在2026年3月31日前完成产品更名,以解决市场产品数量超1300只背景下存在的简称雷同、标的指向模糊等同质化痛点 [18] - 在监管指引下,行业已掀起ETF更名潮,除易方达外,华泰柏瑞、广发、嘉实、天弘等多家基金公司均已启动旗下ETF简称调整工作 [19] 易方达基金:率先完成全量ETF规范命名 - 易方达基金于12月30日发布公告,宣布对旗下45只ETF简称进行批量调整,调整将于2026年1月5日正式生效 [1] - 此次调整完成后,易方达成为行业首家实现旗下全部ETF规范命名的基金公司,其管理的117只ETF均统一采用标准格式命名,为6万亿元规模的ETF市场树立标准化标杆 [1] - 公司的更名工作分三批次完成:2025年1月率先调整17只ETF,2月完成第二批8只ETF调整,加上本次最后一批45只,旗下已有超70只ETF按照“标的指数+ETF+易方达”规则完成命名 [4] 易方达ETF更名具体细节 - 在最后一批调整中,除常规补充“易方达”管理人名称外,公司还对9只ETF的“投资标的核心要素”进行了优化,使简称更直观易懂 [5] - 优化原则包括:针对通过港股通机制投资港股的ETF,在简称中加入“港股通”字样(如“恒生创新药ETF”改为“港股通创新药ETF易方达”);清理冗余汉字及数字(如“科创板50ETF”精简为“科创50ETF易方达”)[7] - 调整范围覆盖沪深两市,除上交所上市的ETF外,易方达在深交所上市的17只ETF也同步公告修改了场内简称 [7][9] 其他主要基金公司的更名行动 - 12月以来,广发、汇添富、华泰柏瑞、华宝、招商、海富通、东财、南方、前海开源、中银国际证券等多家基金管理人纷纷修改ETF场内扩位简称 [10] - 广发基金于12月29日公告,自12月30日起变更旗下部分ETF简称,涉及深交所上市的3只ETF以及上交所上市的16只ETF,新简称均补充“广发”字样 [10][11][12][13] - 汇添富基金于同日公告修改上交所上市的10只ETF及深交所上市的7只ETF的场内扩位简称,新简称均包含“汇添富” [13][15][16][17] 命名规范化的行业影响与展望 - 命名规范化将深刻影响行业生态:“所见即所得”的命名方式让投资者能快速掌握产品核心特征,提升投资决策效率;管理人名称的纳入将强化品牌效应 [19] - 具有高知名度和良好口碑的头部基金公司有望进一步抢占市场份额,而中小基金公司在同质化竞争中突围的难度可能加大 [19] - 业内人士认为,统一清晰的命名规范是ETF市场高质量发展的重要基础,此次变革将推动ETF市场生态优化,助力指数化投资迈向更高质量发展阶段 [19]
华夏基金管理有限公司
上海证券报· 2025-12-29 23:04
登录新浪财经APP 搜索【信披】查看更多考评等级 关于旗下部分深交所ETF 新增东方证券股份有限公司 为申购赎回代办证券公司的公告 自2025年12月25日起,华夏基金管理有限公司(以下简称"本公司")旗下部分深交所ETF新增东方证券 股份有限公司为申购赎回代办证券公司。具体情况如下: 一、涉及基金 ■ 投资者可自2025年12月25日起在东方证券股份有限公司办理对应基金的申购、赎回等业务。投资者在销 售机构办理基金申购赎回等业务的具体流程、规则等以各销售机构的规定为准,销售机构的业务办理状 况亦请遵循其各自规定执行。 二、咨询渠道 ■ 投资者可拨打本公司客户服务电话(400-818-6666)或登录本公司网站(www.ChinaAMC.com)了解相 关信息。 上述基金的申购赎回代办证券公司可通过本公司网站进行查询。 特此公告 华夏基金管理有限公司 二〇二五年十二月二十五日 华夏基金管理有限公司 关于旗下部分上交所ETF 新增中国银河证券股份有限公司 上述基金的申购赎回代办证券公司可通过本公司网站进行查询。 特此公告 为申购赎回代办证券公司的公告 自2025年12月25日起,华夏基金管理有限公司(以下简称" ...
平安恒生港股通科技主题交易型开放式指数证券投资基金基金份额发售公告
上海证券报· 2025-12-29 18:34
登录新浪财经APP 搜索【信披】查看更多考评等级 基金管理人:平安基金管理有限公司 基金托管人:招商银行股份有限公司 【重要提示】 1、平安恒生港股通科技主题交易型开放式指数证券投资基金(以下简称"本基金")的发售已获中国证 监会2025年12月5日证监许可[2025]2709号文注册。中国证监会对本基金的注册并不代表中国证监会对 本基金的投资价值和市场前景作出实质性判断或保证,也不表明投资于本基金没有风险。 2、本基金类别为股票型证券投资基金,运作方式为交易型开放式。 3、本基金的基金管理人为平安基金管理有限公司(以下简称"基金管理人"、"本公司"),基金托管人 为招商银行股份有限公司,登记结算机构为中国证券登记结算有限责任公司。 4、本基金的发售对象为符合法律法规规定的可投资于证券投资基金的个人投资者、机构投资者、合格 境外投资者以及法律法规或中国证监会允许购买证券投资基金的其他投资人。 5、投资者可选择网上现金认购、网下现金认购两种方式认购本基金。网上现金认购是指投资者通过基 金管理人指定的发售代理机构用深圳证券交易所网上系统以现金进行的认购。网下现金认购是指投资者 通过基金管理人及其指定的发售代理机构 ...
联博基金副总经理 离职3个月起诉“老东家”
深圳商报· 2025-12-29 18:20
联博基金成立于2021年9月,由美国资管巨头联博集团旗下联博香港有限公司100%控股,为外资独资公 募基金公司,于2024年1月获准展业。据公开信息,联博集团为全球大型公募基金公司,管理规模超过 8000亿美元。 同花顺(300033)数据显示,至今年三季度末,联博基金旗下共有3只产品,管理规模为5.55亿元,较 今年二季度减少50.03%、较去年同期增长45.4%。公司在今年第二季度新成立了2只产品,规模较一季 度末大增近8.75倍;进入第四季度后,公司又有一只产品成立,最新管理规模提升至9.84亿元。 此前曾出现公募高管起诉公司的案例。例如,瑞达基金原首席信息官刘冬、弘毅远方基金原总经理李湧 等均曾与前公司对簿公堂。2023年,益民基金原人力资源部总经理起诉公司,争议类型为"违法解除", 成为金融业"限薪令"背景下首个高额赔偿判例。 【深圳商报讯】(记者詹钰叶)根据上海市高级人民法院官网近期披露的信息,外资公募联博基金前副总 经理朱建荣起诉"老东家"一案将于2026年1月19日开庭审理,案由是"劳动争议"。他在今年9月因"个人 原因"离职,任职15个月。 上海市高级人民法院官网信息显示,2026年1月19 ...