中广核技(000881)
搜索文档
中广核技:股东国合集团所持股份100%被冻结
新浪财经· 2025-12-23 12:14
12月19日,中广核技(000881)公告称,公司于2025年12月17日接到持股5%以上股东中国大连国际经 济技术合作集团有限公司(简称"国合集团")函告,获悉国合集团所持有本公司的部分股份被司法再冻 结及轮候冻结。 截至本公告日,国合集团持有本公司118,914,273股,占公司总股本的12.58%,为公司持股5%以上股东 而非控股股东,亦非公司控股股东的一致行动人,其所持公司股份被司法冻结不会影响公司的正常生产 经营。 截至本公告日,国合集团持有公司股份累计被冻结118,914,273股,占其所持有的公司股份的100.00%, 占公司总股本的12.58%。 | 股东名称 持股教量(股) 特股比例 | | --- | 据了解,因金融借款纠纷,大连高新技术产业园区人民法院于12月15日申请将国合集团所持中广核技 14,273股、118,900,000股司法冻结,到期日为2028年12月14日。 12月19日,中广核技(000881)公告称,公司于2025年12月17日接到持股5%以上股东中国大连国际经 济技术合作集团有限公司(简称"国合集团")函告,获悉国合集团所持有本公司的部分股份被司法再冻 结及轮候冻结 ...
国资正式入主,“T链”细分龙头明起复牌!| 盘后公告精选





金十数据· 2025-12-23 01:36
控制权变更与股东变动 - 旭升集团控股股东及实际控制人变更为广州工控集团及广州市人民政府,股票于2025年12月23日复牌 [1] - 读客文化控股股东及实控人筹划控制权变更,公司股票自2025年12月22日起停牌不超过2个交易日 [24][38] - 交建股份实际控制人俞发祥因涉嫌犯罪被采取刑事强制措施,但其未在公司任职,公司控制权未发生变化 [5] - 创识科技控股股东、实际控制人张更生被立案调查并实施留置措施,其已于2025年5月辞去公司所有职务 [20] - 红旗连锁持股5%以上股东永辉超市计划减持不超过公司总股本3%的股份,其中集中竞价减持不超过1%,大宗交易减持不超过2% [6] - 英维克股东上海秉原旭计划减持不超过公司总股本0.56%的股份 [10] - 闻泰科技持股5%以上股东无锡国联集成电路投资中心于12月9日至22日期间减持公司股份1209.7万股,占总股本0.97%,持股比例降至5.85% [18] - 合兴包装控股股东新疆兴汇聚在股票异常波动期间通过集中竞价减持公司股份70万股,占总股本0.06% [14] - 华夏幸福董事会拒绝股东中国平安人寿提交的五项临时提案至股东大会审议 [11] - 中安科重整投资人武汉融晶自愿将其持有的4.33亿股(占总股本15.04%)的锁定期延长6个月至2026年6月23日 [19] - 西藏矿业董事长张金涛因工作调整辞职 [32] 投资与收购 - 华联控股拟以1.75亿美元(约合人民币12.35亿元)现金收购加拿大锂业公司Argentum Lithium S.A. 100%股份 [3] - 中色股份全资子公司拟以1.06亿美元收购秘鲁Raura锌多金属矿公司99.9004%股权 [11] - 领益智造拟以8.75亿元人民币收购东莞市立敏达电子科技有限公司35%股权,并通过表决权委托合计控制目标公司52.78%表决权 [13][14] - 凌玮科技拟使用5020万元自有资金收购江苏辉迈粉体科技有限公司70%股权,剩余30%股权将根据业绩承诺期(2026-2027年)累计净利润情况决定是否购买及价格 [16] - 江丰电子拟以6000万元转让所持参股公司上海润平4%股权,转让后持股比例由18.1426%降至12.7795% [12] - 东土科技控股子公司光亚鸿道通过增资扩股引入战略投资者国风投基金,增资金额为1.1亿元,增资后公司持股比例降至70.84% [25] - 永鼎股份控股子公司鼎芯光电(主营光芯片)拟增资扩股引入外部投资者,合计现金增资5500万元,增资后公司及控股子公司合计持股比例从55.8879%下降至52.4914% [16] - 新相微全资子公司拟以自有资金1亿元人民币向北电数智进行增资 [36] - 伟思医疗拟以总价1.19亿元出售位于南京的房屋及部分配套固定资产,预计对2026年度净利润影响约为1000万元 [25] 融资与募资 - 世荣兆业计划向特定对象发行可转换公司债券,募资不超过5.5亿元,用于珠海世荣暻观花园项目 [4] - 金盘科技拟发行可转债募集资金16.72亿元,用于数据中心电源模块及高效节能电力装备智能制造等项目,达产后将新增数据中心电源模块等产品1200套/年、VPI变压器410万kVA/年、非晶合金铁芯及硅钢立体卷铁芯液浸式变压器1578万kVA/年等产能 [5] - 南亚新材拟向特定对象发行A股股票,募集资金总额不超过9亿元,用于基于AI算力的高阶高频高速覆铜板研发及产业化项目及补充流动资金 [20] - 赛诺医疗控股子公司拟向实控人控制的公司申请不超过100万美元的借款,年利率3.5% [27] - 招商银行董事会审议通过给予招商局集团1650亿元的集团综合授信额度,授信期限3年,截至2025年10月31日,此前1300亿元额度已使用980.25亿元 [15] 业务合作与订单 - 宁波华翔子公司华翔启源与深圳市大寰机器人签订战略合作协议,拟在通用人形机器人灵巧手的研发、制造和销售等领域加强合作 [2] - 卓然股份全资子公司签订重大订单,承担设备供货,订单金额暂定为40.33亿元,占公司2024年度经审计营业收入的142.09% [8] - 协创数据与浦银金融租赁签订战略合作协议,约定扩大算力融资租赁业务领域和规模,意向合作规模为人民币20亿元,协议期限3年 [19] - 永达股份中标明阳智慧能源“机舱平台(后机座)”采购项目,预计全年合作总量约2100台,订单总金额约3.5亿元 [37][38] - 兰石重装与客户签订补充协议,将原合同暂估金额由7亿元调增至9.5亿元 [21] 研发、产品与项目进展 - 鼎阳科技正式发布20 GHz高带宽数字示波器SDS8204A,每通道实时采样率高达50 GSa/s,存储深度最大2.5 Gpts/通道 [13] - 翔宇医疗脑机接口相关产品已进入超500家三级甲等医院,预计春节前目标进入700家以上,2026年目标进入全国1500家顶尖三级甲等医院,公司已发布约14个新品,春节前有望推出接近30个新品 [17][18] - 中国广核子公司陆丰2号机组(装机容量1245MW)于2025年12月22日开始全面建设,进入土建施工阶段 [26] - 招商轮船全球首艘甲醇双燃料动力VLCC油轮“凯拓”轮交付,使用绿色甲醇时可减少70%以上的温室气体排放,公司目前拥有油轮在手订单15艘,将于2026年至2028年陆续交付 [22] - 长飞光纤公告称,当前与数据中心相关的新型光纤光缆产品占需求总量的比例较小 [35] - 仙乐健康将募集资金投资项目“数字信息化建设项目”的预计可使用状态日期调整至2026年12月31日 [33] - 天洋新材董事会审议通过停止实施公司已有的光伏封装胶膜项目,相关子公司2024年净利润均为亏损 [21] 医药与临床试验 - 海正药业自主研发的HS387片(选择性KIF18A抑制剂)获得美国FDA新药临床试验批准,可在美国开展临床试验 [23] - 海思科子公司HSK46575片(用于前列腺癌治疗)新增适应症的临床试验申请获国家药监局受理 [24][25] - 万泰生物双价人乳头瘤病毒疫苗(大肠埃希菌)入围2025年国家免疫规划疫苗集中采购项目,入围单价为27.5元 [34] - 三力制药与海南大学签署技术转让合同,旨在推动创新药物科研成果转化 [31] 业绩与财务 - 三花智控发布2025年度业绩预告,预计归属于上市公司股东的净利润为38.74亿元—46.49亿元,同比增长25.00%-50.00% [11] - 超讯通信收到与收益相关的政府补助1804.55万元,占公司2024年度经审计归属于上市公司股东净利润的29.22% [12] - 爱柯迪收购的标的公司卓尔博在2025年1月1日至9月30日过渡期间实现归属于母公司所有者的净利润为人民币1.49亿元 [22] - 美的集团100亿元股份回购方案实施完毕,累计回购135,012,663股,并已完成9500万股回购股份的注销手续 [20][21] 风险警示与重整进展 - ST证通股票自2025年12月24日起撤销其他风险警示,简称变更为“证通电子”,日涨跌幅限制由5%变为10% [9] - *ST金科重整计划已执行完毕,已申请撤销因重整而实施的退市风险警示,但因2024年期末净资产为负值等,股票交易将继续被实施退市风险警示及其他风险警示 [17] - *ST张股全体重整投资人已支付完毕全部重整投资款,合计人民币15.86亿元 [29][30] - *ST新研因执行资本公积金转增股本共计转增1,794,775,108股股份,股票于2025年12月23日停牌1个交易日 [25] 诉讼与监管 - ST泉为及子公司涉及金额人民币6901.58万元的民事调解书,需自2025年9月17日起一年内支付2390.02万元及相关费用 [4] - 天玑科技及相关责任人因涉嫌在一项目中串通投标被提起诉讼 [5] - 中广核技持股5%以上股东国合集团所持公司2750万股股份(占总股本2.91%)将被司法拍卖 [27] 其他公司公告 - 凌云光全资子公司拟作为基石投资者认购智谱于香港联交所首次公开发行的股份,预计认购金额不超过500万美元 [1] - 天合光能完成出售美国5GW组件工厂的交易,累计持有收购方T1公司45,877,960股普通股,占其总股本的17.4% [14] - 鄂尔多斯及关联方向控股子公司多晶硅公司同比例增资6亿元,增资后其注册资本由5亿元增至11亿元 [19] - 双枪科技董事周兆成此前披露的减持计划已届满,其未实施减持,目前持有公司股份92.14万股,占总股本1.30% [7] - 井松智能股东安徽安元投资基金有限公司提前终止减持计划,未实施任何减持 [18] - 国泰集团发布股票交易异常波动公告,称公司生产经营情况正常,无应披露而未披露的重大事项 [12] - 百纳千成正在筹划发行股份及支付现金购买资产并募集配套资金,公司股票继续停牌,预计在2025年12月30日前申请复牌 [28]
12月22日晚间重要公告一览
犀牛财经· 2025-12-22 10:37
公司股份回购 - 荣昌生物拟使用不低于2000万元、不超过4000万元自有或自筹资金回购A股股份,回购价格上限95元/股,预计回购数量21.05万股至42.11万股,占总股本约0.04%–0.07%,回购股份将用于员工持股计划或股权激励,回购期限为董事会审议通过后12个月内 [1] - 行动教育拟使用不低于2000万元、不超过2500万元自有资金回购A股股份,回购价格上限45元/股,回购股份将用于员工持股计划或股权激励,回购期限为董事会审议通过后12个月内 [16] - 南山铝业拟使用3亿元至6亿元资金回购公司股份,回购价格上限7.52元/股,回购股份将用于注销并减少公司注册资本 [23] 再融资与资本运作 - 南亚新材披露2025年度定增预案,拟向特定对象发行A股股票募资不超过9亿元,用于基于AI算力的高阶高频高速覆铜板研发及产业化项目及补充流动资金 [2] - 利群股份获准在中国银行间市场交易商协会注册发行不超过10亿元的中期票据,募集资金将用于优化债务结构和补充流动资金 [27] - *ST新研因执行重整计划进行资本公积金转增股本,共计转增17.95亿股股份,股权登记日为2025年12月23日,公司股票将于当日停牌1个交易日 [14] 战略合作与业务拓展 - 协创数据与浦银金融租赁股份有限公司签订战略合作协议,意向在算力融资租赁业务领域合作规模达20亿元,协议期限3年 [3] - 宁波华翔子公司宁波华翔启源科技有限公司与深圳市大寰机器人科技有限公司签订战略合作协议,拟在通用人形机器人灵巧手的研发、制造和销售等领域加强合作 [33] - 新诺威拟与中奇制药共同出资4.5亿元设立合资公司,其中新诺威出资1.58亿元占注册资本35%,合资公司将主营GLP-1靶点等创新型代谢类药物的研发与商业化,并承接石药集团旗下相关产品管线 [26] 股东与公司治理变动 - 创识科技控股股东、实际控制人张更生被邹平市监察委员会立案调查并实施留置措施,其已于2025年5月辞任公司董事及董事长职务,目前未在公司担任任何董事及高管职务 [4] - 读客文化控股股东及实控人华楠、华杉正在筹划公司控制权变更,具体方案尚在筹划中,公司股票自12月22日起停牌,预计停牌不超过2个交易日 [12] - 西藏矿业董事长张金涛因工作调整辞去公司第八届董事会董事、董事长及董事会专门委员会相关职务 [29] - 宁波远洋董事陶荣君因工作调整辞去公司董事职务,董事、董事会秘书、副总经理蔡宇霞辞去全部公司职务,但将继续担任全资子公司宁波远洋(新加坡)有限公司董事 [6] - 幸福蓝海董事会聘任张晨为公司副总经理 [31] - 长源东谷董事会选举董事李易轩为公司第五届董事会副董事长 [32] 资产出售与股权转让 - 伟思医疗拟以总价1.19亿元出售位于南京市的房屋及部分配套固定资产,该交易预计对公司2026年度归母净利润影响金额约为1000万元 [19] - 南京公用全资子公司通过公开挂牌方式,以2364.43万元转让其持有的南京中北金基企悦企业管理咨询有限公司45%股权 [15] - 中广核技股东国合集团所持公司2750万股股份(占公司总股本2.91%)将于2026年1月22日至23日在京东网被司法拍卖 [22] 子公司增资与引入战投 - 通宇通讯控股子公司中洪通宇拟增资扩股引入投资者武创院投资,增资金额1000万元全部计入注册资本,增资后通宇通讯持股比例由90%降至85.7143%,增资款将用于主营业务及补充流动资金 [20] - 东土科技控股子公司光亚鸿道拟通过增资扩股引入战略投资者国风投基金,增资金额为1.1亿元,增资完成后公司持股比例下降至70.8400%,但光亚鸿道仍为公司控制的企业 [21] 产品研发与注册进展 - 天宇股份全资子公司获得盐酸曲唑酮片药品注册证书,该药品适用于抑郁症治疗 [8] - 海正药业收到美国FDA通知,其申报的HS387片药品临床试验申请已获批准,可在美国开展临床试验,该药品拟用于高级别浆液性卵巢癌、非小细胞肺癌等晚期实体瘤治疗 [9] - 华纳药厂获得盐酸异丙肾上腺素注射液药品注册证书,该药品用于治疗心源性或感染性休克、完全性房室传导阻滞及心搏骤停 [10] - 福安药业全资子公司获得盐酸曲唑酮片(规格50mg、100mg)药品注册证书,该药品适用于抑郁症治疗 [35] - 东方海洋全资子公司获得“降钙素原(PCT)测定试剂盒(荧光免疫层析法)”医疗器械注册证,用于体外定量检测人相关样本中的降钙素原含量 [28] - 海思科子公司创新药HSK46575片新增用于前列腺癌治疗的适应症临床试验申请获得国家药监局受理 [13] 技术转让与项目投资 - 三力制药与海南大学签署技术转让合同,以总价款2亿元(含里程碑款0.2亿元和销售提成1.8亿元)受让HXW2324化合物及相关专利申请权,旨在推动创新药物科研成果转化 [25] - 常青科技以自有资金投资建设的七期(特种高分子单体二期)项目已完成调试,具备正式投产条件 [37] 订单与项目中标 - 永达股份预中标明阳智慧能源集团2026年度“机舱平台(后机座)”采购项目,预计供货总量约2100台,订单总金额约3.5亿元 [34] 股东支持与承诺 - 一品红控股股东承诺,待Arthrosi Therapeutics, Inc.被并购交易完成后,将其子公司持有的Arthrosi 9.07%股权按照E轮投资后的净收益无偿给予公司,以支持公司研发创新发展 [24] 政府补助与资金支持 - 合康新能下属子公司收到与收益相关的政府补助款150万元,占公司最近一期经审计归母净利润的14.57% [11] - 百奥泰收到两笔与收益相关的政府补助款项共计2900万元 [17][18] 产品市场准入与集采 - 万泰生物全资子公司双价人乳头瘤病毒疫苗(大肠埃希菌)入围2025年国家免疫规划疫苗集中采购项目,入围单价为27.5元 [30] 业务运营与财务表现 - 深康佳A对毅康科技的约2.33亿元股东借款及对滁州康鑫的约3.95亿元股东借款本金及利息发生逾期 [5] - 南侨食品2025年11月归属于母公司股东的净利润为460.3万元,同比减少71.03%,主要原因为产品原材料成本上涨 [36] 新船交付与运力更新 - 招商轮船在大连船舶重工集团订造的全球首艘甲醇双燃料动力VLCC油轮“凯拓”轮交付,公司目前拥有15艘油轮在手订单,将于2026年至2028年陆续交付 [7]
中广核技(000881) - 关于持股5%以上股东部分股份将被司法拍卖的进展公告
2025-12-22 08:46
证券代码:000881 证券简称:中广核技 公告编号:2025-056 中广核核技术发展股份有限公司 关于持股 5%以上股东部分股份将被司法拍卖的进展 公 告 本公司及董事会全体成员保证信息披露的内容真实、准确、完整,没有虚假记载、误 导性陈述或者重大遗漏。 特别风险提示: 截至本公告日,中国大连国际经济技术合作集团有限公司(以下简称"国 合集团")持有本公司 118,914,273 股,占公司总股本的 12.58%,为公司持股 5%以上股东而非控股股东,亦非公司控股股东的一致行动人,其所持公司部分 股份被司法拍卖不会影响公司的正常生产经营。 2025 年 10 月 28 日,中广核核技术发展股份有限公司(以下简称"公司") 在 《 中 国 证 券 报 》 《 上 海 证 券 报 》 《 证 券 时 报 》 和 巨 潮 资 讯 网 (http://www.cninfo.com.cn)披露了《关于持股 5%以上股东部分股份将被司法拍 卖的公告》(公告编号 2025-050)。近日,公司接到国合集团通知,根据大连高 新技术产业园区人民法院的《拍卖通知书》,国合集团所持有本公司的 2,750 万 股股份将于 202 ...
中广核技:国合集团2.91%公司股份将被司法拍卖
新浪财经· 2025-12-22 08:36
中广核技公告,持股5%以上股东国合集团所持有公司的2750万股股份将于2026年1月22日至2026年1月 23日止在京东网拍卖,占其所持股份比例的23.13%,占公司总股本的2.91%。国合集团不是公司的控股 股东,其所持股份被司法拍卖不会影响公司的正常生产经营。 ...
中广核技(000881) - 关于董事会换届选举的提示性公告
2025-12-18 08:30
证券代码:000881 证券简称:中广核技 公告编号:2025-055 中广核核技术发展股份有限公司 关于董事会换届选举的提示性公告 本公司及董事会全体成员保证信息披露的内容真实、准确、完整,没有虚假记载、误 导性陈述或者重大遗漏。 中广核核技术发展股份有限公司(以下简称"公司")第十届董事会将于 2026 年 1 月任期届满。为顺利完成董事会的换届选举(以下简称"本次换届选举"), 公司董事会根据《中华人民共和国公司法》《上市公司独立董事管理办法》《深圳 证券交易所上市公司自律监管指引第 1 号——主板上市公司规范运作》《公司章 程》等有关规定,现将十一届董事会董事候选人提名、本次换届选举程序、董事 任职资格等事项公告如下: 一、董事候选人提名 1、非独立董事候选人提名 公司董事会及本公告发布之日单独或合并持有公司 1%以上股份的股东有权 向第十届董事会提名推荐第十一届董事会非独立董事候选人。单个提名人提名的 非独立董事人数不得超过本次拟选的非独立董事总人数。 2、独立董事候选人提名 公司董事会及本公告发布之日单独或合并持有公司 1%以上股份的股东有权 向第十届董事会提名推荐第十一届董事会独立董事候选人。单 ...
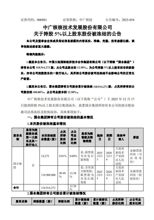
中广核技(000881) - 关于持股5%以上股东股份被冻结的公告
2025-12-18 08:30
证券代码:000881 证券简称:中广核技 公告编号:2025-054 关于持股 5%以上股东股份被冻结的公告 本公司及董事会全体成员保证信息披露的内容真实、准确、完整,没有虚假记载、误 导性陈述或者重大遗漏。 特别风险提示: 1.截至本公告日,中国大连国际经济技术合作集团有限公司(以下简称"国合集团") 持有本公司 118,914,273 股,占公司总股本的 12.58%,为公司持股 5%以上股东而非控股股 东,亦非公司控股股东的一致行动人,其所持公司股份被司法冻结不会影响公司的正常生 产经营。 2.截至本公告日,国合集团持有公司股份累计被冻结 118,914,273 股,占其所持有的公 司股份的 100.00%,占公司总股本的 12.58%。 中广核核技术发展股份有限公司(以下简称"公司")于 2025 年 12 月 17 日接到持股 5%以上股东国合集团函告,获悉国合集团所持有本公司的部分股份 被司法再冻结及轮候冻结,具体事项如下: 一、国合集团持有公司股份被冻结的基本情况 | 股东名 称 | 是否为控 股股东或 第一大股 | 本次冻结股 | 占其 所持 | 占公 司总 | 是否为限 售股及限 | 起始 ...
中广核技:持股5%以上股东12.58%股份被司法冻结
新浪财经· 2025-12-18 08:19
中广核技公告称,2025年12月17日接到持股5%以上股东国合集团函告,其部分股份被司法再冻结及轮 候冻结。截至公告日,国合集团持有公司1.19亿股,占总股本12.58%;累计被冻结股份1.19亿股,占其 所持公司股份的100%,占总股本12.58%。本次股份被冻结涉及首发后限售股,冻结原因系金融借款纠 纷,由大连高新技术产业园区人民法院执行。国合集团非控股股东,其股份冻结不影响公司正常生产经 营。 ...
机械行业2026年策略:聚焦新市场、新场景、新周期
东兴证券· 2025-12-16 06:17
报告核心观点 - 报告对机械行业2026年投资策略的核心观点是“聚焦新市场、新场景、新周期”,认为行业将通过开辟海外新市场、拥抱制造业新场景、以及受益于反内卷政策推动的高质量发展新周期来实现增长 [1][4][5] 行业表现与基本面 - 2025年(截至12月10日)申万机械设备指数上涨36.11%,跑赢上证指数19.74个百分点,跑赢深证成指8.78个百分点 [4][16] - 2025年前三季度机械行业营业收入15135.34亿元,同比增长7.35%,归母净利润1080.76亿元,同比增长16.80%,增速较2024年同期均有提升 [4][22] - 2025年第三季度单季营收5144.65亿元,同比增长3.68%,增速下滑;归母净利润330.42亿元,同比增长5.40%,增速略有提升 [24] - 细分板块表现分化:2025年前三季度营收增速较高的有半导体设备(30.96%)、摩托车(21.73%)、工程机械器件(20.70%);归母净利润增速较高的有航海装备(115.70%)、锂电专用设备(114.90%)[27] - 2025年第三季度公募基金对机械设备板块的配置比例较2024年同期提升0.25个百分点,未来提升空间较大 [29] 新市场:装备制造业出口保持韧性 - 2025年1-10月,通用设备、专用设备、铁路船舶航空航天和其他运输设备制造业出口交货值分别为6173.20亿元、5319.30亿元和4124亿元,累计同比增速分别为5.5%、9.3%和24.20% [5][33] - 工程机械海外市场已成为主要增长动力,2025年1-10月工程机械出口金额同比增长11.84% [37] - 摩托车出口表现强劲,2024年出口量达35.9万辆,同比增长82.23%;2025年1-10月,摩托车整车出口量1101.85万辆,同比增长22.28%,出口金额72.78亿美元,同比增长28.2% [42][43] 新场景:系统性生态重塑推动转型升级 - **人形机器人**:有望解决制造业“降低成本、提高效率、满足定制化”的不可能三角,中长期市场空间广阔,假设全部替代工业机器人,2027年销量预计达60.16万台 [47][51][55] - **智能物流装备**:中国智能物流装备市场规模从2020年的449亿元增至2024年的1041亿元,复合年增长率23.4%,预计2025年达1261亿元 [64] - **核技术应用**:2022年我国核技术应用产值近7000亿元,约占GDP的0.57%,显著低于美国(4%-5%),成长空间广阔;《三年行动方案》目标到2026年直接经济产值达4000亿元 [79] - **低空经济**:亿航智能于2025年3月获全球首张无人驾驶载人eVTOL运营合格证(OC),标志商业化进程开启;预计2030年产业规模达2万亿元,2035年超5.1万亿元 [84][85] - **深海科技**:2025年政府工作报告首次将其列为新兴产业;2024年海洋工程装备制造业产值约2530亿元;2024年我国深海潜水器产量5582台/套,带动市场规模12.49亿元 [108][110] - **冰雪经济**:《若干意见》目标到2027年冰雪经济总规模达1.2万亿元,到2030年达1.5万亿元;预计未来5年每年新建冰雪场地带来的设备投资增量约266亿元 [117][120] - **高端计量检测**:高端计量校准设备供不应求 [7] 新周期:反内卷政策推动高质量发展 - 2025年中央财经委会议明确将“反内卷”作为推进全国统一大市场建设的重要任务,旨在治理低价无序竞争、推动落后产能退出 [5] - **锂电设备**:行业迈向高端化,2024年中国锂电设备中前段设备(涂布、辊压等)价值占比最高,达35% [4][46][47] - **光伏设备**:电池技术迭代带来设备增量,全球新增光伏装机量持续增长 [48] - **半导体设备**:全球半导体设备销售额增长,AI/HPC(高性能计算)相关设备投资占比预计将持续提升 [53][55]
化学制品板块12月12日涨0.28%,侨源股份领涨,主力资金净流出9.32亿元
证星行业日报· 2025-12-12 09:06
市场整体表现 - 2023年12月12日,上证指数报收于3889.35点,上涨0.41%,深证成指报收于13258.33点,上涨0.84% [1] - 当日化学制品板块整体上涨0.28%,表现略弱于大盘指数 [1] 板块个股涨跌情况 - 化学制品板块领涨个股为侨源股份,收盘价44.92元,单日涨幅达16.89%,成交额4.96亿元 [1] - 涨幅居前的个股还包括壶化股份(涨6.90%)、联盛化学(涨6.43%)、杭氧股份(涨6.25%)、中广核技(涨5.87%)等 [1] - 板块内跌幅最大的个股为乐通股份,收盘价10.50元,单日下跌10.03% [2] - 其他跌幅较大的个股包括全量零(跌8.09%)、永太科技(跌7.21%)等 [2] 板块资金流向 - 当日化学制品板块整体呈现主力资金净流出,净流出金额为9.32亿元 [2] - 游资资金净流入1.91亿元,散户资金净流入7.42亿元 [2] - 个股方面,ST嘉澳主力资金净流入最多,达9966.81万元,主力净占比19.32% [3] - 梅花生物、杭氧股份、高盟新材、万华化学等公司也获得主力资金净流入,金额分别为5232.63万元、3993.61万元、3425.01万元、3378.55万元 [3] - 部分个股如ST嘉澳、杭氧股份、中广核技在获得主力净流入的同时,游资呈现净流出状态 [3]