重庆银行(601963)
搜索文档
重庆银行公布2025年三季度利润分配方案:拟每股派发现金红利0.1684元
新浪财经· 2025-12-26 11:24
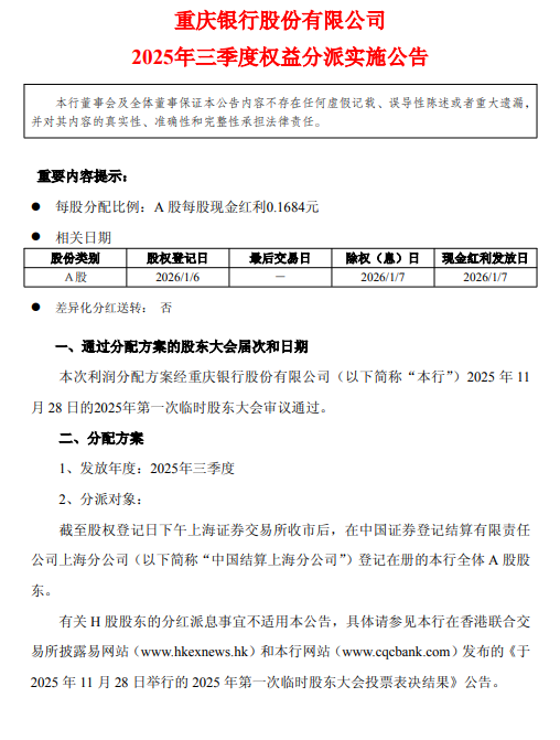
12月26日金融一线消息,重庆银行发布2025年三季度利润分配方案,A股每股派发现金红利0.1684元 (含税),股权登记目2026年1月6日,除权除患日及红利发放目均为2026年1月7日,合计派发现金红利 约5.85亿元。 重庆银行股份有限公司 2025年三季度权益分派实施公告 本行董事会及全体董事保证本公告内容不存在任何虚假记载、误导性陈述或者重大遗漏, 并对其内容的真实性、准确性和完整性承担法律责任。 重要内容提示: | 股份类别 | 股权登记日 | 最后交易日 | 除权(息)日 现金红利发放日 | | --- | --- | --- | --- | | A 股 | 2026/1/6 | | 2026/1/7 2026/1/7 | 差异化分红送转:否 ● 一、通过分配方案的股东大会届次和日期 本次利润分配方案经重庆银行股份有限公司(以下简称"本行")2025年 11 月 28 日的2025年第一次临时股东大会审议通过。 二、分配方案 1、发放年度:2025年三季度 2、分派对象: 截至股权登记日下午上海证券交易所收市后,在中国证券登记结算有限责任 公司上海分公司(以下简称"中国结算上海分公司")登记在册 ...
重庆银行:2025年三季度权益分派实施公告
证券日报之声· 2025-12-26 11:10
证券日报网讯 12月26日,重庆银行发布公告称,重庆银行2025年三季度利润分配方案:A股每股派发现 金红利0.1684元(含税),股权登记日2026年1月6日,除权除息日及红利发放日均为2026年1月7日,合 计派发现金红利约5.85亿元。 (编辑 丛可心) ...
重庆银行(601963) - 关于根据2025年三季度利润预分配方案调整A股可转换公司债券转股价格的公告

2025-12-26 09:48
证券代码:601963 证券简称:重庆银行 公告编号:2025-076 可转债代码:113056 可转债简称:重银转债 重庆银行股份有限公司 调整 A 股可转换公司债券转股价格的公告 关于根据 2025 年三季度利润预分配方案 2025 年 11 月 28 日,本行 2025 年第一次临时股东大会审议通过了《关于〈2025 年三季度利润预分配方案〉的议案》,决定以实施权益分派股权登记日 A 股和 H 股总股本为基数,向登记在册的全体股东派发现金股息,每 10 股现金分红人民币 1.684 元(含税)。本次利润分配具体实施情况详见本行同日于上海证券交易所网 站(www.sse.com.cn)发布的《重庆银行股份有限公司 2025 年三季度权益分派实 施公告》(公告编号:2025-077)。本行 2025 年三季度权益分派实施后,将依据《重 庆银行股份有限公司公开发行 A 股可转换公司债券募集说明书》(以下简称"募集 说明书")发行条款及相关规定对 A 股可转换公司债券当期转股价格进行调整。 二、转股价格调整公式及本次调整结果 根据募集说明书相关条款及有关法规规定,在"重银转债"发行之后,当本 行派送现金股利时, ...
重庆银行(601963) - 2025年三季度权益分派实施公告

2025-12-26 09:45
证券代码:601963 证券简称:重庆银行 公告编号:2025-077 可转债代码:113056 可转债简称:重银转债 重庆银行股份有限公司 2025年三季度权益分派实施公告 本行董事会及全体董事保证本公告内容不存在任何虚假记载、误导性陈述或者重大遗漏, 并对其内容的真实性、准确性和完整性承担法律责任。 二、分配方案 1、发放年度:2025年三季度 2、分派对象: 截至股权登记日下午上海证券交易所收市后,在中国证券登记结算有限责任 公司上海分公司(以下简称"中国结算上海分公司")登记在册的本行全体 A 股股 东。 重要内容提示: 每股分配比例:A 股每股现金红利0.1684元 相关日期 | 股份类别 | 股权登记日 | 最后交易日 | 除权(息)日 | 现金红利发放日 | | --- | --- | --- | --- | --- | | A股 | 2026/1/6 | - | 2026/1/7 | 2026/1/7 | 差异化分红送转: 否 一、通过分配方案的股东大会届次和日期 本次利润分配方案经重庆银行股份有限公司(以下简称"本行")2025 年 11 月 28 日的2025年第一次临时股东大会审议通过。 ...
城商行板块12月26日跌0.67%,厦门银行领跌,主力资金净流出5996.58万元
证星行业日报· 2025-12-26 09:07
| 代码 | 名称 | 收盘价 | 涨跌幅 | 成交量(手) | 成交额(元) | | --- | --- | --- | --- | --- | --- | | 601187 | 厦门银行 | 7.56 | -2.45% | 13.92万 | 1.06亿 | | 601997 | 贵阳银行 | 5.90 | -1.17% | 53.38万 | 3.16亿 | | 002142 | 宁波银行 | 28.00 | -1.10% | 24.43万 | 6.87亿 | | 601963 | 重庆银行 | 10.85 | -0.91% | 9.65万 | 1.06亿 | | 6000009 | 南京银行 | 11.22 | -0.88% | 42.19万 | 4.75 乙 | | 616009 | 江苏银行 | 10.24 | -0.78% | 95.59万 | 9.81亿 | | 600926 | 杭州银行 | 15.25 | -0.72% | 35.23万 | 5.38亿 | | 002948 | 青岛银行 | 4.54 | -0.66% | 27.45万 | 1.25亿 | | 600928 | 西安银行 | ...
城商行板块12月25日涨0.07%,上海银行领涨,主力资金净流出1.11亿元
证星行业日报· 2025-12-25 09:14
证券之星消息,12月25日城商行板块较上一交易日上涨0.07%,上海银行领涨。当日上证指数报收于 3959.62,上涨0.47%。深证成指报收于13531.41,上涨0.33%。城商行板块个股涨跌见下表: | 代码 | 名称 | 收盘价 | 涨跌幅 | 成交量(手) | 成交额(元) | | --- | --- | --- | --- | --- | --- | | 601229 | 上海银行 | 9.96 | 0.61% | 29.13万 | 2.90亿 | | 601577 | 长沙银行 | 9.76 | 0.41% | 9.92万 | 9678.88万 | | 600928 | 西安银行 | 3.76 | 0.27% | 12.98万 | 4884.62万 | | 600926 | 杭州银行 | 15.36 | 0.26% | 1 34.38万 | 5.29亿 | | 601169 | 北京银行 | 5.51 | 0.18% | 90.14万 | 4.98亿 | | 6000109 | 南京银行 | 11.32 | 0.09% | 23.45万 | 2.67亿 | | 616009 | 江苏银行 | 1 ...
重庆银行(01963) - 海外监管公告 - 关於实施2025年三季度权益分派时「重银转债」停止转股...

2025-12-22 10:06
利润分配 - 2025年第一次临时股东大会通过三季度利润预分配方案[8] - 每10股现金分红1.684元(含税),拟派现585,120,249.06元[8][9] 股权与转股 - 2025年12月27日披露权益分派和转股价格调整公告[10] - 2025年12月26日至登记日“重银转债”停转,登记日后恢复[6][10] - 欲享受分派的持有人可于2025年12月25日前转股[10]
重庆银行(601963) - 关于实施2025年三季度权益分派时“重银转债”停止转股的提示性公告

2025-12-22 08:45
业绩总结 - 2025年三季度利润预分配方案获临时股东大会通过[4] 数据相关 - 截至2025年9月30日普通股总股本3474585802股,拟派现金股利585120249.06元(含税)[5] - 每10股现金分红1.684元(含税)[4] 未来展望 - 2025年12月27日披露权益分派和转股价格调整公告[6] 其他新策略 - 2025年12月26日至登记日“重银转债”停转,登记日后恢复[2][6] - 欲享权益分派的“重银转债”持有人可于2025年12月25日前转股[6]
重庆银行跌2.07%,成交额5310.15万元,主力资金净流出561.06万元
新浪财经· 2025-12-22 03:19
公司股价与交易表现 - 12月22日盘中下跌2.07%,报10.89元/股,总市值378.38亿元 [1] - 当日成交5310.15万元,换手率0.26% [1] - 主力资金净流出561.06万元,特大单净卖出146.50万元,大单净卖出414.56万元 [1] - 今年以来股价上涨22.83%,近60日上涨19.93%,但近5个交易日下跌1.80%,近20日下跌2.42% [1] 公司基本情况与业务结构 - 公司于1996年9月2日成立,2021年2月5日上市 [2] - 主营业务为提供公司及个人银行产品和服务以及资金市场业务 [2] - 通过三个业务部门运营:公司银行业务(营收占比75.09%)、个人银行业务(营收占比16.94%)、资金业务(营收占比7.72%) [2] - 所属申万行业为银行-城商行Ⅱ-城商行Ⅲ,概念板块包括长期破净、破净股、乡村振兴、低市盈率、百度概念等 [2] 公司股东与财务表现 - 截至9月30日,股东户数3.63万,较上期增加6.17%;人均流通股53243股,较上期减少6.01% [2] - 2025年1-9月实现营业收入117.40亿元,同比增长10.40%;归母净利润48.79亿元,同比增长10.19% [2] 公司分红情况 - A股上市后累计派现68.80亿元 [3] - 近三年累计派现42.29亿元 [3]
机构密集调研银行股 息差改善成市场关注焦点
中国经营报· 2025-12-20 04:00
文章核心观点 - 银行业净息差显现阶段性企稳迹象,降幅收窄,部分区域性银行息差压力有所改善,行业正通过优化资产负债结构、发力非息业务及数字化转型来应对息差压力 [1][2][3] 银行息差表现与展望 - 多家银行指出三季度净息差企稳,全面降幅收窄,负债成本在未来三年处于改善通道 [1] - 杭州银行表示三季度末净息差较二季度末环比企稳,全年息差降幅边际呈现收窄趋势 [1] - 苏州银行称今年以来净息差收窄幅度优于行业平均水平,为利息净收入增长提供了有效支撑 [2] - 渝农商行表示三季度息差有所企稳,资产端收益率下行幅度放缓,负债端付息率下降节奏加快,预计全年净息差在三季度基础上大概率稳中略降 [2] - 青农商行指出息差环比基本持平,已现企稳迹象,资产端收益率预计下降,但负债成本改善对净息差支撑效果显著,息差改善趋势有望保持 [5] 应对息差压力的措施 - 银行通过优化资产负债结构、降低付息成本、加强客户综合化运营等方式,将息差保持在合理水平 [1] - 银行坚持以客户为中心的一体化经营策略,做深做透客户综合服务,从资产和负债两端综合施策 [2] - 专家建议商业银行逐渐增加中间业务收入占比,并增加信息科技建设投入,实现贷款业务前中后端的精细化管理以改善息差压力 [3] - 人工智能等数字技术和数据要素正推动商业银行数智化转型,提升数字化经营服务能力,有助于提升银行的息差管理水平 [1] 区域性银行息差改善情况 - 2025年三季报数据显示,江阴银行、瑞丰银行、重庆银行以及渝农商行的三季度末净息差都较二季度末有所回升 [3] - 兴业研究基于27家A股上市地方中小银行2025年三季报指出,部分地方中小银行净息差环比上升 [3] - 2025年前三季度,估算8家A股上市城商行、2家A股上市农商行净息差较2025年上半年环比上升 [4] - 部分净息差环比上升较多的银行,其对公活期存款规模高增、负债成本率压降成为其净息差反弹的重要因素 [4]