Workflow
信托纠纷
icon
搜索文档
4.98亿诉讼纠纷再起:三峡资本上诉二审,建元信托历史遗留风险持续发酵
观察者网· 2025-12-23 03:03
案件核心进展 - 建元信托与三峡资本之间历时五年的信托纠纷案已进入二审程序 三峡资本因不服一审判决已向上海市高级人民法院提起上诉 [1] - 一审判决由上海金融法院于2025年8月作出 判决建元信托需向三峡资本赔偿约1.55亿元 驳回原告其余诉讼请求 [1][6] - 一审判决赔偿金额仅占原始诉讼标的4.98亿元的31.17% 三峡资本面临近七成的潜在本金损失 因此提起上诉请求二审法院改判支持其全部诉讼请求 [1][6] 案件历史与现状 - 该诉讼始于2020年 三峡资本向北京市第一中级人民法院提起诉讼 涉诉金额为49,783.65万元 后案件移送至上海金融法院审理 [3] - 2025年12月11日 建元信托收到二审受理通知 二审案号确定为(2025)沪民终567号 案件尚未开庭 [6] - 案件核心争议可能涉及信托产品收益权转让协议 保底承诺等条款的法律效力认定 以及双方在信托项目运营管理中的责任划分 [7] - 此类信托纠纷案件审理周期长 法律关系复杂 从2020年立案到2025年一审判决已历时五年 二审结果仍存在较大不确定性 [9] 公司背景与诉讼风险 - 建元信托前身为安信信托 2018年下半年出现产品违约和延期兑付 后经风险处置与重组 于2023年完成股权重组并更名 成为国有控股信托公司 [2][10] - 截至2025年上半年末 公司作为被告的未决诉讼案件达45宗 涉诉金额合计13.18亿元 诉讼压力依然沉重 [2] - 截至2025年第三季度末 因前期信托业务保底承诺引发的诉讼尚存11宗 涉诉本金高达26.96亿元 一审未判决案件涉诉本金为9.09亿元 [11] - 尽管公司已通过收回兜底文件 达成和解等方式化解部分风险 但截至最新财报批准日 尚有涉诉本金约5.09亿元未落实解决方案 [11] 公司经营与财务影响 - 公司于2023年4月完成定向增发 募集资金90.13亿元 控股股东上海砥安持股50.30% 股东包括中国信保基金 上海电气等国资及产业资本 [10] - 2025年前三季度 公司实现营业总收入1.89亿元 实现归母净利润5157万元 同比增长24.25% 手续费及佣金收入达1.35亿元 固有业务投资收益实现2.74亿元 [11] - 若二审维持原判 建元信托需承担的1.55亿元赔偿金额约为其2025年上半年净利润的近四倍 若二审改判支持全部诉讼请求 公司面临的财务压力将进一步加大 [13]
香港高等法院判决宗馥莉暂时禁止“提取或抵押”信托 十个关键问题读懂宗氏子女18亿美元“信托纠纷案”
每日经济新闻· 2025-08-03 13:37
香港高等法院对娃哈哈家族信托纠纷案颁布修订禁制令 - 香港高等法院对涉及娃哈哈集团创始人宗庆后家族的18亿美元资产纠纷案作出判决 将原临时禁制令中禁止相关方“处置、交易或减损”汇丰账户相关资产 修改为禁止“提取或抵押”相关资产 [1] - 判决书中删除了此前要求被告宗馥莉说明已转出的约108.5万美元资金现状及去向的条款 [1] - 此禁制令将持续有效 直至杭州中院受理的相关诉讼获得最终处置为止 [2] 案件核心法律程序与管辖权 - 本次香港诉讼实质是原告“宗家三兄妹”(宗继昌、宗婕莉、宗继盛)提出的资产保全申请 香港法院的判决仅为程序性协助 不涉及信托案的实体判断 [2] - 案件的关键实体问题 包括信托受益权、信托是否成立及利益分配等 均在杭州中院审理 [2] - “宗家三兄妹”已于2024年12月27日向杭州中院提交起诉状 并于2025年7月8日获浙江省高级人民法院正式立案登记 [8] 信托计划背景与争议焦点 - 宗庆后生前有计划设立信托 并在2024年2月2日与女儿宗馥莉签署委托协议 委托其设立三个初始规模各为7亿美元、总规模21亿美元的离岸信托给予“宗家三兄妹” [3][5] - 信托计划要求资产在香港汇丰银行进行固定收益投资 仅分配利息收益 不得动用本金 [5] - 但协议签署后 宗馥莉一直未实际设立信托 香港高等法院认为双方在信托及受信责任问题上存在严重的待审问题 [3] - 争议资产涉及建昊企业在香港汇丰银行开设的净资产18亿美元的账户 宗馥莉认为“宗家三兄妹”错误地将18亿美元本金视为信托资产 而对方认为宗馥莉仅为代持 不享有实益权益 [5] 关键协议与博弈 - 2024年3月14日 宗馥莉与“宗家三兄妹”签署协议 同意以汇丰账户资产设立离岸信托 作为交换 对方同意不质疑有利于宗馥莉的遗嘱有效性 [4] - 宗庆后留下的两份遗嘱均未将“宗家三兄妹”或其母亲杜建英列为受益人 而是将宗馥莉、施幼珍及宗庆后母亲等列为受益人 [11] 资金提取与潜在受益人变更 - 宗馥莉在与“宗家三兄妹”签署协议后 仍从汇丰账户提取了108.5万美元 用于支付建昊公司曾投资的基金发出的资本认缴通知 其称此为遵循宗庆后生前的过往做法 [10] - 宗馥莉曾提议在信托契据草案中加入条款 希望将她自己的子女纳入信托受益人范围 [9] 潜在经济利益规模 - 若信托计划成立 按三个信托规模各约7亿美元、在港银行约5%的美元存款利率粗略计算 “宗家三兄妹”每人每年可分得约2.5亿元人民币 月均约2083万元人民币 [7] 案件关键时间线 - 2024年1月:宗庆后手写信托设立指示 [12] - 2024年2月2日:宗庆后订立两份遗嘱 并与宗馥莉签订《委托书》 [12] - 2024年2月25日:宗庆后去世 [12] - 2024年3月14日:宗馥莉与“宗家三兄妹”签署协议 [12] - 2024年12月:“宗家三兄妹”向香港高等法院申请临时禁令 [12]
宗馥莉“首战”算不上输,十个关键问题读懂案件
虎嗅· 2025-08-02 06:06
案件进展 - 香港高等法院下发财产保全令 禁止宗馥莉"提取或抵押"资产 但未对信托实体问题作出判断 [3][4][5] - 内地法院案件审理中 将决定信托受益权等关键问题 [3][16][17][18] 信托设立情况 - 宗庆后计划设立21亿美元信托 三兄妹各7亿美元 仅分配利息不动本金 [8][9] - 信托实际未设立 宗馥莉未执行委托协议 [6] - 建昊公司持有18亿美元资产 双方对资产归属存在争议 [12][13] 双方协议内容 - 宗馥莉同意设立信托 换取三兄妹不质疑遗嘱有效性 [7] - 三兄妹指控宗馥莉违约 未履行设立信托义务 [27] - 宗馥莉提取108.5万美元用于基金投资 称遵循过往做法 [21] 潜在利益分配 - 若信托成立 三兄妹每人每年可获得约2.5亿元人民币利息收益 [14] - 宗馥莉提议将自己子女纳入受益人范围 [20] 法律争议焦点 - 原告主张汇丰账户资产应归信托 被告认为未达成具体协议 [27] - 双方对资产管理和提款存在分歧 [27] - 信任关系恶化 原告指控被告无履约诚意 [27]
宗馥莉“首战”输了?并没有!十个关键问题读懂宗氏子女18亿美元“信托纠纷案”
每日经济新闻· 2025-08-02 03:04
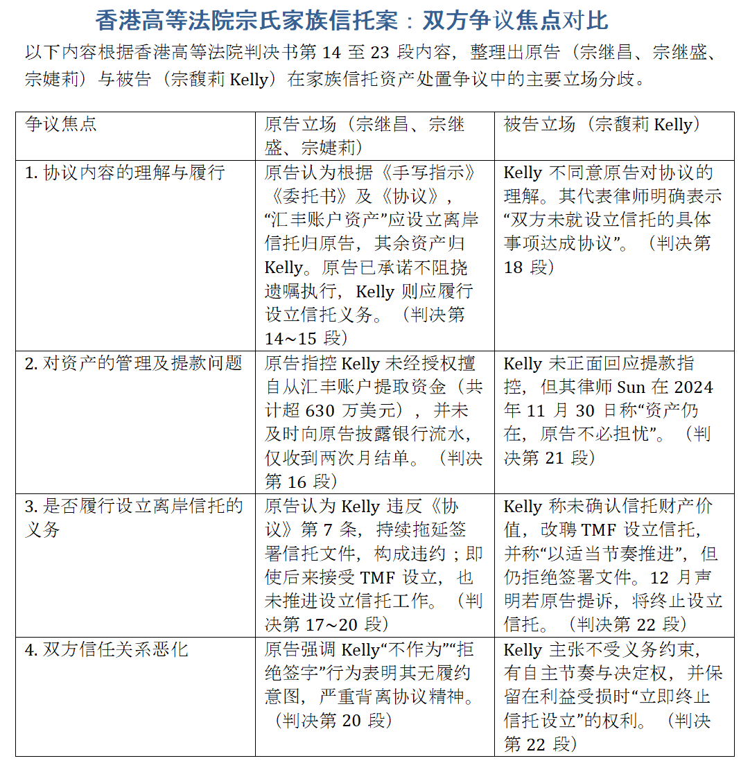
案件性质与香港判决 - 香港高等法院的判决仅为一项程序性的资产保全命令(禁止令),并非对信托案实体问题的最终裁决 [2] - 该命令将宗馥莉被禁止的行为从“处置或减损资产”修改为“提取或抵押” [2] - 此命令将持续有效,直至杭州中院受理的诉讼获得最终处置为止 [3] 信托计划与设立状态 - 宗庆后生前有计划设立三个境外信托,初始总规模计划为21亿美元,受益人宗继昌、宗婕莉、宗继盛各7亿美元 [4][6] - 宗庆后与宗馥莉于2024年2月2日签署委托协议,但截至判决时,信托实际上尚未设立 [4] - 信托计划要求资产在香港汇丰银行进行固定收益投资,仅分配利息,不得动用本金 [6] 核心争议资产 - 争议核心是建昊公司在香港汇丰银行账户中的资产,净资产约18亿美元,主要由债券等固定收益资产及部分现金组成 [6] - 宗馥莉认为“宗家三兄妹”错误地将18亿美元本金视为信托资产 [6] - “宗家三兄妹”认为宗馥莉仅为代持建昊公司股份,对账户资产不享有实益权益 [6] 关键协议与博弈 - 2024年3月14日,宗馥莉与“宗家三兄妹”签署协议,同意以汇丰账户资产设立离岸信托,换取对方不质疑有利于宗馥莉的遗嘱有效性 [5] - 宗馥莉在签署协议后,仍从汇丰账户提取了108.5万美元,用于支付基金资本认缴,并称此为宗庆后生前的过往做法 [14] 内地诉讼关键诉求 - “宗家三兄妹”在杭州中院提起诉讼,请求确认汇丰账户18亿美元资产为信托财产 [8] - 要求宗馥莉履行受信责任,解释财产去向并履行委托书与协议义务 [9][10] - 要求宗馥莉以21亿美元为基数支付利息,并赔偿擅自转移的资产损失108.5万美元 [11][12] - 浙江省高级人民法院已于2025年7月8日通知案件正式立案登记 [12] 双方主要立场与争议焦点 - **协议履行**:原告认为宗馥莉应根据协议设立信托;宗馥莉方则表示双方未就设立信托的具体事项达成协议 [18] - **资产提款**:原告指控宗馥莉未经授权提取超630万美元资金且披露不足;宗馥莉方曾回应资产仍在,原告无需担忧 [18] - **信托设立拖延**:原告指控宗馥莉拖延签署文件构成违约;宗馥莉称以适当节奏推进,但保留在利益受损时终止设立的权利 [18] 潜在经济利益分配 - 若信托按计划设立,按约5%的年利率计算,每位受益人(宗继昌、宗婕莉、宗继盛)每年可分得约2.5亿元人民币利息收益 [7] 其他相关背景 - 宗庆后于2024年2月2日订立两份遗嘱,未将“宗家三兄妹”或其母亲杜建英列为受益人,但将宗馥莉等人列为受益人 [15] - 宗馥莉曾提议在信托契据草案中加入条款,希望将她自己的子女纳入受益人范围 [13]