Workflow
治安管理处罚法
icon
搜索文档
这些新规,今起施行
新浪财经· 2026-01-01 10:32
免征增值税 2026年1月1日起,一批新规将正式施行。它们涉及社会民生多个领域,将直接影响你的钱包、你的出行、你的信用记录等,一起来看。 增值税法来了 《中华人民共和国增值税法》及其实施条例于2026年1月1日起施行。条例共6章,主要规定了以下内容: 根据财政部、税务总局发布关于个人销售住房增值税政策的公告,自2026年1月1日起,个人(不含个体工商户中的一般纳税人,下同)将购买不足2年的 住房对外销售的,按照3%的征收率全额缴纳增值税;个人将购买2年以上(含2年)的住房对外销售的,免征增值税。 2026年1月1日前,个人销售住房涉及的增值税尚未申报缴纳的,符合本公告规定的可按本公告执行。 一次性信用修复政策 重塑个人信用 一是细化纳税人和征税范围,让"谁该交税、什么情况要交税"更清晰。 二是明确税率适用,特别是出口零税率等情形。 三是确定不同情形应纳税额计算方法,对增值税扣税凭证的具体种类和进项税额具体抵扣办法作出规定等。 四是完善税收优惠,明确增值税法中各类免征增值税项目的具体标准,并要求优惠政策的标准应及时公开,政策执行效果应及时上报。 五是健全征管措施,对纳税时间、发票开具、退税管理等流程进行全面规范 ...
明天起,这些新规将影响你我生活
财联社· 2025-12-31 04:11
据央视新闻,2026年1月1日起,一批新规将正式施行。它们涉及社会民生多个领域,将直接影响你的钱包、你的出行、你的信用记录等, 一起来看。 增值税法来了 《中华人民共和国增值税法》及其实施条例于2026年1月1日起施行。条例共6章,主要规定了以下内容: 一是细化纳税人和征税范围,让"谁该交税、什么情况要交税"更清晰。 二是明确税率适用,特别是出口零税率等情形。 三是确定不同情形应纳税额计算方法,对增值税扣税凭证的具体种类和进项税额具体抵扣办法作出规定等。 四是完善税收优惠,明确增值税法中各类免征增值税项目的具体标准,并要求优惠政策的标准应及时公开,政策执行效果应及时上 报。 五是健全征管措施,对纳税时间、发票开具、退税管理等流程进行全面规范。 个人买房满两年卖出时 免征增值税 根据财政部、税务总局发布关于个人销售住房增值税政策的公告,自2026年1月1日起,个人(不含个体工商户中的一般纳税人,下同)将 购买不足2年的住房对外销售的,按照3%的征收率全额缴纳增值税;个人将购买2年以上(含2年)的住房对外销售的,免征增值税。 2026年1月1日前,个人销售住房涉及的增值税尚未申报缴纳的,符合本公告规定的可按本公告 ...
与你息息相关!2026年一批新规将施行
央视新闻· 2025-12-30 23:12
2026年1月1日起,一批新规将正式施行。它们涉及社会民生多个领域,将直接影响你的钱包、你的出行、你的信用记录等,一起来看。 增值税法来了 《中华人民共和国增值税法》及其实施条例于2026年1月1日起施行。条例共6章,主要规定了以下内容: 一是细化纳税人和征税范围,让"谁该交税、什么情况要交税"更清晰。 二是明确税率适用,特别是出口零税率等情形。 三是确定不同情形应纳税额计算方法,对增值税扣税凭证的具体种类和进项税额具体抵扣办法作出规定等。 四是完善税收优惠,明确增值税法中各类免征增值税项目的具体标准,并要求优惠政策的标准应及时公开,政策执行效果应及时上报。 五是健全征管措施,对纳税时间、发票开具、退税管理等流程进行全面规范。 个人买房满两年卖出时 免征增值税 根据财政部、税务总局发布关于个人销售住房增值税政策的公告,自2026年1月1日起,个人(不含个体工商户中的一般纳税人,下同)将购买不足2年的住 房对外销售的,按照3%的征收率全额缴纳增值税;个人将购买2年以上(含2年)的住房对外销售的,免征增值税。 2026年1月1日前,个人销售住房涉及的增值税尚未申报缴纳的,符合本公告规定的可按本公告执行。 一次性信 ...
张凌赫、许凯、汪苏泷等接连公开谴责,下月起,屡教不改者将被拘留
新浪财经· 2025-12-25 04:04
来源:大河报 近年来,"饭圈"文化的盲目狂热催生出种种乱象,"私生"极端追星行为频发,明星的个人隐私屡遭侵 害。据不完全统计,仅是今年以来,就有近20位艺人公开谴责私生行为—— 1月,张凌赫公开谴责私生跟车、跟机以及在住所蹲拍的行为; 2月,林墨因遭骚扰电话发声谴责,张云雷则控诉被私生 24小时监控; 北京大成(南京)律师事务所律师晋虤告诉记者,新修订的《治安管理处罚法》中明确,有滋扰、纠 缠、跟踪行为的,经公安机关负责人批准,可以责令其一定期限内禁止接触被侵害人,相关行为禁令为 法案新增内容,在拘留处罚与不拘留之间形成缓冲地带。 以粉丝滋扰明星私生活为例,如其滋扰强度尚未达到需由公安机关立即执行拘留处罚时,可先向行为人 发出行为禁令。在屡教不改,违反行为禁令的情况下,再启动拘留措施。 来 源:荔枝新闻、钱江晚报、正观新闻 5月,马嘉祺公开指责私生在飞机上围堵自己,且该行为已影响到其他旅客; 6月,赵一博斥责私生跟车的危险行为,任嘉伦、张彬彬、汪苏泷也纷纷发声,其中张彬彬遭遇了酒店 房间被非法侵入的情况; 7月至 9月期间,许凯谴责在高铁站被私生围堵,刘宇宁通过直播控诉私生跟拍,梓渝也公开谴责了私 生相关骚扰 ...
情侣私聊发送不雅照到底罚不罚?法学博士有话说
新浪财经· 2025-12-24 14:46
新治安管理处罚法第80条法律适用解读 - 核心观点:新治安管理处罚法第80条关于传播不雅信息的规定,在实质违法认定上并未发生根本变化,主要调整在于表述修改和罚款标准提高,执法实践中会严格区分情节轻重,并非所有私下传播行为都会受到处罚[1] - 法律规制范围:无论是公开传播还是私下传播不雅信息,均属于治安管理处罚法规制的范畴,该定性在2026年新法施行前后保持一致,不存在“以前不违法以后违法”的情形[1] - 行政处罚的启动条件:传播行为被查证属实是启动行政处罚程序的基础,但法律条文具有高度凝练性,并未详尽所有处罚情形,需结合法理与实践综合判断[2] - 执法实践中的情节区分:执法机关会严格区分情节轻重,通常只有大范围传播、多次传播或公开传播等对公共秩序造成损害的行为才会被处罚,亲密关系中范围极其有限的少量传播,因缺乏处罚必要性,基本不会被处罚[2][3] - 违法行为的构成要件:判断行为是否违法需同时满足形式要件(有法律明文规定)和实质要件(侵犯了法益),公安机关会综合传播的对象、范围、次数、场景、目的等因素进行认定[9] “淫秽物品”的法律界定标准 - 刑法定义:根据刑法第367条,淫秽物品是指具体描绘性行为或露骨宣扬色情的诲淫性的书刊、影片、录像带、录音带、图片及其他物品[4] - 排除情形:有关人体生理、医学知识的科学著作不属于淫秽物品[5],包含色情内容但具有艺术价值的文学、艺术作品也不视为淫秽物品[6] - 司法实践中的区分:并非所有“私房照”、“不雅照”或“色情照”都属于法律意义上的淫秽物品,许多含有“涉黄”成分的信息、照片或表情包并未达到“露骨宣扬色情并具有诲淫性”的淫秽层次,法律打击面有明确界限[7] 特定关系场景下的传播行为分析 - 亲密关系中的私密传播:夫妻、情侣之间为促进感情而进行的私聊、发送不雅照等行为,通常发生在私密场景且传播范围有限,不为他人所知,未影响他人正常生活,属于公民私人生活范畴,一般不涉及处罚[9] - 可能构成处罚的情形:如果传播行为范围广,例如向数十位好友发送上百个色情视频,切实影响到他人正常生活,则有可能被认定为违法并受到处罚[9] - 关系破裂后的举报风险:对于情侣分手或夫妻矛盾后相互举报的情况,其传播行为是否违法仍需根据上述对象、范围、目的等要件进行实质性判断,而非仅凭存在传播事实或关系破裂就必然招致处罚[8][9]
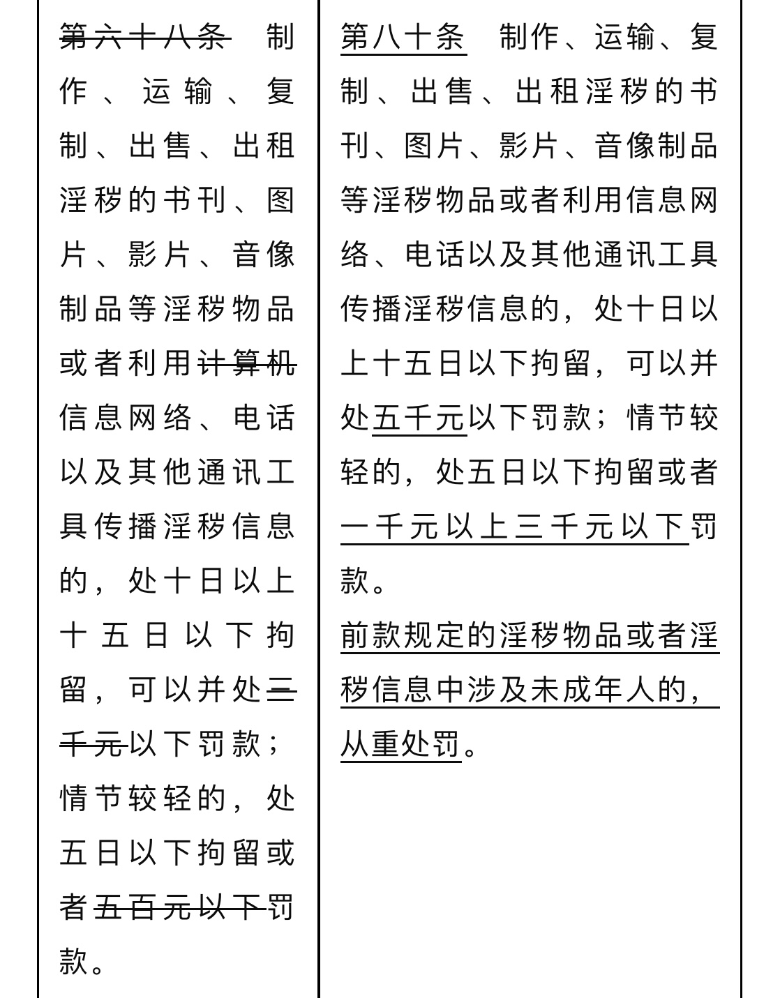
“男子向女友发淫秽视频被行拘”,冲上热搜
新浪财经· 2025-12-24 11:38
文章核心观点 - 新修订的《中华人民共和国治安管理处罚法》将于明年1月1日起施行,其中对传播淫秽信息的处罚规定进行了调整和明确,并非新增“向好友发不雅照片算违法”的规定 [3][9] - 法律明确禁止传播的是“淫秽”内容,而非范围模糊的“不雅”或“私密”内容,澄清了公众对情侣或夫妻间发送亲密内容可能违法的误解 [10][11] - 新法扩大了规制范围并提高了处罚力度,旨在纠正“私下传播仅属道德问题”的认知误区,任何形式的发送、传播淫秽信息行为均属违法 [6] 法律修订要点 - **处罚力度调整**:利用信息网络传播淫秽信息,可处十日以上十五日以下拘留,并处五千元以下罚款;情节较轻的,处五日以下拘留或一千元以上三千元以下罚款 [5] - **罚款标准变化**:罚款上限从三千元提高到五千元,情节较轻的罚款下限从五百元以下调整为一千元以上三千元以下 [6] - **适用范围扩大**:新法删除了“计算机”三字,将利用信息网络以及其他通讯工具传播淫秽信息都纳入了处罚范畴 [6] - **取消场景限制**:新法取消了传播淫秽信息的“场景”概念,明确只要存在发送、传播行为,无论私聊或公开群组均属违法 [6] 相关法律规制体系 - **行政处罚依据**:《治安管理处罚法》属于行政法,对传播淫秽信息行为进行行政处罚 [7] - **刑事犯罪门槛**:当传播行为达到“情节严重”标准时,可能构成刑事犯罪 [7] - **传播淫秽物品罪**:依据相关司法解释,传播淫秽视频40个以上、音频200个以上、图文或短信400件以上,或传播达300人次以上,或组建涉黄群组成员30人以上等情形,可处2年以下有期徒刑、拘役或管制 [7] - **传播淫秽物品牟利罪**:以牟利为目的传播淫秽信息,根据《刑法》第三百六十三条,可处3年以下有期徒刑至无期徒刑,并处罚金或没收财产,具体刑期取决于视频数量、点击量或违法所得 [7] 公众讨论与澄清 - **案例参考**:2018年有案例显示,即使是在恋人关系间发送黄色视频,公安机关仍对发送方处以拘留十日并罚款3000元,且法院维持该决定 [2] - **概念澄清**:法律禁止的是传播“淫秽物品”,即具体描绘性行为或露骨宣扬色情的诲淫性物品,而非一般的“不雅照片”或“私密照片” [10][11] - **排除范围**:有关人体生理、医学知识的科学著作,以及包含色情内容但有艺术价值的文学、艺术作品,不视为淫秽物品 [11]
哪些情况下“发送私密信息”可能违法,律师详解
第一财经· 2025-12-23 12:03
新治安管理处罚法修订核心与公众误读澄清 - 核心观点在于法律修订是对原有规范的完善,旨在更有效规制利用新型通信技术的违法行为,而非突然将私人聊天行为“入罪入罚”,关键在于区分“淫秽信息”与“私密信息” [1][2][4] 法律条款具体修订内容 - 新修订的治安管理处罚法第八十条将旧法中的“计算机信息网络”改为“信息网络”,以适应信息技术发展,使法律表述更符合当前社会环境 [1] - 新法提高了对传播淫秽信息违法行为的处罚力度:一般情节罚款上限由三千元以下提升至五千元以下;情节较轻的罚款由五百元以下提升至一千元以上三千元以下 [3] - 新法增加了对涉及未成年人的淫秽物品或信息传播行为从重处罚的规定,以加强对未成年人的特殊保护 [1][3] 法律适用范围与打击重点 - 法律打击的行为模式明确:覆盖各类传播场景,包括微信群、QQ群等相对公开场合的分享,也包括通过私聊向他人发送 [3] - 重点惩治有组织或造成不良后果的行为,例如群主放任成员在群内大量传播淫秽信息,或向多人、不特定人传播,情节严重可能构成刑事犯罪 [3] - 尤其严厉地打击涉及未成年人的传播行为 [3] - 法律适用遵循“谦抑性”原则,对于不影响社会秩序的私人领域行为,法律没有过度介入的必要 [4] 关键概念区分与执法实践 - 法律禁止传播的是“淫秽信息”,主要指具体描绘性行为或露骨宣扬色情的物品,而情侣、配偶间出于情感交流互发的私密信息,只要不涉及淫秽内容且未向第三方传播,通常不被视为法律规制对象 [4] - 在未经当事人同意的情况下,将私密内容向外界传播,则可能涉嫌侵犯隐私甚至犯罪 [4] - 传播淫秽信息违法并非新规,过去已有执法案例,例如2022年江苏南京警方处理的“男子多次微信转发淫秽视频被拘”案件,涉案人员被行政拘留 [2]
十四届全国人大常委会第十六次会议在京闭幕 表决通过新修订的反不正当竞争法等
快讯· 2025-06-27 07:04
立法修订 - 十四届全国人大常委会第十六次会议通过新修订的反不正当竞争法 [1] - 会议同时通过新修订的治安管理处罚法 [1] - 两项法律由国家主席习近平签署主席令予以公布 [1] 财政决议 - 会议批准2024年中央决算 [1] 人事变动 - 会议免去苗华的中央军事委员会委员职务 [1]