Workflow
信息披露违规
icon
搜索文档
002963,被证监会立案!
中国基金报· 2025-11-21 12:09
立案调查事件 - 11月21日,豪尔赛公告称因涉嫌信息披露违法违规,收到中国证监会下发的《立案告知书》并被立案调查 [1][2] - 公司表示将积极配合调查,目前各项经营活动正常有序开展,本次立案不会对公司经营和管理造成重大影响 [4] 历史违规事件与监管措施 - 2024年12月12日,公司控股股东、实际控制人、时任董事长兼总经理戴宝林因涉嫌违法犯罪被武汉市新洲区监察委员会立案调查并实施留置 [5] - 2025年4月22日,监察委员会解除对戴宝林的留置,2025年6月19日,戴宝林被武汉市公安局新洲区分局执行逮捕 [5] - 2025年8月7日,豪尔赛及戴宝林因涉嫌单位行贿罪被湖北省武汉市新洲区人民检察院提起公诉 [5] - 对于上述事项,豪尔赛未及时履行信息披露义务,于2025年8月19日收到北京证监局出具的《警示函》 [5] - 深交所同样对豪尔赛及相关责任人下发监管函,要求严格遵守相关法规,真实、准确、完整、及时、公平地履行信息披露义务 [8] 违规认定与涉及人员 - 公司行为违反了《上市公司信息披露管理办法》第三条、第二十三条以及《企业内部控制基本规范》第十九条 [6] - 戴宝林作为控股股东、实际控制人违反了《上市公司信息披露管理办法》第三条、第二十三条 [6] - 公司现任董事长兼总经理戴聪棋、董事兼副总经理侯春辉、董事兼副总经理兼董事会秘书闻国平违反了《上市公司信息披露管理办法》第四条、第二十三条 [6] - 北京证监局决定对其采取出具警示函的行政监管措施,并记入证券期货市场诚信档案 [7] 公司基本情况与市场表现 - 豪尔赛主营业务包括新能源汽车、燃油汽车、储能设备、通信设备及其他领域的精密冲压模具和金属结构件 [8] - 截至11月21日收盘,豪尔赛股价报16.21元/股,总市值为24.37亿元 [8]
科森科技及相关人员收到江苏证监局警示函
智通财经网· 2025-11-21 11:08
监管处罚事件 - 公司及相关人员于2025年11月21日收到江苏证监局出具的警示函监管措施 [1] - 监管措施涉及公司及时任董事长兼总经理徐金根、时任财务总监兼副总经理向雪梅、时任董事瞿李平 [1][2] - 监管决定记入证券期货市场诚信档案 [2] 关联交易信息披露违规 - 2018年至2024年期间公司与关联方江苏唯士达智能检测系统有限公司、江苏盈智融科技有限公司、东台市科盛餐饮管理有限公司发生日常购销关联交易但未履行审议程序和信息披露义务 [1] - 公司迟至2025年4月27日才召开董事会追加审议关联交易并于2025年4月29日对外披露 [1] - 相关披露公告存在关联交易金额披露错误的情形 [1] 非经营性资金占用违规 - 2022年公司以购销往来款名义向关联方唯士达支付资金并于当期收回构成关联方非经营性资金占用 [2] - 单笔资金占用周期为1至4天 [2] - 公司未就该非经营性资金占用事项履行审议程序和信息披露义务 [2] 违反的法规条款 - 公司行为违反了《上市公司信息披露管理办法》2007年版第二条第一款、第四十八条及2021年版第三条第一款、第四十一条的规定 [1][2] - 公司时任管理层人员因未勤勉尽责对上述事项负有主要责任 [1][2]
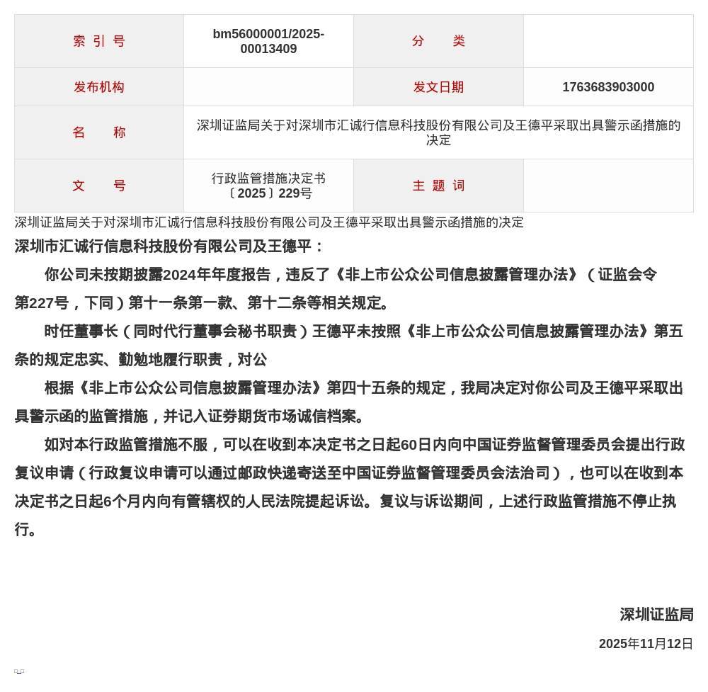
深圳汇诚行信息科技被出具警示函,涉未按期披露年报
搜狐财经· 2025-11-21 10:11
违规主体及事件 - 深圳市汇诚行信息科技股份有限公司未按期披露2024年年度报告 [1] - 时任董事长王德平作为信息披露事务负责人未忠实勤勉履行职责 [1] 监管措施 - 深圳证监局对该公司及王德平采取出具警示函的监管措施 [1] - 该违规行为被记入证券期货市场诚信档案 [1] 监管文件信息 - 监管措施文件为行政监管措施决定书〔2025〕229号 [2]
国联水产:公司、控股股东及相关责任人收到广东证监局警示函
证券时报网· 2025-11-21 07:59
监管处罚事件 - 公司及控股股东收到广东证监局出具的警示函 [1] - 违规行为涉及2024年9月至11月期间向第一大股东新余国通提供借款,累计发生额为780万元 [1] - 该行为构成控股股东及其关联方对公司的非经营性资金占用 [1] 违规行为细节 - 资金占用余额截至2024年11月底已全部清偿 [1] - 公司未及时依法履行审议及信息披露义务 [1] - 相关事项迟至2025年4月28日才在2024年年度报告中予以披露 [1] 相关责任人 - 董事长兼总经理李忠、财务总监樊春花、董事会秘书梁永振未能勤勉尽责,对违规行为负有主要责任 [1] - 广东证监局决定对国联水产、新余国通及上述责任人采取出具警示函的行政监管措施 [1] - 此次违规行为被记入证券期货市场诚信档案 [1]
国联水产收到广东证监局警示函
智通财经· 2025-11-21 07:55
监管处罚事件 - 公司收到广东证监局出具的警示函 涉及公司及第一大股东新余国通投资管理有限公司等多方 [1] - 2024年9月至11月期间 公司向第一大股东新余国通提供借款 累计发生额为780万元 [1] - 该行为构成控股股东及其关联方对公司的非经营性资金占用 [1] 资金占用与整改情况 - 截至2024年11月底 资金占用余额已全部清偿 [1] - 公司对前述事项未及时依法履行审议程序及信息披露义务 [1] - 相关事项迟至2025年4月28日才在2024年年度报告中予以披露 [1]
破发股万凯新材收警示函 2022年上市2募资共57.6亿
中国经济网· 2025-11-21 06:37
监管处罚事件 - 公司于2025年11月20日收到浙江证监局出具的警示函[1] - 公司于同日收到深交所创业板公司管理部出具的监管函[3] - 公司董事长沈志刚、财务总监兼董秘高强、总经理肖海军被认定对违规行为承担主要责任[2][3] 具体违规行为 - 公司开展期货套期保值业务,但在定期报告中仅披露期货端单边投资收益及公允价值变动损益情况,未完整披露对应现货订单盈亏情况,相关期货投资损益对公司业绩影响较大[1][3] - 公司部分募集资金专户开户未审议,短期闲置募集资金理财金额超审议额度[1][3] - 上述行为违反了《上市公司信息披露管理办法》及深交所《创业板股票上市规则》的相关规定[2][3] 公司融资历史 - 公司于2022年3月29日在深交所创业板上市,公开发行股票8585万股,发行价格为35.68元/股[4] - 首次公开发行股票募集资金总额为30.63亿元,募集资金净额为29.15亿元,超募14.11亿元[4] - 2024年9月5日,公司发行可转债募集资金总额不超过27亿元[6] - 两次募集资金总额经计算为57.63亿元[6] 其他公司信息 - 公司首次公开发行股票的发行费用总额为1.48亿元,其中保荐及承销费为1.23亿元[5] - 2023年5月31日,公司公告分红方案为每10股派息(税前)3元,转增5股[6] - 公司股票目前处于破发状态[4]
骑士乳业期货投机巨亏未披露,内控缺陷暗藏多重经营风险
新浪证券· 2025-11-19 08:11
核心观点 - 骑士乳业因未及时披露期货交易重大亏损,涉嫌信息披露违法违规,被证监会立案调查并收到行政处罚事先告知书 [1] 监管与法律风险 - 公司因未及时披露期货交易重大亏损事项,涉嫌信息披露违法违规,已被证监会正式立案,公司及相关董监高人员面临罚款 [2] - 信息披露违规行为可能引发投资者的集体诉讼,受损投资者有权依法要求赔偿 [2] - 公司今年早些时候曾因业绩预告披露不准确且未能及时修正等问题,被北交所通报批评,连续的信披违规记录加剧了监管风险 [2] 内部控制与经营隐患 - 公司期货业务初衷为套期保值,但实际操作中出现超出合理套保范围的高风险投机行为 [3] - 公司自查承认期货交易内部决策流程设置不合理,未在规章制度中规定止损限额和止损处理流程,内控缺陷导致浮亏后风险敞口加剧 [3] - 期货投机巨亏背后反映出公司主营乳业业务的疲软,市场质疑其主业专注度与战略方向 [3] - 公司已公告停止期货相关业务,并承诺加强合规治理,强化内控机制 [3]
志晟信息信披违规收警示函 2021年上市中泰证券保荐
中国经济网· 2025-11-19 08:01
监管处罚事件 - 河北证监局对河北志晟信息技术股份有限公司及其时任高管穆志刚、成灵灵、李萌采取出具警示函的行政监管措施[1][2] - 监管措施决定书文号为行政监管措施决定书〔2025〕40号[1][5] 信息披露违规问题 - 公司未按规定在2024年年度报告中披露有关关联方,导致年度报告存在遗漏[1][5] - 公司存在跨期确认费用、存货跌价准备计提依据不足、金融资产核算不规范等问题,导致2024年年度报告相关财务信息披露不准确[1][5] - 公司内部控制不规范,导致披露的2024年年度《内部控制自我评价报告》相关信息不准确[2][6] 相关人员责任认定 - 时任董事长兼总经理穆志刚、董事会秘书成灵灵对上述三项违规行为负有主要责任[2][6] - 财务总监李萌对第二项(财务信息不准确)和第三项(内控不规范)行为负有主要责任[2][7] 公司上市及募资情况 - 公司于2021年11月15日在北京证券交易所上市[2] - 发行数量为1,453.0435万股(超额配售选择权行使前)或1,671.0000万股(超额配售选择权全额行使后),发行价格为6.80元/股[2] - 新股募集资金总额为98,806,958.00元(超额配售选择权行使前),募集资金净额为84,331,668.83元[3] - 发行费用总额为1,447.53万元,其中保荐及承销费用为641.51万元[4]
康普化学信披违规被责令改正 2022年上市招商证券保荐
中国经济网· 2025-11-19 06:28
监管处罚决定 - 重庆证监局对康普化学采取责令改正的行政监管措施 [1][5] - 重庆证监局对公司董事长邹潜、董事会秘书张渝采取出具警示函的行政监管措施 [2][7] - 相关情况均被记入证券期货市场诚信档案 [1][2][7] 公司信息披露违规行为 - 募投项目延期未提交董事会审议并披露 [1][4] - 未及时披露募投项目进入试生产及延期试生产信息 [1][4] - 未充分披露募投项目存在技术障碍导致延期及完工当年盈利预测与实际情况存在较大偏差 [1][4] - 2023年上半年存在未及时确认收入情形,导致半年度财务报表数据不准确 [1][5][7] 公司上市及募资情况 - 公司于2022年12月21日在北京证券交易所上市,发行价格为14.77元/股 [2] - 本次发行募集资金总额为2.2155亿元 [2] - 扣除发行费用后,募集资金净额为2.0176亿元 [2] - 原计划募集资金2.3亿元,用于年产2万吨特种表面活性剂建设项目及康普化学技术研究院 [3] 发行相关费用 - 本次发行费用总额为1978.63万元(超额配售选择权行使前)或2169.90万元(若全额行使超额配售选择权) [3] - 保荐机构招商证券股份有限公司获得保荐及承销费用1274.96万元(超额配售选择权行使前)或1466.20万元(若全额行使超额配售选择权) [3]
因信披违规,康普化学被责令改正
深圳商报· 2025-11-19 03:06
监管处罚决定 - 重庆证监局对重庆康普化学工业股份有限公司采取责令改正的行政监管措施 [1][3] - 公司董事长邹潜和董事会秘书张渝因未勤勉尽责被采取出具警示函的行政监管措施 [1][3] - 相关违规情况被记入证券期货市场诚信档案 [3] 具体违规行为 - 公司募投项目延期未提交董事会审议并披露,且未及时披露项目进入试生产及延期试生产信息 [3] - 未充分披露募投项目存在技术障碍导致延期以及完工当年业绩与盈利预测存在较大偏差的情况 [3] - 公司2023年上半年存在未及时确认收入情形,导致2023年半年度财务报表数据不准确 [3] 公司基本状况 - 重庆康普化学工业股份有限公司于2022年在北京证券交易所上市 [4] - 公司主要从事金属萃取剂产品的研发、生产和销售 [4] - 董事长邹潜为公司实际控制人,持股比例为38.62% [4] 近期财务表现 - 2025年前三季度公司实现营业收入1.75亿元,同比减少38.57% [4] - 2025年前三季度归属于上市公司股东的净利润为3717.20万元,同比减少53.10% [4] 市场反应 - 二级市场上,康普化学股价在11月18日收跌3.43%,报收18.3元/股 [4]