瑞康医药(002589)
搜索文档
瑞康医药更换中介机构
深圳商报· 2025-12-25 23:34
【深圳商报讯】(记者 詹钰叶)在年报审计启动前夕,瑞康医药(002589)紧急更换会计师事务所, 此前携手共进两年的中兴财光华会计师事务所出局,这引发市场对其真实动机的质疑。双方均有"前 科":前者最近5年内数次因违规被监管警示,后者正被证监会立案调查。 瑞康医药12月24日晚突发公告,宣布终止与中兴财光华会计师事务所的合作,改聘深圳久安承接2025年 度审计业务。而按惯例,A股公司的年报审计基本于次年1月启动、4月底前完成。对于变更理由,公司 在公告中提到"综合考虑公司业务发展及审计工作需求"。 市场猜测此举或为规避审计风险,互动平台也有不少投资者追问"为何偏偏在审计启动前更换?""是否 因中兴财光华被立案影响审计独立性?" 最近5年,瑞康医药多次因违规被警示。 这场"解约潮"的起因是中兴财光华会计师事务所卷入了ST立方财务造假案。 ...
年报审计前夜,瑞康医药临时“开除”中兴财光华会计师事务所
深圳商报· 2025-12-25 15:28
在年报审计启动前夕,瑞康医药(002589)紧急更换会计师事务所,此前携手共进两年的中兴财光华会计师事务所出局,这引发市场对其更换律所真实动 机的质疑。双方均有"前科":前者最近五年内数次因违规被监管警示,后者正被证监会立案调查、年内两度领罚。 瑞康医药12月24日晚突发公告,宣布终止与中兴财光华会计师事务所的合作,改聘深圳久安承接2025年度审计业务。而按惯例,A股公司的年报审计基本 于次年1月启动、4月底前完成。对于变更理由,公司在公告中仅含糊提到"综合考虑公司业务发展及审计工作需求"。 市场猜测此举或为规避审计风险,互动平台也有不少投资者追问"为何偏偏在审计启动前更换?""是否因中兴财光华被立案影响审计独立性?" 最近五年,瑞康医药多次因违规被警示:2023年12月,山东证监局对其出具警示函,直指两大严重违规:一是2021年10月对关联方山东乐康金岳实业认缴 4.6亿元增资,构成关联交易却未履行审议程序与信披义务;二是截至2023年5月,公司连续12个月累计5.84亿元诉讼、仲裁事项已达披露标准,却未及时 公开。2020年8月,其因未按规定披露业绩预告被深交所通报批评;2018年又因未披露关联方资金往来 ...
瑞康医药(002589) - 关于召开2026年第一次临时股东会的通知
2025-12-25 11:00
证券代码:002589 证券简称:瑞康医药 公告编号:2025-058 瑞康医药集团股份有限公司 关于召开 2026 年第一次临时股东会的通知 本公司及董事会全体成员保证公告内容真实、准确、完整,没有虚假记载、误导性 陈述或重大遗漏。 一、会议召开的基本情况 瑞康医药集团股份有限公司(以下简称"公司")第五届董事会第二十次会议 决定召开公司 2026 年第一次临时股东会,具体内容如下。 1、会议召集人:公司董事会 2、会议召开的合法、合规性:本次股东会的召开符合《公司法》、《上市 公司股东会规则》等有关法律、行政法规、部门规章、规范性文件和本公司章程 的规定。 3、会议召开时间: (1)现场会议召开时间:2026 年 1 月 12 日(星期一)15:00 (2)网络投票时间:2026 年 1 月 12 日 其中,通过深圳证券交易所交易系统进行网络投票的时间:2026 年 1 月 12 日上午 9:15-9:25、9:30-11:30、下午 13:00-15:00;通过深圳证券交易所互联网投 票系统投票的具体时间为:2026 年 1 月 12 日 9:15-15:00 期间的任意时间。 4、现场会议地点:烟台市 ...
瑞康医药:第五届董事会第二十次会议决议公告
证券日报· 2025-12-24 13:50
公司治理动态 - 瑞康医药于12月24日发布公告,宣布其第五届董事会第二十次会议已于12月23日审议通过了《关于拟变更会计师事务所的议案》[2]
瑞康医药:12月23日召开董事会会议
每日经济新闻· 2025-12-24 13:12
公司近期动态 - 公司于2025年12月23日召开第五届第二十次董事会,审议了《关于拟变更会计师事务所的议案》等文件 [1] - 截至新闻发稿时,公司市值为53亿元 [2] 公司业务构成 - 2025年1至6月份,公司营业收入中,药品及器械销售业务占比98.42%,是绝对核心业务 [1] - 移动医疗业务收入占比为0.67%,其他业务占比0.6%,租赁业务占比0.31% [1]
瑞康医药(002589) - 第五届董事会第二十次会议决议的公告
2025-12-24 13:00
会议信息 - 瑞康医药第五届董事会第二十次会议于2025年12月23日召开,8名董事全部出席[1] 议案审议 - 审议通过拟变更会计师事务所议案,拟聘深圳久安会计师事务所为2025年度审计机构,表决8票同意[1][2] - 审议通过提请召开2026年第一次临时股东会议案,拟定1月12日15时召开,表决8票同意[3] 股东会安排 - 2026年第一次临时股东会将审议拟变更会计师事务所议案[3]
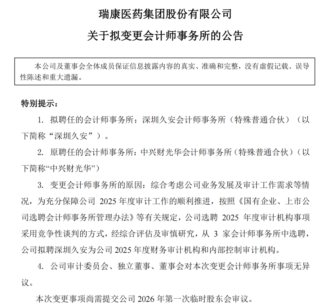
瑞康医药(002589) - 关于拟变更会计师事务所的公告
2025-12-24 12:46
审计机构变更 - 公司拟聘深圳久安为2025年度财务及内控审计机构,原审计机构为中兴财光华[2] - 2025年12月23日董事会8票同意通过变更议案[11] - 变更需2026年第一次临时股东会审议通过生效[12] 深圳久安情况 - 2024年末合伙人17人,注册会计师87人,签过证券服务审计报告注会41人[4] - 2024年收入总额6158.86万元,审计业务收入4914.57万元,证券业务收入2166.57万元[4] - 2024年上市公司审计客户4家,收费758.49万元,挂牌公司审计客户8家,收费75.32万元[4] - 职业风险基金上年度末数112.54万元,职业保险累计赔偿限额5000万元[5] - 近三年受刑事处罚0次、行政处罚0次、监督管理措施1次等[5] 原审计机构情况 - 中兴财光华为公司提供2年审计服务,对2024年度财报及内控出具标准无保留意见报告[8]
医药商业板块12月16日跌1.05%,瑞康医药领跌,主力资金净流出3.86亿元
证星行业日报· 2025-12-16 09:09
市场表现 - 12月16日,医药商业板块整体下跌1.05%,表现弱于大盘,当日上证指数下跌1.11%,深证成指下跌1.51% [1] - 板块内个股普跌,瑞康医药领跌 [1] 资金流向 - 当日医药商业板块主力资金呈现净流出状态,净流出额为3.86亿元 [2] - 游资与散户资金则呈现净流入,净流入额分别为1.57亿元和2.29亿元 [2]
新股发行及今日交易提示-20251215





华宝证券· 2025-12-15 09:15
新股与债券发行 - 健信超导(代码787805)于2025年12月15日进行新股发行,发行价格为18.58元[1] - 昂瑞微(代码688790)于2025年12月15日新股上市,发行价格为83.06元[1] - 鼎捷数智(代码300378)可转债于2025年12月15日进行申购[6] 公司重大事项与风险提示 - 荃银高科(代码300087)与天普股份(代码605255)分别处于要约收购申报期,截止日分别为2026年1月5日和2025年12月19日[1] - *ST广道(代码920680)与退市苏吴(代码600200)处于退市整理期,分别剩余12个和10个交易日[1] - 报告列出了超过70家A股公司发布严重异常波动或异常波动公告,涉及行业广泛[1][2][3][4] - *ST东易(代码002713)与*ST长药(代码300391)分别面临(可能)终止上市和(可能)暂停上市的风险[4] 可转债与债券相关操作 - 多只可转债进入赎回期,例如中能转债(代码123234)赎回登记日为2025年12月15日,立中转债(代码123212)为2025年12月16日[6] - 多只可转债临近最后交易日,例如建工转债(代码110064)最后交易日为2025年12月16日,希望转债(代码127015)为2025年12月26日[6] - 多只债券进入回售申报期,例如21万科02(代码149358)回售申报期至2025年12月15日,23海国01(代码138856)至2025年12月18日[6] - 多只债券将提前摘牌,例如23环球05(代码240422)提前摘牌日为2025年12月22日,22临城G1(代码138653)为2025年12月17日[6][7] 基金交易提示 - 超过15只主要投资于美股指数(如纳斯达克、标普)的ETF发布基金溢价风险提示,包括纳指ETF(159941)、标普500ETF(513500)等[4][6]
新股发行及今日交易提示-20251212





华宝证券· 2025-12-12 08:40
新股发行与要约收购 - 2025年12月12日有2只新股发行:天溯计量发行价格36.80元[1],锡华科技发行价格10.10元[1] - 荃银高科的要约申报期为2025年12月4日至2026年1月5日[1] - 天普股份的要约申报期为2025年11月20日至2025年12月19日[1] - 港股金科服务的要约申报期为2025年11月19日至2026年1月22日[6] 退市与风险警示 - 2只股票处于退市整理期:*ST广道距最后交易日剩余13个交易日[1],退市苏吴距最后交易日剩余11个交易日[1] - 报告提及多只*ST及ST股票发布异常波动或风险提示公告,数量超过40只[1][2][3][4] - *ST东易面临“(可能)终止上市”风险[4],*ST长药面临“(可能)暂停上市”风险[4] 可转债与债券市场动态 - 2只可转债即将发行:鼎捷数智申购时间为2025年12月15日[6],天准科技申购时间为2025年12月12日[6] - 瑞可转债于2025年12月12日上市[6] - 多只可转债即将赎回,登记日集中在12月中下旬,例如测绘转债赎回登记日为12月12日[6],中能转债为12月15日[6],伟24转债为12月17日[6] - 多只债券进入回售期或即将摘牌,例如21万科02回售申报期为12月9日至15日[6],23海旅02提前摘牌日为12月15日[6] 基金市场提示 - 多只跨境ETF(如纳指ETF、标普500ETF等)发布基金溢价风险提示[4] - 华夏基金华润有巢REIT扩募,认购期为2025年12月8日至12月12日[4]