Workflow
公司控制权变动
icon
搜索文档
有棵树:财务资料交接不及时 公司无法在法定期限内披露2025年三季报
中国能源网· 2025-10-30 17:57
公司治理与交接状况 - 公司无法在法定期限内披露2025年第三季度报告,原因为全面接管工作未完成 [1] - 全面接管资产、业务、财务、人员、场所等事项受阻,部分第六届董事会成员及管理层人员不积极履行离任交接义务 [1] - 原董事长肖四清于2025年10月30日晚提供2025年第三季度财务报表,但公司暂无法保证其真实、准确、完整 [1] - 第七届董事会成员已于2025年10月10日上任,刘海龙任董事长,张文任总经理和法定代表人,创始人肖四清及原总经理肖燕等核心管理层全员离任 [2] - 公司已向前实控人、前董事及高管发送移交函,若5日内拒不移交将启动司法程序 [2] - 控制权变动期间公司存在资产流失、业务中断、财务混乱及核心数据泄露风险,需强化统一管控 [2] 公司财务表现 - 2020年至2024年,公司扣非净亏损累计达45.19亿元,各年亏损额分别为9.1亿元、26.82亿元、3.64亿元、4.51亿元和1.13亿元 [2] - 2025年上半年公司营收为4257.34万元,同比减少18550.68万元,降幅高达81.33% [2]
A股又见天价离婚,34亿股份待分割
搜狐财经· 2025-10-11 14:42
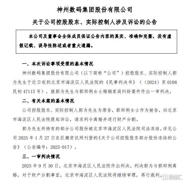
公司核心事件 - 控股股东及实际控制人郭为收到一审判决,与郭郑俐离婚,财产分割事宜将另行审理 [1][6] - 郭为持有公司近1.55亿股,持股比例21.49%,为第一大股东 [8] - 郭为所持部分公司股份(7738.89万股,占其所持股份50%)被司法冻结,按收盘价43.86元/股计算,冻结股份价值约33.94亿元 [8] 公司控制权影响 - 公司公告称实际控制权是否发生变动存在不确定性,因诉讼判决为一审先行判决 [8] - 若按财产对半分割原则,郭为需转让一半股份给前妻,可能给公司控制权带来影响 [8] - 公司强调与控股股东在资产等方面完全分开,本次诉讼不会对公司利润和生产经营产生重大影响 [8] 公司管理层与治理 - 郭为已逐步淡出公司日常管理,2025年6月公司法定代表人已变更为联席董事长兼CEO王冰峰 [13] - 郭郑俐曾于2017年底加入神州控股担任首席运营官,据报道已在去年9月被解除职务 [4][5] 公司财务表现 - 2024年公司营收1281.66亿元,同比增长7%,但归母净利润为7.53亿元,同比下降36% [9] - 2025年上半年公司营业收入715.86亿元,同比增长14.42%,归属于上市公司股东的净利润4.26亿元,同比下滑16.29% [9] 股东个人财富 - 近两年来公司股价整体呈现上行走势,郭为个人身家随之增值 [10] - 郭为曾多次上榜胡润百富榜,2023年财富为50亿元 [12]
A股又见天价离婚,分手费或近34亿
格隆汇· 2025-10-11 13:47
公司核心事件 - 神州数码控股股东、实际控制人郭为一审判决离婚,财产分割事宜将另行审理 [1][7] - 郭为持有公司近1.55亿股,持股比例21.49%,为第一大股东,按10月10日收盘价43.86元/股计算,其持有股份价值达67.89亿元 [9] - 郭为所持有的7738.89万股公司股份(占其所持股份的50%,占公司总股本的11.56%)被司法冻结,冻结股份价值约33.94亿元 [9] 潜在控制权影响 - 若按财产对半分割原则,郭为需转让神州数码一半股份给前妻,可能给公司控制权带来影响 [9] - 公司公告称实际控制权是否发生变动存在不确定性 [9] - 公司强调本次诉讼仅涉及控股股东个人权益,不会对公司利润和生产经营产生重大影响 [9] 公司财务状况 - 2024年神州数码营收1281.66亿元,同比增长7%;归母净利润为7.53亿元,同比下降36% [11] - 2025年上半年公司实现营业收入715.86亿元,同比增长14.42%;归属于上市公司股东的净利润4.26亿元,同比下滑16.29% [12] 关键人物背景 - 郭为现年62岁,为神州数码董事长,持有公司21.49%股份 [3][4][9] - 郭郑俐拥有布朗大学电气工程学士及硕士学位和MBA学位,曾任英特尔、微软亚太区高管及神州控股首席运营官,据报道已于去年9月被解除职务 [4][5] - 郭为已逐步淡出公司日常管理,2025年6月公司法定代表人已变更为联席董事长兼CEO王冰峰 [15]