Workflow
广发北交所精选两年定开混合
icon
搜索文档
广发北交所精选两年定开混合增聘曾质彬 吴远怡离任
中国经济网· 2025-12-23 08:01
广发北交所精选两年定开混合A/C成立于2021年11月23日,截至2025年12月22日,其今年来收益率为 47.88%、47.31%,成立来收益率为76.43%、73.57%,累计净值为1.7643元、1.7357元。 | 基金名称 | 广发北交所精选两年定期开放混合型证券投资基 | | --- | --- | | | 金 | | 基金简称 | 广发北交所精选两年定开混合 | | 基金主代码 | 014273 | | 基金管理人名称 | 广发基金管理有限公司 | | 公告依据 | 《公开募集证券投资基金信息披露管理办法》、 | | | 《基金管理公司投资管理人员管理指导意见》、 | | | 《广发北交所精选两年定期开放混合型证券投资 | | | 基金基金合同》 | | 基金经理变更类型 | 增聘基金经理、解聘基金经理 | | 新任基金经理姓名 | 曾质彬 | | 共同管理本基金的其他基金经理姓名 | 叶帅 | | 离任基金经理姓名 | 吴远怕 | 曾质彬2016年7月1日加入广发基金管理有限公司,2016年7月至2020年7月任量化投资部研究员,2020年 8月至2024年12月先后任量化投资部、稳健策略部 ...
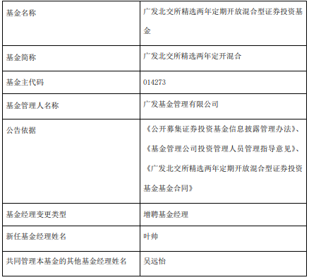
广发北交所精选两年定开混合增聘叶帅
中国经济网· 2025-08-08 07:07
中国经济网北京7月24日讯 今日,广发基金公告,广发北交所精选两年定开混合增聘叶帅。 (责任编辑:康博) 叶帅2016年12月加入广发基金管理有限公司,曾任广发基金管理有限公司指数投资部研究员、投资 经理。 | 基金名称 | 广发北交所精选两年定期开放混合型证券投资基 | | --- | --- | | | 金 | | 基金简称 | 广发北交所精选两年定开混合 | | 基金主代码 | 014273 | | 基金管理人名称 | 广发基金管理有限公司 | | 公告依据 | 《公开募集证券投资基金信息披露管理办法》、 | | | 《基金管理公司投资管理人员管理指导意见》、 | | | 《广发北交所精选两年定期开放混合型证券投资 | | | 基金基金合同》 | | 基金经理变更类型 | 增聘基金经理 | | 新任基金经理姓名 | 叶帅 | | 共同管理本基金的其他基金经理姓名 | 吴远怡 | 广发北交所精选两年定开混合A/C成立于2021年11月23日,截至2025年7月23日,其今年来收益率 为38.76%、38.46%,成立来收益率为65.56%、63.15%,累计净值为1.6556元、1.6315元。 ...