Workflow
国投白银LOF A类基金份额
icon
搜索文档
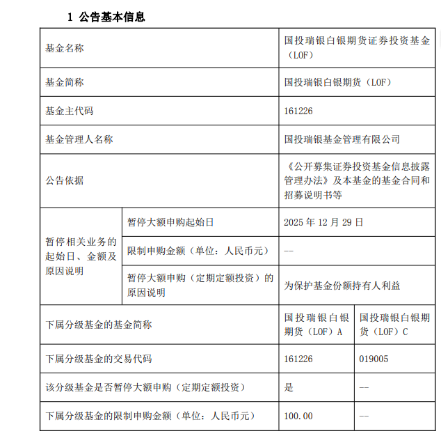
12月29日起,国投白银LOF限制A类基金份额定期定额投资金额为100元
新浪财经· 2025-12-25 13:18
(来源:财闻) 12月25日,国投白银LOF(161226)公告,限制本基金A类基金份额定期定额投资金额为100.00元,调 整本基金A类基金份额大额定期定额投资业务的起始日为2025年12月29日。本基金取消或调整上述业务 限制的具体时间将另行公告。 限制本基金A类基金份额定期定额投资金额为100.00元,调整本基金A类基金份额大额定期定额投资业 务的起始日为2025年12月29日。 ...
国投白银LOF:限制本基金A类基金份额定期定额投资金额为100.00元
新浪财经· 2025-12-25 12:23
(来源:科创100ETF基金) 国投白银LOF:限制本基金A类基金份额定期定额投资金额为100.00元。调整本基金A类基金份额大额 定期定额投资业务的起始日为2025年12月29日。 国投白银LOF:限制本基金A类基金份额定期定额投资金额为100.00元。调整本基金A类基金份额大额 定期定额投资业务的起始日为2025年12月29日。 (来源:科创100ETF基金) ...
国投白银LOF:限制A类基金份额定期定额投资金额为100元
第一财经· 2025-12-25 12:23
国投白银LOF公告,限制本基金A类基金份额定期定额投资金额为100.00元,调整本基金A类基金份额 大额定期定额投资业务的起始日为2025年12月29日。 (本文来自第一财经) 国投白银LOF公告,限制本基金A类基金份额定期定额投资金额为100.00元,调整本基金A类基金份额 大额定期定额投资业务的起始日为2025年12月29日。 (本文来自第一财经) ...
国投白银LOF:12月29日起,限制本基金A类基金份额定期定额投资金额为100.00元
每日经济新闻· 2025-12-25 12:05
每经AI快讯,12月25日,国投白银LOF:限制本基金A类基金份额定期定额投资金额为100.00元。调整 本基金A类基金份额大额定期定额投资业务的起始日为2025年12月29日。 ...